心率血氧传感器介绍
什么是心率血氧传感器
心率传感器是一种用于测量人体心跳频率的设备或传感器。由于脉搏或者心率是生命体征的重要参数之一,所以心率测量是目前可穿戴产品必备的一个测量和健康监控功能。
血氧传感器是一种用于测量人体血液中氧气饱和度的设备或传感器。血氧饱和度具体是指血液中与氧气结合的血红蛋白含量占比,即血液中血氧的浓度。一般而言,若血氧饱和度在94%以下,就会被视为供氧不足,因此血氧检测对于临床医学而言十分重要。

心率/血氧传感器是如何工作的
心率测量在医疗领域通常式使用心电图ECG来测量生理电信号来实现心率和心脏活动的检测。但是测量ECG信号,要在身体多个部位连接传感器电极,很不方便,目前普遍应用在智能设备上的测试方法是光电容积脉搏波描记法PPG,简单说就是利用光测量脉搏的一种技术,通过发射一定波长的光波射向皮肤,比如绿光,由于血管组织在脉搏跳动过程中对于光线的吸收率不同,那么透过皮肤组织反射回的光被光敏传感器接受并转换成电信号并数字化后,根据血液的吸光率即可算出心率。
 
随着临床医学的发展,在血氧测量方面也普遍采用无创式血氧测量,只要为患者佩戴一个指压式光电传感器,就能实现连续性的血氧检测。
 
 工作原理是利用人体中含氧血红蛋白HBO2以及血红蛋白HB对红光和红外光的吸收率不同的特点,使用波长660nm的红光和940nm的近红外光作为光源,测定通过测定人体组织的光传导强度,来计算血氧浓度及血氧饱和度。
 
智能手表及其他智能设备测血氧的原理类似于指压式测量,但不同的是,手表发射光源所照射的部分是手腕,并不像手指那样“透明”,可见光与红外光无法穿透,并且设备佩戴在手腕的位置也常常不固定,有时会受到外来光源以及汗水等因素的干扰,所以目前的智能穿戴的心率和血氧检测常常设计一个发射极,多个接收级的方式来增加接收数据的稳定性和可靠性。
 
 发射极(紫色)和接收级(绿色)数量对比
常见的心率血氧传感器
由于心率和血氧在测量方式上的相似性以及两个参数的紧密相关,目前大多数的解决方案都是将血氧和心率功能测量集成在一块集成电路中提供出来。
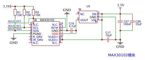
MAX30102
MAX30102血氧心率模块讲解一:测量原理,硬件介绍及寄存器详细解析
集成了一个 660nm 红光 LED、880nm 红外光 LED、光电检测器、光器件,以及带环境光抑制的低噪声电子电路。光通过皮肤或组织层,并被血液吸收和反射,接收器上的光电二极管接收经过组织反射的光。根据血液中血红蛋白的吸收特性,红光和红外光的衰减程度与血液中的氧气饱和度相关。
 

 
 
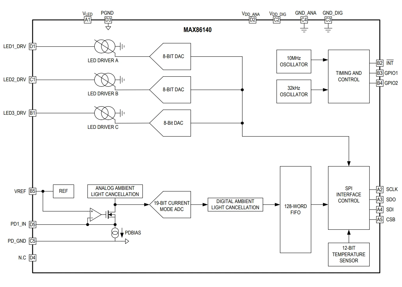
MAX86140
由 ADI 提供的 MAX86140,专门为穿戴设备设计的心率和血氧传感器芯片。它的外形非常小巧,采用了紧凑的WLP封装,尺寸只有2乘1.8毫米。
 
 左侧是光学输出输入部分,它具备了三个独立的 8bit DAC 以及LED驱动模块,通过复用,可以驱动高达12个LED光源。其接收端采用了高分辨率的 19bit ADC 模块,在执行每秒25个采样的情况下,典型功耗只有不到10微安。
