day18_菜单查询 合并servlet
day18_菜单查询 合并servlet
1配置子路由 共享top和left页面部分
router.js
import { createRouter, createWebHistory } from 'vue-router'
//静态引入
//1先引入组件 2再配置路由对应关系
//import Login from './components/login.vue'
// 创建路由实例并传递 `routes` 配置
const router = createRouter({history: createWebHistory(import.meta.env.BASE_URL),routes:[//配置地址与vue组件的对应关系//{path:'/login',component:Login}//动态引入{path:'/login',component:()=>import('@/views/login.vue')},{path:'/main',component:()=>import('@/views/main.vue'),children:[//控制中心{path:'/menus',component:()=>import('@/views/controlcenter/menus.vue')},{path:'/users',component:()=>import('@/views/controlcenter/users.vue')},]},
//通过重定向 覆盖根组件路径 (配置欢迎页面){path:'/',redirect:'/login'}
]
})
export default router
main组件中 指定显示子路由的位置
<script setup>
import { ref } from 'vue'
import TOP from '@/components/top.vue'
import LEFT from '@/components/left.vue'
/*** 1.展示上左右结构* 2.上部有登录成功的用户信息* 3.左侧有动态菜单* 4.右侧系统功能主界面*/
</script>
<template><el-container><el-header><TOP></TOP></el-header><el-container><el-aside width="200px"><LEFT></LEFT></el-aside><el-main><router-view></router-view>
</el-main></el-container></el-container>
</template>
<style scoped>.el-container{width: 100vw;height: 100vh;}.el-header{background-image: url("../assets/logo2.png");height: 96px;line-height: 96px;text-align: center;}.el-aside{box-shadow: var(--el-box-shadow-dark);}.el-main{box-shadow: var(--el-box-shadow-dark);}
</style>
2菜单查询
2.1场景分析

2.2sql分析
查询语句 支持分页 和查询条件
select am1.mid,am1.menuname,am1.pid,am1.url,am1.glyphicon,IFNULL(am2.menuname,'无') as pname from admin_menu am1 left join admin_menu am2 on am1.pid = am2.mid
where am1.menuname like CONCAT('%','大','%')and am1.pid = 0
-- pid的值 用所有的一级菜单 和 0
limit 0,5
-- (page-1)pageSize,pageSize
-- 统计总记录数 给分页组件显示使用 -- 查询语句需要带条件 保证是在当前查询条件下的总记录数 select count(1) from admin_menu where pid = 0
2.3编码
列表查询
dao
//查询菜单信息(支持分页 和动态查询条件)List<AdminMenu> listMenuByCondition(@Param("inputMenu") AdminMenu inputMenu,@Param("startIndex")Integer startIndex,@Param("pageSize")Integer pageSize);
sql映射
<select id="listMenuByCondition" resultMap="AdminMenuMap">select am1.mid,am1.menuname,am1.pid,am1.url,am1.glyphicon,IFNULL(am2.menuname,'无') as pnamefrom admin_menu am1left join admin_menu am2 on am1.pid = am2.mid<where><if test="inputMenu.menuname!=null and inputMenu.menuname!='' ">and am1.menuname like CONCAT('%',#{inputMenu.menuname},'%')</if><if test="inputMenu.pid!=null">and am1.pid = #{inputMenu.pid}</if></where>limit #{startIndex},#{pageSize}
</select>
测试类
@Testpublic void listMenuByConditionTest(){SqlSession sqlSession = MyBatisHealper.getSqlSession();AdminMenuDao mapper = sqlSession.getMapper(AdminMenuDao.class);//这个sql语句执行时 根据程序执行逻辑 不可能出错 所以不需要返回值 也不需要对异常情况做处理Integer page = 1;Integer pageSize = 10;AdminMenu inputMenu = new AdminMenu();inputMenu.setPid(0l);inputMenu.setMenuname("戏");List<AdminMenu> adminMenus = mapper.listMenuByCondition(inputMenu,(page-1)*pageSize,pageSize);System.out.println(JSON.toJSONString(adminMenus));MyBatisHealper.backSqlSession(sqlSession);}
总记录数查询
dao
//查询当前查询条件下的总记录数Integer countMenuByCondition(@Param("inputMenu") AdminMenu inputMenu);
sql映射
<select id="countMenuByCondition" resultType="java.lang.Integer">select count(1) from admin_menu am1<where><if test="inputMenu.menuname!=null and inputMenu.menuname!='' ">and am1.menuname like CONCAT('%',#{inputMenu.menuname},'%')</if><if test="inputMenu.pid!=null">and am1.pid = #{inputMenu.pid}</if></where></select>
测试类
@Testpublic void listMenuByConditionTest(){SqlSession sqlSession = MyBatisHealper.getSqlSession();AdminMenuDao mapper = sqlSession.getMapper(AdminMenuDao.class);//这个sql语句执行时 根据程序执行逻辑 不可能出错 所以不需要返回值 也不需要对异常情况做处理Integer page = 1;Integer pageSize = 10;AdminMenu inputMenu = new AdminMenu();//inputMenu.setPid(0l);//inputMenu.setMenuname("戏");Integer i = mapper.countMenuByCondition(inputMenu);System.out.println(i);List<AdminMenu> adminMenus = mapper.listMenuByCondition(inputMenu,(page-1)*pageSize,pageSize);System.out.println(JSON.toJSONString(adminMenus));MyBatisHealper.backSqlSession(sqlSession);}
注意 :
1.需要查分段记录(加了limit的) 和 统计总记录数
2.分段记录 与统计总记录数 查询条件必须保持一致
listMenu接口入口
package com.javasm.controller;import com.alibaba.fastjson.JSON;
import com.javasm.entity.AdminMenu;
import com.javasm.entity.PageInfo;
import com.javasm.entity.ReturnCode;
import com.javasm.entity.ReturnResult;
import com.javasm.service.AdminMenuService;
import com.javasm.service.impl.AdminMenuServiceImpl;import javax.servlet.ServletException;
import javax.servlet.ServletRequest;
import javax.servlet.ServletResponse;
import javax.servlet.annotation.WebServlet;
import javax.servlet.http.HttpServlet;
import javax.servlet.http.HttpServletRequest;
import javax.servlet.http.HttpServletResponse;
import java.io.IOException;
import java.io.PrintWriter;
import java.util.List;/*** @className: ListMenuServlet* @author: gfs* @date: 2025/10/24 10:36* @version: 0.1* @since: jdk17* @description:*/
@WebServlet("/listMenu")
public class ListMenuServlet extends HttpServlet {@Overrideprotected void service(HttpServletRequest req, HttpServletResponse resp) throws ServletException, IOException {/* 允许跨域的主机地址*/resp.setHeader("Access-Control-Allow-Origin", "http://localhost:5173");/* 允许跨域的请求⽅法GET, POST, HEAD 等*/resp.setHeader("Access-Control-Allow-Methods", "*");/*重新预检验跨域的缓存时间*/resp.setHeader("Access-Control-Max-Age", "3600");/* 允许跨域的请求头 */resp.setHeader("Access-Control-Allow-Headers", "*");/* 是否携带cookie */resp.setHeader("Access-Control-Allow-Credentials", "true");//1接收参数 封装对象req.setCharacterEncoding("utf-8");String menuname = req.getParameter("menuname");String pidStr = req.getParameter("pid");String pageStr = req.getParameter("page");String pageSizeStr = req.getParameter("pageSize");Long pid = null;if(pidStr!=null&&!"".equals(pidStr)){pid = Long.parseLong(pidStr);}//查询条件对象AdminMenu inputMenu = new AdminMenu(menuname, pid);//页码参数Integer page = 1;Integer pageSize = 10;if(pageStr!=null&&!"".equals(pageStr)){page = Integer.parseInt(pageStr);}if(pageSizeStr!=null&&!"".equals(pageSizeStr)){pageSize = Integer.parseInt(pageSizeStr);}//2调用serviceAdminMenuService adminMenuService = new AdminMenuServiceImpl();//总记录数Integer total = adminMenuService.countMenuByCondition(inputMenu);//页码参数对象PageInfo pageInfo = new PageInfo(page,pageSize,total);//分段记录List<AdminMenu> adminMenus = adminMenuService.listMenuByCondition(inputMenu, page, pageSize);//3根据结果反馈数据ReturnResult returnResult = new ReturnResult();if(adminMenus.size()>0){//查到数据returnResult.setCode(ReturnCode.QUERY_SUCCESS.getCode());returnResult.setMsg(ReturnCode.QUERY_SUCCESS.getMsg());returnResult.setReturnData(adminMenus);returnResult.setPageInfo(pageInfo);}else{returnResult.setCode(ReturnCode.QUERY_NODATA.getCode());returnResult.setMsg(ReturnCode.QUERY_NODATA.getMsg());}//输出json数据resp.setContentType("application/json;charset=utf-8");PrintWriter writer = resp.getWriter();writer.print(JSON.toJSONString(returnResult));writer.close();}
}
注意:
1 页码参数PageInfo 封装到一个对象中 方便返回
2 PageInfo 很多模块都会用到 可以直接添加到ReturnResult 方便返回
2.4页面
<script setup>
import { ref,reactive,onMounted } from 'vue'
import axios from 'axios'
import qs from 'qs';/*变量 */
//table和分页信息
const tableData = reactive({// 表格数据tableList:[],// 分页信息pageInfo:{page:2,pageSize:10,total:66}
})
//查询表单对象
const queryForm = reactive({menuname:'',pid:''
})/*函数*/
//页码改变
const handleCurrentChange = (currentPage)=>{tableData.pageInfo.page = currentPage// 获取菜单列表queryData(qs.stringify(tableData.pageInfo)+'&'+qs.stringify(queryForm))}
//pageSize改变
const handleSizeChange = (currentPageSize)=>{tableData.pageInfo.page = 1tableData.pageInfo.pageSize = currentPageSizequeryData(qs.stringify(tableData.pageInfo)+'&'+qs.stringify(queryForm))}//点击查询按钮查询
const querySubmit = ()=>{queryData(qs.stringify(queryForm))
}//公共查询函数
const queryData = (params)=>{// 获取菜单列表axios.post('http://localhost:8080/baseProj/listMenu',params).then(resp=>{//处理接口响应 都需要根据响应状态码 做判断if(resp.data.code == 20000){tableData.tableList = resp.data.returnDatatableData.pageInfo = resp.data.pageInfo}else if(resp.data.code == 20001){tableData.tableList = []tableData.pageInfo = {page:1,pageSize:10,total:0}}})
}//页面加载结束 查询菜单列表
onMounted(()=>{queryData('')
})</script><template><!-- "glyphicon": "Discount","pid": 0,"pname": "无","url": "#" --><el-form :inline="true" :model="queryForm" class="demo-form-inline"><el-form-item label="菜单名称"><el-input style="width: 240px;" v-model="queryForm.menuname" placeholder="menuname" clearable /></el-form-item><el-form-item label="上级编号"><el-input style="width: 240px;" v-model="queryForm.pid" placeholder="pid" clearable /></el-form-item><el-form-item><el-button type="primary" @click="querySubmit">查询</el-button></el-form-item></el-form> <el-table height="500" :data="tableData.tableList" style="width: 100%"><el-table-column prop="mid" label="菜单编号" width="180" /><el-table-column prop="menuname" label="菜单名称" width="180" /><el-table-column prop="pid" label="上级编号" width="180" ><template #default="scope"><el-tag v-if="scope.row.pid==0" type="success">{{ scope.row.pid }}</el-tag><el-tag v-else type="warning">{{ scope.row.pid }}</el-tag></template></el-table-column><el-table-column prop="pname" label="上级名称" width="180" ><template #default="scope"><el-tag v-if="scope.row.pid==0" type="success">{{ scope.row.pname }}</el-tag><el-tag v-else type="warning">{{ scope.row.pname }}</el-tag></template></el-table-column><el-table-column prop="url" label="访问地址" width="180" /><el-table-column prop="glyphicon" label="菜单图标" width="180" ><template #default="scope"><el-tag><el-icon> <component :is="scope.row.glyphicon" /> </el-icon></el-tag><el-tag>{{ scope.row.glyphicon }}</el-tag></template></el-table-column></el-table><el-paginationv-model:current-page="tableData.pageInfo.page"v-model:page-size="tableData.pageInfo.pageSize":total="tableData.pageInfo.total":page-sizes="[10, 20, 30]"layout="total, sizes, prev, pager, next, jumper"@current-change="handleCurrentChange"@size-change="handleSizeChange"/><!-- @size-change="handleSizeChange"-->
</template><style scoped></style>
注意:
1.函数处理 如果多次调用 需要合并函数
2.接口调用之后 处理反馈时 一定要根据响应码 做不同的分支
3.分页与查询条件一起使用 要注意 翻页时也要传 查询条件
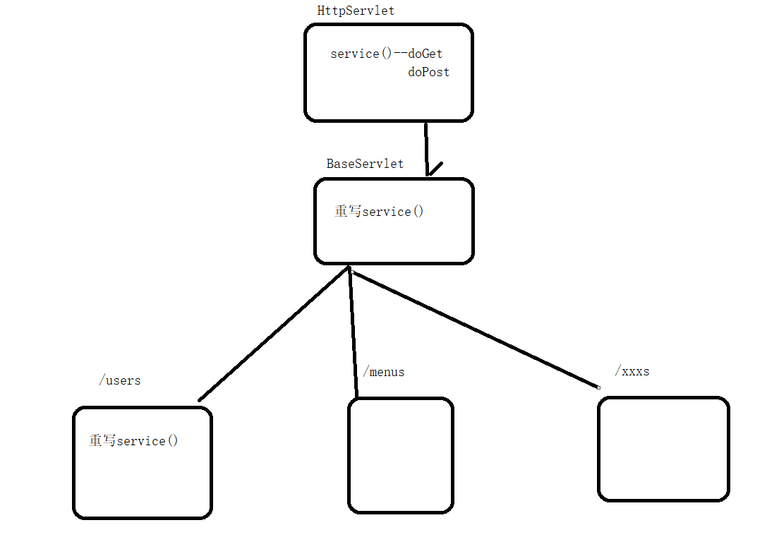
3合并servlet
为了熟悉之后会接触的 通过url对应执行的自定义方法

baseServlet
package com.javasm.controller;import javax.servlet.ServletException;
import javax.servlet.http.HttpServlet;
import javax.servlet.http.HttpServletRequest;
import javax.servlet.http.HttpServletResponse;
import java.io.IOException;
import java.lang.reflect.InvocationTargetException;
import java.lang.reflect.Method;/*** @className: BaseServlet* @author: gfs* @date: 2025/10/24 15:29* @version: 0.1* @since: jdk17* @description:*/
public class BaseServlet extends HttpServlet {/** 1 http协议中定义的rest风格* get 查询* put 添加* post 修改* delete 删除* 请求地址相同 通过分发规则 执行不同的方法* 2 service方法中 写自定义请求分发规则* step1 用url地址 去涵盖调用方法的特征* /menus/query 查询 /menus/insert 添加 .....* String requestURI = req.getRequestURI();String methodName = requestURI.substring(requestURI.lastIndexOf("/")+1);System.out.println(methodName);通过url路径 读取出 要执行哪个方法step2 通过反射做方法调用的通用方法* //获得当前类型中 指定的方法对象Method declaredMethod = this.getClass().getDeclaredMethod(methodName, HttpServletRequest.class, HttpServletResponse.class);//设置方法穿透 获得非public 的方法declaredMethod.setAccessible(true);//执行指定的方法对象declaredMethod.invoke(this,req,resp);*** */@Overrideprotected void service(HttpServletRequest req, HttpServletResponse resp) throws ServletException, IOException {System.out.println("baseServlet........");/* 允许跨域的主机地址*/resp.setHeader("Access-Control-Allow-Origin", "http://localhost:5173");/* 允许跨域的请求⽅法GET, POST, HEAD 等*/resp.setHeader("Access-Control-Allow-Methods", "*");/*重新预检验跨域的缓存时间*/resp.setHeader("Access-Control-Max-Age", "3600");/* 允许跨域的请求头 */resp.setHeader("Access-Control-Allow-Headers", "*");/* 是否携带cookie */resp.setHeader("Access-Control-Allow-Credentials", "true");//获取请求urlString requestURI = req.getRequestURI();String methodName = requestURI.substring(requestURI.lastIndexOf("/")+1);System.out.println(methodName);//通过反射 做一个调用指定方法的通用方法try {//获得当前类型中 指定的方法对象Method declaredMethod = this.getClass().getDeclaredMethod(methodName, HttpServletRequest.class, HttpServletResponse.class);//设置方法穿透 获得非public 的方法declaredMethod.setAccessible(true);//执行指定的方法对象declaredMethod.invoke(this,req,resp);} catch (NoSuchMethodException e) {//throw new RuntimeException(e);//方法名没对上 报404 方便查错resp.sendError(404);} catch (InvocationTargetException e) {throw new RuntimeException(e);} catch (IllegalAccessException e) {throw new RuntimeException(e);}}
}
其他的业务模块类
package com.javasm.controller;import com.alibaba.fastjson.JSON;
import com.javasm.entity.AdminMenu;
import com.javasm.entity.PageInfo;
import com.javasm.entity.ReturnCode;
import com.javasm.entity.ReturnResult;
import com.javasm.service.AdminMenuService;
import com.javasm.service.impl.AdminMenuServiceImpl;import javax.servlet.ServletException;
import javax.servlet.annotation.WebServlet;
import javax.servlet.http.HttpServlet;
import javax.servlet.http.HttpServletRequest;
import javax.servlet.http.HttpServletResponse;
import java.io.IOException;
import java.io.PrintWriter;
import java.lang.reflect.InvocationTargetException;
import java.lang.reflect.Method;
import java.util.List;/*** @className: ListMenuServlet* @author: gfs* @date: 2025/10/24 10:36* @version: 0.1* @since: jdk17* @description:*/
@WebServlet("/menus/*")
public class MenusServlet extends BaseServlet {protected void query(HttpServletRequest req, HttpServletResponse resp)throws ServletException, IOException {System.out.println("查table");//1接收参数 封装对象req.setCharacterEncoding("utf-8");String menuname = req.getParameter("menuname");String pidStr = req.getParameter("pid");String pageStr = req.getParameter("page");String pageSizeStr = req.getParameter("pageSize");Long pid = null;if(pidStr!=null&&!"".equals(pidStr)){pid = Long.parseLong(pidStr);}//查询条件对象AdminMenu inputMenu = new AdminMenu(menuname, pid);//页码参数Integer page = 1;Integer pageSize = 10;if(pageStr!=null&&!"".equals(pageStr)){page = Integer.parseInt(pageStr);}if(pageSizeStr!=null&&!"".equals(pageSizeStr)){pageSize = Integer.parseInt(pageSizeStr);}//2调用serviceAdminMenuService adminMenuService = new AdminMenuServiceImpl();//总记录数Integer total = adminMenuService.countMenuByCondition(inputMenu);//页码参数对象PageInfo pageInfo = new PageInfo(page,pageSize,total);//分段记录List<AdminMenu> adminMenus = adminMenuService.listMenuByCondition(inputMenu, page, pageSize);//3根据结果反馈数据ReturnResult returnResult = new ReturnResult();if(adminMenus.size()>0){//查到数据returnResult.setCode(ReturnCode.QUERY_SUCCESS.getCode());returnResult.setMsg(ReturnCode.QUERY_SUCCESS.getMsg());returnResult.setReturnData(adminMenus);returnResult.setPageInfo(pageInfo);}else{returnResult.setCode(ReturnCode.QUERY_NODATA.getCode());returnResult.setMsg(ReturnCode.QUERY_NODATA.getMsg());}//输出json数据resp.setContentType("application/json;charset=utf-8");PrintWriter writer = resp.getWriter();writer.print(JSON.toJSONString(returnResult));writer.close();}protected void querySelect(HttpServletRequest req, HttpServletResponse resp)throws ServletException, IOException {System.out.println("查下拉列表");AdminMenuService adminMenuService = new AdminMenuServiceImpl();List<AdminMenu> adminMenus = adminMenuService.listMenuLevel1();//3根据结果反馈数据ReturnResult returnResult = new ReturnResult();returnResult.setCode(ReturnCode.QUERY_SUCCESS.getCode());returnResult.setMsg(ReturnCode.QUERY_SUCCESS.getMsg());returnResult.setReturnData(adminMenus);//输出json数据resp.setContentType("application/json;charset=utf-8");PrintWriter writer = resp.getWriter();writer.print(JSON.toJSONString(returnResult));writer.close();}}
