当前位置: 首页 > news >正文

VMware替代 | ZStack ZSphere镜像与模板管理在迁移与运维中的关键作用

在《VMware替代 | ZStack三重保障实现从无缝迁移到无忧迁移》一文中,我们系统介绍了ZStack替代VMware的“五步迁移法”,涵盖了在线热迁移、无代理迁移、VMware纳管与高弹性部署等关键能力。本文将重点介绍ZStack ZSphere镜像与模板功能,阐述其在迁移降本和运维提效中的作用。

在VMware迁移过程中,企业常面临以下几类挑战:迁移周期长、人力成本高;环境配置不一致,影响业务稳定性;以及迁移后运维敏捷性不足,难以支撑业务快速扩展。镜像与模板功能正是应对这些挑战的重要技术手段,其价值主要体现在三个方面:

  • 加速迁移,降低成本:通过格式自动转换、批量克隆与缓存分发,将传统手工迁移转变为标准化流水线作业,显著缩短迁移时间,减少人力投入。

  • 保障环境一致性与安全合规:借助预定义的模板与镜像,固化系统配置与安全策略,从源头避免人工误操作引发的配置漂移与漏洞,确保业务平稳可靠。

  • 支撑业务敏捷与弹性扩展:基于模板的一键部署能力与基础设施即代码(IaC)实践,实现环境的快速复制与资源弹性扩容,为企业提供持续迭代与快速响应的底层支撑。

对于拥有多生产集群的VMware用户而言,在使用VMware内容库订阅技术时希望主从架构更灵活,从而提升跨集群分发效率;版本更新降低人工介入和依赖,实现版本管理自动化。

在VMware替代趋势加速的背景下,新的虚拟化平台需具备更好的镜像与模板管理能力,才能满足企业对于业务连续性与运维效率的需求。

ZStack ZSphere为此提供了灵活高效的镜像与模板管理机制,涵盖两种不同的虚拟机管理方式,支持基于ISO安装、批量部署、跨存储与跨集群分发等多种场景,帮助企业应对日常运维中的各类挑战,实现运维高效与成本可控的平滑迁移。

一、镜像管理:节约空间、灵活分发、运维智能

1、优化存储空间:支持切片去重,提升资源利用率

镜像存储是为虚拟机及硬盘镜像提供底层存储资源的虚拟化组件。ZStack ZSphere同时支持单机镜像仓库与分布式镜像仓库两种存储类型,用户可将任意节点上的空闲磁盘目录配置为镜像存储,灵活适配从中小型到大规模集群的不同场景。

为进一步提升存储效率,ZSphere引入了镜像切片去重机制,通过对镜像数据的智能切块与重复数据删除,显著降低冗余存储,提高空间利用率。

图片

图片

(ZStack ZSphere镜像与模板高级设置界面)

2、突破分发限制:跨集群灵活同步,实现一点上传、多处可用

对于拥有多个生产集群的企业,若采用VMware内容库订阅技术进行模板与镜像同步,常面临两大核心瓶颈:

  • 主从架构僵化,分发不灵活:必须经由主内容库发布才能触发从库同步,无法在集群间直接分发,限制多集群协同效率。

  • 版本更新依赖人工,潜藏运维风险:从触发同步到校验版本一致性,全程需人工参与,流程繁琐且易引入操作风险,影响业务稳定性。

为应对上述问题,ZStack ZSphere强化了镜像分发能力,支持跨数据存储、跨集群的镜像分发,用户可根据业务需要,在任意集群之间灵活调度镜像,实现“一点上传,多处可用”,彻底打破主从架构的限制。

同时,ZStack ZSphere提供可定制的分发策略与自动化同步机制,最大限度减少人工干预,保障版本一致性,从本质上提升镜像管理的智能化水平与跨集群部署效率。

图片

(ZStack ZSphere镜像分发设置界面)

3、告别手动转换与版本耦合,ZSphere让镜像管理“零负担”

在从VMware等传统虚拟化平台向云平台迁移时,企业常面临镜像格式转换的挑战。传统方式下,管理员需借助第三方工具手动转换VMDK等格式,流程繁琐且存在镜像损坏风险。

此外,虚拟化平台版本升级可能导致原有镜像失效,迫使企业批量重建,带来业务中断、存储成本倍增与合规压力。

传统模式下,镜像格式兼容性差、版本耦合重、流程繁琐。一旦虚拟化版本升级,镜像依赖库或驱动可能失效,被迫批量重做,造成业务中断。版本差异还导致回滚困难,企业不得不维护多份镜像仓库,存储与带宽成本翻倍,合规审计也疲于奔命。

ZStack ZSphere通过内置的智能转换引擎,从根本上简化了这一流程。用户在上传VMDK、RAW等格式的镜像时,平台会在后台自动、无缝地完成格式标准化,将原本复杂的手动技术操作转化为平台的自动化服务。

这不仅极大地简化了从VMware或其他平台迁移的工作流,也显著降低了技术门槛与因人工干预带来的数据风险。

同时,ZSphere全面支持ISO、RAW、QCOW2、VMDK等主流格式,使得企业内不同来源的镜像资产——无论是从VMware导出的VMDK、从KVM环境备份的QCOW2,还是操作系统安装ISO——都能在ZSphere平台上统一汇聚和管理。

这有效打破了因技术来源不一造成的“格式壁垒”,将分散的镜像资源整合为企业可复用、可高效管理的标准镜像资产库,避免了管理上的割裂。

更重要的是,ZSphere采用了解耦的设计架构,镜像版本不依赖于底层虚拟化版本的升级而变更。这一特性彻底解决了传统环境中,虚拟化平台升级可能引发的镜像兼容性顾虑,从根本上降低了长期的运维负担与升级风险,为平台的平滑演进奠定了坚实基础。

图片

(ZStack ZSphere添加镜像操作界面)

4、镜像缓存分发,新建虚拟机无需重复下载,节省空间

在传统虚拟化平台,每次新建虚拟机,通常都需要从中央镜像库重新下载整个镜像文件(可能数十GB)到存储上。当需要同时部署10台、100台甚至更多虚拟机时,网络带宽会被瞬间打满,存储I/O成为瓶颈,导致部署过程从几分钟延长到几十分钟甚至小时级,运维团队只能被动等待。

这样的“重复下载”本质上是“重复存储”。例如,100台基于同一镜像的虚拟机,其操作系统文内容是完全相同的,但在简单克隆方式下,每次新建虚拟机时,都需将完整的镜像文件从源位置拷贝至目标存储, 这意味着存储上会生成 100 份完全重复的镜像数据副本,导致存储空间被极大浪费,成本急剧攀升。

ZStack ZSphere的镜像缓存机制有效解决这一问题,新上传的镜像第一次创建虚拟机时,镜像下发至数据存储并生成缓存,后续创建虚拟机时,可直接基于该缓存进行快速创建虚拟机,无需重复下载。

这一机制显著提升了批量部署的效率,缩短了运维等待时间,还节约存储空间。这直接转化为真金白银的成本降低——所需的存储硬件更少,许可证成本也可能随之下降。同时,存储性能也因减少了冗余I/O而获得提升。

二、模板管理:批量运维、节约时间成本

模板是IT运维实现标准化、快速化部署的关键。ZStack ZSphere的模板除了能满足了VMware的基础模板功能需求,还对模板功能做了新的升级:

1、模板联动安全组,秒级克隆“合规”虚拟机

在数据安全法规日趋严格的今天,企业部署新业务时,不仅要求速度,更必须将安全与合规作为首要前提。ZStack ZSphere通过模板与安全组的协同设计,将安全能力前置并固化到部署流程中,为企业实现安全与效率的统一提供了最佳实践。

比如在企业的实际安全管理中,同一业务类型(如电商交易、金融信贷、制造业生产数据采集等)多具备相似网络访问场景、数据交互逻辑与安全防护诉求。传统模式下,为每个新业务实例重复配置安全组规则,不仅效率低下,更易因人工差异引入配置风险。

针对此类共性诉求,提前预制安全配置方案可带来显著管理价值:一方面可避免同类型业务在安全策略设计、规则调试及合规校验中的冗余,大幅缩短新业务上线安全配置周期,降低安全运维人力成本;

另一方面能减少人工配置差异导致的安全漏洞等问题,可确保同类型业务安全防护标准统一。ZStack ZSphere的模板功能与安全组协同使用,同一类型业务可以复制相同的网络安全配置,极大提升业务安全配置效率。

通过模板批量部署的业务实例,其安全防护水平与预制模板保持严格一致。这从根本上杜绝了人工配置的随意性与疏漏,确保所有同类业务均运行在统一、合规的安全基线上,极大降低了因配置错误导致安全漏洞的风险。

图片

(ZStack ZSphere模板新建虚拟机界面)

2、超越传统克隆:模板化批量部署,速度提升9倍 

当用户将工作负载从VMware迁移到ZStack ZSphere虚拟化平台后,通常需要考虑业务未来的发展,因此具备大规模部署能力就显得非常重要。

普通虚拟机克隆功能在复制一两个虚拟机时非常方便,但当企业需要部署数十上百台虚拟机时,其固有的局限性就会暴露无遗,比如批量部署效率低下,无法应对业务敏捷性、存在安全与管理风险、运维流程难以标准化与自动化等。

ZStack ZSpere基于模板可以批量设置虚拟机的主机名、重置SID、加域等基础企业运维,帮助运维人员快速完成大规模业务环境部署,应对业务快速扩张需求。

ZStack ZSphere做过实际对比后发现,新建1台虚拟机,ZStack ZSphere模板批量部署比传统虚拟机克隆快了近8倍,新建10台虚拟机,ZStack ZSphere模板批量部署比传统虚拟机克隆快了近9倍。

图片

(ZStack ZSphere模板新建虚拟机界面)

同时,ZStack ZSphere也针对批量新建虚拟机的性能进行了优化提升。接下来,通过模板与克隆虚拟机的功能差异化对比,大家能直观看到模板在批量分发场景下的性能提升效果:

图片

3、模板支持直接修改规格,效率提升百倍

在传统平台中,调整一个模板的CPU或内存规格是一场“流程噩梦”:必须先将模板转换为虚拟机→启动该虚拟机→更改配置→再将其重新转换为模板。此过程不仅耗时长达数十分钟,更会因多次转换引入操作风险。

我们列举一个常见的场景:

深夜11点,运维小王接到业务部门紧急电话:“明天促销的服务器,模板需要从4核8G统一调整为8核16G!”

传统操作,令人窒息:

1. 找到模板 -> 转换为虚拟机 -> 等待完成...

2. 找到虚拟机 -> 编辑虚拟机 -> 调整规格 -> 关机...

3. 再将该虚拟机转换为新模板 -> 等待完成...
(预计耗时:30分钟以上,且操作期间模板不可用)

ZStack ZSphere对模板的规格修改做了优化,支持直接修改模板的CPU、内存等参数,让运维人员可根据业务实际资源需求动态调整,无需执行冗长流程“模板->转化为虚拟机->开机更新配置->再转化为模板”,快速响应业务变化。

如果是上述同样场景,ZStack ZSphere给出的流程是:找到模板 -> 点击“编辑” -> 将CPU调整为8核,内存调整为16G -> 保存。(实际耗时:约10秒,模板立即可用)。将原本需要10个步骤、耗时数十分钟的流程,简化为 “1次点击、秒级生效” 。

图片

(ZStack ZSphere模板修改配置界面)

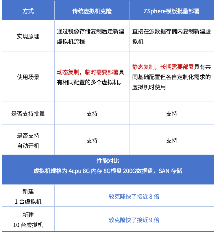
三、ZStack ZSphere的镜像与模板的特点和使用场景:

在前期已详细讲解ZStack ZSphere产品镜像与模板功能特点的基础上,很多用户会面临疑问 —— 实际应用中究竟该在什么场景下选择镜像,又该在什么场景下选择模板?

为清晰解答这一问题,下面我们将通过对比镜像与模板的功能特点及适用场景,为大家提供明确的选择依据,助力企业结合自身规模与业务类型,精准匹配对应的虚拟机部署方案:

图片

在替代VMware的征程中,镜像与模板的管理效能直接决定了虚拟化平台的敏捷性与运维成本。ZStack ZSphere在此核心领域实现了架构级的突破,为企业用户提供了远超传统方案的体验。

在镜像管理上,ZStack ZSphere实现了从“成本中心”到“效率引擎”的转变。它通过镜像切片去重与智能缓存分发机制,在提升部署速度数倍的同时,将存储空间占用降低高达90%。其广泛的格式兼容性与后台自动转换能力,无缝打通了从VMware等异构环境的迁移通道,而镜像与虚拟化版本的解耦设计,则从根本上杜绝了版本升级带来的兼容性风险与运维负担。

在模板管理上,ZStack ZSphere推动了运维模式从“手工作坊”到“自动化流水线”的演进。模板与安全组的深度协同,使得秒级克隆出安全、合规的虚拟机成为现实,确保了企业安全基线的统一。批量部署性能较传统克隆提升高达9倍,完美支撑业务的快速扩张。而模板规格的直接编辑功能,更将过去长达数十分钟的繁琐流程压缩至秒级,实现了对业务需求的即时响应。

ZStack ZSphere的镜像与模板功能,共同构成了一套高效、智能且极具成本效益的虚拟化资源交付体系。它们不仅是实现VMware平滑替代的关键技术保障,更是企业构建敏捷、可靠、自主可控的云基础设施的核心基石,最终为企业显著降低TCO,并赋予业务前所未有的敏捷响应能力。

http://www.dtcms.com/a/516742.html

相关文章:

  • 【C++ 入门】:从语言发展脉络到实战细节 —— 详解命名空间、输入输出、缺省参数与函数重载
  • 搜网站首页不见了seowordpress 简书主题
  • 【开题答辩全过程】以 冰雪装备租赁平台系统设计与实现为例,包含答辩的问题和答案
  • 解锁数字时代安全密码:ICP许可证安全测评解析
  • 简约网站建设常见搜索引擎有哪些
  • 宁波定制网站建设自己做广告用什么软件
  • 经典文献阅读之--UniScene(统一的以占用为中心的驾驶场景生成)
  • Java学习之旅第三季-14:代理
  • 深度学习YOLO实战:7、摄像头实时目标检测完整实践
  • AI智能体编程的关键特性有哪些?
  • 何苦做游戏网站北京外贸推广
  • 装修网站建设策划方案如何给网站添加ico
  • 如何做网站二级域名个人网页包括哪些内容
  • AI、机器人、具身智能等领域顶级会议与学术组织解析
  • 提高运行效率的智慧物流开源了
  • Linux中批量压缩文件夹下的图片脚本命令
  • 郑州网站建设如何中山响应式网站
  • 沈阳哪里可以做网站营销石家庄制作网站
  • uniApp使用支付宝云开发问题集合
  • 网站后台维护教程视频wordpress煎蛋网
  • 网站正建设中模具编程入门先学什么
  • PHP网站建设计划书wordpress 博客 简书
  • VTI串行接口高速sram芯片型号
  • 什么是“虚拟局域网”?它跟本地局域网和公网IP有啥区别?
  • 【GESP】C++四级真题 luogu-B4263 [GESP202503 四级] 荒地开垦
  • 做网站如何防止被坑苏州公司网站建设电话
  • 单页网站推广网站建设整个过程
  • js遍历数组和对象的常用方法有哪些?
  • 127.0.01和localhost的区别是什么?
  • 系统集成项目管理工程师第八章:信息安全工程(精简版)