当前位置: 首页 > news >正文

《自动控制原理》第 2 章 线性控制系统的数学描述:2.3、2.4

2.3 输入输出描述法

线性控制系统的输入输出描述法,是在实际中得到广泛应用的一种基本数学描述方法。

按照这种方法所建立的线性·定常·单变量·系统的输入输出模型可分为两大类:

  • 时域模型——系统的输入输出微分方程;
  • 复频域横型——传递函数(阵)和频率特性以及工程实用的图示模型(结构图与信号流图)。

在控制工程中常用的为复频域模型。

本节将从系统输入输出微分方程的列写和求解入手,进而导出线性单变量系统的主要输入输出模型:传递函数

并对系统传递函数的定义、基本性质、求法、典型环节的传递函数以及传递函数零点和极点作较深入的讨论。

然后将传递函数的概念推广至线性多变量系统。

而控制系统的图示模型集中在下一节讨论。

2.3.1 输入输出微分方程的建立 && 求解

1. 列写控制系统的输入输出微分方程

由例2.1和例2.2可将列写系统的输入输出微分方程的基本步骤归纳如下:

  1. 根据系统的工作原理和控制功能,由原理图绘制系统的方块图,并确定系统的输入量(包括扰动量)和输出量。
  2. 依据系统各部分所遵循的物理规律或化学规律,列写各环节(或各部件)的微分方程
    1. 列写时可根据信号的传递顺序逐级列写;
    2. 应注意相互连接的两个环节之间后级对前级的影响(即负载效应)问题
  3. 消去中间变量便可得描述系统运动的输入输出微分方程
    1. 如果列写的原始方程较多,直接消去中间变量较麻烦,
    2. 将微分方程转换为算子方程然后按克菜姆法则求解,这往往较为简便。

2. 线性·定常·系统输入输出微分方程的求解

建立控制系统数学模型的目的是为了分析研究系统运动的特性。当建立了线性定常系统的输入输出微分方程后,只要给定输入信号和初始条件便可对微分方程进行求解,进而分析系统运动的规律及其基本特性。

求解线性常微分方程的方法有:经典法、计算机求解法、拉氏变换法。

经典法在求解工程系统特别是当输入信号或初值有跳变时不太方便,工程上常用的是后两种方法。

计算机求解有通用的软件可供选用,故本节只讨论拉氏变换求解法。


用拉氏变换求解,由于初始条件已包含在微分方程的拉氏变换中,故得到的是完全解,使用很方便,求解的一般步骤如下:

  1. 将系统的微分方程通过拉氏变换,转化为复变量s的代数方程。
  2. 经代数运算,解出被控量的拉氏变换表达式。
  3. 对复频域的解进行拉氏反变换,则可求得微分方程的时域解。

本节的目的不在于拉氏变换法求解的本身——它在“积分变换”课已作了介绍。

而是通过用拉氏变换法求解微分方程,分析线性定常系统微分方程解的基本结构。

并为导出控制系统的常用输入输出模型——传递函数,奠定基础。




【零初始状态、零初始条件】

  • 描述:输入u(t)、输出y(t),以及它们的各阶导数全为零。
  • 公式:
  • 目的:消除“单边拉氏变换的微分公式”带来的初始值处的各阶微分项,简化传递函数的表示。

式(2.27)表明:

线性控制系统,在输入信号作用下的输出响应,可分解为两个分量:

  • 零输入响应(分量)Y_{zi}(s)
    • 指当输入信号为零时,由初始状态(或初始条件),所引起的响应分量;
  • 零状态响应(分量)Y_{zs}(s)
    • 指当初始状态为零时,由输入信号,所引起的响应分量;

后面将指出,线性系统这个结论具有普遍的意义,不仅适用于系统响应的复频域解,而且也适用于系统响应的时域解(详见第3章)。

如果将初始状态和参考输入信号视为系统的两个输入量,则线性定常系统数学模型解的这种基本结构,实质上是线性定常系统的基本特性(满足叠加原理)的自然体现。

式(2.27)为下面特要导出的线性控制系统的重要输入输出模型:传递函数,提供了直观的说明。

2.3.2 传递函数 && 传递函数零极点

传递函数是在用拉氏变换法求解系统的输入输出微分方程时,引申出来的线性定常系统重要的输入输出模型

它是工程上广泛采用的控制系统复频域分析与综合法的基础。

2.3.2.1 传递函数的定义

线性·定常·单输入单输出(简称单变量)连续系统的传递函数定义为

  • 在零初始条件下,系统输出量的拉氏变换与输入量的拉氏变换之比。

式中:

  • I(s):是由系统的初始状态(或初始条件)所产生的s多项式。
  • M(s):M(s) = s^{n}+a_{n-1}s^{n-1}+...+a_{1}s+a_{0}

  • Yzs(s):系统的零状态响应。
  • Yzi(s):系统的零输入响应。

根据定义,令系统的所有初始条件均等于零(即u(t)和y(t),及其各阶导数在t=0时刻的值均为零),由式(2.30),则可求得线性定常单变量系统的传递函数为

由式(2.30)和式(2.31)可见:

  • 在零初始条件下,由初始条件所产生的零输入响应Yzi(s)等于零,则系统输出响应Y(s)=Yzs(s)+Yzi(s) = Yzs(s)。
  • 故传递函数所反映的,为系统的零状态响应特性

于是线性定常单变量系统的传递函数也可定义为,系统零状态响应的拉氏变换与输入量的拉氏变换之比,即

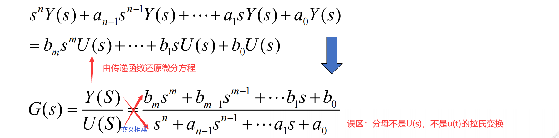
【说明】由传递函数还原微分方程


【说明】
  • 传递函数,是线性连续单变量系统输入输出描述的基本形式。
    • 当无系统零极相消时传递函数是对系统的一种完全描述。
    • 当存在系统零极相消时,传递函数只是对系统的一种局部描述。
  • 控制系统的传递函数,取决于系统的结构和参数,而与输入信号的形式无关。
  • 控制系统的传递函数描述,与输入输出微分方程描述之间的可以相互转换。
  • 线性控制系统的传递函数,可分为两种类型,而其基本形式为有理分式函数
(1)传递函数,是线性·连续·单变量·系统输入输出描述的基本形式

由式(2.30)和式(2.31)可以看到:

  • 传递函数描述的是在零初始条件下系统的输入量与输出量之间的关系;
  • 故它是对系统的一种外部描述;
  • 反映的是系统的零状态响应特性;

令所有的初始条件均等于零,这样的简化处理带来了很大的方便和工程上的实用性,可以引入传递函数来简明地表示系统的输入输出关系,并建立起一整套工程上实用的线性控制系统基于传递函数的分析与综合方法。

由式(2.31)可得:

系统输出量(拉氏变换式)等于输入量(拉氏变换式)乘以传递函数,即Y(s)=G(s)U(s)。

而且它还可用结构图来形象地表示,如图2.6所示。

  • 结构图是在系统方块图的基础上将各环节的传递函数填入各相应方框内的结果。
  • 结构图不仅定性而且定量地,描述了系统的结构和信号的传递、变换与控制的关系。

故结构图是控制系统的有效图示数学模型,形象又直观,在实际中得到了广泛的应用,我们将在下一节详细地介绍。

然而令所有初始条件(或初始状态)等于零,既有简便和工程实用性的一面,又有它局限性的另一面。下面两个性质就是对此的一个说明。

① 当无系统零极相消时,传递函数是对系统的一种完全描述

由此可见:

当线性定常单变量系统无零极相消时,传递函数不仅反映了系统的零状态响应特性,而且蕴含有零输入响应的信息,由它可以导出系统的完全响应,故这时传递函数含有系统运动的全部信息,从而对系统是一种完全的描述。

② 当存在系统零极相消时,传递函数只是对系统的一种局部描述

当线性定常单变量系统的传递函数,存在零极相消时,由于部分系统零极点被消去,使得传递函数零极点只是系统零极点的一个子集,因而传递函数无法提供系统响应的完全信息

它只能反映系统的零状态响应特性,由它无法提供零输入响应的完全信息,这是传递函数的局限性。

这时为了描述系统运动的特性必须考虑被消去的系统零极点的影响,应采用2.5节将要介绍的状态空间描述法或其他的完全描述方法。

工程上,绝大多数控制系统的传递函数,不存在零极相消现象,故传递函数是一种对系统的有效描述,并成为线性单变量系统输入输出模型的主要形式,在实际中得到了广泛的应用。

(2)控制系统的传递函数,取决于系统的结构和参数,而与输入信号的形式无关

对比式(2.31)与式(2.29)可以看到:传递函数包含了输入输出微分方程的全部系数,而这些系数只取决于系统的结构和参数,与输入信号的函数形式无关。

(3)控制系统的传递函数描述,与输入输出微分方程描述之间的转换关系

传递函数和输入输出微分方程分别是系统在复频域和时城的两种形式输入输出模型。

在描述同一控制系统时,如果传递函数的分子与分母没有公因子相消,则系统的传递函数[式(2.31)]与微分方程[式(2.29)]所包含的有关系统运动的信息是相同的。

传递函数的分母多项式M(s)就等于微分方程的特征多项式;

传递函数的分子多项式N(s)就等于微分方程右边的微分算子多项式;

而且在零初始条件下拉氏变换的微分定理可简单地表示为

因此当传递函数的分子与分母无公因子相消时,系统的传递函数与输入输出微分方程之间可以互相转换

转换时将微分算符d/dt用复变量s置换(即在形式上令 s^{i} = \frac{d^{i}}{dt^{i}}),将变量的时间函数f(t)用对应的拉氏变换象函数F(s)置换,则可由输入输出微分方程等价地转换为传递函数;

或进行反向的类似处理,也可由传递函数转换为输入输出微分方程,如图2.8所示。

(4)线性控制系统的传递函数,可分为两种类型,而其基本形式为有理分式函数

我们所讨论的系统为集总参数的系统(而不是分布参数系统)。

描述系统的时城模型为常微分方程,故所得系统的传递函数为复变量的有理(分式)函数,即可以表示成两个多项式之比的形式[如式(2.31)所示]。

若从能量角度分析,实际系统的特点是:含有储能元件且外部输入功率有限,则在外部输入作用下,其能量不可能突变,于是系统响应呈现延迟的特点,故其传递函数分子的次数不会高于分母的次数(即m≤n),称这种类型的函数为真有理函数

若m<n,即分子的次数低于分母的次数,则称为严格真有理函数

因此物理上绝大多数线性定常集总参数系统,其传递函数通常为s的真有理函数或严格真有理(分式)函数(即m<n),而且往往为严格真有理函数。

在过程控制和计算机控制等工业控制系统中,还存在时间滞后或传输延迟的现象。其对应的传递函数将含有复指数函数因子,如e^{-\tau s},这时它不再是有理分式函数。

故线性定常系统的传递函数一般地可分为两种类型:

  • 有理(分式)函数——它是线性定常系统传递函数的基本形式,也是后面讨论的主要内容;
  • 非有理函数;



2.3.2.2 传递函数的求法

求系统的传递函数有多种可供选择的方法,在工程上广泛采用:

  • 结构图法、信号流图法;
  • 根据传递函数的定义,或通过微分方程与传递函数之间的相互转换关系,由系统的微分方程求取传递函数;

对于不同类型的系统也可采用专门的实用方法。现通过例题说明如下。

例 2.10……

例 2.11 无源校正网络

【说明】在控制系统综合时,往往采用无源网络作为校正装置。关于校正装置和无源校正网络的特性特在第4章和第6章讨论,这里只介绍无源校正网络传递画数的实用求法。

  • 无源元件、无源网络:在电气系统中,由电阻、电感和电容这些无源元件,所组成的网络称为无源网络。

    ——例2.1的RC网络就是其中一个实例。
  • 在机械系统中质量、惯量、阻尼器和弹黄也属于无源元件。

求取无源网络传递函数的常用方法有两种:

  • 一是微分方程法,即先列写网络的微分方程,然后按照传递函数的定义,或者根据传递函数与微分方程之间的特换关系,则可导出网络的传递函数(如例2.10所示);
  • 二是复阻抗法,即直接列写网络的拉氏变换方程,从而导出网络的传递函数,这往往比较简便。
    • 具体方法:网络元件用复阻抗表示,网络的变量用其拉氏变换式表示,然后根据基尔霍夫定律导出输出量与输入量之比的表达式,它便是网络的传递函数。

现结合例题具体说明如下。



例 2.12 有源校正网络

有源元件:与上述的无源元件相反,凡是能把外部能量,传送到系统中去的物理元件称为有源元件。

线性集成电路运算放大器就是其中一例,因它包含电源并可将电源的能量传送到系统中去。

由于运算放大据的开环放大系数很高(达10^4~10^8),并且引入了强的负反馈,使得放大器性能稳定、工作可靠、调整方便。在控制系统中广泛用它作放大元件,或与电阻电容一起构成校正装置。但这种校正装置不同于例2.7所示的无源校正网络,它含有有源元件,故称为有源校正装置

由各种形式的有源校正装置为主体,便构成了控制系统所使用的各种类型的调节器。

有源校正装置传递函数的求法

与例2.11所介绍的无源校正网络传递函数的求法相类似,有源校正装置传递函数的求法也有两种常用的方法:

  • 复阻抗法;
  • 微分方程法;

而应用复阻抗法往往要简便些。在控制系统所使用的运算放大器中,通常输入信号是施加在它的反相输入端,而其同相输入端通过平衡电阻Rb接地,如图2.10所示。

若以地作为电位的基准点(即认为地电位为零电位),由于运算放大器的放大系数很高,经反相输人端a点流入放大器的电流很小,可忽略不计,故在求有源校正装置的传递函数或计算放大器的放大系数时通常采用“虚地”分析法,即近似认为运算放大器a点的电位为地电位(即零电位)。

实际上放大器的开环放大系数不可能为无穷大,其输入电压也不可能为零,故称反相输入端a点为“虚地”

应用“虚地”分析法,则可方便地导出各种形式有源校正装置的传递函数。

运算放大器的输入阻抗高、输出阻抗低,而且它通常位于控制系统的输入端,当运算放大器带上负载后,负载对输出电压uo的影响(即负载效应)可忽略不计。对

于图2.10所示的运算放大器,若设输入信号为ui,应用复阻抗法,则可推导其传递函数如下:

上式表明:

运算放大器的传递函数 == 反馈电路的复阻抗与输入电路的复阻抗之比。

由于输入信号接在反相输入端,故输出Uo(s)与输入Ui(s)的极性相反。因此,只要选择不同的Zf(s)或Z0(s),便可获得不同形式的有源校正装置的传递函数。

应用这一特点则可方便地构建控制系统各种形式的调节器。




2.3.2.3 传递函数零点与极点

零、极点是线性系统理论的一个重要概念。

对于式(2.31)所示的有理分式传递函数,通常称:

  • 传递函数的分子多项式的根,为零点
  • 分母多项式的根,为极点

如果分子多项式与分母多项式含有非常数公因子(即含有相同的零点和极点),则将产生零点与极点对消(简称零极相消)的现象。

而由式(2.31)可得,在零初始条件下系统的输出响应为:Y(S) = G(S)U(S)

可见这些相同的零点和极点,由于零极相消,在系统输出中将反映不出来或者不受输入的影响,即与输出或输入相解耦。

故称这些,相消的零点和极点,为解耦零点

而对系统的输入输出特性产生影响的是那些互质(即互不相消)的零点和极点。

(1)传递函数零极点的定义

基于传递函数的两种类型,线性定常系统的传递函数零极点可定义如下。

设线性定常系统的有理分式传递函数如式(2.31)所示,即

根轨迹增益(传递系数):式中,K_{g} = b_{m}为传递函数的传递系数。由于该系数值可从第4章将要介绍的系统根轨迹上直接求取,故Kg又称为系统的根轨迹增益。

对于有理分式传递函数,当分子多项式和分母多项式互质时,称:

  • 分子多项式的根为传递函数零点;
  • 分母多项式的根为传递函数极点;

故传递函数零极点的特点是:

当s→zi时,G(s)→0;(zero,零点)

当s→pi时,G(s)将趋于无穷大;(pole,极点)

若G(s)的分子和分母存在非常数公因子时,是在约去公因子后定义传递函数的零极点。

于是G(s)的分子和分母的公因子——即互相对消的零点和极点,不是传递函数零极点,而是系统的解耦零点

而且可以证明:

若计及无穷处零极点,则线性定常系统的有理分式传递函数(有限和无穷的)零点总个数与极点总个数相等。

实际系统的元器件参数均为实数,于是系统传递函数的分子和分母多项式均为实系数多项式。而实系数多项式的根不外乎是实数或复数,若为复数则必共轭成对出现。

故控制系统的传递函数零极点为实数或共轭复数。

将上述定义扩展至一般的情况,使之既适用于有理分式函数也适用于非有理函数,则线性定常系统的传递函数零极点一般地可定义如下:

  • 如果传递函数G(s)在点zi处解析,且G(zi)=0,则称zi为传递函数零点;
  • 若G(s)在zi的前m-1阶导数均为零,但m阶导数不等于零,则称zi为传递函数的m阶零点;
  • 如果pj为G(s)的孤立奇点,则pj为传递函数极点的充分必要条件是,C为非零常数,n为正整数,则称pj为传递函数的n阶极点。

在上述定义中实际上隐含着传递函数零极点,是在其分子和分母互质的条件下确定的意思。

(2)传递函数零极点作用的直观说明

由式(2.35)可见:在一定的传递系数Kg下,传递函数与其零极点在S平面(即复平面)的分布状况(简称零极点分布,如图2.12所示)是互相对应的。

故传递函数零极点的分布,与传递函数一样,也可用来表征系统运动的基本特性。

从物理角度直观地可以看到:线性控制系统在一定输入信号作用下,输出响应的基本特性取决于传递函数极点和零点。

在下一章将对此展开详细的讨论。


此外零点还能“阻断”输入量中某一成分的传递。

2.3.3 典型环节的传递函数

综上所述,控制系统传递函数的常用表示式有三种:

  • 有理分式形式,如式(2.31)所示;
  • 零极点形式,如式(2.36)所示;
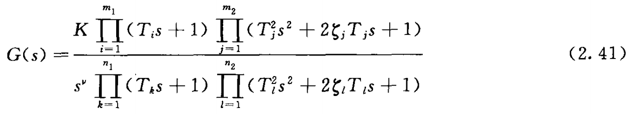
  • 以及式(2.34)所示的时间常数形式,其一般表达式为:

式中:

  • 分别为传递函数的,分子和分母各因子的时间常数;
  • K为传递系数,其值取决于各环节增益的乘积,通常称它为系统增益放大系数

对于同一系统这三种表示形式是等价的,它们之间可以互相转换。由上式和式(2.31)、式(2.36)可得

分析式(2.37)可以看到:


K_{g} = b_{m}K = \frac{b_{0}}{a_{0}}


2.3.3.1 典型环节

对于无零极相消的线性定常系统,其运动特性完全可用式(2.37)所示的传递函数来描述。

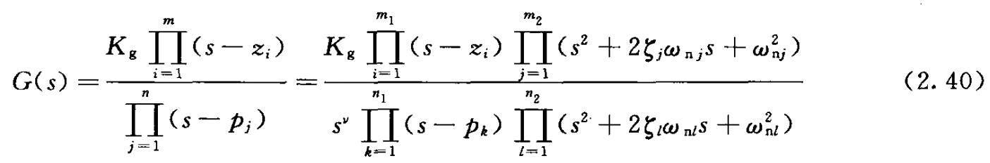
虽然实际系统的类型很多,具体形式和物理属性亦千差万别,但是从传递函数零极点在S平面上的分布而论,其典型分布如图2.13所示。

在下一章将指出,一个稳定可工作的系统,其极点应分布在S左半平面上,况且左右两半平面是对称的,故图中只画出零极点在左半平面的典型分布。

由图可见,传递函数零极点在S平面的典型分布有六种类型:

  • 实数极点和零点——对应的传递函数因子为1/(s-pi)和(s-zi)。
  • 共轭复数的极点和零点,对应的传递函数因子为
  • 坐标原点上的极点和零点,对应的传递函数因子为1/s和s。

因此控制系统传递函数的一般表达式,可以写成上述因子的表示形式:

或根据式(2.38)和式(2.39)将式(2.40)改写成时间常数的表示形式:


由式(2.40)或式(2.41)可以看到:

  • 根据零极点的分布特点,系统的传递函数可划分为六个基本单元,通常称它们为系统的六个典型环节。这些典型环节是:
  • 惯性环节、振荡环节、积分环节、微分环节、比例环节、时滞环节。


了解这些典型环节的特点和性质,对于分析研究各类控制系统是很重要的。

现就这些典型环节的特点简介如下。

① 惯性环节

由图可见:

  • 该环节的单位阶跃响应曲线按指数规律变化,逐渐趋于稳态值,呈现出“惯性”的特点,故称具有式(2.42)所示形式传递函数的环节为惯性环节
  • 响应曲线变化的快慢取决于时间常数T(或极点p),T越小(或p离虚轴越远),惯性便越小,响应曲线的上升就越快。

由式(2.43)可得:当t=T时,

可见,输出响应随时间的变化特性,取决于比值 t/T,比值越大,输出值就越趋近于1。当比值一定时,输出值就是一定值。若T增大若干倍,为保持输出值不变,相应的时间 t 亦应增大若干倍,或者说输出响应曲线,就在横坐标轴方向“展宽”同样的倍数;若T减少若干倍,y(t)曲线便在横坐标轴方向“压缩”同样的倍数。

可见参数T具有时间尺度的性质,故称其为环节的时间常数。

综上所述可见:

  • 惯性环节的响应特性只取决于一个特征变量,时间常数T或极点p。
  • 响应过程呈现非周期的特点,故惯性环节又称为非周期环节。
  • 惯性环节是控制系统中常见的一种基本环节。
  • 惯性环节为一阶系统,它是由一个储能元件(如电感、电容或弹簧等)和一个耗能元件(如电阻、阻尼器等)组合而成的,如图2.14(c)和(d)所示。


② 积分环节

综上分析可见,积分环节的特点是:

  • 其输出量为输入量的积累(即积分),若输入量消失则积累就停止。
  • 但是输出量并不消失,而是维持在原数值上,这说明积分环节具有记忆的功能
  • 在控制系统中积分环节是一种常见的基本环节,常用它来改善系统的稳态性能(详见第3章)。(消除稳态误差,改善控制精度)

【分析】

  • 若误差为0时,系统的控制输出也为0,那么由于各种“阻力”的存在,无法让被控量稳定在目标值,存在稳态误差。
  • 若误差为0时,系统具有累积误差产生的控制输出,用于平衡各种“阻力”,让被控量稳定在目标值,消除稳态误差。

凡是输出量对输入量具有积累或储存特点的装置,一般都含有积分环节。例如电容器的电荷量与充电电流,机械运动中的位移与速度、转速与转矩以及水箱的水位与水流量等,它们之间都具有积分的关系,图2.15(c)和(d)是其中的两个实例。


③ 震荡环节

式(2.46)表明:

振荡环节的响应特性具有衰减振荡的特点:

  • 振荡的频率取决于极点的虚部。
  • 衰减的快慢取决于极点的实部。

故称具有式(2.45)所示形式传递函数的环节为振荡环节。

其物理含义是:

  • 由于该环节为二阶的,如果含有两种不同形式的储能元件,而它们之间的能量又可以相互转换时,则在参数的特定范围内两个储能元件的能量将进行相互转换从而产生振荡的过程。
  • 在一般情况下系统存在一定的阻尼作用,振荡要消耗能量因而振荡是衰减的,最终将趋于稳态值。

振荡环节是控制系统中一种常见而且重要的基本环节,许多部件本身是或者可近似视为振荡环节。例如图2.1所示的RC串联电路和弹簧装置等,在一定参数条件下均可视为振荡环节。

以RLC申联电路为例,由式(2.1)可导出该电路的传递函数为


④ 微分环节
  • 与上述三种环节相反,微分环节起主要作用的是零点而不是极点
  • 于是在暂态过程中环节的输出量将含有与输入量微分成比例的分量,环节的名称由此而得。
  • 与上述三种环节(积分、惯性、振荡)的传递函数之倒数相对应的,便有控制系统三种常见的微分环节:
    • 理想微分环节、一阶微分环节、二阶微分环节。
1. 理想微分环节


2. 一阶微分环节

3. 二阶微分环节

【微分环节的功能】

  • 由于微分环节的输出量含有输入量微分的信息,因而微分环节的输出能预示输入变化的趋势,具有(相位)超前的特点。
  • 故微分环节又称为超前环节。
  • 改善动态性能(跟踪系统)。
  • 会放大噪声。

⑤ 比例环节

  • 线性定常集总参数系统的传递函数为有理分式。
  • 一切有理分式传递函数均可视为由上述五种典型环节组合而成的。

例如在例2.10中讨论的直流电动机,从负载扰动M_{L}到输出转速n的传递函数如式(2.33)所示,即


⑥ 时滞环节


实际控制系统的传递函数均可规为上述典型环节的某种组合,熟悉和掌握典型环节对于分析研究系统是很基本的也是很重要的。

(注:震荡→振荡)

这些典型环节(除时滞环节外)的零极点都分布在左半闭S平面上。

虽然实际系统个别环节的零极点可能分布在右半S平面上,但它们均可视为上述典型环节的特例来处理。

例如具有正实数极点的环节1/(1-Ts)可视为惯性环节的特例,其时间常数为负的。

第3章将指出极点位于S右半平面内的环节是不稳定的,故1/(1-Ts)又称为不稳定惯性环节


2.3.3.2 环节与元(部)件的关系

元(部)件是构成系统的基本物理实体,种类繁多,物理属性和具体形式千差万别,而且新的元(部)件又不断地涌现,举不胜举。

若根据零极点的典型分布,则构成控制系统的基本单元只有6种典型环节。

  • 因此我们是从系统特性出发,将环节(而不是元(部)件)视为构成系统的基本单元。
  • 环节与元(部)件之间既有联系又有区别。
  • 一个元(部)件可以是一个环节或多个环节的组合;
  • 一个环节可以表示一个元(部)件或其一部分,或者多个元(部)件的组合;
  • 而且即使是同一元(部)件,由于输入量、输出量选择不同,或所要研究问题的不同,也可处理成不同的环节。

2.4 数学模型图示法 && 反馈控制系统的传递函数

控制系统的数学模型可用图形来表示,常用的图形有三种:结构图、信号流图以及由它所派生出来的状态变量图。

结构图不仅适用于线性控制系统,而且也适用于非线性控制系统和其他非工程系统(如社会系统、经济系统等)。

信号流图符号简单、易于绘制,而且有梅森(Mason)公式便于求取变量之间的传递函数,但是它只适用于线性系统。

状态变量图由信号流图派生出来,可以图示线性系统的状态空间模型,而且还能满足计算机仿真的需要。

这三种图是控制系统的图形化数学模型。它们不仅定性而且定量地将系统的结构信号的传递、变换以及各环节之间的控制关系用图形表示出来,既形象直观又可避免繁杂的数学运算便可求得系统的数学模型。因此这些图示模型是分析研究系统的有效工具,在实际中得到了广泛的应用。

2.4.1 结构图

如果在系统方块图的各方框内,都标出该环节的输入输出关系式,则可得系统的结构图。

下面以系统的输入输出模型(传递函数)为例,说明结构图的绘制方法和运算规则。

(1)结构图的绘制

与系统方块图的绘制方法相类似,绘制控制系统结构图的基本方法可归纳如下:

  • 首先根据系统的工作原理和特性将系统划分为若干环节;
  • 然后对每个环节分别建立其传递函数和绘制环节的结构图;
  • 最后根据信号的传递关系将环节结构图连接起来便可得系统的结构图。

必须强调指出:在推导环节的传递函数时,隐含地假定环节的输出不受后面连接环节的影响,或者说,认为各个环节之间无负载效应问题

如果元件之间存在负载效应,则必须将这些元件组合在一起作为一个环节来处理;或者将它们划分为若干个环节,使这些环节之间无负载效应问题。

现举例说明如下。


分析例题所得的结果可以看到:

1)系统的结构图不是唯一的

由于分析研究的角度不同或环节划分的不同,对于同一控制系统可以绘制多种不同形式的结构图。但它们所描述系统的输入输出特性或传递函数则是一致的。

2)环节结构图之间应无负载效应

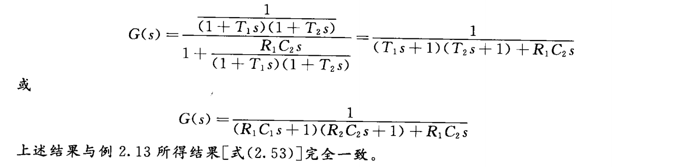
在系统的结构图中各方框(即各环节结构图)之间应无负载效应问题。图2.21所示的两级RC串联电路,由于两级之间存在负载效应,因而不能按每级RC电路来划分环节并将该电路视为这两个环节的串联。若按每级RC电路来划分环节,它们的传递函数分别为\frac{1}{R_{1}C_{1}s+1}\frac{1}{R_{2}C_{2}s+1},而该电路的传递函数[式(2.53)]并不等于这两个串联环节传递函数的乘积。




(2)结构图的等效变换

结构图有一套简易的等效变换规则。应用这些规则可避免抽象的纯数学运算,将一个复杂的结构图通过逐步的变换进行化简,从而求得系统或任意两个变量之间的传递函数。

等效变换的等效性是【外部等效】

  • 变换前后结构图的等效性是,总的输入输出关系保持不变而结构图内部则不一定等效。

结构图的等效变换有两种方式:

  • 环节的合并;(串联等效合并、并联等效合并、反馈等效合并)
  • 信号引出点或相加点的变位。

与环节结构图的三种基本连接方式(串联连接、并联连接和反馈连接)相对应,环节的合并亦有三种基本方式:

  • 串联的等效变换;
  • 并联的等效变换;
  • 反馈的等效变换;


【还原】原则:移动前后,主路上的相加信号、分支上的引出信号都不改变。

现将常用的结构图等效变换规则列于表2.3中,并对其中的一些规则说明如下。

① 串联的等效变换

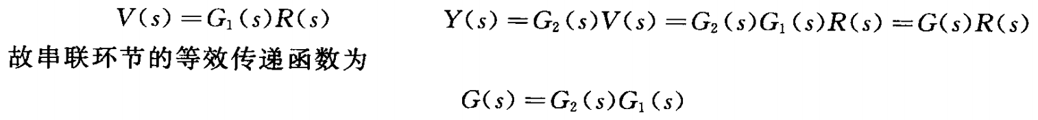
当若干环节的结构图互相串接在一起时,称结构图的这种连接为环节的串联连接。

图2.23(a)所示为其中的一例。

由于环节(结构图)之间无负载效应问题,于是由图可得各个变量之间的关系为

上式表明,多个环节串联的等效传递函数等于串联各环节传递函数的乘积。

② 并联的等效变换

当几个环节的输入端连接在一起,而总的输出为各个环节输出的代数和时,则称这种连接为环节的并联连接。

图2.24(a)所示为其中的一例。

由图可得

上式表明,多个并联环节的等效传递函数等于各并联环节传递函数的代数和。

③ 反馈的等效变换

自动控制系统是一反馈控制系统,在系统内部有时为了改善特性也引入局部反馈回路,因此反馈连接是自动控制系统的重要连接方式。

假设引入的为负反馈,其前向通道的传递函数为G(s),反馈通道的传递函数为H(s),系统的结构图如图2.25所示。

由图可知:Y(s)=G(s)E(s),E(s)=R(s)-H(s)Y(s),于是可得:

上式表明,负反馈连接的等效传递函数为G(s)/[1+G(s)H(s)]。

若引入的为正反馈,仿照上述推导过程则可得正反馈连接的等效传递函数

为G(s)/[1-G(s)H(s)]。



顺便指出:表2.3中第11项,交换相加点与引出点的位置,在理论上这种等效变换是可行的,但在实际应用中较为麻烦,建议在结构图化简时尽可能不进行这种交换,以免出错(可参阅例A2.3)。

【分析】



(3)多变量系统的结构图

多变量系统的数学模型也可用结构图来表示。多变量系统的结构图可视为单变量系统结构图的引申和推广,因此在表示符号上往往不加以区别。

但应注意的是:多变量系统处理的不再是标量和传递函数,而是向量和传递函数阵;

在运算中应遵守向量和矩阵的运算规则。

虽然多变量系统的结构图也可进行等效变换,其等效性和单变量系统的一样,但由于向量矩阵运算的特殊性,表2.3所列的变换规则不一定有效。

在实际中主要是用结构图来形象地表示系统的结构和信号的传递、变换以及各环节之间的控制关系,而结构图的等效变换通常只使用一些简单的化简规则,如表2.4所列。

2.4.2 信号流图与梅森增益公式

图示线性定常系统的数学模型,除了应用结构图外还可采用信号流图。

它们都是通过图形既定性又定量地描述系统的结构和信号的传递、变换以及各环节之间的控制关系。因此这两种图示方法是等效的,它们之间可以互相转化,如图2.30所示。

(1)信号流图的组成与常用术语

信号流图用于描述线性代数方程组各变量之间的因果关系,故在图示线性系统的复频域模型时,它与结构图是一致的。

  • 信号流图的基本组成单元有两个:节点和支路。
  • 在图上节点用“○”表示,它代表系统的变量;(变量、综合点、引出点)
  • 各变量之间的因果关系用有向线段来表示,称为支路,支路的方向用箭头标明,信号只能沿着箭头单方向传递;
  • 两个变量之间的因果关系式称为增益(或传输特性),标在相应支路的旁边,称为支路增益(或支路传输)

综上所述可见:

支路起着乘法器的作用,支路增益就是环节的传递函数;

图中每个节点所代表的变量值,等于该节点的各条输入支路的增益与相应的入端变量乘积之代数和。

例如图2.30(b)的节点E(s),其值为E(s)=1·R(s)-H(s)Y(s)。

由同一节点往外传送的、各支路传输的、是该节点所表示的同一信号。

信号流图最早是在通信学科中发展起来的,故所用的术语带有通信学科的色彩。

现对信号流图的一些常用术语简介如下:

① 输入节点

只有输出支路而没有输入支路的节点称为输入节点或源节点,如图2.30(b)中的节点R(s)。

该节点所表示的变量实际上就是系统的输入信号。

② 输出节点

只有输入支路而没有输出支路的节点称为输出节点或汇节点

该节点所表示的变量就是系统的输出信号。

但在一般绘制的信号流图中,输出信号的节点,不一定都具有输出节点的特点。

例如图2.30右下图中右起第二个节点Y(s)就是如此。

  • 为了把系统的输出信号所在节点表示为输出节点,可添加一条增益为1的支路,该支路的终端节点就是输出节点,如图2.30(b)中下图的虚线所示。
  • 用这种方法可将信号流图中的任一节点变为输出节点。
  • 为了简化表示,今后凡是增益为1的支路,支路增益常省略不标。
③ 通道

沿箭头方向,所连续经过的支路的集合称为通道

由于经过节点的次数未加限制,因此即使是一个简单的信号流图,其通道也有很多条。

但对控制系统来说,有意义的是与任一(中间)节点相交不多于一次的开通道和闭通道

  • 前向通道:从输入节点到输出节点的开通道就是系统的前向通道。
  • 前向通道增益:在前向通道上各支路增益的乘积称为前向通道增益。

闭通道:是指通道的起点与终点同在一处的闭合通道。

例如图2.30(b)的下图有一条闭通道:E(s)→V(s)→Y(s)→E(s)。

  • 闭通道又称为回路(或回环)
  • 在回路中各支路增益的乘积称为回路增益

(2)信号流图的绘制

控制系统信号流图的绘制方法主要有两种:

  • 一是按上节所介绍的方法先建立系统的微分方程,然后根据微分方程来绘制;
  • 另一种方法是根据信号流图与结构图之间的对应关系,由系统结构图转换而得;
    (详见例2.18)

现就第一种方法说明如下:

① 由系统的微分方程绘制信号流图

任何线性方程都可用信号流图来表示。然而由于信号流图是一种表示线性代数方程组的网络图,因此对于线性微分方程需先进行拉氏变换,将其转换为复变量s的代数方程组,然后再绘制系统的信号流图。

绘制时:

  • 首先根据系统的工作原理确定系统的输入量、输出量和信号的传递流程以及流程中的各有关变量,并按照因果关系改写系统的代数方程组;
  • 然后用节点表示各变量,按照信号的传递关系从左往右排列,输入节点排在最左端,输出节点排在最右端;
  • 用支路表示信号的传递方向和相应的增益值;
  • 最后根据信号的传递关系,用支路将节点连接起来便可得系统的信号流图。

以图2.9(b)所示无源网络的信号流图的绘制为例,其电路图重画于图2.31。设电容电压的初始值为Uc(0),于是根据电学的基尔霍夫定律,则可列写网络的微分方程及其拉氏变换表达式如下:

由图可得,该系统有两个输入节点:输入电压Ui(s)和电容器初始电压Uc(0),它们均可视为系统的输入信号。

可见信号流图保留了线性系统的所有信息,变量的初始值是作为输入变量在图上反映了出来,而在结构图上是不考虑变量的初始值的。

② 一般控制系统信号流图的绘制

不论控制系统的复杂程度如何,若采用向量矩阵的表达形式,设输入向量为R(s),则线性系统的复域数学模型(即s的线性代数方程组)均可写成下列一般的表示形式

式中,A和B为线性方程组的系数矩阵;V(s)为系统中各有关变量(包括输出变量)所组成的向量,即

(3)梅森增益公式

控制系统的信号流图与结构图一样,也可通过等效变换将一个复杂的信号流图逐步化简,从而求得系统的传递函数。

然而对于复杂的系统,其化简过程还是很麻烦的。在实际中往往只采用一些简易的等效变换规则(如表2.5中所列)进行简单的化简;

而主要是应用梅森(S.J.Mason)增益公式,它只需通过观察和简单的计算而不必进行繁琐的化简工作,则可求得系统中变量之间的传递函数。

由于结构图与信号流图在表示线性定常系统的数学模型时是等效的,它们之间可以互相转化,故梅森增益公式既适用于信号流图,也适用于线性定常系统的结构图。

① 梅森公式与克莱姆法则

梅森增益公式与应用克莱姆法则求解线性方程组的结果是一致的。

实际上梅森增益公式可视为:应用克莱姆法则求解线性系统(复频域数学模型)线性方程组,用信号流图的拓扑语言的一种表示。

为了说明这个问题先考察一个具体实例,用克莱姆法则求解例2.16系统。为了使结果具有一定的普遍意义,该系统信号流图的各支路增益均用符号表示,如图2.34所示。由图可得,描述该系统的复频域数学模型为

由上式可知,传递函数的分子和分母多项式取决于方程组的系数行列式。

下面将指出,系数行列式与信号流图的拓扑结构之间有着密切的联系。

从拓扑结构的观点,信号流图的主要特征取决于回路的类型和数量。

而信号流图所含回路的主要类型有两种:

  • 一般回路;
  • 互相间没有公共节点的回路(简称为互不接触回路);

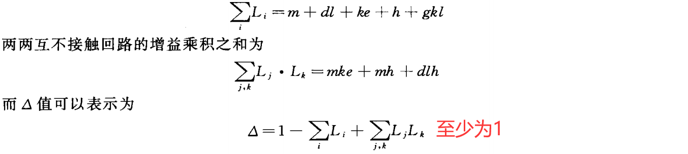
对于图2.34所示的信号流图:

  • 含有五个不同回路,如图中的回路Ⅰ、Ⅱ、Ⅲ、Ⅳ、V所示;
  • 三对互不接触回路(即图中的回路Ⅰ和Ⅲ、Ⅰ和Ⅳ以及Ⅱ和W),它们属于两两互不接触的类型。

其中所有不同回路的增益之和:

可见传递函数的分母∆取决于信号流图的拓扑结构特征,故称△为信号流图的特征式

  • 如果把∆中与第k条前向通道相接触的回路去掉后,剩下的部分称为第k条前向通道的余因子式
  • 并记为∆k。

分析图2.34可得:从输入节点到输出节点之间所有的前向通道和其增益以及相应的余因子式,如表2.6中所列。

传递函数的分子,等于系数行列式\Delta _{y},而它等于从输入节点到输出节点之间所有的三条前向通道增益与其相应的余因子式乘积之和,即

梅森(S.J. Mason)证明了上述结果具有普遍的意义。

而前面已指出,信号流图的任一节点(除输入节点外)均可通过添加一条增益为1的支路转化为输出节点。故线性定常系统信号流图上输入(节点)变量与其他(节点)变量之间的增益(即传递函数)P可用下式计算

式(2.61)称为梅森增益公式

式中:

  • 为输入节点至输出节点之间所有的前向通道增益与其相应的余因子式乘积之和。其中:
    • Pk为第k条前向通道的增益;
    • ∆k为第k条前向通道的余因子式;
  • ∆为信号流图的特征式,其值为
    其中:
    • 为所有不同回路的增益之和;
    • 为每两个互不接触回路的;
    • 为每r个互不接触回路的增益乘积之和,其符号由(-1)^r决定(r=1,2,3,…)。
② 梅森公式的应用

已知线性控制系统的信号流图或结构图,可以应用梅森公式求传递函数。

  • 在信号流图(或结构图)拓扑结构一定的条件下,应用梅森公式可以计算任一输入节点与其他节点之间的传递函数;
  • 但不适于直接计算非输入节点与其他节点之间的传递函数。

非输入节点与其他节点之间的传递函数可用下列两种方法计算:

一是应用梅森公式分别求输入节点[设为R(s)]与非输入节点[X1(s)]和其他节点[X2(s)]之间增益的比值,则可求得非输入节点与其他节点之间的传递函数

另一种方法是,根据系统的(复频域数学模型)线性方程组,改画信号流图,使X1(s)成为输入节点,然后应用梅森公式,则可求得该传递函数。

……

2.4.3 状态变量图 

……

2.4.4 反馈控制系统的传递函数

应用上述图示数学模型,不仅可以形象直观地描述系统的结构和信号的传递、变换以及各环节之间的控制关系,而且还可以应用梅森公式或等效变换规则方便地求得系统的传递函数,因而在实际中得到了广泛的应用。现应用它来分析讨论闭环系统的传递函数。

反馈控制系统的典型结构图,如图2.44所示。

图中:

  • R(s)为参考输入信号(简称输入信号),D(s)为扰动作用它们均可视为系统的输入量
  • Y(s)为系统的输出量;

分析研究反馈控制系统的特性,实际上可转化为对闭环系统各种传递函数的分析讨论。

反馈系统的主要传递函数有下列三个。

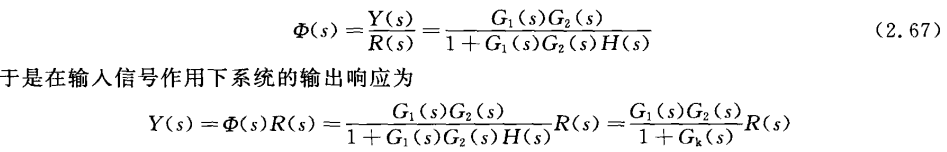
(1)输入信号作用下的闭环传递函数

令D(s)=0应用等效变换或梅森公式,易于求得输入信号R(s)与输出信号Y(s)之间的闭环系统传递函数(简称闭环传递函数)

式中,Gk(s)=G1(s)G2(s)H(s),为闭环系统,当反馈引入点断开时,从输入信号R(s)到反馈信号B(s)之间的传递函数,称为闭环系统的开环传递函数

1+Gk(s)=1+G1(s)G2(s)H(s)称为系统的返回差,其物理含义是:将回路在任一处断开并施加一个单位输入信号,于断开处的回路输出端测量返回的信号为-Gk(s),于是输入信号与返回信号之(即返回差)为1-[-Gk(s)]=1+Gk(s)。

返回差越大,则反馈的信号就越强,故可用返回差作为系统反馈强度的一种度量。

由下面将导出的式(2.69)、式(2.71)和式(2.73)可以看到:如果系统的返回差相当大,则可以有效地削弱扰动的影响和减小偏差,从而达到抑制扰动和提高系统(输出响应)跟踪(参考输入信号)精度的目的。

而大的返回差可通过系统的开环传递函数|Gk(s)| >> 1来实现。

当|G1(s)G2(s)H(s)| >> 1时,式(2.67)所示的闭环传递函数可近似为

这说明:

当反馈强度相当大(即|G1(s)G2(s)H(s)| >> 1)时,闭环传递函数只取决于反馈通道的传递函数,而与前向通道的传递函数几乎无关。

在“电子技术”的反馈放大器(例如运算放大器)设计中,正是利用这一特性来提高放大器的性能,使其总增益(或特性)对晶体管或集成电路参数的变化不敏感。

在第6章将利用这一特性,通过设计H(s)来达到校正系统使其具有优良性能的目的。

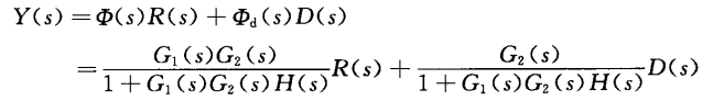
(2)扰动作用下的闭环传递函数

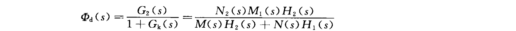
令R(s)=0,应用梅森公式或将系统结构图(图2.44)改画成图2.45所示的形式并通过化简,则可求得扰动信号与输出信号之间的闭环传递函数

相应地,在扰动作用下系统的输出响应为

当反馈强度相当大(即|G1(s)G2(s)H(s)| >> 1)时,式(2.69)可近似为

当参考输入信号与扰动信号同时作用时,应用叠加原理可求得系统的输出响应为

如果|G1(s)G2(s)H(s)| >> 1且 |G1(s)H(s)| >> 1,由式(2.68)和式(2.70),则上式可近似地表示为

这说明:

引入深度的负反馈且|G1(s)H(s)| >> 1时,可以使系统的输出响应几乎既与前向通道传递函数无关又不受扰动的影响;

当系统为单位反馈系统(即H(s)=1)时,Y(s)≈R(s),从而实现对参考输入信号的完全复现,而且对扰动具有很强的抑制能力。

这正是高精度随动系统所希望有的性能。

(3)闭环系统的误差传递函数

若以误差信号E(s)作为输出量,应用梅森公式或将系统结构图(图2.44)改画成图2.46a所示的形式并通过化简,则可求得闭环系统输入信号与误差信号之间的误差传递函数

对于单位反馈系统(即 H(s)=1),由式(2.71)和式(2.67)可得,其闭环传递函数与误差传递函数之间存在下列关系

同理,由图2.46(b)可求得闭环系统扰动信号与误差信号之间的误差传递函数

当参考输入信号与扰动信号同时作用时,应用叠加原理则可求得系统的误差为


综上分析可以看到:

1)系统的特征方程是反映系统结构特性的不变量

由式(2.67)、式(2.69)、式(2.71)和式(2.73)可见:当系统无零极相消时,准确地说,是当系统的状态完全可控和完全可观测时(详见第7章)时,同一系统的各种形式的闭环传递函数,无论以什么信号作为输入量或输出量,其分母均为同一系统信号流图的特征式,即1+Gk(s)

分析梅森增益公式(2.61)也可得出同样的结果。

而∆=0(或1+Gk(s)=0),即为系统的特征方程

由此可得出结论:控制系统的特征方程以及相应的特征方程的根(即系统极点)是反映系统结构特性的不变量。

2)
闭环系统的特征多项式为其开环传递函数的分母多项式与分子多项式之和。
闭环零点由前向通道传递函数零点和反馈通道传递函数极点所组成。

线性定常系统的传递函数一般是s的有理分式函数。若设前向通道传递函数G(s)和反馈通道传递函数H(s)分别为

闭环传递函数【式(2.67)】可以改写为


  • 输入信号的闭环传递函数。
  • 闭环系统的开环传递函数。
  • 扰动信号的闭环传递函数。

  • 输入信号的误差传递函数。
  • 扰动信号的误差传递函数。

式(2.74)表明:反馈的引入改变了闭环系统零极点的分布,闭环传递函数极点不同于开环传递函数极点,它取决于闭环系统特征方程

根的分布;

而闭环系统的特征多项式,为其开环传递函数的分母多项式与分子多项式之和;

闭环传递函数零点(简称闭环零点),则由前向通道传递函数零点与反馈通道传递函数极点所组成;

对于单位反馈系统(即 H(s)=1)或反馈通道传递函数为一常值(即 H(s)=K)的系统,其闭环零点与开环(传递函数)零点相同。

【重要结论】

  • 闭环传递函数极点取决于闭环系统特征方程根的分布;

  • 闭环传递函数零点由前向通道传递函数零点与反馈通道传递函数极点所组成。

  • 对于单位反馈系统(即 H(s)=1)或反馈通道传递函数为一常值(即 H(s)=K)的系统,其闭环零点与开环(传递函数)零点相同。

  • 闭环系统的特征多项式,为其开环传递函数的分母多项式与分子多项式之和;


对于以扰动信号作为输入量的闭环传递函数来说,上述结论仍然成立。

这时式(2.69)可以改写为

由上式和结构图2.45可以看到:这时前向通道的传递函数为G2(s),反馈通道的传递函数为G1(s)H(s),因而对扰动输入而言,其闭环(传递函数)零点仍然由前向通道传递函数零点和反馈通道传递函数极点所组成。

2.4.5 应用matlab求反馈控制系统的传递函数

……

2.5 状态空间描述法

……

2.6 传递函数(阵)描述与状态空间描述之间的相互转换

……

2.7 工程控制系统数学模型的建立

……

http://www.dtcms.com/a/496372.html

相关文章:

  • C++ try-catch 异常处理机制详解
  • 各大网站搜索引擎wordpress 公告
  • 网站会员体系方案全国最新网站备案查询
  • 快手one系列核心合集随笔 (随着系列推出更新)
  • 自己做的网页怎么上传到网站吗wordpress 图片 主题
  • 【RocketMQ】RocketMQ原生 API 实现的分布式事务完整方案
  • 江苏省住房和城乡建设局网站首页网站图片文字排版错误
  • 做网站自动赚钱十堰seo优化教程
  • AUTOSAR图解==>AUTOSAR_AP_TR_SystemTests
  • 手机网站转微信小程序网上商城运营推广思路
  • 乡村振兴 统筹发展PPT(63页)
  • 沈阳网站选禾钻科技有哪些网页设计软件
  • instanceof和类型转换
  • MySQL 企业版数据脱敏与去标识化
  • 物流信息网站wordpress下载样式
  • 网站建设与维护要用到代码吗网站实用性
  • 常州住房和城乡建设部网站北京建设集团网站
  • 正规的GEO优化师培训哪家好
  • 建设银行甘肃省行网站wordpress请求接口的方式
  • 怎么开网站做网红淮安网站建设公司
  • 昌平建设网站徐州seo推广优化
  • 国内旅行做行程网站网站建设公司怎么谈单
  • vscode制作个人网站做爰片免费观看网站
  • 教育网站 网页赏析找公司做网站要注意什么问题
  • 卷积神经网络(CNN)入门实践及Sequential 容器封装
  • 高端网站建设 磐石网络专注自己的服务器建网站
  • 普陀建设网站wordpress开启全站ssl
  • 近期的笔试和面试的复盘
  • 公司邮箱免费注册seo营销培训咨询
  • 从控制到执行:理解 MCP Server 与 Agent 的关系