当前位置: 首页 > news >正文

C++ stack、queue栈和队列的使用——附加算法题


在这里插入图片描述

❀保持低旋律节奏->个人主页

专栏链接:《C++学习》、《Linux学习》


文章目录

  • 栈和队列
    • 1.1stack的介绍
    • 1.2stack的函数使用
    • 2.1queue介绍
    • 2.2queue的函数使用
  • stack
    • 最小栈
    • 栈的弹出压入序列
    • 逆波兰表达式
  • 队列
    • 用队列实现栈

栈和队列

1.1stack的介绍

官方文档❀stack介绍

在这里插入图片描述

1.2stack的函数使用

函数说明接口说明参数说明返回类型
stack()构造空栈无参none
empty()检测stack是否为空无参bool
size()返回stack中元素的个数无参size_type
top()返回栈顶元素的引用无参栈顶元素
push()将元素val压入stack中const value_type& val或value_type&& valnone
pop()将stack中尾部元素弹出无参none

2.1queue介绍

queue
官方文档❀
queue介绍
在这里插入图片描述

  1. 队列是一种容器适配器,专门用于在FIFO上下文(先进先出)中操作,其中从容器一端插入元素,另一端提取元素。
  2. 队列作为容器适配器实现,容器适配器即将特定容器类封装作为其底层容器类,queue提供一组特定的成员函数来访问其元素。元素从队尾入队列,从队头出队列。
  3. 底层容器可以是标准容器类模板之一,也可以是其他专门设计的容器类。该底层容器应至少支持以下操作:
empty:检测队列是否为空
size:返回队列中有效元素的个数
front:返回队头元素的引用
back:返回队尾元素的引用
push_back:在队列尾部入队列
pop_front:在队列头部出队列
  1. 标准容器类deque和list满足了这些要求。默认情况下,如果没有为queue实例化指定容器类,则使用标准容器deque。
  • 用代码来彻底理解容器适配器
#include <iostream>
#include <stack>  // 容器适配器 stack
#include <deque>  // 底层默认容器 dequeint main() {std::stack<int> my_stack;// 栈的核心操作:入栈(只能从栈顶添加)my_stack.push(10);  // 栈:[10]my_stack.push(20);  // 栈:[10, 20](20 在栈顶)my_stack.push(30);  // 栈:[10, 20, 30](30 在栈顶)// 栈的核心操作:取栈顶元素(只能看最上面的)std::cout << "栈顶元素:" << my_stack.top() << std::endl;  // 输出 30// 栈的核心操作:出栈(只能从栈顶删除)my_stack.pop();  // 移除 30,栈变为 [10, 20]std::cout << "出栈后栈顶:" << my_stack.top() << std::endl;  // 输出 20// 查看栈的大小std::cout << "栈的大小:" << my_stack.size() << std::endl;  // 输出 2return 0;
}

上述代码是一个stack栈基本功能的实现,你可能会有疑问,这代码明明是stack功能实现。关deque什么事情?关容器适配器什么事情?

别急,这就是容器适配器的最核心的功能。
容器适配器它本身作为容器底层实现部分,它的代码实现你是看不到的。上述代码看似创建了stack,看似在stack中push、pop了,但是实际上只是在容器适配器——deque上进行的push、pop。只不过,容器适配器提供了几个接口来供我们使用,我们就觉得实际是在stack上操作的。

正式因为deque——容器适配器它太灵活,(功能太多)不符合栈的规则。因此我们创建了一个栈用来接受适配器为我们提供的部分接口,其余接口stack都用不到

2.2queue的函数使用

函数说明接口说明参数说明返回类型
queue()构造空队列无参none
empty()检测队列是否为空,是则返回true,否则返回false无参bool
size()返回队列中有效元素的个数无参size_type
front()返回队头元素的引用无参首元素
back()返回队尾元素的引用无参末元素
push()在队尾将元素val入队列const value_type& val或value_type&& valnone
pop()将队头元素出队列无参none

stack

最小栈

最小栈链接
在这里插入图片描述

思路图解
在这里插入图片描述

代码实现

#include<stack>
#include<iostream>
#include<algorithm>
#include <climits>
using namespace std;class MinStack
{stack<int>stack_initial;stack<int>stack_min;
public:MinStack(){stack_min.push(INT_MAX);//初始化技巧}void push(int val){stack_initial.push(val);stack_min.push(min(stack_min.top(),val));}void pop(){stack_initial.pop();stack_min.pop();}int top(){return stack_initial.top();}int getMin(){return stack_min.top();}};int main()
{// 创建MinStack对象MinStack minStack;// 调用各种方法minStack.push(-2);minStack.push(0);minStack.push(-3);cout << "当前最小值: " << minStack.getMin() << endl;  // 输出 -3minStack.pop();  // 弹出-3cout << "栈顶元素: " << minStack.top() << endl;       // 输出 0cout << "当前最小值: " << minStack.getMin() << endl;  // 输出 -2
}

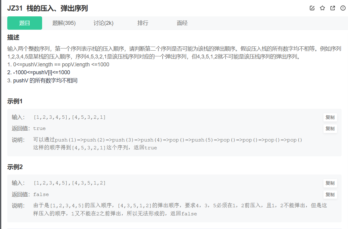
栈的弹出压入序列

栈的弹出压入序列链接
题目
在这里插入图片描述
思路图解
在这里插入图片描述

代码实现

#include<stack>
#include<vector>
#include<iostream>
using namespace std;int main()
{int n; cout << "输入数据个数:";cin >> n;vector<int>initial_v(n);vector<int>end_v(n);auto it_ini = initial_v.begin();auto it_end = end_v.begin();while (it_ini != initial_v.end()){int i; cin >> i;*it_ini = i;it_ini++;}while (it_end != end_v.end()){int i; cin >> i;*it_end = i;it_end++;}stack<int>s1;int id = 0;//id用来记录偏移量for (int i = 0; i < n; i++){s1.push(initial_v[i]);while (s1.empty() == false&&s1.top() == end_v[id])  //为空时就会崩{s1.pop();id++;}}if (id == n){cout << "相等" << endl;}else{cout << "不等" << endl;}return 0;
}

逆波兰表达式

逆波兰表达式链接
题目
在这里插入图片描述

思路图解
在这里插入图片描述

代码

#include<iostream>
#include<stack>
#include<vector>
#include<string>
#include<cstdlib>//引入标准库,字符串整数函数atoiusing namespace std;class Solution
{
public:int evalRPN(vector<string>& tokens)//这里不是创建,创建需要花费更高代价{stack<int>st;for (string&s:tokens)//范围for可以使用auto自动识别,也可以指名变量{if (s == "+" || s == "-" || s == "*" || s == "/"){int b = st.top();st.pop();int a = st.top();st.pop();if (s == "+"){st.push(a + b);}else if (s == "-"){st.push(a - b);}else if (s == "*"){st.push(a * b);}else if (s == "/"){st.push(a / b);}}else{int num = atoi(s.c_str());st.push(num);}}return st.top();}};// 主函数:演示如何调用evalRPN
int main() {// 1. 构造逆波兰表达式的tokens向量// 示例表达式:((10 * (6 / ((9 + 3) * -11))) + 17) + 5vector<string> tokens = {"10", "6", "9", "3", "+", "-11", "*", "/", "*", "17", "+", "5", "+"};// 2. 创建Solution对象Solution solution;// 3. 调用evalRPN函数计算结果int result = solution.evalRPN(tokens);// 4. 输出结果(预期输出:22)cout << "表达式的计算结果为:" << result << endl;return 0;
}

队列

用队列实现栈

题目

题目就是用队列实现栈,没有找到相似的题目

代码实现

#include <queue>
using namespace std;class MyStack {
private:queue<int> q1;  // 主队列(存储栈元素)queue<int> q2;  // 辅助队列(临时转移元素)public:MyStack() {}  // 构造函数,默认初始化队列// 入栈:直接加入主队列q1void push(int x) {q1.push(x);}// 出栈:弹出栈顶元素(q1的最后一个元素)int pop() {// 步骤1:将q1中除最后一个元素外,全部移到q2while (q1.size() > 1) {q2.push(q1.front());  // 取q1队头,加入q2q1.pop();             // 移除q1队头}// 步骤2:此时q1只剩1个元素(栈顶),弹出并记录int top_val = q1.front();q1.pop();// 步骤3:将q2的元素移回q1,恢复主队列swap(q1, q2);  // 交换两个队列,等价于q1 = q2,q2清空return top_val;}// 获取栈顶元素(不弹出)int top() {// 复用pop的逻辑,但不移除最后一个元素while (q1.size() > 1) {q2.push(q1.front());q1.pop();}int top_val = q1.front();  // 记录栈顶// 把最后一个元素也移到q2,再整体移回q1(保持原状态)q2.push(q1.front());q1.pop();swap(q1, q2);return top_val;}// 判断栈是否为空bool empty() {return q1.empty();  // 主队列空则栈空}
};
http://www.dtcms.com/a/495107.html

相关文章:

  • 论文解读--RCBEVDet++:Toward High-accuracy Radar-Camera Fusion 3D Perception Network
  • 网站建设公司 温州百度优化大师
  • Kubernetes:Ingress - Traefik
  • 自然的铁律与理想的迷梦:论阿伦特政治哲学的局限与谬误​​
  • 电商网站创办过程建站员工网站
  • Oracle数据库安全参数优化
  • 亚马逊云代理:利用亚马逊云进行大规模数据分析与处理的最佳实践
  • 生成链接的网站网站超链接用什么
  • 网站英文域名是什么django类似wordpress
  • 本地搭建EXAM-MASTER考试系统
  • 高级运维工程师面试题汇总-【DEVOPS】
  • 东莞浩智网站建设开发wordpress 中国地图
  • 【Go】C++ 转 Go 第(一)天:环境搭建 Windows + VSCode 远程连接 Linux
  • MYSQL学习笔记(个人)(第十五天)
  • 网站登录验证码不正确云端互联网站建设
  • Zotero安装+坚果云+iPad同步方法及问题整理
  • 做彩票网站的方案网站建设资金报告
  • 基于路由器,不同域的网络A和网络B之间如何通信?
  • 【小白笔记】编程概念用最直白的方式解释
  • Docker 容器化部署 Node.js 详细手册
  • 浅析cef在win和mac上的适配
  • 营销型网站一般有哪些内容珠海公司网站建设
  • PHP 空指针引用:潜藏在运行时的
  • Android 中 Padding 与 Margin 的深度解析:从概念到实战区分
  • 关于dtoj 177 谐振之石的一些反思
  • UniverSheets最新版本测试
  • JD-Eclipse 插件核心功能与安装指南
  • kafka与zero-copy
  • 上海建站模板平台做外贸网站渠道
  • QT-常用控件(多元素控件)