当前位置: 首页 > news >正文

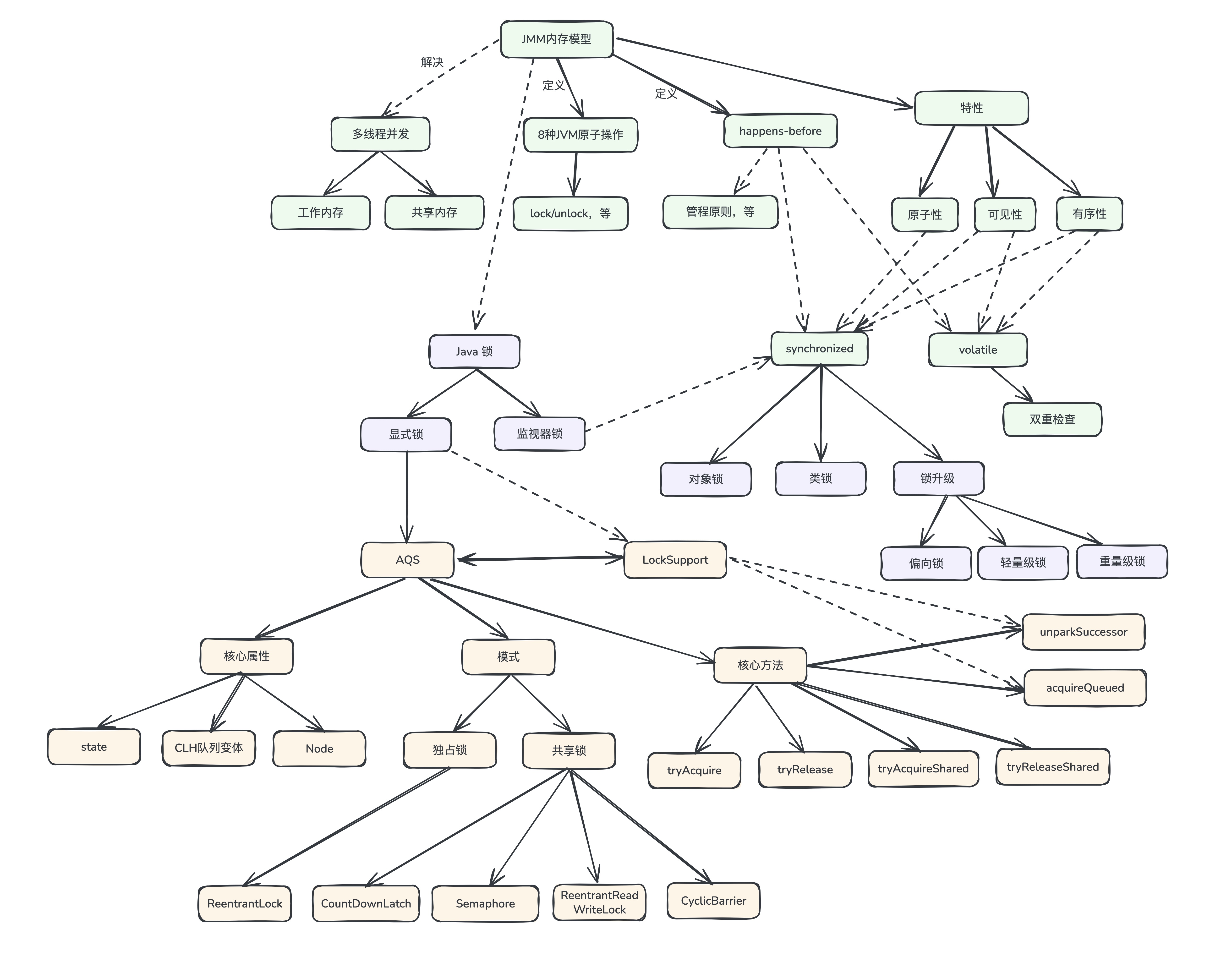
「JMM+Java锁+AQS」 知识图谱

往期博客

Java内存模型解析:并发编程的基石https://blog.csdn.net/weixin_48471044/article/details/151150050

Java内存可见性问题解析:从CPU缓存到并发解决方案https://blog.csdn.net/weixin_48471044/article/details/151114168

掌握Java线程:实现原理、生命周期与并发编程研究https://blog.csdn.net/weixin_48471044/article/details/151612303

Java 并发核心:Synchronized 的演化与优化https://blog.csdn.net/weixin_48471044/article/details/152804656


「JMM+Java锁+AQS」 知识图谱

http://www.dtcms.com/a/490101.html

相关文章:

  • 【广州公共资源交易-注册安全分析报告-无验证方式导致安全隐患】
  • C++ 学习日记
  • 晶晨S905L3SB芯片_安卓9.0_高安版_支持外置WIFI_线刷固件包
  • 4G5G 移动代理实战:什么时候必须用移动 IP?
  • 【OpenHarmony】传感器轻量级服务模块架构
  • 面向服务架构(SOA)模式全解析:设计、实践与价值
  • HTML 零基础入门到实战:从骨架到页面的完整指南
  • 【Java EE进阶 --- SpringBoot】Mybatis操作数据库(进阶)
  • 成都海鸥手表网站crm系统的销售管理功能包括
  • 『 QT 』QT信号机制深度解析
  • stp,rstp,mstp的区别
  • 海外盲盒APP开发:从“未知”到“精准”的用户体验革命
  • 网站建设yuanmus站长工具seo综合查询5g
  • 使用 IntelliJ IDEA 结合 DBeaver 连接 MySQL 数据库并实现数据增删查改的详细步骤:
  • 零知IDE——基于STM32F407VET6和ESP-01的SHT2X温湿度监测与云传输系统
  • 记一次生产服务器磁盘I/O性能瓶颈与负载过高分析与处理
  • MEMS加速度计深度解析:从智能手机到结构健康监测
  • LLMs-from-scratch(dataloader)
  • 兴义哪有做网站婚纱影楼网站源码
  • C++_394_tableWidget控件,两种模式,1、行显示模式 2、网格显示模式
  • MyBatis拦截器实现saas租户同库同表数据隔离
  • 求n以内最大的k个素数以及它们的和
  • 手机 网站建设在线自动取名网站怎么做
  • PHP电动汽车租赁管理系统-计算机毕业设计源码35824
  • 零基础新手小白快速了解掌握服务集群与自动化运维(十二)Python3编程之python基础
  • 大型网站怎样做优化PHP营销推广的主要方法
  • 【泛3C篇】AI深度学习在手机前/后摄像头外观缺陷检测应用方案
  • 建设网站需要申请网站建设与管理专业好找工作吗
  • 绿色在线网站模板下载工具别人做的网站不能用怎么办
  • Initiater for mac 小巧的菜单栏OCR工具