PCB设计流程
一、数据手册阅读重点
特性:快速了解特性、功能、应用;
引脚配置:解释引脚功能,核心部分;
规格:电气特性;
应用和实现:典型电路的设计和参考
PCB布局(可能):PCB布局设计参考,部分芯片可能有特殊要求
二、PCB设计
2.1PCB组成
铺铜
对于一个PCB来说,地线往往是很多的,而拥有一个完整的地平面是很重要的,所以一般会对GND网络进行铺铜。因为面积够大所以不管是大电流还是散热他也有很好的效果,所以对于电源网络原则上也采用铺铜的方式。
铺铜的意义在于,减小地线阻抗,提高抗干扰能力;降低压降,提高电源效率;与地线相连,还可以减小环路面积。
大面积覆铜,具备了加大电流和屏蔽双重作用,但是大面积覆铜,如果过波峰焊时,板子就可能会翘起来,甚至会起泡。因此大面积覆铜,一般也会开几个槽,缓解铜箔起泡。低频电路、有大电流的电路等常用大面积的覆铜。
从散热的角度说,它降低了铜的受热面,又起到了一定的电磁屏蔽的作用。因此,高频电路对抗干扰要求高的多用网格覆铜
过孔
作用
电气连接:过孔用于将不同层面的电路连接起来,使得电路板能够在不同的层次上进行有效的信号和电源传输。
器件固定或定位:过孔还可以用作固定电子部件的位置,如电阻、电容等,确保其在电路板上的正确布局
类型
通孔:从PCB的上层钻到底层的机械钻孔。
盲孔:从 PCB 的上层或底层到内层钻孔和电镀的孔。
埋孔:指位于印刷线路板内层的连接孔,它不会延伸到线路板的表面。
焊盘
元件通过PCB上的引线孔,用焊锡焊接固定在PCB上,印制导线把焊盘连接起来,实现元件在电路中的电气连接。引线孔及周围的铜箔称为焊盘。
丝印
PCB丝印是指在电子线路板上印刷的信息,如文字、标志、图形等。这些丝印具有重要的功能,它们可以帮助标识电子元件的位置、数值、型号等信息,以及元件的方向和正确的安装方式
阻焊
在铜层上面覆盖油墨层,油墨层覆盖住铜层上面不需要焊接的线路,防止PCB上的线路和其他的金属、焊锡或者其它的导电物体接触导致短路,起到绝缘及保护铜层作用,选择性露出焊接需要的铜PAD、IC等
2.2PCB结构
叠层结构
PCB材料的组成主要有PP半固态片和Core芯板两部分组成,这就构成了所看到的绿色、红色或者黑色等的板子,再加上敷铜线路层,器件,就构成了电路板。

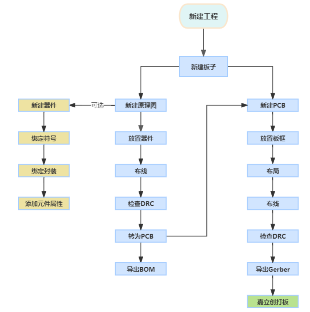
2.3PCB设计流程
2.4元件符号与封装绘制
以LM358DT为例
首先查询对应手册,根据厂家提供的元件符号进行绘制
在界面上先绘制矩形以及导线
参考厂家名称对引脚进行命名,并添加1号引脚的小圆点
接着查看手册的封装以及对应的表格进行绘制封装
需要注意第一个焊盘放到原点上
因为是表贴封装,所以图层改为顶层接着根据手册进行设置对应长度。
接着绘制丝印
之后将封装和元件符号进行绑定
2.5设计要求
PCB布局要求
1、必须根据元器件的电气特性和使用特点来布局,举例如下:对于各种接口、按键和排针,需要放在板子边缘,方便插接,对于屏幕和主控芯片等,一般放在板子中央,对于电源电路,一般放在板子的电源输入旁边并且要注意电流路径和滤波电容位置(非常重要),对于晶振黑要靠近单片机晶振引脚摆放等
2、不要把元器件看成二维物体,而是应该看成三维物体、有时空间有干涉的情况需要考虑
3、元件的布局应该采用模块化,也就是同一个模块电路的元件应该放同一个区域,按照就近原则来布局。
4、设计前一定要DRC检查
在板框层放置的板框一个端点要放在原点,接着选择过孔放置定位孔,接着锁定
PCB布线要求
1、顶层优先原则:尽量在顶层布线
2、电源线原则上要加粗:因为电源线是要给电路板各个模块供电的,电源线加粗有利于电流在主干道上流通;在日常PCB设计中,在25℃时对于铜厚为10z(盎司)的导线,10mil线宽能够承载0.65A电流,40mil线宽能够承载2.3A电流。
3、同一层内走线大于90:同一层走线禁止90或者走锐角,从原理上讲,锐角直角走线会造成走线阻抗不连续,对于信号的传输有影响,推荐走线135
4、注意电流路径和电容的摆放位置:电源要先经过电容滤波再给后级去耦电容要贴近戒片引脚放置,并就近接地。多个电容并联时,小电容更靠近芯片电源引脚
5、高频信号线尽可能短,并做好与其他信号的屏蔽隔离。为了降低相邻走线之间的串扰,尽量避免相邻层平行走线,走线应遵循3W原则(两线之间的距离要大于三倍线宽):相邻层信号线应采用正交方向。差分线布线尽量等距等长。
6、PC日布线要尽量远离安装孔与电路板边缘:在PCB钻孔加工中,很容易会切掉一部分导线,为了电路板功能,应尽量远离这些位置。
7、需要添加泪滴,起到平滑过渡的作用。
8、关键元件优先、关键信号线优先、密度优先。(1)密度优先原则:从单板上连线最密集的区域开始布线,(己)优先关键元器件:如口DR、射频等核心部分应优先布线类似信号传输线应提供专层、电源、地回路。其他次要信号要顾全整体,不可以和关键信号相抵触。(3)关键信号线优先:电源、模拟小信号、高速信号、时钟信号和同步信号等关键信号优先布线。