滞后补偿和超前补偿
这一篇可以对上一篇中关于滤波器中波特图的相位曲线理解加深。
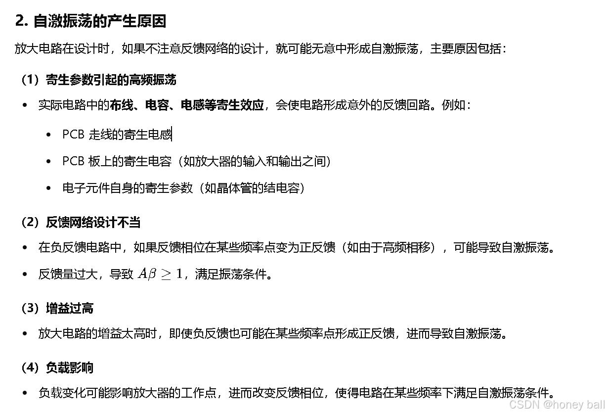
滞后补偿和超前补偿用于放大电路消除自激振荡,所以先明白什么是自激振荡,自激振荡是如何产生的?
自激振荡是一种电路内部不需要外部输入信号,却能产生持续振荡的现象。它通常是由反馈引起的,并可能导致电路工作异常甚至损坏。自激振荡的本质是电路中无意形成了正反馈,导致电路持续振荡。通过超前补偿和滞后补偿可以调整反馈相位,防止自激振荡的发生。
负反馈使得放大器的闭环增益趋于稳定,消除了开环增益的影响。利用负反馈还可大大减少放大器在稳定状态下所产生的失真,并可减弱放大器内部各种干扰电平。利用负反馈还可展宽放大器的频带,使得放大器的幅频特性变得比较平坦。因此,负反馈可大大提高放大器的放大质量,改善许多性能指标,而且反馈越深,改善的程度也愈大。过深的负反馈又可能引起放大器不能正常工作而导致自激。





滞后补偿在输出端加电容,超前补偿在反馈端加电容:



滞后补偿的波特图:


相位裕度:



