当前位置: 首页 > news >正文

脑机接口(BCI):从信号到交互的工程实践

在这里插入图片描述

🌟 Hello,我是蒋星熠Jaxonic!
🌈 在浩瀚无垠的技术宇宙中,我是一名执着的星际旅人,用代码绘制探索的轨迹。
🚀 每一个算法都是我点燃的推进器,每一行代码都是我航行的星图。
🔭 每一次性能优化都是我的天文望远镜,每一次架构设计都是我的引力弹弓。
🎻 在数字世界的协奏曲中,我既是作曲家也是首席乐手。让我们携手,在二进制星河中谱写属于极客的壮丽诗篇!

摘要

第一次将电极贴在头皮上,屏幕上的波形像是遥远星系的闪烁,把人类意念的微弱涟漪拉入可计算的视野。脑机接口(BCI)不是魔法,它是一条从神经电活动到交互动作的工程链路:采集、预处理、特征、解码、反馈和闭环优化。每一个环节都像航天器的子系统,要求稳定、低噪、低延迟、可解释与可扩展。在这篇文章里,我将从工程落地的角度剖析 EEG/EMG 等非侵入式方案的信号管线、常见算法(CSP、LDA、CNN、RNN)、在线闭环与人因评估,以及如何通过架构设计保障安全、隐私与鲁棒性。除了理论,我更想让你“摸到”BCI的质感:代码段呈现从滤波到分类的最小可用路径,Mermaid 图把复杂系统模块化可视化,表格对比方案的适配场景与性能指标。我也会给出可操作的优化策略,包括特征稳定性、模型校准、域自适应、轻量化与能耗控制。我们不是为了炫技,而是要在延迟与准确率的双重引力场中找到轨道,最终让脑意念自然、可靠地成为交互的一部分。倘若说算法是推进器,那么数据治理就是姿态控制,用户体验是导航与着陆;我愿意把这艘飞船持续打磨,直到它能带我们穿越“噪声星云”,在可解释与可控的轨道上环绕人脑这颗最奇妙的行星。


目录

  • 引言:BCI的工程坐标与现实挑战
  • 系统架构:采集-处理-解码-反馈的闭环设计
  • 信号处理与特征工程:从噪声到信息
  • 解码算法与在线评估:从离线指标到交互质量
  • 安全、隐私与伦理:工程边界的红线
  • 代码示例一:EEG管线最小可用实现(Python)
  • 代码示例二:在线闭环与延迟测量(Python)
  • 可视化:流程、时序、架构与数据分布(Mermaid)
  • 方案对比表:算法与系统权衡
  • 引语与公式:BCI的原则与信号度量
  • 总结:Jaxonic的实践箴言与长期主义
  • 参考链接与关键词标签

引言:BCI的工程坐标与现实挑战

BCI的核心挑战并非单点算法胜出,而是整条管线的协同:采集噪声大、信号非平稳;用户差异显著、校准成本高;在线延迟与反馈质量决定可用性;隐私安全与伦理约束决定边界。工程实践需要“以交互为靶心”的取舍:不是为了最高准确率,而是为了最低的整体误差与最好的用户体验。

目标与评价维度

  • 准确率(Accuracy)、信息传输率(ITR)、延迟(Latency)、稳定性(Stability)
  • 可解释性(Interpretability)、鲁棒性(Robustness)、能耗(Power)、隐私(Privacy)
  • 用户主观体验(疲劳、学习曲线、信任感)

系统架构:采集-处理-解码-反馈的闭环设计

把系统拆成模块,明晰数据流与责任边界:采集→预处理→特征→解码→反馈→适应。

关键设计点

  • 事件时标统一:刺激、采样、推理、反馈要有统一时钟与日志
  • 缓冲与滑窗:兼顾延迟与稳定性
  • 模型生命周期:校准、在线自适应、版本管理
图1:脑机信号处理流程图(flowchart)——从采集到分类的关键环节

在这里插入图片描述


信号处理与特征工程:从噪声到信息

  • 预处理:带通滤波(如8–30 Hz)、陷波(50/60 Hz),伪迹抑制(眼动、肌电)
  • 特征:功率谱密度(PSD)、共空间模式(CSP)、时频图(STFT)、样本熵
  • 稳定性:时变漂移需自适应或周期校准;域偏移需正则与对齐

工程技巧

  • 用短窗保证延迟,用重叠滑窗抵消边缘效应
  • 统一单位与标定,减少跨会话漂移
  • 日志化每一步,便于回放与复现
图2:闭环交互时序图(sequenceDiagram)——事件与延迟的构成

在这里插入图片描述


解码算法与在线评估:从离线指标到交互质量

  • 传统:CSP+LDA 轻量、可解释、低延迟
  • 深度:CNN/RNN 可捕捉空间与时序模式,但需更多数据与算力
  • 在线评估:滑窗准确率、卡顿率、误触率、反馈一致性;ITR 作为综合效率指标

ITR公式简述

信息传输率(bits/min):ITR = (log2(N) + P·log2§ + (1−P)·log2((1−P)/(N−1))) × (60/T)
其中 N 为类别数,P 为准确率,T 为每次选择耗时。


安全、隐私与伦理:工程边界的红线

  • 本地化与最小化:仅收集必要数据,默认本地处理
  • 差分隐私与加密:日志、模型参数的保护
  • 用户同意与撤回机制:透明、可控、可审计

代码示例一:EEG管线最小可用实现(Python)

意图与要点:以滑窗处理EEG数据,完成带通+陷波+伪迹抑制、提取PSD与CSP特征,使用LDA进行二分类。该示例强调模块边界与延迟控制,并提供关键行点评。

# -*- coding: utf-8 -*-
# Minimal EEG pipeline: filter -> artifact -> features -> LDA
# 注意:示例为教学用伪代码/简化实现,真实项目需替换为对应库函数与设备SDK。import numpy as np
from scipy.signal import butter, lfilter, iirnotch, welch
from sklearn.discriminant_analysis import LinearDiscriminantAnalysis
from sklearn.preprocessing import StandardScalerdef bandpass(data, fs, low=8, high=30, order=4):b, a = butter(order, [low/(fs/2), high/(fs/2)], btype='band')return lfilter(b, a, data, axis=0)def notch(data, fs, freq=50.0, q=30.0):b, a = iirnotch(freq/(fs/2), q)return lfilter(b, a, data, axis=0)def artifact_reject_simple(data, threshold=100.0):# 简单幅值阈值剔除,实际可用ICA/ASRmask = np.max(np.abs(data), axis=1) < thresholdreturn data[mask], maskdef psd_features(data, fs, nperseg=256):f, pxx = welch(data, fs=fs, nperseg=nperseg, axis=0)# 选取mu/beta频段功率作为特征band_mask = (f >= 8) & (f <= 30)return np.mean(pxx[band_mask, :], axis=0)  # shape: (channels,)def csp_features_stub(data):# 占位:真实CSP需使用类别协方差矩阵训练投影# 这里仅演示接口return np.mean(data, axis=0)class EEGPipeline:def __init__(self, fs, use_csp=True):self.fs = fsself.use_csp = use_cspself.scaler = StandardScaler()self.lda = LinearDiscriminantAnalysis()def preprocess(self, chunk):x = bandpass(chunk, self.fs)x = notch(x, self.fs)x, _ = artifact_reject_simple(x)return xdef features(self, x):psd = psd_features(x, self.fs)            # (channels,)csp = csp_features_stub(x) if self.use_csp else np.array([])feats = np.concatenate([psd, csp])        # 合并特征return feats.reshape(1, -1)               # (1, F)def fit(self, X, y):Xn = self.scaler.fit_transform(X)self.lda.fit(Xn, y)def predict(self, feats):feats_n = self.scaler.transform(feats)return self.lda.predict_proba(feats_n)# 训练阶段(离线)
# X_train: (samples, F)  y_train: (samples,)
# pipeline = EEGPipeline(fs=256)
# pipeline.fit(X_train, y_train)# 在线阶段(滑窗)
# chunk = acquire_chunk()  # (T, channels)
# x = pipeline.preprocess(chunk)
# feats = pipeline.features(x)
# prob = pipeline.predict(feats)
# decision = np.argmax(prob)

关键行点评:

  • bandpass/notch:在预处理阶段消除低频漂移与工频干扰,降低伪迹对特征的污染
  • psd_features:集中在8–30 Hz,适配运动想象等典型范式
  • StandardScaler+LDA:轻量、延迟低,适合在线闭环;可作为深度模型的基线与兜底

代码示例二:在线闭环与延迟测量(Python)

意图与要点:展示事件时标与延迟的度量,将预测与反馈动作写入统一日志,便于分析ITR与交互质量。

# -*- coding: utf-8 -*-
import time
import json
from collections import dequeclass EventLogger:def __init__(self):self.records = []def log(self, event_type, t, meta=None):self.records.append({"type": event_type, "t": t, "meta": meta or {}})def dump(self, path):with open(path, "w", encoding="utf-8") as f:json.dump(self.records, f, ensure_ascii=False, indent=2)class OnlineLoop:def __init__(self, pipeline, ui):self.pipeline = pipelineself.ui = uiself.buffer = deque(maxlen=5)def step(self, chunk):t0 = time.time()self.ui.mark_stimulus(t0)x = self.pipeline.preprocess(chunk)feats = self.pipeline.features(x)prob = self.pipeline.predict(feats)decision = int(prob.argmax())t1 = time.time()self.ui.feedback(decision)t2 = time.time()latency = (t1 - t0) + (t2 - t1)self.buffer.append(latency)self.ui.logger.log("latency", t2, {"latency_ms": latency * 1000, "decision": decision})return decision, latencyclass DummyUI:def __init__(self):self.logger = EventLogger()def mark_stimulus(self, t):self.logger.log("stimulus_onset", t)def feedback(self, decision):# 真实系统可触发视觉/声学/触觉反馈self.logger.log("feedback", time.time(), {"decision": decision})# 使用示例(伪)
# loop = OnlineLoop(pipeline, DummyUI())
# for chunk in stream():
#     decision, latency = loop.step(chunk)
# loop.ui.logger.dump("bci_log.json")

关键行点评:

  • mark_stimulus/feedback:统一事件时标,避免跨模块时间漂移
  • latency缓冲:用于平滑统计与异常检测
  • dump统一日志:方便复盘ITR、错判分布与用户体验研究

可视化:流程、时序、架构与数据分布(Mermaid)

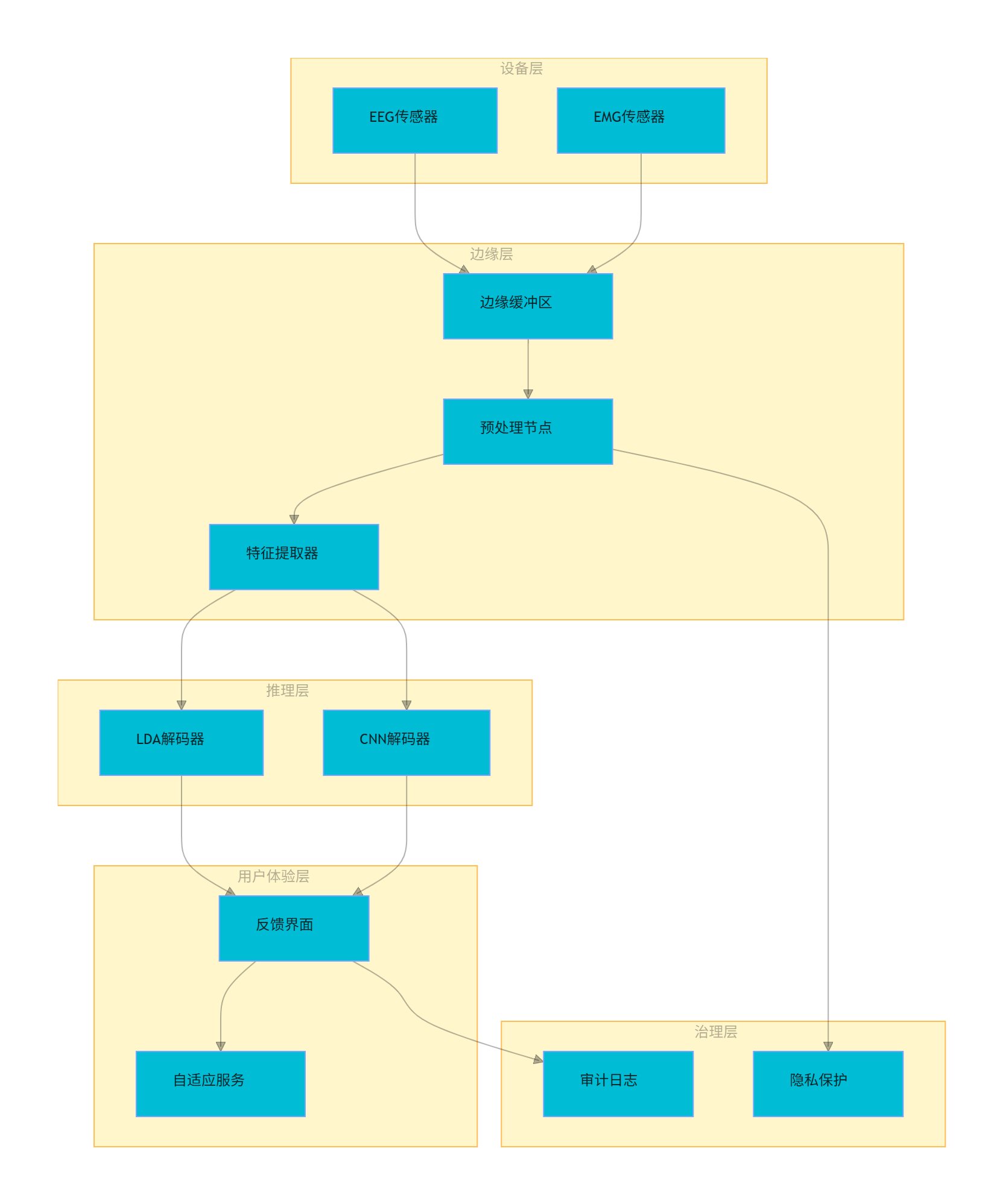
图3:系统总览架构图(architecture-beta)——模块与数据流

在这里插入图片描述

图4:频段功率分布(pie)——Mu/Beta占比示意

在这里插入图片描述


方案对比表:算法与系统权衡

方案准确率(典型)延迟计算需求训练数据量适用场景优势劣势
CSP+LDA70–85%快速原型/在线闭环可解释、稳定、易部署上限受限、复杂模式欠捕捉
CNN75–90%中高中多空间模式明显的范式空间特征强、端到端需GPU/优化、可解释性弱
RNN/TCN75–92%中高强时序任务时序敏感、上下文建模好超参数复杂、漂移敏感
混合(CSP+CNN)80–93%高精度需求兼顾传统与深度实现复杂、维护成本高

引语与公式:BCI的原则与信号度量

“在BCI工程里,最难的不是把模型做得更深,而是把系统做得更稳,把人机闭环做得更自然。” —— 摘星

信噪比(SNR)示意与Fisher得分

  • SNR = P_signal / P_noise
  • Fisher Score(单特征):J = (μ₁ − μ₂)² / (σ₁² + σ₂²)
    用于评估特征的类别区分性,指导特征选择与通道裁剪。

可选可视化扩展:优先级象限

图5:需求优先级图(quadrantChart)——工程权衡视角

在这里插入图片描述


实战建议:把性能与体验拉到同一坐标轴

  • 以延迟预算驱动架构拆分:采集/预处理/特征/推理/反馈各自设限
  • 以可解释性兜底:上线先用CSP+LDA稳定闭环,再逐步引入深度模型
  • 以数据治理保驾护航:日志与审计贯穿全链路
  • 以用户体验为终极指标:错判成本>漏判成本时应保守决策

总结:Jaxonic的实践箴言与长期主义(第一人称,不少于400字)

作为蒋星熠Jaxonic,我始终把BCI看作一艘需要长期维护的飞船,而不是一次性表演的烟花。真正的工程价值不在炫目的准确率数字,而在每一条数据路径的可复盘、每一次交互反馈的可预期。在项目中,我会用统一时标去消除跨模块的时间漂移,用滑窗缓冲去稳定在线推理,用CSP+LDA做兜底以确保闭环“可用即正确”,然后在安全与隐私的红线内逐步引入深度模型,接受部署与维护的复杂度挑战。同时,我也相信数据治理与用户体验是贯穿始终的母线:日志、审计、版本管理让系统不至于在复杂场景里失控;人因评估让我们在指标之外看见真实的使用感。BCI的美不在于“神奇”,而在于它能在噪声星云里找到有用的模式,并以最小的代价把意念转化为动作。我愿意把这条路走得更稳、更远:让每一次延迟优化都成为推进器的升级,让每一次错判分析都成为导航的修正,让每一次用户反馈都成为降噪的方向。我们在复杂系统里寻求简单,在变化数据里坚持可解释,在伦理边界里打造可信。最终,我希望把脑与机的接口做成一座可靠的桥梁:跨越不确定,抵达可用,让技术温柔地落在人的体验上。


■ 我是蒋星熠Jaxonic!如果这篇文章在你的技术成长路上留下了印记
■ 👁 【关注】与我一起探索技术的无限可能,见证每一次突破
■ 👍 【点赞】为优质技术内容点亮明灯,传递知识的力量
■ 🔖 【收藏】将精华内容珍藏,随时回顾技术要点
■ 💬 【评论】分享你的独特见解,让思维碰撞出智慧火花
■ 🗳 【投票】用你的选择为技术社区贡献一份力量
■ 技术路漫漫,让我们携手前行,在代码的世界里摘取属于程序员的那片星辰大海!


参考链接

  1. https://en.wikipedia.org/wiki/Brain%E2%80%93computer_interface
  2. https://www.nature.com/subjects/brain-computer-interfaces
  3. https://www.frontiersin.org/journals/neuroscience/sections/brain-computer-interfaces
  4. https://arxiv.org/search/cs?searchtype=all&query=brain+computer+interface
  5. https://mne.tools/stable/index.html
http://www.dtcms.com/a/427104.html

相关文章:

  • 更改mysql密码
  • 同步与互斥
  • Java Web搭建商城首页
  • STP生成树(h3c)
  • 深圳汇网网站建设移动互联网时代的到来为很多企业提供了新的商业机会
  • 安卓接入Bigo广告源
  • 安卓Handler+Messenger实现跨应用通讯
  • 公司网站建设完成通知重庆市工程建设交易中心网站
  • 北京网站设计公司hlh成都柚米科技15企业营销型网站系统
  • 德州网站建设招聘帝国网站怎么仿站
  • 15. C++ 类的转换
  • 基于STM32与influxDB的电力监控系统-7
  • python 之 argparse的简单使用
  • 开源 java android app 开发(十七)封库--混淆源码
  • windows显示驱动开发-IddCx 对象
  • 图书馆网站建设的作用广州新建站
  • (27)APS.NET Core8.0 堆栈原理通俗理解
  • SVN 一些命令疑问
  • 精读 C++20 设计模式:行为型设计模式 — 状态机模式
  • 多周期路径约束
  • Webpack配置之path.join、path.resolve和__dirname详解
  • vue打包优化方案都有哪些?
  • Golang 中的字符串:常见错误和最佳实践
  • 花生壳建设网站怎样做网络营销推广
  • 【Rust GUI开发入门】编写一个本地音乐播放器(8. 从文件中提取歌曲元信息)
  • 国内个人网站建设贾汪城乡建设局网站
  • CentOS二进制安装包方式部署K8S集群之系统初始化
  • Spring Boot 缓存集成实践
  • 力扣Hot100--21.合并两个有序链表
  • 网络安全和NLP、CV是并行的应用吗?