【算法】归并排序
1 归并排序
时间复杂度:O(N*logN)
空间复杂度:O(N)
稳定性:稳定
归并的缺点在于需要O(N)的空间复杂度,归并排序的思考更多的是解决在磁盘中外排序问题。
1.1归并排序思想
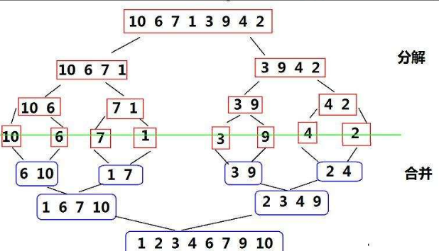
归并排序(MERGE-SORT)是建立在归并操作上的一种有效的排序算法,该算法是采用分治法(Divide andConquer)的一个非常典型的应用。将已有序的子序列合并,得到完全有序的序列;即先使每个子序列有序,再使子序列段间有序。若将两个有序表合并成一个有序表,称为二路归并。
子序列问题就是合并两个有序数组:
设有a、b数组加临时数组temp,指针n1、n2,n1一开始指向a[0],n2一开始指向b[0],逐个比较,小的放入temp数组中,然后小的指针++,然后再继续比较


1.2归并排序代码实现
void _MergeSort(int* a, int begin, int end, int* temp)
{
if (begin >= end)
return;
int mid = (begin + end) / 2;
_MergeSort(a, begin, mid, temp); //取出第一个数组区间
_MergeSort(a, mid + 1, end, temp); //取出第二个数组区间
//下面为单趟归并排序,也是子问题(合并两个有序数组)
int begin1 = begin, end1 = mid;
int begin2 = mid + 1, end2 = end;
int i = begin;
while (begin1 <= end1 && begin2 <= end2)
{
if (a[begin1] <= a[begin2])
{
temp[i] = a[begin1];
i++;
begin1++;
}
else
{
temp[i] = a[begin2];
i++;
begin2++;
}
}
while (begin1 <= end1)//这两个while有且仅有一个成立,即为把剩下的数插入到temp末尾
{
temp[i] = a[begin1];
i++;
begin1++;
}
while (begin2 <= end2)
{
temp[i] = a[begin2];
i++;
begin2++;
}
// 拷贝回原数组 -- 归并哪部分就拷贝哪部分回去
memcpy(a + begin, temp + begin, (end - begin + 1) * sizeof(int));
}
void MergeSort(int* a, int n)
{
int* temp = (int*)malloc(sizeof(int) * n);
if (temp == NULL)
{
perror("malloc fail");
return;
}
_MergeSort(a, 0, n - 1, temp);
free(temp);
temp = NULL;
}
2非递归归并排序
2.1非递归归并排序代码实现
void MergeSortNonR(int* a, int n)
{
int* tmp = (int*)malloc(sizeof(int) * n);
if (tmp == NULL)
{
perror("malloc fail");
return;
}
int gap = 1;
while (gap < n)
{
// gap个数据 gap个数据归并
for (int j = 0; j < n; j += 2 * gap)
{
// 归并 取小的尾插
int begin1 = j, end1 = j + gap - 1;
int begin2 = j + gap, end2 = j + 2 * gap - 1;
// 第一组越界
if (end1 >= n)
{
printf("[%d,%d]", begin1, n - 1);
break;
}
// 第二组全部越界
if (begin2 >= n)
{
printf("[%d,%d]", begin1, end1);
break;
}
// 第二组部分越界
if (end2 >= n)
{
// 修正一下end2,继续归并
end2 = n - 1;
}
printf("[%d,%d][%d,%d] ", begin1, end1, begin2, end2);
int i = j;
while (begin1 <= end1 && begin2 <= end2)
{
if (a[begin1] <= a[begin2])
{
tmp[i++] = a[begin1++];
}
else
{
tmp[i++] = a[begin2++];
}
}
while (begin1 <= end1)
{
tmp[i++] = a[begin1++];
}
while (begin2 <= end2)
{
tmp[i++] = a[begin2++];
}
// 拷贝回原数组 -- 归并哪部分就拷贝哪部分回去
memcpy(a + j, tmp + j, (end2 - j + 1) * sizeof(int));
}
gap *= 2;
printf("\n");
}
free(tmp);
tmp = NULL;
}
