Maven基础篇
Maven是什么?
把一个项目看成一个对象,八个项目就是八个对象

Maven的作用

Maven的环境配置
由于Maven是Java写的,它依赖于Java环境

Maven仓库


我们想用的jar包首先先到本地仓库去获取,本地仓库没有就去私服去获取,私服没有就去中央仓库去获取下载
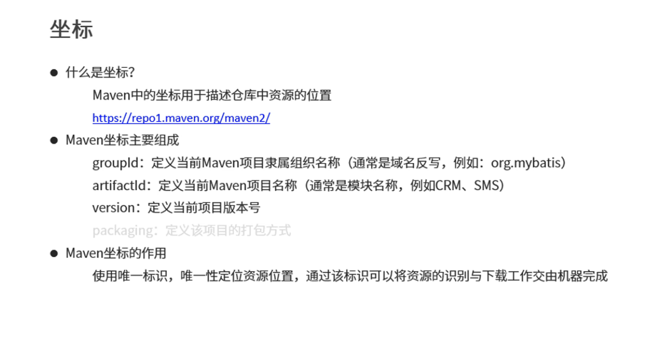
Maven坐标(依赖)
坐标是maven通过坐标帮我们找我们所需要的资源

Maven本地仓库的配置

如果没有配置这个仓库就会默认下载到Default那个位置
Maven远程仓库的配置

id:唯一标识符,用来区分不同的mirror
mirrorOF:替代哪个镜像,比如说替代所有的仓库
url:下载的位置
Maven项目目录

maven的web项目目录比java的项目目录多一个web目录
Maven如何增加Tomcat7插件

Maven如何增加依赖配置

依赖传递

依赖冲突

可选依赖

增加junit这个依赖并对外隐藏这个依赖
排除依赖

增加junit这个依赖并排除junit这个依赖下的依赖传递
依赖范围(下载的jar包哪个文件可用)

依赖范围的传递性

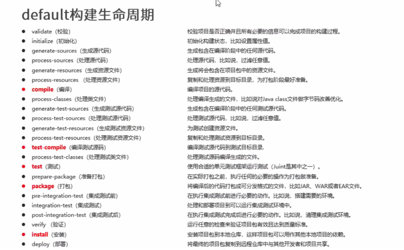
项目构建生命周期





插件

简单来说,插件与生命周期默认绑定,一个生命周期绑定了一个或多个插件,这些插件帮我们生成对应的文件,我们还可以在某个生命周期上增加绑定插件,执行到这个生命周期时,与这个生命周期绑定的插件就执行
总结:
1:Maven可以帮我统一项目的结构(idea自动生成)
2:Maven可以帮我们管理jar包无需手动下载和导入(自动下载和导入)(pom.xml文件中写上需要的坐标)
3:Maven可以帮我们编译并打包项目(可以在生命周期上增加插件,也是在pom.xml文件上写需要的插件即可)
