考研操作系统-----外存文件
目录
内存映射文件
编辑
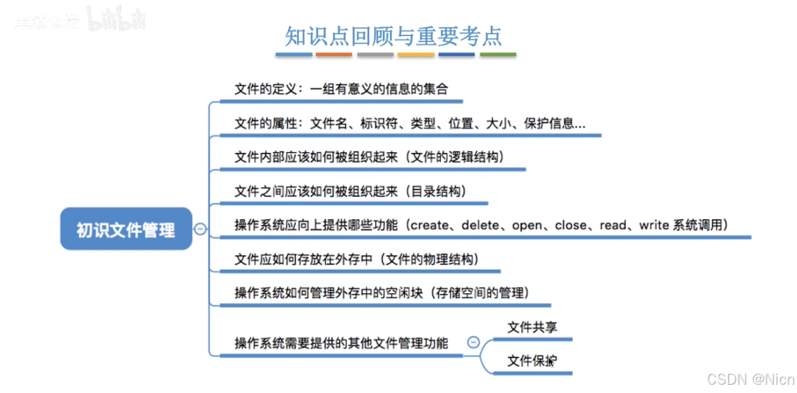
文件管理初始:
编辑 文件的逻辑结构
文件目录
编辑
编辑 文件的物理结构(文件分配方式)
文件存储空间管理
文件的基本操作
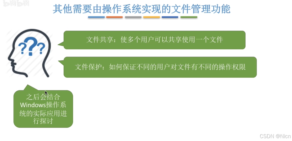
文件共享
编辑编辑 文件保护:
编辑 文件系统的全局结构(布局)
虚拟文件系统和文件系统挂载(安装)
内存映射文件
文件管理初始:
文件的逻辑结构
索引文件:
文件目录
文件的物理结构(文件分配方式)
连续分配缺点:
链接分配:
索引分配:
逻辑结构VS物理结构
文件存储空间管理
空闲表法:
位视图法:
回收:
文件的基本操作
文件共享

文件保护:
文件系统的层次结构:
文件系统的全局结构(布局)
虚拟文件系统和文件系统挂载(安装)
挂载: