Redis从入门到实战 - 原理篇
一、数据结构
1. 动态字符串SDS
我们都知道Redis中保存的key是字符串,value往往是字符串或者字符串的集合。可见字符串是Redis中最常用的一种数据结构。
不过Redis没有直接使用C语言中的字符串,因为C语言字符串存在很多问题:
- 获取字符串长度需要通过运算
- 非二进制安全
- 不可修改
// C语言,声明字符串
char* s = "hello"
// 本质是字符数组:{'h', 'e', 'l', 'l', 'o', '\0'}
Redis构建了一种新的字符串结构,称为简单动态字符串(Simple Dynamin String),简称SDS。
例如,我们执行命令:
![]()
那么Redis将在底层创建两个SDS,其中一个是包含“name”的SDS,另一个是包含“虎哥”的SDS。
Redis是C语言实现的,其中SDS是一个结构体,源码如下:

例如,一个包含字符串“name”的sds结构如下:

SDS之所以叫作动态字符串,是因为它具备动态扩容的能力,例如一个内容为“hi”的SDS:

假如我们要给SDS追加一段字符串,",Amy",这里首先会申请新内存空间:
- 如果新字符串小于1M,则新空间为 扩展后字符串长度的两倍 + 1;
- 如果新字符串大于1M,则新空间为 扩展后字符串长度+ 1M + 1。称为内存预分配。

优点:
- 获取字符串长度的时间复杂度为O(1)
- 支持动态扩容
- 减少内存分配次数
- 二进制安全
2. IntSet
InSet是Redis中set集合的一种实现方式,基于整数数组来实现,并且具备长度可变、有序等特征。结构如下:

其中的encoding包含三种模式,表示存储的整数大小不同:

为了方便查找,Redis会将inset中所有的整数按照升序依次保存在contents数组中,结构如图:

现在,数组中每个数字都在int16_t的范围内,因此采用的编码方式是INTSET_ENC_INT16,每部分占用的字节大小为:
- encoding:4字节
- length:4字节
- contents:2字节 * 3 = 6字节
寻址公式:startPtr + (sizeof(int16) * index)
IntSet升级
现在,假设有一个intset,元素为{5, 10, 20},采用的编码是INTSET_ENC_INT16,则每个整数占2字节:

我们向该intset中添加一个数字:50000,这个数字超出了int16_t的范围,intset会自动升级编码方式到合适的大小
以当前案例来说,流程如下:
①升级编码为INTSET_ENC_INT32,每个整数占4字节,并按照新的编码方式及元素个数扩容数组
②倒序依次将数组中的元素拷贝到扩容后的正确位置



③将待添加的元素放入数组末尾

④最后,将intset的encoding属性改为INTSET_ENC_INT32,将length属性改为4

总结
IntSet可以看做是特殊的整数数组,具备一些特点:
- Redis会确保IntSet中的元素唯一、有序
- 具备类型升级机制,可以节省内存空间
- 底层采用二分查找方式来查询
3. Dict
Redis是一个键值型(Key-Value pair)的数据库,我们可以根据键实现快速的增删改查。而键与值的映射关系正是通过Dict来实现的。
Dict由三部分组成,分别是:哈希表(DictHashTable)、哈希节点(DictEntry)、字典(Dict)

当我们向Dict添加键值对时,Redis首先根据key计算出hash值(h),然后利用 h & sizemask 来计算元素应该存储到数组中的哪个索引位置。
假如,我们存储k1 = v1,假设k1的哈希值h = 1,则1 & 3 = 1,因此k1 = v1要存储到数组角标1位置:

现在又来了一个键值对k2 = v2,刚好计算得到的角标也是1,则把新来的键值对放到链表的头部(头插法)

结构:

Dict的扩容
Dict中的HashTable就是数组结合单向链表的实现,当集合中元素较多时,必然导致哈希冲突增多,链表过长,则查询效率会大大降低。
Dict在每次新增键值对时都会检查负载因子(LoadFactor = used/size),满足以下两种情况时会触发哈希表扩容:
- 哈希表的LoadFactor >= 1,并且服务器没有执行BGSAVE或者BGREWRITE等后台进程;
- 哈希表的LoadFactor > 5;

Dict的收缩
Dict除了扩容之外,每次删除元素时,也会对负载因子做检查,当LoadFactor < 0.1时,会做哈希表收缩:

Dict的rehash
不管是扩容还是收缩,必定会创建新的哈希表,导致哈希表的size和sizemask变化,而key的查询与sizemask有关。因此必须对哈希表中是每一个key重新计算索引,插入新的哈希表,这个过程称为rehash。过程是这样的:
①计算新hash表的realeSize,值取决于当前要做的是扩容还是收缩:
- 如果是扩容,则新size为第一个大于等于dict.ht[0].used + 1 的2^n
- 如果是收缩,则新size为第一个大于等于dict.ht[0].used的2^n (不得小于4)
②按照新的realeSize申请内存空间,创建dictht,并赋值给dict.ht[1]
③设置dict.rehashidx = 0,标示开始rehash
④将dict.ht[0]中的每一个dictEntry都rehash到dict.ht[1]
④每次执行新增、查询、修改、删除操作时,都检查一下dict.rehashidx是否大于-1,如果是则将dict.ht[0].table[rehashidx]的entry链表rehash到dict.ht[1],并且将rehashidx++。直至dict.ht[0]的所有数据都rehash到dict.ht[1]
⑤将dict.ht[1]赋值给dict.ht[0],给dict.ht[1]初始化为空哈希表,释放原来的dict.ht[0]的内存
总结
Dict的结构:
- 类似Java的HashTable,底层是数组加链表来解决哈希冲突
- Dict包含两个哈希表,ht[0]平常用,ht[1]用来rehash
Dict的伸缩:
- 当LoadFactor大于5或者LoadFactor大于1并且没有子进程任务时,Dict扩容
- 当LoadFactor小于0.1时,Dict收缩
- 扩容大小为第一个大于等于used + 1的2^n
- 收缩大小为第一个大于等于used的2^n
- Dict采用渐进式rehash,每次访问Dict时执行一次rehash
- rehash时ht[0]只减不增,新增操作只在ht[1]执行,其它操作在两个哈希表
4. ZipList
ZipList是一种特殊的“双端链表”,由一系列特殊编码的连续内存块组成。可以在任意一端进行压入/弹出操作,并且该操作的时间复杂度为O(1)。

| 属性 | 类型 | 长度 | 用途 |
| zlbytes | uint32_t | 4字节 | 记录整个压缩列表占用的内存字节数 |
| zltail | uint32_t | 4字节 | 记录压缩列表表尾节点距离压缩列表的起始地址有多少字节,通过这个偏移量,可以确定表尾节点的地址 |
| zllen | unit16_t | 2字节 | 记录了压缩列表包含的节点数量。最大值为UINT16_MAX(65534),如果超过这个值,此处会记录为65535,但节点的真实数量需要遍历整个压缩列表才能计算得出 |
| entry | 列表节点 | 不定 | 压缩列表包含的各个节点,节点的长度由节点保存的内存决定 |
| zlend | uint8_t | 1字节 | 特殊值0xFF(十进制255),用于标记压缩列表的末端 |
ZipListEntry
ZipList中的Entry并不像普通链表那样记录前后节点的指针,因为记录两个指针要占用16个字节,浪费内存。而是采用了下面的结构:

- previous_entry_length:前一节点的长度,占1个或5个字节
- 如果前一节点的长度小于254字节,则采用1个字节来保存这个长度值
- 如果前一节点的长度大于254字节,则采用5个字节来保存这个长度值,第一个字节为0xfe,后四个字节才是真实长度数据
- encoding:编码属性,记录content的数据类型(字符串还是整数)以及长度,占用1个、2个或5个字节
- content:负责保存节点的数据,可以是字符串或整数
注意:ZipList中所有存储长度的数值均采用小端字节序,即低位字节在前,高位字节在后。例如:数值0x1234,采用小端字节序后实际存储值为:0x3412
Encoding编码
ZipListEntry中的encoding编码分为字符串和整数两种:
- 字符串:如果encoding是以“00”、“01”或者“10”开头,证明content是字符串
| 编码 | 编码长度 | 字符串大小 |
| |00pppppp| | 1 bytes | <= 63 bytes |
| |01pppppp|qqqqqqqq| | 2 bytes | <= 16383 bytes |
| | 10000000 | qqqqqqqq | rrrrrrrr | ssssssss | tttttttt | | 5 bytes | <= 4294967295 bytes |
例如,我们要保存字符串:“ab”和“bc”


链表结构:

- 整数:如果encoding是以“11”开始,则证明content是整数,且encoding固定只占用1个字节
| 编码 | 编码长度 | 整数类型 |
| 11000000 | 1 | int16_t(2 bytes) |
| 11010000 | 1 | int32_t(4 bytes) |
| 11100000 | 1 | int64_t(8 bytes) |
| 11110000 | 1 | 24位有符整数(3 bytes) |
| 11111110 | 1 | 8位有符整数(1 bytes) |
| 1111xxxx | 1 | 直接在xxxx位置保存数值,范围从0001~1101,减1后结果为实际值 |
例如,一个ZipList中包含两个整数值:“2”和“5”

ZipList结构:

ZipList的连锁更新问题
ZipList的每个Entry都包含previos_entry_length来记录上一个节点的大小,长度是1个或5个字节:
- 如果前一节点的长度小于254字节,则采用1个字节来保存这个长度值
- 如果前一节点的长度大于等于254字节,则采用5个字节来保存这个长度值,第一个字节为0xfe,后四个字节才是真实长度数据
现在,假设我们有N个连续的、长度为250~253字节之间的entry,因此previous_entry_length属性用1个字节即可表示,如图所示:

插入一个254bytes的节点:

ZipList这种特殊情况下产生的连续多次空间扩展操作称之为连锁更新(Cascade Update)。新增、删除都可能导致连锁更新的产生。
总结
ZipList特性:
①压缩列表可以看做一种连续内存空间的“双向链表”
②列表的节点之间不是通过指针连接,而是记录上一节点和本节点长度来寻址,内存占用较低
③如果列表数据过多,导致链表过长,可能影响查询性能
④增或删较大数据时有可能发生连锁更新问题
5. QuickList
问题1:ZipList虽然节省内存,但申请内存必须是连续空间,如果内存占用较多,申请内存效率较低。怎么办?
答:为了缓解这个问题,我们必须限制ZipList的长度和entry大小。
问题2:但是我们要存储大量数据,超出了ZipList最佳的上限该怎么办?
答:我们可以创建多个ZipList来分片存储数据。
问题3:数据拆分后比较分散,不方便管理和查找,这多个ZipList如何建立联系?
答:Redis在3.2版本引入了新的数据结构QuickList,它是一个双端链表,只不过链表中的每个节点都是一个ZipList。

为了避免QuickList中每个ZipList中entry过多,Redis提供了一个配置项:list-max-ziplist-size来限制。
- 如果值为正,则代表ZipList的允许的entry个数的最大值
- 如果值为负,则代表ZipList的最大内存大小,分为5种情况:
- -1:每个ZipList的内存占用不能超过4kb
- -2:每个ZipList的内存占用不能超过8kb
- -3:每个ZipList的内存占用不能超过16kb
- -4:每个ZipList的内存占用不能超过32kb
- -5:每个ZipList的内存占用不能超过64kb
其默认值为 -2:

除了控制ZipList的大小,QuickList还可以对节点的ZipList做压缩。通过配置项 list-compress-depth来控制。因为链表一般都是从首尾访问较多,所以首尾是不压缩的。这个参数是控制首尾不压缩的节点个数:
- 0:特殊值,代表不压缩
- 1:标示QuickList的首尾各有1个节点不压缩,中间节点压缩
- 2:标示QuickList的首尾各有2个节点不压缩,中间节点压缩
- 以此类推
默认值:

以下是QuickList和QuickListNode的结构源码:


总结
QuickList的特点:
- 是一个节点为ZipList的双端链表
- 节点采用ZipList,解决了传统链表的内存占用问题
- 控制了ZipList大小,解决连续内存空间申请效率问题
- 中间节点可以压缩,进一步节省了内存
6. SkipList
SkipList(跳表)首先是链表,但与传统链表相比有几点差异:
- 元素按照升序排列存储

- 节点可能包含多个指针,指针跨度不同



总结
SkipList的特点:
- 跳跃表是一个双向链表,每个节点都包含score和ele值
- 节点按照score值排序,score值一样则按照ele字典排序
- 每个节点都可以包含多层指针,层数是1到32之间的随机数
- 不同层指针到下一个节点的跨度不同,层级越高,跨度越大
- 增删改查效率与红黑树基本一致,实现却更简单
7. RedisObject
Redis中的任意数据类型的键和值都会被封装为一个RedisObject,也叫做Redis对象,源码如下:

Redis中会根据存储的数据类型不同,选择不同的编码方式,共包含11中不同类型:
| 编号 | 编码方式 | 说明 |
| 0 | OBJ_ENCODING_RAW | raw编码动态字符串 |
| 1 | OBJ_ENCODING_INT | long类型的整数的字符串 |
| 2 | OBJ_ENCODING_HT | hash表(字典dict) |
| 3 | OBJ_ENCODING_ZIPMAP | 已废弃 |
| 4 | OBJ_ENCODING_LINKEDLIST | 双端链表 |
| 5 | OBJ_ENCODING_ZIPLIST | 压缩列表 |
| 6 | OBJ_ENCODING_INTSET | 整数集合 |
| 7 | OBJ_ENCODING_SKIPLIST | 跳表 |
| 8 | OBJ_ENCODING_EMBSTR | embstr的动态字符串 |
| 9 | OBJ_ENCODING_QUICKLIST | 快速列表 |
| 10 | OBJ_ENCODING_STREAM | Stream流 |
8. 五种数据结构
Redis中会根据存储的数据类型不同,选择不同的编码方式。每种数据类型的使用的编码方式如下:
| 数据类型 | 编码方式 |
| OBJ_STRING | int、embstr、raw |
| OBJ_LIST | LinkedList和ZipList(3.2以前)、QuickList(3.2以后) |
| OBJ_SET | intset、HT |
| OBJ_ZSET | ZipList、HT、SkipList |
| OBJ_HASH | ZipList、HT |
8.1 String
String是Redis中最常见的数据存储类型:
- 其基本编码方式是RAW,基于简单动态字符串(SDS)实现,存储上限为512mb;

- 如果存储的SDS长度小于44字节,则会采用EMBSTR编码,此时object head与SDS是一段连续空间。申请内存时只需要调用一次内存分配函数,效率更高;

- 如果存储的字符串是整数值,并且大小在LONG_MAX范围内,则会采用INT编码:直接将数据保存在RedisObject的ptr指针位置(刚好8个字节),不再需要SDS了。

示例:

8.2 List
Redis的List类型可以从首、尾操作列表中的元素:

哪一个数据结构能满足上述特征?
- LinkedList:普通链表,可以从双端访问,但内存占用较高,内存碎片较多
- ZipList:压缩列表,可以从双端访问,内存占用低,存储上限低
- QuickList:LinkedList + ZipList,可以从双端访问,内存占用较低,包含多个ZipList,存储上限高
Redis的List类型可以从首、尾操作列表中的元素:
- 在3.2版本之前,Redis采用ZipList和LinkedList来实现List,当元素数量小于512并且元素大小小于64字节时采用ZipList编码,超过则采用LinkedList编码
- 在3.2版本之后,Redis统一采用QuickList来实现List


8.3 Set
Set是Redis中的单列集合,满足下列特点:
- 不保证有序性
- 保证元素唯一(可以判断元素是否存在)
- 求交集、并集、差集

可以看出,Set对查询元素的效率要求非常高,思考一下,什么样的数据结构可以满足要求?
答:HashTable,也就是Redis中的Dict,不过Dict是双列集合(可以存键、值对)
Set是Redis中的集合,不一定确保元素有序,可以满足元素唯一、查询效率要求极高
- 为了查询效率和唯一性,set采用HT编码(Dict)。Dict中的key用来存储元素,value统一为null;
- 当存储的所有数据都是整数,并且元素数量不超过 set-max-intset-entries(默认是512)时,Set会采用IntSet编码,以节省内存;



8.4 ZSet
ZSet也就是SortedSet,其中每一个元素都需要指定一个score值和member值:
- 可以根据score值排序
- member必须唯一
- 可以根据member查询分数

因此,ZSet底层数据结构必须满足键值存储、键必须唯一、可排序这几个需求。
SkipList:可以排序,并且可以同时存储score和ele值(member)(键不一定唯一)HT(Dict):可以键值存储,并且可以根据key找value(不可排序)- HT + SkipList


当元素数量不多时,HT和SkipList的优势不明显,而且更耗内存。因此ZSet还会采用ZipList结构来节省内存,不过需要同时满足两个条件:
①元素数量小于zset_max_ziplist_entries,默认值128
②每个元素都小于zset_max_ziplist_value字节,默认值64
ZipList本身没有排序功能,而且没有键值对的概念,因此需要有zset通过编码实现:
- ZipList是连续内存,因此score和element是紧挨在一起的两个entry,element在前,score在后
- score越小越接近队首,score越大越接近队尾,按照score值升序排列

ZipList转HT + SkipList:

8.5 Hash
Hash结构与Redis中的ZSet非常类似:
- 都是键值存储
- 都需求根据键获取值
- 键必须唯一

区别如下:
- zset的键是member,值是score;hash的键和值都是任意值
- zset要根据score排序;hash则无需排序
因此,Hash底层采用的编码也与ZSet基本一致,只需要把排序有关的Skiplist去掉即可:
- Hash结构默认采用ZipList编码,用以节省内存。ZipList中相邻的两个entry分别保存field和value
- 当数据量较大时,Hash结构会转为HT编码,也就是Dict,触发条件有两个:
- ZipList中的元素数量超过了hash-max-ziplist-entries(默认512)
- ZipList中的任意entry大小超过了hash-max-ziplist-value(默认64字节)





二、网络模型
1. 用户空间和内核空间
服务器大多采用Linux系统,这里我们以Linux为例来讲解:

任何Linux发行版,其系统内核都是Linux,我们的应用都需要通过Linux内核与硬件交互。


为了避免用户应用导致冲突甚至内核崩溃,用户应用于内核是分离的:
- 进程的寻址空间会划分为两部分:内核空间、用户空间
- 用户空间只能执行受限的命令(Ring3),而且不能直接调用系统资源,必须通过内核提供的接口来访问
- 内核空间可以执行特权命令(Ring0),调用一切系统资源


2. 阻塞IO
在《UNIX网络编程》一书中,总结归纳了5种IO模型:
- 阻塞IO(Blocking IO)
- 非阻塞IO(NonBlocking IO)
- IO多路复用(IO Multiplexing)
- 信号驱动IO(Signal Driven IO)
- 异步IO(Asynchronous IO)
顾名思义,阻塞IO就是两个阶段都必须阻塞等待:

阶段一:
-
用户进程尝试读取数据(比如网卡数据)
-
此时数据尚未到达,内核需要等待数据
-
此时用户进程也处于阻塞状态
阶段二:
-
数据到达并拷贝到内核缓冲区,代表已就绪
-
将内核数据拷贝到用户缓冲区
-
拷贝过程中,用户进程依然阻塞等待
-
拷贝完成,用户进程解除阻塞,处理数据
3. 非阻塞IO
顾名思义,非阻塞IO的recvfrom操作会立即返回结果而不是阻塞用户进程。

阶段一:
- 用户进程尝试读取数据(比如网卡数据)
- 此时数据尚未到达,内核需要等待数据
- 返回异常给用户进程
- 用户进程拿到error后,再次尝试读取
- 循环往复,直到数据就绪
阶段二:
- 将内核数据拷贝到用户缓冲区
- 拷贝过程中,用户进程依然阻塞等待
- 拷贝完成,用户进程解除阻塞,处理数据
可以看到,非阻塞IO模型中,用户进程在第一个阶段是非阻塞,第二个阶段是阻塞状态。虽然是非阻塞,但性能并没有得到提高。而且忙等机制会导致CPU空转,CPU使用率暴增。
4. IO多路复用
无论是阻塞IO还是非阻塞IO,用户应用在一阶段都需要调用recvfrom来获取数据,差别在于无数据时的处理方案:
- 如果调用recvfrom时,恰好没有数据,阻塞IO会使进程阻塞,非阻塞IO使CPU空转,都不能充分发挥CPU的作用;
- 如果调用recvfrom时,恰好有数据,则用户进程可以直接进入第二阶段,读取并处理数据
比如服务端处理客户端Socket请求时,在单线程情况下,只能依次处理每一个socket,如果正在处理的socket恰好未就绪(数据不可读或不可写),线程就会被阻塞,所有其它客户端socket都必须等待,性能自然会很差。
这就像服务员给顾客点餐,分两步:
①顾客思考要吃什么(等待数据就绪)
②顾客想好了,开始点餐(读取数据)

要提高效率有几种方法?
- 方案一:增加更多服务员(多线程)
- 方案二:不排队,谁想好了吃什么(数据就绪了),服务员就给谁点餐(用户应用就去读取数据)
问题:用户进程如何知道内核中数据是否就绪呢?
文件描述符(File Descriptor):简称FD,是一个从0开始递增的无符号整数,用来关联Linux中的一个文件。在Linux中,一切皆文件,例如常规文件、视频、硬件设备等,当然也包括网络套接字(Socket)。
IO多路复用:是利用单个线程来同时监听多个FD,并在某个FD可读时、可写时得到通知,从而避免无效的等待,充分利用CPU资源。

不过监听FD的方式、通知的方式又有多种实现,常见的有:
- select
- poll
- epoll

差异:
- select和poll只会通知用户进程有FD就绪,但不确定具体是哪个FD,需要用户进程逐个遍历FD来确认
- epoll则会在通知用户进程FD就绪的同时,把已就绪的FD写入用户空间
4.1 IO多路复用 - select
select是Linux中最早的I/O多路复用实现方案:



IO流程:
①初始化fd_set集合
- 使用FD_ZERO清空集合;
- 使用FD_SET将需要监控的FD加入readfds(可读)、writefds(可写)或exceptfds(异常)集合;
②调用select阻塞等待:
- select会阻塞,直到至少一个FD就绪,或者超时(如果设置了timeout)
- 内核会轮询所有被监控的FD,检查它们是否就绪(如socket可读、可写或发生异常);
③select返回:
- 返回值 > 0:表示就绪的FD数量;
- 返回值 = 0:表示超时,没有FD就绪;
- 返回值 = -1:表示出错(如被信号中断);
④遍历fd_set检查就绪的FD:
- 使用FD_ISSET检查哪些FD已经就绪;
- 处理就绪的FD(如读取数据、发送数据等);
⑤循环调用select:
- 由于select会修改fd_set,每次调用前需要重新设置FD集合。
select模式存在的问题:
- 需要将整个fd_set从用户空间拷贝到内核空间,select结束还要再次拷贝回用户空间
- select无法得知具体是哪个fd就绪,需要遍历整个fd_set
- fd_set监听的fd数量不能超过1024
4.2 IO多路复用 - poll
poll模式对select模式做了简单改进,但性能提升不明显,部分关键代码如下:

IO流程:
①创建pollfd数组,向其中添加关注的fd信息,数组大小自定义
②调用poll函数,将pollfd数组拷贝到内核空间,转链表存储,无上限
③内核遍历fd,判断是否就绪
④数据就绪或超时后,拷贝pollfd数组到用户空间,返回就绪fd数量n
⑤用户进程判断n是否大于0
⑥大于0则遍历pollfd数组,找到就绪的fd
与select对比:
- select模式中的fd_set大小固定为1024,而pollfd在内核中采用链表,理论上无上限
- 监听FD越多,每次遍历消耗时间也越久,性能反而会下降
4.3 IO多路复用 - epoll
epoll模式是对select和poll的改进,它提供了三个函数:

IO流程:
①创建epoll实例:
- 内核会创建一个epoll实例,返回对应的句柄epoll_fd;
- 底层数据结构:红黑树(存储待监听的FD)+ 就绪链表(存储就绪的FD)。
②注册/修改/删除 FD事件
- epoll_ctl操作类型:EPOLL_CTL_ADD、EPOLL_CTL_MOD、EPOLL_CTL_DEL
- 事件类型:EPOLLIN(FD可读)、EPOLLOUT(FD可写)、EPOLLET(边缘触发模式,默认是水平触发LT)、EPOLLRDHUP(对端关闭连接 - TCP半关闭)
③等待事件就绪:
- epoll_wait返回就绪的FD数量,并将就绪事件填充到events数组;
- 两种触发模式:
- 水平触发(LT,默认):只有FD 可读/可写,就会一直通知。
- 边缘触发(ET):仅在FD状态变化时通知一次(必须一次性处理完数据)
④处理就绪事件:
- 遍历events数组,处理所有就绪的FD(如读取数据、发送数据等)。
总结:
1. select模式存在的三个问题:
- 能监听的FD最大不超过1024;
- 每次select都需要把所有要监听的FD都拷贝到内核空间
- 每次都要遍历所有FD来判断就绪状态
2. poll模式的问题:
- poll利用链表解决了select中监听FD上限的问题,但依然要遍历所有FD,如果监听较多,性能会下降
3. epoll模式中如何解决这些问题的?
- 基于epoll实例中的红黑树保存要监听的FD,理论上无上限,而且增删改查效率都非常高,性能不会随监听的FD数量增多而下降
- 每个FD只需要执行一次epoll_ctl添加到红黑树,以后每次epoll_wait无需传递任何参数,无需重复拷贝FD到内核空间;
- 内核会将就绪的FD直接拷贝到用户空间的指定位置,用户进程无需遍历所有FD就能知道就绪的FD是谁。
| 特性 | select | poll | epoll (Linux) |
|---|---|---|---|
| FD 数量限制 | 1024(固定) | 无限制(基于链表) | 无限制(基于红黑树) |
| 效率 | O(n) 遍历所有 FD | O(n) 遍历所有 FD | O(1) 仅返回就绪 FD |
| 事件通知 | 仅返回就绪 FD | 仅返回就绪 FD | 可返回具体事件类型 |
| 内存拷贝 | 每次调用都要拷贝 FD 集合 | 每次调用都要拷贝 FD 数组 | 使用 mmap 减少拷贝 |
| 适用场景 | 跨平台、少量连接 | 比 select 稍好 | 高并发(如 10万+ 连接) |
4.3.1 IO多路复用 - 事件通知机制
当FD有数据可读时,我们调用epoll_wait就可以得到通知。但是事件通知的模式有两种:
- LevelTriggered:简称LT。当FD有数据可读时,会重复通知多次,直至数据处理完成。是Epoll的默认模式。
- EdgeTriggered:简称ET。当FD有数据可读时,只会被通知一次,不管数据是否处理完成。
举个例子:
①假设一个客户端socket对应的FD已经注册到了epoll实例中
②客户端socket发送了2kb的数据
③服务端调用epoll_wait,得到通知说FD就绪
④服务端从FD读取了1kb数据
⑤回到步骤3(再次调用epoll_wait,形成循环)

结论
- 如果我们采用LT模式,因为FD中仍有1kb数据,则第⑤步依然会返回结果,并且得到通知;
- 如果我们采用ET模式,因为第③步已经消费了FD可读事件,第⑤步FD状态没有变化,因此epoll_wait不会返回,数据无法读取客户端响应超时。
- ET模式避免了LT模式可能出现的惊群现象
- ET模式最好结合非阻塞IO读取FD数据,相比LT会复杂一些
4.3.2 IO多路复用 - 基于epoll的服务器端流程
基于epoll模式的web服务器的基本流程如图:

我们来梳理一下这张图:
①服务器启动以后,服务端会去调用epoll_create,创建一个epoll实例,epoll实例中包含两个数据:
- 红黑树(为空):rb_root用来记录需要被监听的FD
- 链表(为空):list_head,用来存放已经就绪的FD
②创建好了之后,会去调用epoll_ctl函数,此函数会将需要监听的数据添加到rb_root中去,并且对当前这些存在于红黑树的节点设置回调函数,当这些被监听的数据一旦准备完成,就会被调用,而调用的结果就是将红黑树的fd添加到list_head中去(但是此时并没有完成);
③当第二步完成以后,就会调用epoll_wait函数,这个函数会去校验是否有数据准备完毕(因为数据一旦准备就绪,就会被回调函数添加到list_head中),在等待了一段时间后(可以进行配置),如果等够了超时时间,则返回没有数据;如果有,则进一步判断当前是什么事件,如果是建立连接事件,则调用accept()接受客户端socket,拿到建立连接的socket,然后建立起来连接,如果是其它事件,则把数据进行写出。
5. 信号驱动IO
信号驱动IO是与内核建立SIGIO的信号关联并设置回调,当内核有FD就绪时,会发出SIGIO信号通知用户,期间用户应用可以执行其它业务,无需阻塞等待。

阶段一:
- 用户进程调用sigaction,注册信号处理函数
- 内核返回成功,开始监听FD
- 用户进程不阻塞等待,可以执行其它业务
- 当内核数据就绪后,回调用户进程的SIGIO处理函数
阶段二:
- 收到SIGIO回调信号
- 调用recvfrom,读取
- 内核将数据拷贝到用户空间
- 用户进程处理数据
当有大量IO操作时,信号较多,SIGIO处理函数不能及时处理可能导致信号队列溢出,而且内核空间与用户空间的频繁信号交互性能也较低。
6. 异步IO
异步IO的整个过程都是非阻塞的,用户进程调用完异步API后就可以去做其它事情,内核等待数据就绪并拷贝到用户空间后才会递交信号,通知用户进程。

同步和异步
IO操作是同步还是异步,关键看数据在内核空间与用户空间的拷贝过程(数据读写的IO操作),也就是阶段二是同步还是异步:

7. Redis网络模型
1. Redis到底是单线程还是多线程?
- 如果仅仅聊Redis的核心业务部分(命令处理),答案是单线程;
- 如果是聊整个Redis,那么答案就是多线程。
在Redis版本迭代过程中,在两个重要的时间节点上引入了多线程的支持:
- Redis v4.0:引入多线程异步处理一些耗时比较长的任务,例如异步删除命令unlink
- Redis v6.0:在核心网络模型中引入多线程,进一步提高对于多核CPU的利用率
2. 为什么Redis要选择单线程?
- 抛开持久化不谈,Redis是纯内存操作,执行速度非常快,它的性能瓶颈是网络延迟而不是执行速度,因此多线程并不会带来巨大的性能提升。
- 多线程会导致过多的上下文切换,带来不必要的开销
- 引入多线程会面临线程安全问题,比如要引入线程锁这样的安全手段,实现复杂度增高,而且性能也会大打折扣。
Redis通过IO多路复用来提高网络性能,并且支持各种不同的多路复用实现,并且将这些实现进行封装,提供了统一的高性能事件库API库 AE:

来看下Redis单线程网络模型的整个流程:





Redis 6.0版本中引入了多线程,目的是为了提高IO读写效率。因此在解析客户端命令、写响应结果时采用了多线程。核心的命令执行、IO多路复用模块依然是由主线程执行。

三、通信协议
1. RESP协议
Redis是一个C/S架构的软件,通信一般分两步(不包括pipeline和PubSub):
①客户端(client)向服务端(server)发送一条命令;
②服务端解析并执行命令,返回响应结果给客户端。
因此,客户端发送命令的格式、服务端响应结果的格式必须有一个规范,这个规范就是通信协议。
而在Redis中采用的是RESP(Redis Serialization Protocol)协议:
- Redis 1.2版本引入了RESP协议
- Redis 2.0版本中称为与Redis服务端通信的标准,称为RESP2
- Redis 6.0版本中,从RESP2升级到了RESP3协议,增加了更多数据类型并且支持6.0的新特性 - 客户端缓存。
但目前,默认使用的依然是RESP2协议,也是我们要学习的协议版本(以下简称RESP)。
在RESP中,通过首字节的字符来区分不同数据类型,常用的数据类型包括5种:
- 单行字符串:首字节是'+',后面跟上单行字符串,以CRLF("\r\n")结尾。例如返回"OK": "+OK\r\n"
- 错误(Errors):首字节是'-',与单行字符串格式一样,只是字符串是异常信息,例如:"-Error message\r\n"
- 数值:首字节是':',后面跟上数字格式的字符串,以CRLF结尾。例如:":10\r\n"
- 多行字符串:首字节是'$',表示二进制安全的字符串,最大支持512MB:
- 如果大小为0,则代表空字符串:"$0\r\n\r\n"
- 如果大小为-1,则代表不存在:"$-1\r\n"

- 数组:首字节是'*',后面跟上数组元素个数,再跟上元素,元素数据类型不限:
2. 模拟Redis客户端
package com.company;import java.io.*;
import java.net.Socket;
import java.nio.charset.StandardCharsets;
import java.util.ArrayList;
import java.util.List;public class Main {static Socket s;static PrintWriter writer; // 按行输出static BufferedReader reader;public static void main(String[] args) {try {// 1.建立连接String host = "192.168.200.130";int port = 6379;s = new Socket(host, port);// 2.获取输出流、输入流 - 字符流writer = new PrintWriter(new OutputStreamWriter(s.getOutputStream(), StandardCharsets.UTF_8));reader = new BufferedReader(new InputStreamReader(s.getInputStream(), StandardCharsets.UTF_8));// 3.发出请求// 3.1.获取授权 auth leadnewssendRequest("auth", "leadnews");Object obj = handleResponse();System.out.println("obj = " + obj);// 3.2.set name 虎哥sendRequest("set", "name", "虎哥");// 4.解析响应obj = handleResponse();System.out.println("obj = " + obj);// 3.2.get namesendRequest("get", "name");// 4.解析响应obj = handleResponse();System.out.println("obj = " + obj);// 3.2.set name 虎哥sendRequest("mget", "name", "num", "msg");// 4.解析响应obj = handleResponse();System.out.println("obj = " + obj);} catch (IOException e) {e.printStackTrace();} finally {// 5.释放连接try {if (reader != null) reader.close();} catch (IOException e) {e.printStackTrace();}if (writer != null) writer.close();try {if (s != null) s.close();} catch (IOException e) {e.printStackTrace();}}}private static Object handleResponse() throws IOException {// 读取首字节int prefix = reader.read();// 判断数据类型标示switch (prefix) {case '+': // 单行字符串,直接读一行return reader.readLine();case '-': // 异常,也读一行throw new RuntimeException(reader.readLine());case ':': // 数字return Long.parseLong(reader.readLine());case '$': // 多行字符串// 先读长度int len = Integer.parseInt(reader.readLine());if (len == -1) {return null;}if (len == 0) {return "";}// 再读数据,读len个字节。我们假设没有特殊字符,所以读一行(简化)return reader.readLine();case '*':return readBulkString();default:throw new RuntimeException("错误的数据格式!");}}private static Object readBulkString() throws IOException {// 获取数组大小int len = Integer.parseInt(reader.readLine());if (len <= 0) {return null;}// 定义集合,接收多个元素List<Object> list = new ArrayList<>(len);// 遍历,依次读取每个元素for (int i = 0; i < len; i++) {list.add(handleResponse());}return list;}// set name 虎哥private static void sendRequest(String... args) {writer.println("*" + args.length);for (String arg : args) {writer.println("$" + arg.getBytes(StandardCharsets.UTF_8).length);writer.println(arg);}writer.flush();}
}

四、内存策略
Redis内存回收
Redis之所以性能强,最主要的原因就是基于内存存储。然而单结点的Redis其内存大小不宜过大,会影响持久化或主从同步性能。
我们可以通过修改配置文件来设置Redis的最大内存:

当内存使用达到上限时,就无法存储更多数据了。
1. 过期策略
在学习Redis缓存的时候我们说过,可以通过expire命令给Redis的key设置TTL(存活时间):

可以发现,当key的TTL到期以后,再次访问name返回的是nil,说明这个key已经不存在了,对应的内存也得到释放。从而起到内存回收的目的。
过期策略 - DB结构
Redis本身是一个典型的key-value内存存储数据库,因此所有的key、value都保存在之前学习过的Dict结构中。不过在其database结构体中,有两个Dict:一个用来记录key-value;另一个用来记录key-TTL。


过期策略 - 惰性删除
惰性删除:顾名思义并不是在TTL到期后就立刻删除,而是在访问一个key的时候,检查该key的时候,检查该key的存活时间,如果已经过期才执行删除。

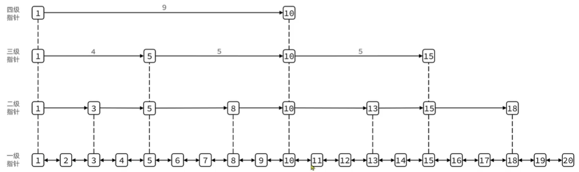
过期策略 - 周期删除
周期删除:顾名思义是通过一个定时任务,周期性的抽样部分过期的key,然后执行删除。执行周期有两种:
- Redis会设置一个定时任务serverCron(),按照server.hz的频率来执行过期key清理,模式为SLOW
- Redis的每个事件循环前会调用beforeSleep()函数,执行过期key清理,模式为FAST

SLOW模式规则:
①执行频率受server.hz影响,默认为10,即每秒执行10次,每个执行周期100ms;
②执行清理耗时不超过一次执行周期的25%;
③逐个遍历db,逐个遍历db中的bucket,抽取20个key判断是否过期;
④如果没达到时间上限(25ms)并且过期key比例大于10%,再进行一次抽样,否则结束。
FAST模式规则(过期key比例小于10%不执行):
①执行频率受beforeSleep()调用频率影响,但两次FAST模式间隔不低于2ms;
②执行清理耗时不超过1ms;
③逐个遍历db,逐个遍历db中的bucket,抽取20个key判断是否过期
④如果没达到时间上限(1ms),并且过期key比例大于10%,再进行一次抽样,否则结束
总结:
1. Redis是如何知道一个key是否过期呢?
- 利用两个Dict分别记录key-value对以及key-ttl对
2. 是不是TTL到期就立即删除了呢?
- 惰性删除:每次查找key时判断是否过期,如果过期则删除
- 周期删除:定期抽样部分key,判断是否过期,如果过期则删除
3. 定期清理的两种模式:
- SLOW模式执行频道默认为10,每次不超过25ms;
- FAST模式执行频率不固定,但两次间隔不低于2ms,每次耗时不超过1ms
2. 淘汰策略
内存淘汰:就是当Redis内存使用达到设置的阈值时,Redis主动挑选部分key删除以释放更多内存的流程。Redis会在处理客户端命令的方法processCommand()中尝试做内存淘汰:

Redis支持8种不同策略来选择要删除的key:
- noeviction:不淘汰任何key,但是内存满时不允许写入新数据,默认就是这种策略。
- volatitle-ttl:对设置了TTL的key,比较key的剩余TTL值,TTL越小越先淘汰
- allkeys-random:对全体key,随机进行淘汰。也就是直接从db->dict中随机挑选
- volatitle-random:对设置了TTL的key,随机进行淘汰。也就是从db-expires中随机挑选
- allkeys-lru:对全体key,基于LRU算法进行淘汰
- volatile-lru:对设置了TTL的key,基于LRU算法进行淘汰
- allkeys-lfu:对全体key,基于LFU算法进行淘汰
- volatile-lfu:对设置了TTL的key,基于LFU算法进行淘汰
比较容易混淆的有两个:
- LRU(Least Recently Used):最少最近使用(最近最久未使用),用当前时间减去最后一次访问时间,这个值越大则淘汰优先级越高;
- LFU:最少频率使用,会统计每个key的访问频率,值越小淘汰优先级越高
Redis的数据都会被封装为RedisObject结构:

LFU的访问次数之所以叫作逻辑访问次数,是因为并不是每次key被访问都计数,而是通过运算:
- ①生成0~1之间的随机数R;
- ②计算 1 / (旧次数 * lfu_log_factor + 1),记录为P,lfu_log_factor默认为10;
- ③如果R < P,则计数器 + 1,且最大不超过255
- ④访问次数会随时间衰减,距离上一次访问时间间隔 lfu_decay_time分钟(默认1),计数器 - 1。
旧访问次数越大,分母越大,P的值越小,R < P的概率越小,计数器累计的概率越低。


