AT24C02(I2C总线)
目录
1.存储器介绍编辑
易失性存储器分类:
非易失性存储器分类:
2.存储器简化模型编辑
3.AT24C02介绍
4.引脚及应用电路
5.内部结构框图编辑
6.I2C总线介绍
7.I2C电路规范
I^2总线的传递信号理解简图:
8.I2C时序结构
I^2C起始(S,蓝色表示)和终止位置(P,红色表示)
发送一个字节(S:(BYTE),绿色表示)
接收一个字节(R:(BYTE),紫色表示)
发送应答(SA,棕色表示)和接收应答(RA,黑色表示)
9.I2C数据帧
发送一帧数据编辑
接收一帧数据编辑
先发送再接收数据帧(复合格式)编辑
10.AT24C02数据帧
11.AT24C02数据存储代码
第一步:
第二步:
第三步:
开始/结束部分
发送一个字节部分
接收一个字节部分
发送/接收应答部分
头文件声明
第四步:
字节写部分
随机读部分
头文件声明
第五步:
第六步:
最终代码:
模块:
I2C.c
I2C.h
AT24C02.c
AT24C02.h
main.c
12.秒表代码(定时器扫描按键数码管)
第一步:
第二步:工程思路
第三步:
第四步:
在main.c中的中断函数内编辑
Key.c的改动编辑
Key.h的改动编辑
第五步:
在main.c显示数码管中的缓存,以实现数码管最开始显示00-00-00编辑
在main.c中的中断函数编辑
Nixie.c的改动编辑
Nixie.h的改动
第六步:
在main.c中实现按键模块和AT24C02模块、I2C模块的结合,这里是实现秒表功能的关键编辑
在main.c中的秒表驱动函数编辑
在main.c中的中断函数调用秒表驱动函数编辑
最终代码:
模块:
Key.c
Key.h
Nixie.c
Nixie.h
main.c
1.存储器介绍
 
易失性存储器,优点:存储速度快,缺点:掉电丢失
非易失性存储器,优点:掉电不丢失,缺点:存储速度慢
易失性存储器分类:
1.SRAM是这些存储器速度最快的,但是内存小,成本高。应用:单片机,CPU
2.DRAM存储数据是使用电容,因为电容容易漏电,数据就会很快消失,我们要配一个扫描器和他使用,每隔一段时间就扫描一次,给补电,所以叫动态RAM。应用:手机的运行内存
非易失性存储器分类:
(一)Mask ROM、PROM、EPROM、E2PROM可以理解为一个家族的,由前辈到后辈
1.Mask ROM:最早的ROM,是靠电路存储数据的,数据不能更改的,只能读不能写
2.PROM:相较于Mask ROM 可以被写入了,但只能写入一次
3.EPROM:可以写入很多次了,但是要紫外线照射30分钟才擦除数据写入新的编程数据
4.E^2PROM:通电就能擦除,几ms就可以写入新数据。我们的AT24C02就这种。但是,应用不是那么广泛,缺点还是比较明显的,内存小之类的
(二)Flash:应用十分广泛,应用:单片机程序存储器、内存卡、U盘、手机存储内存……
(三)硬盘、软盘、光盘等:电脑内的存储,硬盘(C盘)软盘(A盘、B盘不过被淘汰了),光盘(运用光信号存储)
2.存储器简化模型
 
大概了解一下存储器的运行原理,实际原理太复杂了。存储器在内部实际是一个网状结构;横线叫地址总线,用于选中内存地址的,给个内存地址译码器会传输地址到地址总线,但一次只能选一行;纵向叫数据总线,数据是在下面出来的;内存存储形式:给第一行给一个高电平1,然后选中自己想要的节点,短路、断路,从数据总线读取数据,以此类推内存数据就存上了;每个节点的电路图如右图
3.AT24C02介绍
AT24C02是一种可以实现掉电不丢失的存储器,可用于保存单片机运行时想要永久保存的数据信息
存储介质:E2PROM
通讯接口:I2C总线
容量:256字节
前面是铺垫知识,正式开始介绍AT24C02,虽然没有其他存储器这么高级,但是对于单片机足够了,还有很便宜
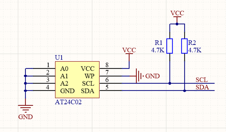
4.引脚及应用电路


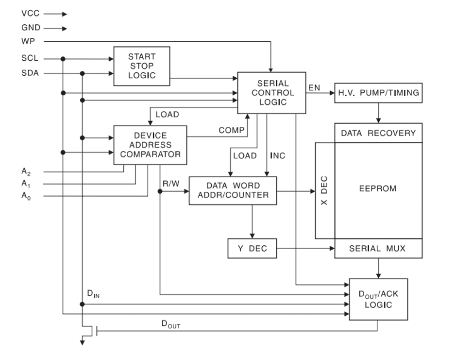
5.内部结构框图
 
不需要完全理解,大概介绍一下。EEPROM就是存储器网格;X DEC是译码器;SERIAL MUX是串行数据将数据传入ACK,然后在传出去;Y DEC是外型译码器,传入数据N;DATA RECOVERY和H.V. PUMP/TIMING是用于擦除数据的;DATA/WORDADDR/COUNTER是地址寄存器;其他的暂时不解释
6.I2C总线介绍
I2C总线(Inter IC BUS)是由Philips公司开发的一种通用数据总线
两根通信线:SCL(Serial Clock)、SDA(Serial Data)
同步、半双工,带数据应答
通用的I2C总线,可以使各种设备的通信标准统一,对于厂家来说,使用成熟的方案可以缩短芯片设计周期、提高稳定性,对于应用者来说,使用通用的通信协议可以避免学习各种各样的自定义协议,降低了学习和应用的难度
7.I2C电路规范
所有I2C设备的SCL连在一起,SDA连在一起
设备的SCL和SDA均要配置成开漏输出模式
SCL和SDA各添加一个上拉电阻,阻值一般为4.7KΩ左右
开漏输出和上拉电阻的共同作用实现了“线与”的功能,此设计主要是为了解决多机通信互相干扰的问题

单片机I/O口只弱上拉模式,是给给1断开开关,给0闭合开关;SCL和SDA配置的开漏模式是,与弱上拉模式相比没有弱上拉电阻,给0开关闭合,给1开关断开,断开后,引脚处于断开(浮空)状态,这个可以解决多级设备连接干扰的问题

I^2总线的传递信号理解简图:
假设放一根杆子,上面接一个弹簧,每个人面前都有一个标尺,拉下来为0,没拉下来为1,通过这种方式,传递信号,每个人都有属于他的编号,当主机通过这跟标尺传递信号时,他们就可以知道是不是在找他们自己。什么是发1发0是由我们的时序结构决定的
8.I2C时序结构
I^2C起始(S,蓝色表示)和终止位置(P,红色表示)
起始条件:SCL高电平期间,SDA从高电平切换到低电平
终止条件:SCL高电平期间,SDA从低电平切换到高电平
发送一个字节(S:(BYTE),绿色表示)
发送一个字节:SCL低电平期间,主机将数据位依次放到SDA线上(高位在前),然后拉高SCL,从机将在SCL高电平期间读取数据位,所以SCL高电平期间SDA不允许有数据变化,依次循环上述过程8次,即可发送一个字节
方框为一个位数据的发送
接收一个字节(R:(BYTE),紫色表示)
接收一个字节:SCL低电平期间,从机将数据位依次放到SDA线上(高位在前),然后拉高SCL,主机将在SCL高电平期间读取数据位,所以SCL高电平期间SDA不允许有数据变化,依次循环上述过程8次,即可接收一个字节(主机在接收之前,需要释放SDA)
方框为一位数据的接收。紫色的线表示,从机控制总线
发送应答(SA,棕色表示)和接收应答(RA,黑色表示)
发送应答:在接收完一个字节之后,主机在下一个时钟发送一位数据,数据0表示应答,数据1表示非应答
接收应答:在发送完一个字节之后,主机在下一个时钟接收一位数据,判断从机是否应答,数据0表示应答,数据1表示非应答(主机在接收之前,需要释放SDA)
可以理解为发送和接收信号的第九位
9.I2C数据帧
S:地址7位(固定的)+1位标志位(决定是发送还是接收);BYTE是你想要什么数据;开始位+接收地址+读+数据+应答+数据+应答+……(数据+应答)+停止
发送一帧数据
 
完成任务:向谁发什么
接收一帧数据
 
完成任务:向谁收什么
先发送再接收数据帧(复合格式)
 
完成任务:向谁收指定的什么

10.AT24C02数据帧
图2是图1的手册版,图1是图2的一个理解

图1相当于复合格式图的一个变形,这里的每个步骤都对应一个函数
11.AT24C02数据存储代码
第一步:
按键模块、延迟模块、LCD1602液晶屏模块拿进来
第二步:
代码思路:建立两个模块,I2C模块和AT模块,主函数里面只调用AT模块,I2C模块在AT模块调用
I2C模块:开始、结束、发送一个字节、接收一个字节
AT模块:在某个地址写/读

第三步:
I2C位声明(SCL\SDA开始为高电平):读取时要先释放SDA=1;0为应答,1非应答
开始/结束部分


发送一个字节部分


接收一个字节部分



发送/接收应答部分


头文件声明

注意:I2C发送一个字节,看交流电气特性表,考虑要不要延时,数据信号线和时钟信号线切换时


第四步:
AT模块,主要实现字节写和随机读。SLAVE ADDRESS+W :从机地址+写;Word Address 要写入字节的地址
字节写部分


随机读部分

头文件声明

AT模块代码是根据下图写,从机地址最后一个框里面(255溢出)

第五步:
主函数调用。因为24C02有一个写周期,最长5ms,所以我们需要在每写入一次数据,就要Delay5ms。读不用,写要Delay。但是,实际的话不用这么久2~3ms就完成

第六步:
按键调用。通过独立按键控制数据的写入和读取


最终代码:
模块:

I2C.c
#include <REGX52.H>sbit I2C_SCL=P2^1;
sbit I2C_SDA=P2^0;/*** @brief  I2C开始* @param  无* @retval 无*/
void I2C_Start(void)
{I2C_SDA=1;I2C_SCL=1;I2C_SDA=0;I2C_SCL=0;
}/*** @brief  I2C停止* @param  无* @retval 无*/
void I2C_Stop(void)
{I2C_SDA=0;I2C_SCL=1;I2C_SDA=1;
}/*** @brief  I2C发送一个字节* @param  Byte 要发送的字节* @retval 无*/
void I2C_SendByte(unsigned char Byte)
{unsigned char i;for(i=0;i<8;i++){I2C_SDA=Byte&(0x80>>i);I2C_SCL=1;I2C_SCL=0;}
}/*** @brief  I2C接收一个字节* @param  无* @retval 接收到的一个字节数据*/
unsigned char I2C_ReceiveByte(void)
{unsigned char i,Byte=0x00;I2C_SDA=1;for(i=0;i<8;i++){I2C_SCL=1;if(I2C_SDA){Byte|=(0x80>>i);}I2C_SCL=0;}return Byte;
}/*** @brief  I2C发送应答* @param  AckBit 应答位,0为应答,1为非应答* @retval 无*/
void I2C_SendAck(unsigned char AckBit)
{I2C_SDA=AckBit;I2C_SCL=1;I2C_SCL=0;
}/*** @brief  I2C接收应答位* @param  无* @retval 接收到的应答位,0为应答,1为非应答*/
unsigned char I2C_ReceiveAck(void)
{unsigned char AckBit;I2C_SDA=1;I2C_SCL=1;AckBit=I2C_SDA;I2C_SCL=0;return AckBit;
}I2C.h
#ifndef __I2C_H__
#define __I2C_H__void I2C_Start(void);
void I2C_Stop(void);
void I2C_SendByte(unsigned char Byte);
unsigned char I2C_ReceiveByte(void);
void I2C_SendAck(unsigned char AckBit);
unsigned char I2C_ReceiveAck(void);#endifAT24C02.c
#include <REGX52.H>
#include "I2C.h"#define AT24C02_ADDRESS		0xA0/*** @brief  AT24C02写入一个字节* @param  WordAddress 要写入字节的地址* @param  Data 要写入的数据* @retval 无*/
void AT24C02_WriteByte(unsigned char WordAddress,Data)
{I2C_Start();I2C_SendByte(AT24C02_ADDRESS);I2C_ReceiveAck();I2C_SendByte(WordAddress);I2C_ReceiveAck();I2C_SendByte(Data);I2C_ReceiveAck();I2C_Stop();
}/*** @brief  AT24C02读取一个字节* @param  WordAddress 要读出字节的地址* @retval 读出的数据*/
unsigned char AT24C02_ReadByte(unsigned char WordAddress)
{unsigned char Data;I2C_Start();I2C_SendByte(AT24C02_ADDRESS);I2C_ReceiveAck();I2C_SendByte(WordAddress);I2C_ReceiveAck();I2C_Start();I2C_SendByte(AT24C02_ADDRESS|0x01);I2C_ReceiveAck();Data=I2C_ReceiveByte();I2C_SendAck(1);I2C_Stop();return Data;
}AT24C02.h
#ifndef __AT24C02_H__
#define __AT24C02_H__void AT24C02_WriteByte(unsigned char WordAddress,Data);
unsigned char AT24C02_ReadByte(unsigned char WordAddress);#endifmain.c
#include <REGX52.H>
#include "LCD1602.h"
#include "Key.h"
#include "AT24C02.h"
#include "Delay.h"unsigned char KeyNum;
unsigned int Num;void main()
{LCD_Init();LCD_ShowNum(1,1,Num,5);while(1){KeyNum=Key();if(KeyNum==1)	//K1按键,Num自增{Num++;LCD_ShowNum(1,1,Num,5);}if(KeyNum==2)	//K2按键,Num自减{Num--;LCD_ShowNum(1,1,Num,5);}if(KeyNum==3)	//K3按键,向AT24C02写入数据{AT24C02_WriteByte(0,Num%256);Delay(5);AT24C02_WriteByte(1,Num/256);Delay(5);LCD_ShowString(2,1,"Write OK");Delay(1000);LCD_ShowString(2,1,"        ");}if(KeyNum==4)	//K4按键,从AT24C02读取数据{Num=AT24C02_ReadByte(0);Num|=AT24C02_ReadByte(1)<<8;LCD_ShowNum(1,1,Num,5);LCD_ShowString(2,1,"Read OK ");Delay(1000);LCD_ShowString(2,1,"        ");}}
}12.秒表代码(定时器扫描按键数码管)
第一步:
定时器模块、按键模块、数码管模块、延迟模块复制粘贴到这个工程
第二步:工程思路
主函数调用定时器模块、按键模块、数码管模块 。因为按键模块和数码管模块都要定时扫描,因此都需要中断函数,但是,中断函数只能有一个。
所以我们要在主函数里面写入中断函数,然后我们在按键模块和数码管模块里面写一个函数,然后在中断函数里面调用这两个函数
这样就能间接的实现,按键模块和数码管模块两个函数中断函数的使用,主函数的中断函数相当于中介
这是一种编程思维
第三步:
主函数写入中断函数

第四步:
按键模块。把消抖部分删除,定时器扫描按键:不用消抖动,是每隔20ms扫描当前状态并记录,这个状态有三种,按键按下、按键松手、按键抖动。在按键模块,定义一个驱动函数(Key_Loop),每隔20ms被主函数的中断函数调用,函数内判断部分判断按键在弹起的边缘
在main.c中的中断函数内
 
Key.c的改动
 



Key.h的改动
 
第五步:
数码管模块。定义一个驱动函数(NiXxie_Loop),每隔2ms被主函数的中断函数调用。
在main.c显示数码管中的缓存,以实现数码管最开始显示00-00-00
 
在main.c中的中断函数
 
Nixie.c的改动
 


Nixie.h的改动

第六步:
在主函数里面定义一个秒表驱动函数;把AT24C02模块和I2C模块复制粘贴到这个工程;基于前面的按键模块和数码管模块的改动,和秒表驱动函数,还有AT24C02模块和I2C模块的读写功能,实现秒表功能
在main.c中实现按键模块和AT24C02模块、I2C模块的结合,这里是实现秒表功能的关键
 



在main.c中的秒表驱动函数
 
在main.c中的中断函数调用秒表驱动函数
 
最终代码:
模块:

Key.c
#include <REGX52.H>
#include "Delay.h"unsigned char Key_KeyNumber;/*** @brief  获取按键键码* @param  无* @retval 按下按键的键码,范围:0,1~4,0表示无按键按下*/
unsigned char Key(void)
{unsigned char Temp=0;Temp=Key_KeyNumber;Key_KeyNumber=0;return Temp;
}/*** @brief  获取当前按键的状态,无消抖及松手检测* @param  无* @retval 按下按键的键码,范围:0,1~4,0表示无按键按下*/
unsigned char Key_GetState()
{unsigned char KeyNumber=0;if(P3_1==0){KeyNumber=1;}if(P3_0==0){KeyNumber=2;}if(P3_2==0){KeyNumber=3;}if(P3_3==0){KeyNumber=4;}return KeyNumber;
}/*** @brief  按键驱动函数,在中断中调用* @param  无* @retval 无*/
void Key_Loop(void)
{static unsigned char NowState,LastState;LastState=NowState;				//按键状态更新NowState=Key_GetState();		//获取当前按键状态//如果上个时间点按键按下,这个时间点未按下,则是松手瞬间,以此避免消抖和松手检测if(LastState==1 && NowState==0){Key_KeyNumber=1;}if(LastState==2 && NowState==0){Key_KeyNumber=2;}if(LastState==3 && NowState==0){Key_KeyNumber=3;}if(LastState==4 && NowState==0){Key_KeyNumber=4;}
}Key.h
#ifndef __KEY_H__
#define __KEY_H__unsigned char Key(void);
void Key_Loop(void);#endif
Nixie.c
#include <REGX52.H>
#include "Delay.h"//数码管显示缓存区
unsigned char Nixie_Buf[9]={0,10,10,10,10,10,10,10,10};//数码管段码表
unsigned char NixieTable[]={0x3F,0x06,0x5B,0x4F,0x66,0x6D,0x7D,0x07,0x7F,0x6F,0x00,0x40};/*** @brief  设置显示缓存区* @param  Location 要设置的位置,范围:1~8* @param  Number 要设置的数字,范围:段码表索引范围* @retval 无*/
void Nixie_SetBuf(unsigned char Location,Number)
{Nixie_Buf[Location]=Number;
}/*** @brief  数码管扫描显示* @param  Location 要显示的位置,范围:1~8* @param  Number 要显示的数字,范围:段码表索引范围* @retval 无*/
void Nixie_Scan(unsigned char Location,Number)
{P0=0x00;				//段码清0,消影switch(Location)		//位码输出{case 1:P2_4=1;P2_3=1;P2_2=1;break;case 2:P2_4=1;P2_3=1;P2_2=0;break;case 3:P2_4=1;P2_3=0;P2_2=1;break;case 4:P2_4=1;P2_3=0;P2_2=0;break;case 5:P2_4=0;P2_3=1;P2_2=1;break;case 6:P2_4=0;P2_3=1;P2_2=0;break;case 7:P2_4=0;P2_3=0;P2_2=1;break;case 8:P2_4=0;P2_3=0;P2_2=0;break;}P0=NixieTable[Number];	//段码输出
}/*** @brief  数码管驱动函数,在中断中调用* @param  无* @retval 无*/
void Nixie_Loop(void)
{static unsigned char i=1;Nixie_Scan(i,Nixie_Buf[i]);i++;if(i>=9){i=1;}
}Nixie.h
#ifndef __NIXIE_H__
#define __NIXIE_H__void Nixie_SetBuf(unsigned char Location,Number);
void Nixie_Scan(unsigned char Location,Number);
void Nixie_Loop(void);#endif
main.c
#include <REGX52.H>
#include "Timer0.h"
#include "Key.h"
#include "Nixie.h"
#include "Delay.h"
#include "AT24C02.h"unsigned char KeyNum;
unsigned char Min,Sec,MiniSec;
unsigned char RunFlag;void main()
{Timer0_Init();while(1){KeyNum=Key();if(KeyNum==1)			//K1按键按下{RunFlag=!RunFlag;	//启动标志位翻转}if(KeyNum==2)			//K2按键按下{Min=0;				//分秒清0Sec=0;MiniSec=0;}if(KeyNum==3)			//K3按键按下{AT24C02_WriteByte(0,Min);	//将分秒写入AT24C02Delay(5);AT24C02_WriteByte(1,Sec);Delay(5);AT24C02_WriteByte(2,MiniSec);Delay(5);}if(KeyNum==4)			//K4按键按下{Min=AT24C02_ReadByte(0);	//读出AT24C02数据Sec=AT24C02_ReadByte(1);MiniSec=AT24C02_ReadByte(2);}Nixie_SetBuf(1,Min/10);	//设置显示缓存,显示数据Nixie_SetBuf(2,Min%10);Nixie_SetBuf(3,11);Nixie_SetBuf(4,Sec/10);Nixie_SetBuf(5,Sec%10);Nixie_SetBuf(6,11);Nixie_SetBuf(7,MiniSec/10);Nixie_SetBuf(8,MiniSec%10);}
}/*** @brief  秒表驱动函数,在中断中调用* @param  无* @retval 无*/
void Sec_Loop(void)
{if(RunFlag){MiniSec++;if(MiniSec>=100){MiniSec=0;Sec++;if(Sec>=60){Sec=0;Min++;if(Min>=60){Min=0;}}}}
}void Timer0_Routine() interrupt 1
{static unsigned int T0Count1,T0Count2,T0Count3;TL0 = 0x18;		//设置定时初值TH0 = 0xFC;		//设置定时初值T0Count1++;if(T0Count1>=20){T0Count1=0;Key_Loop();	//20ms调用一次按键驱动函数}T0Count2++;if(T0Count2>=2){T0Count2=0;Nixie_Loop();//2ms调用一次数码管驱动函数}T0Count3++;if(T0Count3>=10){T0Count3=0;Sec_Loop();	//10ms调用一次数秒表驱动函数}
}