当前位置: 首页 > news >正文

【web全栈】若依框架B站学习视频:基础篇01-04

文章目录

  • 基础篇-01 AI若依导学视频
  • 基础篇02 若依搭建
  • 基础篇03 入门案例
  • 基础篇04 功能详解-权限控制

基础篇-01 AI若依导学视频

在这里插入图片描述
在这里插入图片描述
在这里插入图片描述
在这里插入图片描述
在这里插入图片描述

基础篇02 若依搭建

在这里插入图片描述
在这里插入图片描述
在这里插入图片描述
在这里插入图片描述
在这里插入图片描述
在这里插入图片描述
在这里插入图片描述
在这里插入图片描述
在这里插入图片描述
在这里插入图片描述
在这里插入图片描述
在这里插入图片描述
在这里插入图片描述

基础篇03 入门案例

在这里插入图片描述
在这里插入图片描述
在这里插入图片描述
在这里插入图片描述
在这里插入图片描述
在这里插入图片描述
在这里插入图片描述
在这里插入图片描述
在这里插入图片描述
在这里插入图片描述
在这里插入图片描述
在这里插入图片描述
在这里插入图片描述

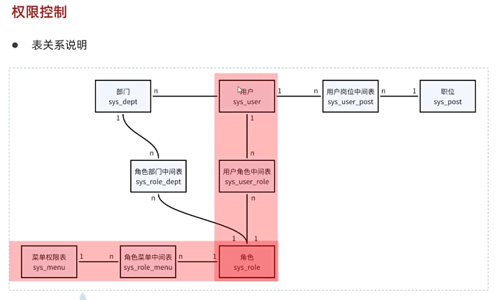
基础篇04 功能详解-权限控制

在这里插入图片描述
在这里插入图片描述
在这里插入图片描述
在这里插入图片描述
在这里插入图片描述
在这里插入图片描述
在这里插入图片描述
在这里插入图片描述
在这里插入图片描述
在这里插入图片描述
在这里插入图片描述
在这里插入图片描述
在这里插入图片描述
在这里插入图片描述

创建目录菜单,一级菜单
在这里插入图片描述
在这里插入图片描述
在这里插入图片描述
在这里插入图片描述
在这里插入图片描述
在这里插入图片描述

http://www.dtcms.com/a/205165.html

相关文章:

  • 洛谷P1226 【模板】快速幂
  • 【优秀三方库研读】在 quill 开源库 LogMarcos.h 中知识点汇总及讲解
  • 【flash】如何区分flash是哪家的
  • 基于51单片机的温湿度报警LCD1602液晶显示设计( proteus仿真+程序+设计报告+讲解视频)
  • 【Linux】了解 消息队列 system V信号量 IPC原理
  • MySQL EXPLAIN 使用详解与执行计划分析优化
  • 数字化,一个泛化的概念
  • yum命令介绍
  • Javascript 编程基础(4)函数 | 4.3、apply() 与 call() 方法
  • Enhanced RTMP H.265(HEVC)技术规格解析:流媒体协议的新突破
  • 如何支持Enhanced RTMP H.265(HEVC)
  • Linux系统下nslookup命令的基本使用
  • Linux锁和互斥锁
  • 读一本书第一遍是快读还是细读?
  • 【算法专题十五】BFS解决最短路问题
  • 04算法学习_209.长度最小的子数组
  • MCP Server开发使用Pixabay网址搜索图片
  • TypeScript 泛型讲解
  • 《微服务架构设计模式》笔记
  • 基于Matlab建立不同信道模型
  • 鸿蒙HarmonyOS 【ArkTS组件】通用属性-背景设置
  • 腾讯游戏安全与高通合作构建PC端游安全新格局
  • Unity异步加载image的材质后,未正确显示的问题
  • 693SJBH基于.NET的题库管理系统
  • Windows Docker笔记-扩展
  • C++ - 仿 RabbitMQ 实现消息队列(3)(详解使用muduo库)
  • docker面试题(5)
  • 【C++ Primer 学习札记】智能指针
  • selenium——元素定位
  • Java 定时任务中Cron 表达式与固定频率调度的区别及使用场景