电子科技大学软件工程实践期末
Java基础

面向对象


Java高级编程

2023:

软件工程基础
ch1软件工程概述
软件的概念和特点

软件危机的概念以及产生的原因

软件工程的定义 三要素 应用软件工程的原因

三要素:工具,方法,过程

ch2 软件过程
软件生命周期

软件过程概念

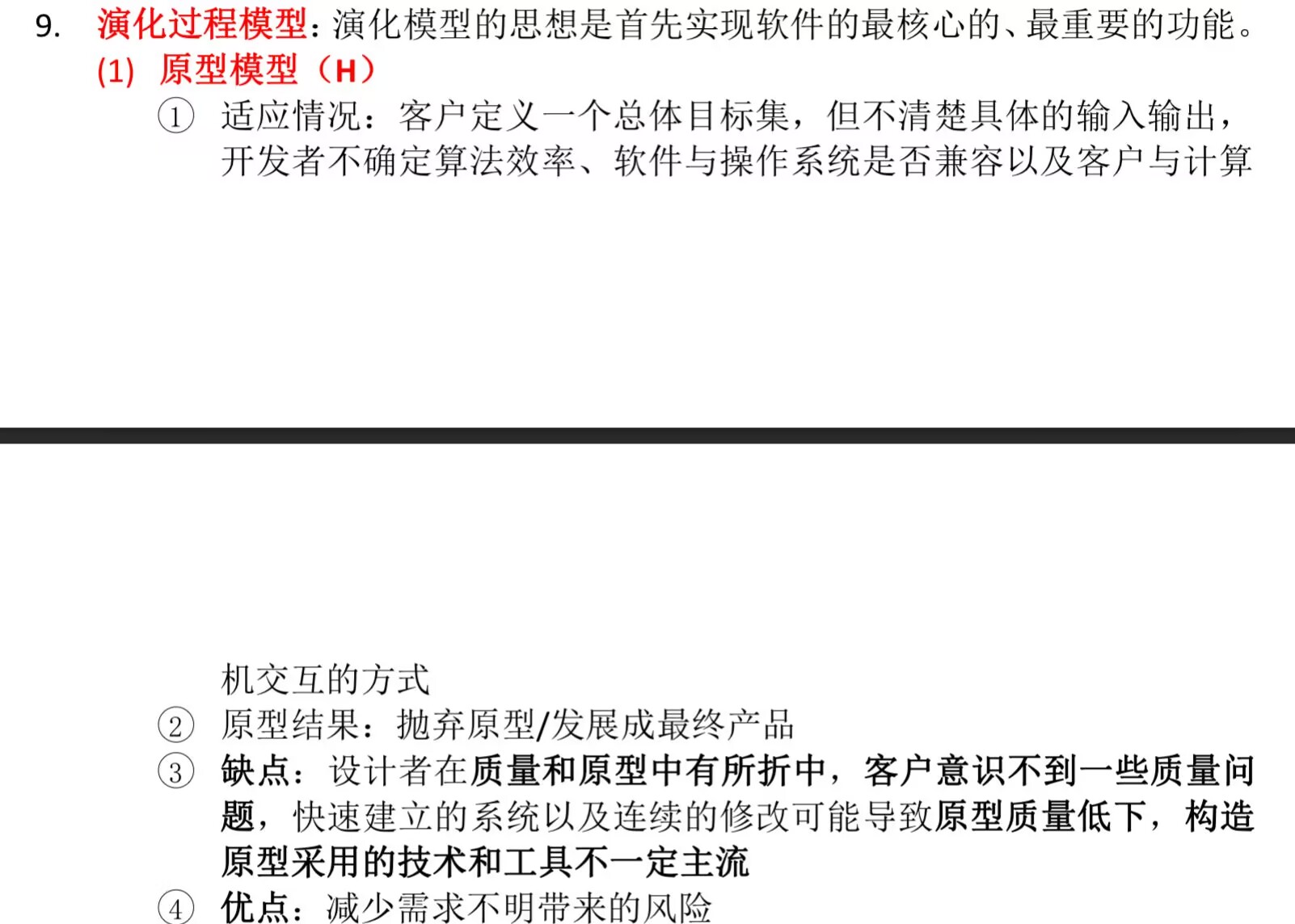
常见的几种软件过程模型:
瀑布、增量、原型、螺旋、敏捷





ch3需求分析
需求分析的概念

需求分析的过程:需求确认与需求变更

需求确认的步骤


需求分析三类建模

用例图与活动图


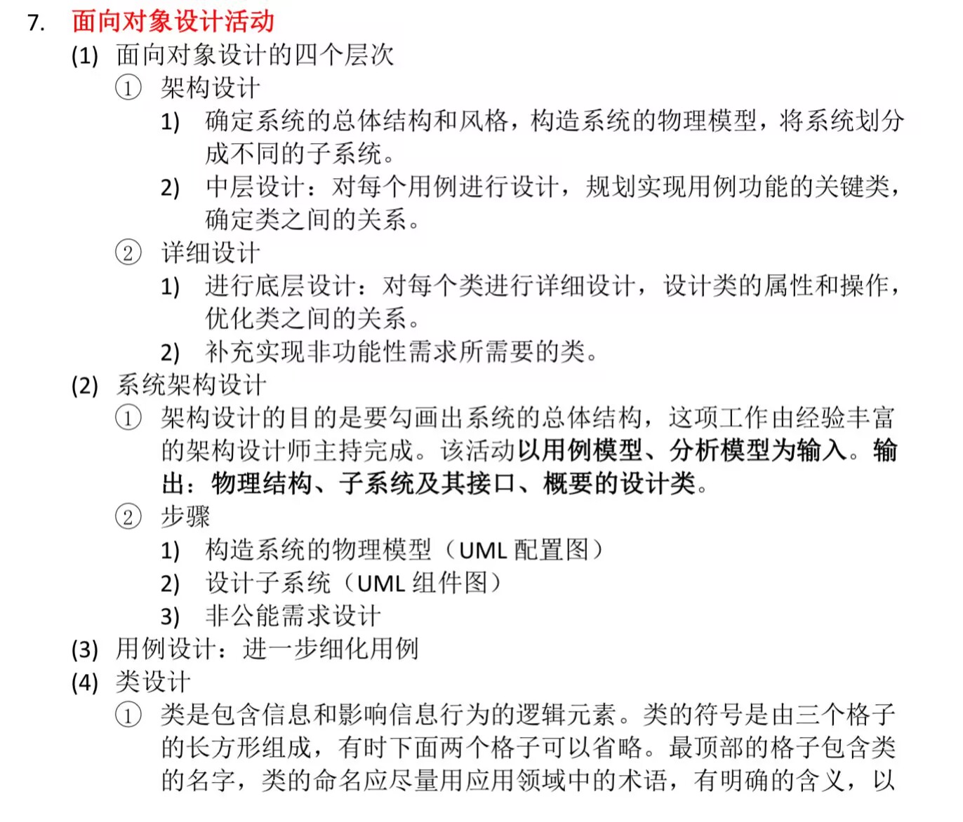
ch4系统设计
系统设计分为概要设计和详细设计

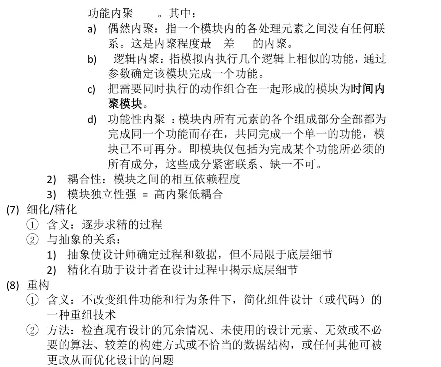
 与设计相关的8个概念:抽象、体系结构、设计模式、模块化、信息隐藏、功能独立、细化、重构。
 



系统设计从体系结构、数据、接口和组件四方面进行设计。



 面向对象的系统设计,各自包含哪些设计内容?
 
掌握类图和顺序图作法。
略
ch5质量保证
软件质量的概念和关键点。

 测试策略V模型概念,测试与开发的各阶段对应关系。
 

 单元测试的内容
 

集成测试的分类

系统测试的分类

验收测试的分类。
 回归测试的概念
 

测试技术常见术语的概念:软件缺陷、验证和确认、测试与质量保证、质量与可靠性、调试与测试、测试用例


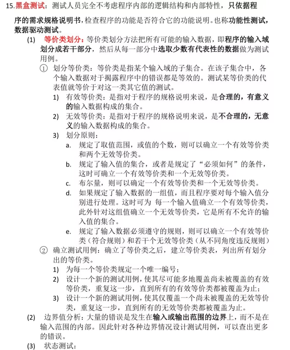
白盒测试、黑盒测试各有哪些方法?
掌握覆盖测试、等价类划分测试方法。(有效等价类和无效等价类划分、对应测试用例的设计)边界测试方法。
 ch6软件维护
 
项目管理四要素:
人员、产品、项目、过程(概念)

软件度量有哪些方法
 








