当前位置: 首页 > news >正文

数据治理进阶:精读62页数据治理体系建设文档【附全文阅读】

        该文档聚焦中国移动企业级省大数据平台数据治理,为平台建设与管理提供全面规范,适用于平台建设者、数据治理人员、业务部门相关人员等。
        总体说明:旨在构建完整数据治理体系,提升数据管控与业务支撑能力。目标涵盖组织架构管理、多模块管理等,遵循有效性、价值化等原则。
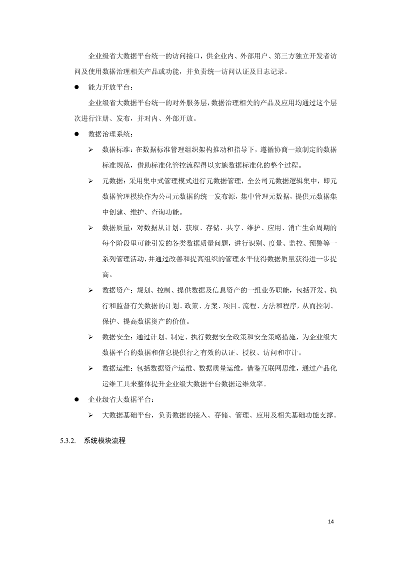
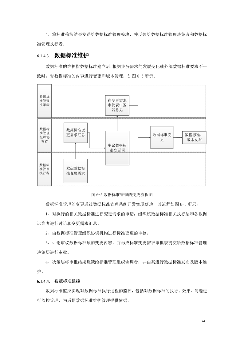
        数据治理体系:总体框架含组织架构、治理模块、数据运维。组织架构由多部门构成,明确各角色职责;系统架构涵盖功能框架与模块流程,各模块协同运作,与外部系统紧密关联。
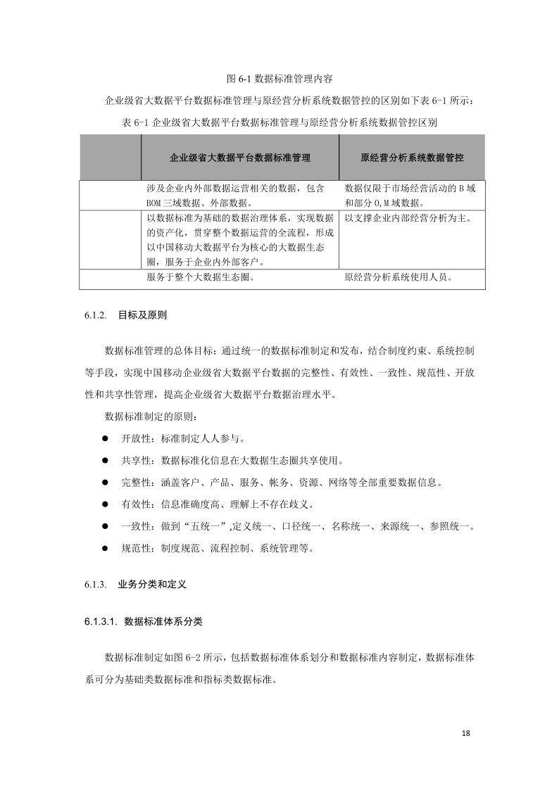
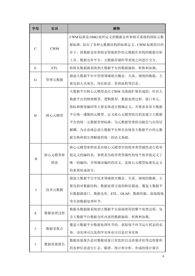
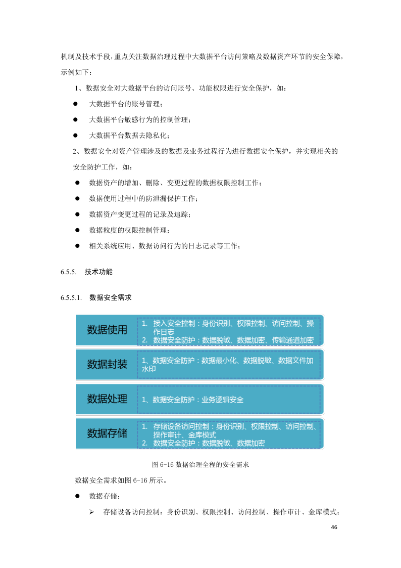
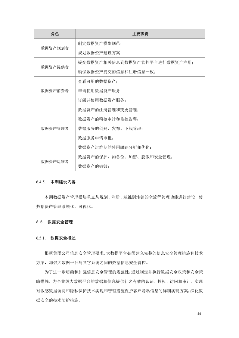
        数据治理核心模块:各模块分工明确。数据标准管理统一规范数据;元数据管理提供多方面支持;数据质量管理保障数据质量;数据资产管理实现资产全生命周期管理;数据安全管理构建安全防护体系。
        数据治理场景:以银行伪卡交易判别和手机贷业务为例,展示移动与银行合作利用数据治理成果的流程,通过数据采集、处理、评估等环节,为业务提供有力支持。
        方案优势:该方案系统性强,各模块协同构建完整体系,提升数据质量与管理效率;注重实际应用,场景案例体现数据治理对业务的支撑价值;安全性高,保障数据安全与用户隐私,为企业数字化发展筑牢数据根基,提升企业竞争力。

 

http://www.dtcms.com/a/198120.html

相关文章:

  • 二十一、案例特训专题4【数据库篇】
  • Vue3进行工程化项目,保姆级教学(编译软件:vscode)大部分编译平台适用
  • EmuEdit
  • JAVA EE(进阶)_进阶的开端
  • IS-IS 中间系统到中间系统
  • Java IO框架
  • 安卓端互动娱乐房卡系统调试实录:从UI到协议的万字深拆(第一章)
  • ADVB帧格式
  • 生产模式下react项目报错minified react error #130的问题
  • 学习黑客Active Directory 入门指南(三)
  • 《沙尘暴》观影记:当家庭成为人性的修罗场
  • React中巧妙使用异步组件Suspense优化页面性能。
  • 【Spring】核心机制:IOC与DI深度解析
  • 存内计算在AI推理中的落地挑战:从理论算力到实际吞吐量的鸿沟
  • 蓝桥杯19682 完全背包
  • 用户下单-01.需求分析和设计-接口设计
  • 【Linux网络编程】Socket编程-Socket理论入门
  • 深入了解linux系统—— 基础IO(上)
  • Redis学习打卡-Day3-分布式ID生成策略、分布式锁
  • 基于First Order Motion与TTS的AI虚拟主播系统全流程实现教程
  • UI-TARS本地部署
  • 中级网络工程师知识点7
  • 学习黑客Active Directory 入门指南(一)
  • 先说爱的人为什么先离开
  • Manus 全面开放注册,OpenAI 发布 Codex,ChatGPT 上线 GPT-4.1!| AI Weekly 5.12-18
  • 2KW压缩机驱动参考设计【SCH篇】
  • 【AI】Ubuntu 22.04 4060Ti16G 基于SWIFT框架的LoRA微调 模型Qwen3-1.8B 数据集弱智吧 微调笔记
  • 【DAY22】 复习日
  • Markdown 简历生成器——ResumeCraft 开发历程分享
  • 微信小程序 地图 使用 射线法 判断目标点是否在多边形内部(可用于判断当前位置是否在某个区域内部)