当前位置: 首页 > news >正文

数字电子技术基础(六十)——使用Digital软件绘制脉冲触发的触发器

目录

1 使用Digital软件来绘制脉冲触发的触发器

1.1 使用Digital软件来绘制脉冲触发的SR触发器

1.2 使用Digitial软件绘制脉冲触发的JK触发器

1.3 使用Digital软件绘制脉冲触发D触发器


1 使用Digital软件来绘制脉冲触发的触发器

1.1 使用Digital软件来绘制脉冲触发的SR触发器

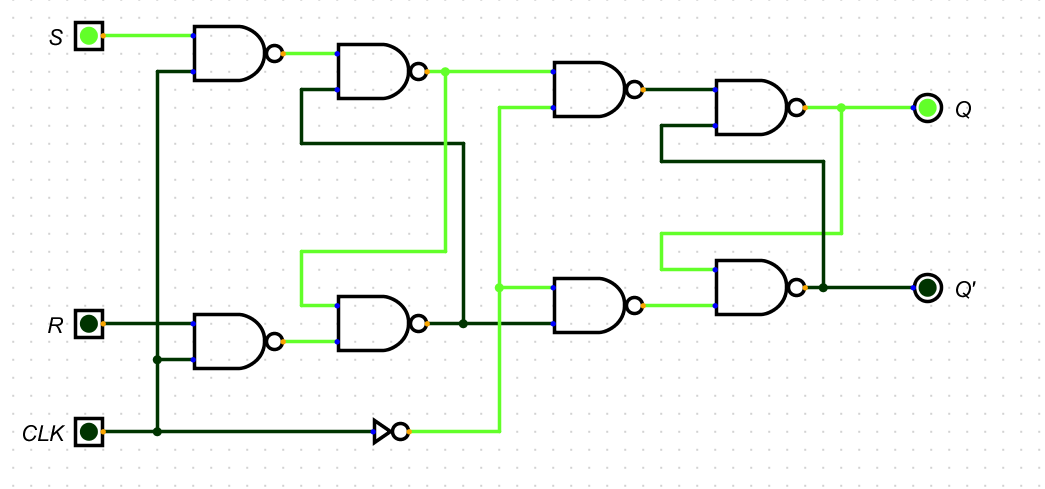
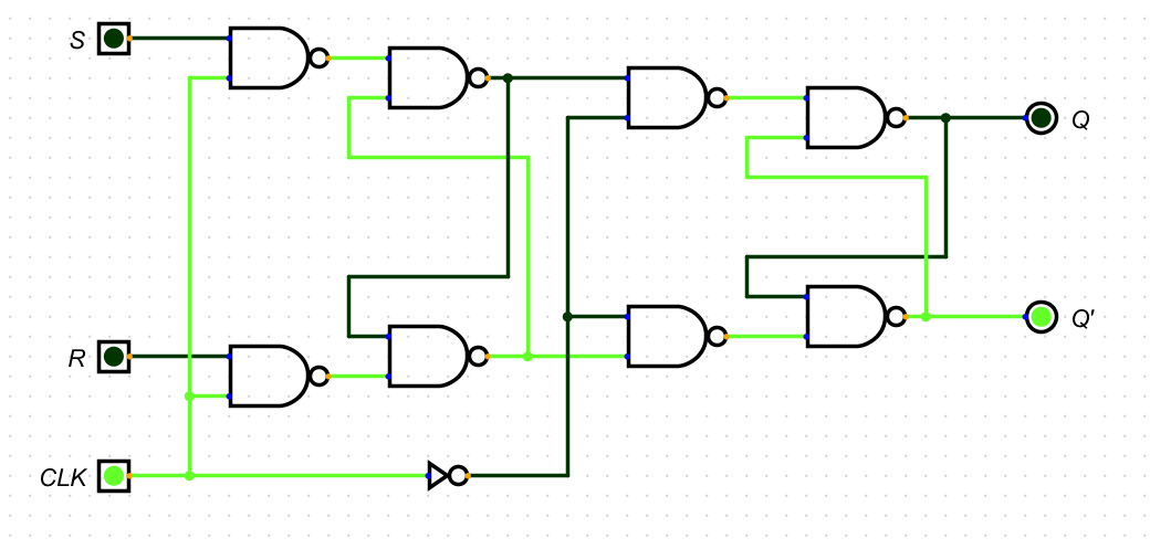
使用Digital软件绘制脉冲触发的SR触发器,电路图如下所示:

点击运行,初始状态如下所示:

(1)下面开始使用单门仿真运行该电路,首先第一步点击仿真选项栏下面的单门仿真,首先将J置于1,K置于0,CLK置于1:

单步运行完所有门电路之后:

之后将CLK的高电平转换为低电平:

单步运行该电路,最终结果如下所示:

(2)之后将输入端R和CLK设置为高电平,输入端S设置为低电平:

单步运行完所有门电路之后:

然后将CLK的高电平变为低电平:

单步运行该电路,最终结果为:

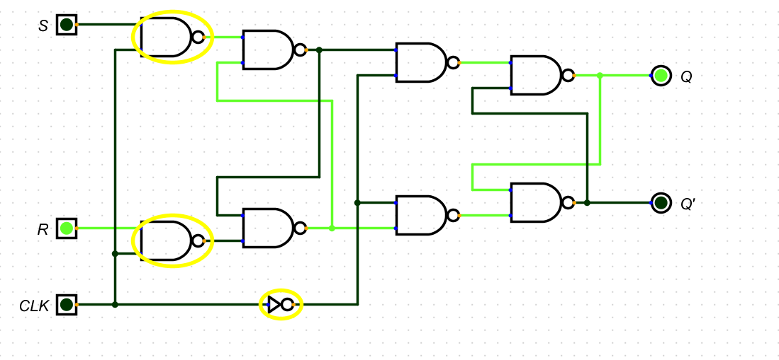
(3)将输入端CLK设置为高电平,将S和R全部设置为低电平:

单步运行完所有门电路之后:

将CLK的高电平转换为低电平:

单步运行至最终结果为:

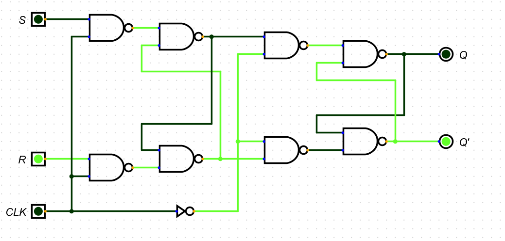
(4)然后,将输入端S、R和CLK全部设置为高电平:

单步运行完所有门电路之后:

将CLK转换为低电平:

单步运行后最终结果有两种情况,分别为:

可以看到,当S=R=1时,最终输出的情况为Q和Q'同零或者同一的输出,但符号SR触发器的输出情况。

1.2 使用Digitial软件绘制脉冲触发的JK触发器

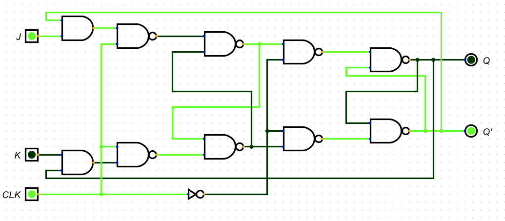
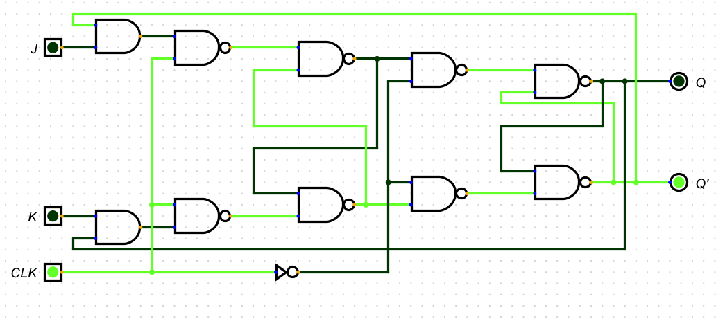
使用Digital软件绘制脉冲触发的JK触发器,电路图如下所示:

点击运行,初始状态如下所示:

(1)下面开始使用单门仿真运行该电路,首先第一步点击仿真选项栏下面的单门仿真,首先将J置于1,K置于0,CLK置于1:

单步运行完所有门电路之后:

可以看到Q没有发生变化,但是中间部分门电路的高低电平发生了变化,这时候将CLK设置为低电平:

单步运行完所有的门电路如下所示:

可以看到Q由原来的低电平转换了高电平。

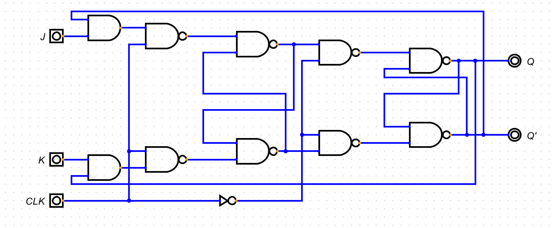
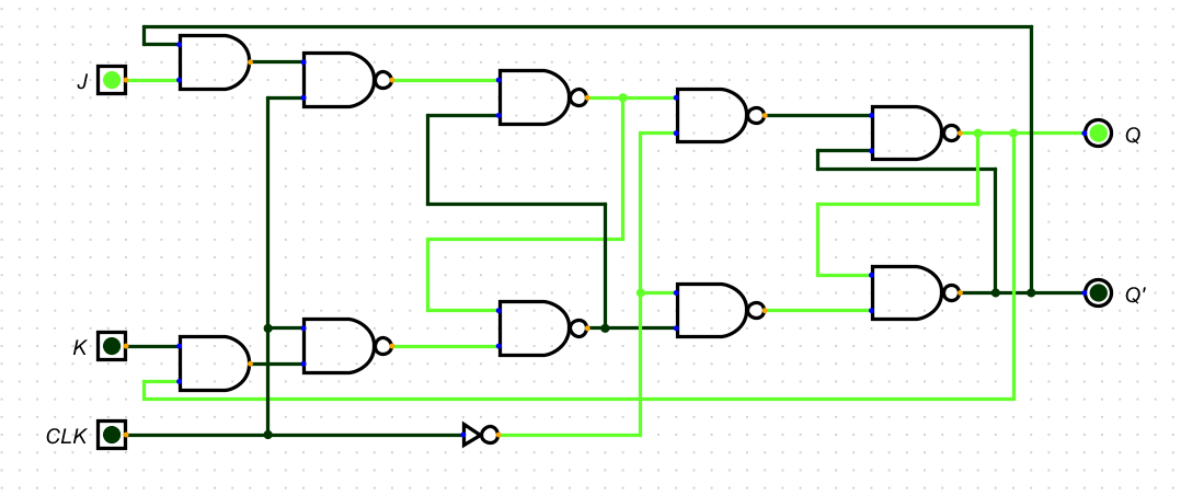
(2)下面将输入端J、K、CLK全部设置为高电平:

单步运行该电路如下所示:

可以看到主触发器做出了反应,而从触发器继续保持。

如果将CLK继续调整为低电平:

单步运行完所有的电路之后:

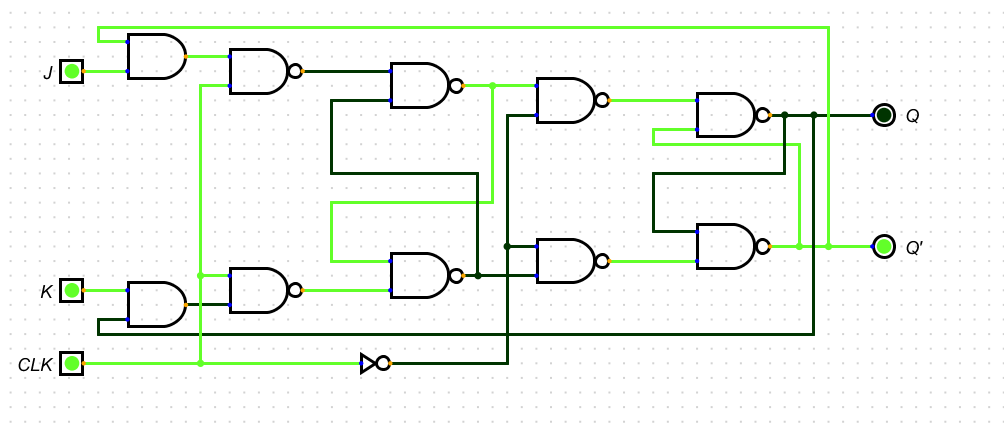
(3)继续调整该电路,将输入端J、K、CLK全部设置为高电平:

单步运行该电路,主触发器完成运行之后电路图如下所示:

此时将CLK设置为低电平:

单步运行之后结果如下所示:

可以看到当J=K=1时,完成了对于输出结果Q的翻转。

(4)将输入端置为0、J和CLK置为1,如下所示:

单步运行该电路如下所示:

可以看到此时只有主触发器做出了相应反应,从触发器继续保持。将CLK调整为低电平时:

单步运行该电路,最终结果为:

(5)将输入端J和K全部设置为低电平,然后将CLK设置为高电平:

单步运行完所有门电路之后:

然后将CLK调整为低电平,如下所示:

最终结果如下所示:

可以看到Q的输出结果保持,符号JK触发器的运算规律。 

1.3 使用Digital软件绘制脉冲触发D触发器

使用Digital软件来绘制脉冲触发的D触发器,电路图如下所示:

运行该电路图:

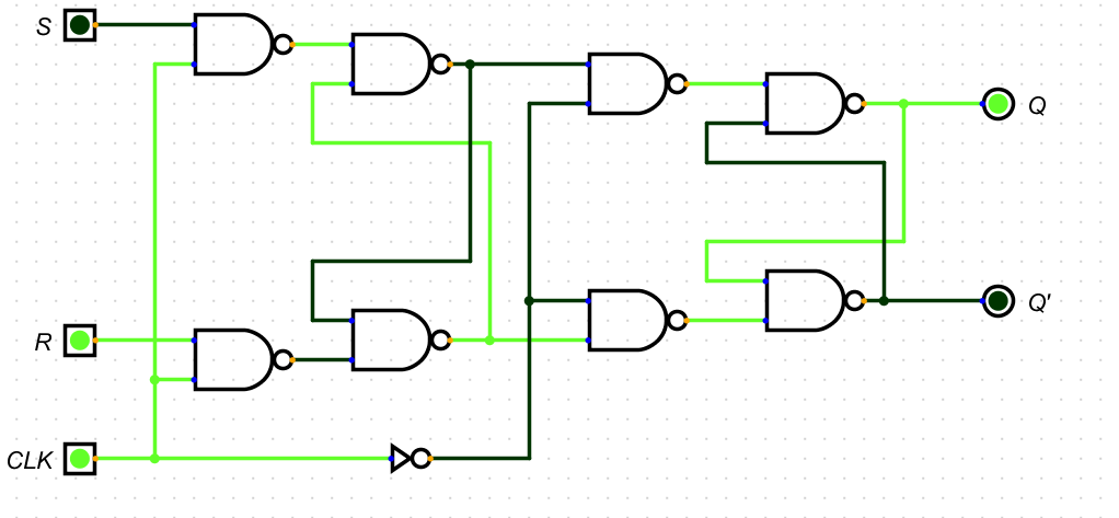
 首先对于电路进行单步仿真,将输入端CLK和D全部设置为高电平:

 执行完结果如下所示:

此时再将CLK接低电平:

 

单步执行该电路,最终结果如下所示:

 

可以看到Q由原来的低电平转换为高电平。

http://www.dtcms.com/a/197802.html

相关文章:

  • C++:static成员
  • 你引入的lodash充分利用了吗?
  • 封装、继承、多态的理解
  • 基于区块链技术的供应链溯源系统:重塑信任与透明度
  • 改进模糊C均值时序聚类+编码器状态识别!IPOA-FCM-Transformer组合模型
  • ESMFold在线预测蛋白质结构
  • ShenNiusModularity项目源码学习(26:ShenNius.Admin.Mvc项目分析-11)
  • 设备预测性维护的停机时间革命:中讯烛龙如何用AI重构工业设备管理范式
  • Linux518 YUM源仓库回顾(需查)ssh 服务配置回顾 特定任务配置回顾
  • 【驱动开发】一 字符设备驱动框架
  • tensorflow图像分类预测
  • IDEA - Windows IDEA 代码块展开与折叠(基础折叠操作、高级折叠操作)
  • 渗透测试流程-中篇
  • 5、事务和limit补充
  • Linux的内存泄漏问题及排查方法
  • 【通用智能体】Playwright:跨浏览器自动化工具
  • C++学习:六个月从基础到就业——C++20:协程(Coroutines)
  • 【Linux】ELF与动静态库的“暗黑兵法”:程序是如何跑起来的?
  • IDE/IoT/搭建物联网(LiteOS)集成开发环境,基于 LiteOS Studio + GCC + JLink
  • Ansible模块——文件内容修改
  • 【Linux】简易版Shell实现(附源码)
  • Day29 类的装饰器
  • PopSQL:一个支持团队协作的SQL开发工具
  • 机器学习(12)——LGBM(1)
  • 软件架构之--论微服务的开发方法1
  • 一种开源的高斯泼溅实现库——gsplat: An Open-Source Library for Gaussian Splatting
  • Leetcode 3553. Minimum Weighted Subgraph With the Required Paths II
  • EMQX开源版安装指南:Linux/Windows全攻略
  • 初学c语言15(字符和字符串函数)
  • 【图像生成大模型】Wan2.1:下一代开源大规模视频生成模型