基于51单片机温控风扇—PWM调速、2挡、数码管显示
基于51单片机温控风扇
(仿真+程序+原理图+PCB+设计报告)
功能介绍
具体功能:
1.DS18B20温度传感器测温,74HC573驱动数码管显示温度和风扇的档位;
2.使用PWM调速:
当温度低于下限时,风扇不转动,
当温度处于上、下限之间时1档转动(75%的转速),
当温度超过上限时,2档全速转动;
3.三个按键可以设置温度上下限;
4.温度测量范围:0-99度;

添加图片注释,不超过 140 字(可选)
程序
//******************************************************************************/.
#include<reg51.h>
#include<intrins.h> //包含头文件
#define uchar unsigned char
#define uint unsigned int //宏定义
#include "eeprom52.h"/***微信公众号:木子单片机********/
sbit dj=P1^0;//电机控制端接口
sbit DQ=P1^6;//温度传感器接口
//按键接口/
sbit key1=P3^5;//设置温度
sbit key2=P3^6;//温度加
sbit key3=P3^7;//温度减
//
sbit w1=P2^4;
sbit w2=P2^5;
sbit w3=P2^6;
sbit w4=P2^7; //数码管的四个位
/共阴数码管段选//
uchar table[22]=
{0x3F,0x06,0x5B,0x4F,0x66,
0x6D,0x7D,0x07,0x7F,0x6F,
0x77,0x7C,0x39,0x5E,0x79,0x71,
0x40,0x38,0x76,0x00,0xff,0x37};//'-',L,H,灭,全亮,n 16-21
uint wen_du; //温度变量
int shang,xia; //对比温度暂存变量
uchar dang;//档位显示
uchar flag;
uchar d1,d2,d3;//显示数据暂存变量
uchar m;
uchar js;/******************把数据保存到单片机内部eeprom中******************/
void write_eeprom()
{SectorErase(0x2000); //清除扇区byte_write(0x2000, shang); //写上限数值到扇区byte_write(0x2001, xia); //写下限数值到扇区byte_write(0x2060, a_a); //写初始变量到扇区指定位置
}/******************把数据从单片机内部eeprom中读出来*****************/
void read_eeprom()
{shang = byte_read(0x2000); //从扇区读取上限数据xia = byte_read(0x2001); //从扇区读取下限数据a_a = byte_read(0x2060); //从扇区读取初始变量
}/**************开机自检eeprom初始化*****************/
void init_eeprom()
{read_eeprom(); //先读扇区的数据if(a_a != 1) //判断是否是新单片机(原理:新的单片机扇区里的数据都是0,这里判断是否不等于1。如果是不等于1,就是等于0,那就是新单片机了,就会执行下面的上下限值初始化数值的语句,并让a_a变成1,下次开机就会知道是用过的单片机了就会读取EEPROM里的上下限数据了){shang = 30; //上限数值初始为30xia = 20; //下限数值初始为20a_a = 1; //初始值变量赋值1,下次开机就会直接读取EEPROM内的上下限数据write_eeprom(); //将初始的数据保存进单片机的EEPROM}
}void delay(uint ms) //延时函数,大约延时25us,不精确
{uint x;for(ms;ms>0;ms--)for(x=10;x>0;x--);
}
/***********ds18b20延迟子函数(晶振12MHz )*******/
void delay_18B20(uint i)
{while(i--);
}
/**********ds18b20初始化函数**********************/
void Init_DS18B20()
{uchar x=0;DQ=1; //DQ复位delay_18B20(8); //稍做延时DQ=0; //单片机将DQ拉低delay_18B20(80); //精确延时 大于 480usDQ=1; //拉高总线delay_18B20(14);x=DQ; //稍做延时后 如果x=0则初始化成功 x=1则初始化失败delay_18B20(20);
}
/***********ds18b20读一个字节**************/
uchar ReadOneChar()
{uchar i=0;uchar dat=0;for (i=8;i>0;i--){DQ=0; // 给脉冲信号dat>>=1;DQ=1; // 给脉冲信号if(DQ)dat|=0x80;delay_18B20(4);}return(dat);
}
/*************ds18b20写一个字节****************/
void WriteOneChar(uchar dat)
{uchar i=0;for (i=8;i>0;i--){DQ=0;DQ=dat&0x01;delay_18B20(5);DQ=1;dat>>=1;}
}
/**************读取ds18b20当前温度************/
void ReadTemperature()
{uchar a=0;uchar b=0;uchar t=0;Init_DS18B20();WriteOneChar(0xCC); // 跳过读序号列号的操作WriteOneChar(0x44); // 启动温度转换delay_18B20(100); // this message is very importantInit_DS18B20();WriteOneChar(0xCC); //跳过读序号列号的操作WriteOneChar(0xBE); //读取温度寄存器等(共可读9个寄存器) 前两个就是温度delay_18B20(100);a=ReadOneChar(); //读取温度值低位b=ReadOneChar(); //读取温度值高位wen_du=((b*256+a)>>4); //当前采集温度值除16得实际温度值
}
void zi_keyscan()//自动模式按键扫描函数
{if(key1==0) //设置键按下{delay(300); //延时去抖if(key1==0)flag=1; //再次判断按键,按下的话进入设置状态while(key1==0);//松手检测 //按键释放}while(flag==1) //进入设置上限状态{d1=18;d2=shang/10;d3=shang%10; //显示字母H 和上限温度值if(key1==0) //判断设置键是否按下{delay(300); //延时去抖if(key1==0)flag=2; //按键按下,进入设置下限模式while(key1==0);//松手检测}if(key2==0) //加键按下{delay(300); //延时去抖if(key2==0) //加键按下{shang+=5; //上限加5if(shang>=100)shang=100; //上限最大加到100}while(key2==0);//松手检测write_eeprom(); //保存数据}if(key3==0) //减键按下{delay(300); //延时去抖if(key3==0) //减键按下{shang-=1; //上限减1if(shang<=10)shang=10; //上限最小减到10}while(key3==0);//松手检测write_eeprom(); //保存数据} }while(flag==2) //设置下限{d1=17;d2=xia/10;d3=xia%10; //显示字母L 显示下限温度值if(key1==0){delay(300);if(key1==0)flag=0;while(key1==0);//松手检测}if(key2==0){delay(300);if(key2==0){xia+=5;if(xia>=95)xia=95; }while(key2==0);//松手检测write_eeprom(); //保存数据}if(key3==0){delay(300);if(key3==0){xia-=1;if(xia<=0)xia=0; }while(key3==0);//松手检测write_eeprom(); //保存数据} }
}
*****//完整资料
***/***微信公众号:木子单片机********/
void zi_dong()//自动温控模式
{d1=dang;d2=wen_du/10;d3=wen_du%10; //显示档位,显示当前温度值zi_keyscan();//按键扫描函数if(wen_du<xia){dang=0;}//低于下限 档位为0 电机停止if((wen_du>=xia)&&(wen_du<=shang))//温度大于下限,小于上限 1挡{dang=1;}if(wen_du>shang){dang=2;}//温度大于上限,2档
}void init() //定时器初始化函数
{TMOD=0x01; //定时器0工作方式1TH0=0xf8;TL0=0x30; //定时器初值5msET0=1; //打开定时器0中断允许TR0=1; //打开定时器0定时器开关EA=1; //打开中断系统总开关
}
硬件设计
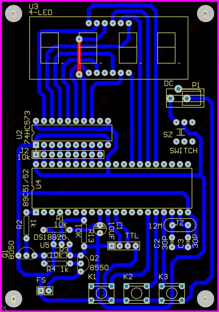
使用元器件:
单片机:STC89C52;
(注意:单片机是通用的,无论51还是52、无论stc还是at都一样,引脚功能都一样。程序也是一样的。)
7*9万用板;风扇;
74hc573;40脚IC座;
20脚IC座;DS18B20;
0.56四位一体共阴数码管;
10k电阻*3;1k电阻*2;
103排阻;10uf电容;
30pf瓷片电容*2;
8550三极管;8050三极管;
DC电源接口;自锁开关;
按键*3;3p排针;
12M晶振;导线:若干;

添加图片注释,不超过 140 字(可选)
流程图:

添加图片注释,不超过 140 字(可选)
设计资料
01仿真图
本设计使用proteus7.8和proteus8.9两个版本设计,向下兼容,无需担心!具体如图!

添加图片注释,不超过 140 字(可选)
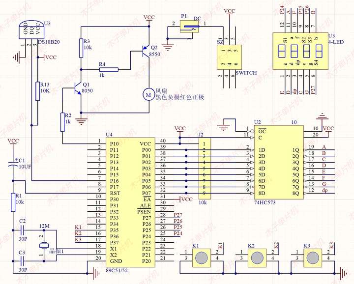
02原理图
本系统原理图采用Altium Designer19设计,具体如图!

添加图片注释,不超过 140 字(可选)
03程序
本设计使用keil5版本编程设计!具体如图!

添加图片注释,不超过 140 字(可选)
04设计报告
一万八千字设计报告,具体如下!

添加图片注释,不超过 140 字(可选)
05设计资料
全部资料包括程序(含注释)、仿真源文件 、AD原理图、开题报告、PCB、结构框图、设计报告、流程图、实物图、元件清单等。具体内容如下,全网最全! !

点赞分享一起学习成长。
