当前位置: 首页 > news >正文

方案精读:122页智能制造APS MES信息化系统技术方案【附全文阅读】

         该智能制造 APS MES 信息化系统技术方案适用于制造企业的管理人员、生产规划人员、车间工作人员以及对企业信息化建设感兴趣的相关人士。

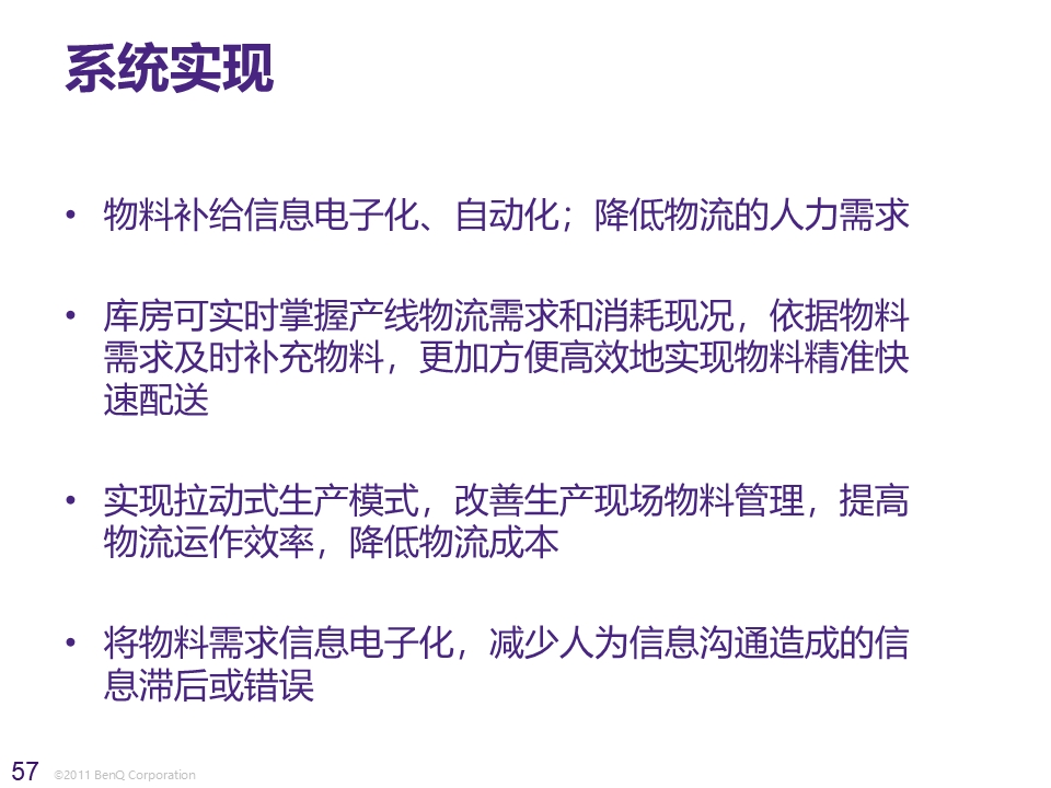
        核心功能:APS 计划功能强大,依据多种约束条件和参数制定主生产计划与细节排程,可实现一键排程,并能模拟、应对变更。生产执行层面,工人通过系统登录查看任务,依流程作业,信息实时采集反馈。物料管理采用拉动式配送,依生产需求供料,提升配送效率并降低成本。质量检验从多方面设定标准,实时监控并预警 。
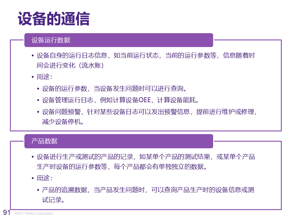
        生产辅助支持:提供丰富生产辅助功能,如班组工时采集、文档管理、CNC 程序管理、设备全生命周期管理、刀具管理等,保障生产顺利进行。数据展示功能通过各类报表和电子看板,呈现生产、质量、维修等数据,助力管理层决策。
        系统实施保障:采用 AIP 导入方法论,分阶段推进项目,各阶段任务明确、产出清晰。实施过程通过多种会议和评审机制,确保项目顺利进行。系统具备高可靠性,中央系统双机热备份,保障资料安全完整,且具有良好扩展性 

 

 

http://www.dtcms.com/a/195338.html

相关文章:

  • opencloudos 安装 mosquitto
  • UNiAPP地区选择
  • MySQL的缓存策略
  • Femap许可优化策略
  • 学习日志09 java
  • 中级统计师-统计学基础知识-第一章
  • spring框架的JDBC模板技术
  • lesson03-简单回归案例(理论+代码)
  • GTS-400 系列运动控制器板卡介绍(三十四)---运动程序多线程累加求和
  • 练习小项目3:随机正能量语录生成器
  • C语言—指针4
  • EXCEL在一列数据前统一添加负号
  • 【Manim】使用manim画一个高斯分布的动画
  • 黑马k8s(八)
  • Spring MVC 对 JavaWeb 的优化:从核心组件到注解
  • 使用 LSTM/GRU 预测设备异常的模型
  • 前端 vue 部署 nginx 请求 404
  • MCP概述及MCP Server的使用和实现(谷歌ADK使用MCP Server)
  • P6123 [NEERC 2016] Hard Refactoring 题解
  • Invicti-Professional-V25.5
  • C/C++实践(九)C++二叉搜索树深入讲解
  • 高效批量合并Word文档的工具介绍
  • FC7300 PWM MCAL配置引导
  • 关于计算机系统和数据原子性的联系
  • Redis 五种类型基础操作(redis-cli + Spring Data Redis)
  • 反编译读取.class文件
  • 从微积分到集合论(1630-1910)(历史简介)——第1章——积分技巧(1630-1660)(Kirsti Møller Pedersen)
  • 时源芯微|磁珠
  • PCL 计算一条射线与二次曲面的交点
  • 【Unity】 HTFramework框架(六十五)ScrollList滚动数据列表