XBL6501/02/03在POE设备上的应用方案
前言:
在当今数字化时代,POE(Power over Ethernet)设备因其能够通过以太网线同时传输数据和电力而被广泛应用。为了满足这些设备日益增长的电源需求,芯伯乐推出了XBL6501/02/03系列DC-DC电源芯片,为POE设备提供了高效、稳定的电源转换解决方案。
一、XBL6501/02/03系列芯片概述

XBL65系列芯片包括XBL6501、XBL6502和XBL6503三款产品,分别采用TO-220-5/TO263-5、SOT23-6和SOP8/ESOP8封装。这些芯片具有宽输入电压范围(4.5V~60V)、大电流输出能力(最大5A)、高效率(最高可达93%)以及多种保护功能,如过流保护和过温保护。下文将以XBL6503-ADJ ESOP8为例介绍其在POE网通设备中的应用。
二、XBL6503在POE设备中的应用优势

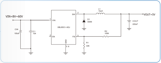
XBL6503-ADJ典型电路图
- 1. 高效电源转换
XBL6503芯片在POE设备中能够实现高达93%的电源转换效率。这意味着在将输入电压转换为设备所需的电压时,能量损耗被最大限度地减少,从而提高了电能的利用效率。
- 2. 大电流输出能力
XBL6503的最大输出电流为5A,能够满足POE设备中较高功率的需求。在一些需要高功率输出的POE设备中,如大功率无线接入点、网络摄像头等,XBL6503能够提供足够的电流,确保设备的稳定运行。
- 3. 小尺寸封装
XBL6503芯片采用SOP8/ESOP8封装,具有小尺寸的特点。在POE设备中,这种小尺寸封装的芯片可以节省电路板空间,使设备的设计更加紧凑。这对于一些对体积和空间有严格要求的POE设备具有重要意义。
- 4. 快速响应与低纹波
XBL65系列能够快速响应负载变化,确保在电压突变时系统仍能稳定运行。同时,该芯片能够提供低纹波的输出,确保输出电压稳定,防止系统出现异常,并减少电磁干扰,提高系统的稳定性。
- 5. 多种保护功能
为了确保芯片和系统的安全稳定运行,XBL6503集成了多种保护功能,如过流保护、过温保护等。这些保护功能能够在各种异常情况下及时做出响应,防止芯片损坏和系统故障。
三、XBL6503在POE设备不同应用场景中的实际应用案例
- POE分离器
POE分离器用于从以太网线缆中分离电力和数据信号。它通过网络变压器提取48V电压,经整流桥和滤波电容处理后,利用降压芯片XBL6503将其高效转换为设备所需的低电压。XBL6503支持宽电压输入和高输出电流,确保稳定供电。POE分离器广泛应用于非POE的监控摄像头、无线接入点、IP电话等设备,提供稳定电源的同时保持数据信号完整性。
- 网络摄像头
在POE网络摄像头中,XBL6503芯片能够提供稳定的大电流输出(最大5A),满足摄像头的高功率需求。其高效的电源转换能力确保了摄像头在长时间运行中的稳定性,同时小尺寸封装也使得摄像头的设计更加紧凑。
- 无线接入点
对于大功率无线接入点,XBL6503芯片能够提供足够的电流,确保设备在高负载下的稳定运行。其快速响应和低纹波特性保证了设备在电压波动时的正常工作,提高了系统的可靠性。
- POE交换机
POE交换机是一种网络设备,能够通过以太网线缆同时传输电力和数据。它从上游设备(如PSE)获取电力用于自身运行,同时为下游设备(如PD)提供电力。POE交换机在POE网络中扮演关键角色,确保电力和数据信号的有效传输,广泛应用于监控摄像头、无线接入点等设备。
- 智能建筑自动化设备
在智能建筑自动化系统中,XBL6503芯片能够为各种传感器和控制器提供稳定的电源支持。其多种保护功能确保了设备在恶劣环境下的可靠性,延长了设备的使用寿命。
四、方案设计
- 工作原理:
上图为POE设备物理连接原理图,POE设备的工作原理是通过以太网线缆同时传输电力和数据,其能实现的根本原因为差分信号传输依赖于差模电压(V1 - V2),叠加48V电压不会影响信号的正常传输。
其工作所需器件主要有:PSE(供电设备)、PD(受电设备)、DC-DC降压芯片、整流电路及电阻电容等。
- 48V供电电路:
PSE(供电设备)主要提供48V电源接入网络变压器中心抽头,此时在原本信号电压基础上叠加了48V直流电压,由于网通设备信号传输是由两条线上的差模电压决定的,由差模公式V1-V2可计算出在不叠加48V电压情况下信号的差模电压,在叠加了48V电压之后带入公式(V1+48V)-(V2+48V)=V1-V2,即叠加48V电压之后信号保持不变。所以叠加了48V电压后并不会影响到信号的正常传输。
- 滤波整流电路:
当信号传输进入PD(受电设备)后,信号通过网络变压器接入后级器件,在网络变压器的中心抽头将叠加的48V电压取出,此时即完成了电压的传输。电容C3、C4、C5、C6用于将传入的48V电压进行滤波消除干扰。整流桥的主要作用是防止因连接错误或设备故障导致的极性反转,确保输入到XBL6503的电压极性正确。此外,整流桥还能平滑电压波动,防止反向电流和电压尖峰对后续电路的损害,提高系统的稳定性和可靠性。整流桥在POE设备中提供了额外的保护和稳定性。
- XBL6503-ADJ降压电路:
电压经过整流电路整流完成后接入XBL6503-ADJ进行高效稳定的降压输出合适的电压给后级电路供电,需要注意的是,XBL6503输出电压主要靠R2和R1的分压来完成,电阻选用公式为VOUT=1.230(1+R2/R1)其中R2=100K。
XBL6503最大持续输出电流为5A,能为后续电路的负载提供强大的带载能力。其4.5V~60V的宽电压输入使其在电压选择上更加灵活。
- XBL6503电路设计建议:
VIN脚为XBL6503的正电压输入口,此处必须加入合适的电容防止尖峰电压损坏芯片,这里推荐使用100uF的电解电容加上104的贴片电容。
SW为内部开关。该引脚上的电压在(+VIN - VSAT)和大约- 0.5v之间切换,占空比约为Vout / Vin。为了尽量减少与敏感电路的耦合,应尽量减少连接到此引脚的铜面积。
FB引脚为反馈引脚,使用时需接入分压电阻,由分压电阻控制输出电压,公式为VOUT=1.230(1+R2/R1),R2=100K。
EN脚为开关引脚,当引脚电压高于1.2V或悬空时开启输出,低于0.6V时关闭输出。
五、选型表
六、总结
XBL6501/02/03系列芯片以其高效、稳定的电源转换能力和多种保护功能,为POE设备提供了理想的电源解决方案。其在不同应用场景中的实际应用案例证明了其在满足高功率需求、提高系统稳定性和可靠性方面的卓越性能。随着POE设备在各个领域的广泛应用,XBL6501/02/03系列芯片必将成为推动行业发展的重要力量。