Python 常用模块(八):logging模块
目录
- 一、引言:日志模块在项目开发中的重要性
- 二、从 Django 日志配置看 Logging 模块的核心组成
- 三、logging模块核心组件详解
- 3.1 记录器Logger
- 3.2 级别Level
- 3.3 根记录器使用
- 3.4 处理器Handler
- 3.5 格式化器Formatter
- 3.6 日志流
- 3.7 日志示例
- 四、日志模块总结
一、引言:日志模块在项目开发中的重要性
在日常的 Python 项目开发中,日志系统往往是一个容易被初学者忽视,却对中大型项目至关重要的基础设施。很多初学者在调试程序时习惯使用 print() 语句输出变量和程序执行状态,但这种方式有明显的局限性:
- 信息不可控: print 输出会混杂在一起,无法区分严重程度;
- 维护成本高: 上线前还需要手动删除或注释掉调试语句;
- 缺乏上下文: 无法记录时间、代码位置、线程等信息;
- 不适用于线上环境: 一旦部署,无法查看标准输出,定位问题困难。
而 Python 标准库提供的 logging 模块,正是为了解决这些问题而设计的。在实际项目中,日志的作用包括但不限于:
- 调试和排查问题
- 当用户反馈出现 bug 时,通过日志文件可以还原出错时的系统状态和调用链;
- 比如:接口返回 500,日志能显示是数据库连接失败还是第三方服务超时。
- 监控系统运行状态
- 结合日志采集系统(如 ELK、Fluentd、Sentry 等)可以实时监控错误、异常和性能瓶颈;
- 比如:一个接口响应超过 1 秒,可以通过日志告警定位慢查询。
- 记录用户行为与业务日志
- 日志不仅是系统的
"体温计",也可以作为业务分析的数据源; - 比如:记录用户注册、登录、下单、支付等关键操作,帮助后续做运营分析。
- 日志不仅是系统的
- 满足合规与审计要求
- 某些金融、政务类项目要求保留操作日志,确保可追溯性和安全合规;
- 比如:记录某个管理员什么时候对用户数据进行了修改。
- 多模块协作与团队开发
- 在多人协作项目中,统一的日志规范和日志格式有助于快速定位代码问题,提升协作效率;
- 通过 logger 名称还能追踪是哪一个模块或组件产生日志,便于归类分析。
正因为日志在调试、监控、安全、分析等方面都扮演着重要角色,一个成熟的项目往往都离不开一套合理的日志体系。接下来,我们就一起系统掌握 Python 的标准日志模块 —— logging 的使用方法与实战技巧。
二、从 Django 日志配置看 Logging 模块的核心组成
如果你接触过 Django 项目中的日志配置,你可能见过类似这样的设置(位于 settings.py 中):
LOGGING = {"version": 1,"disable_existing_loggers": False,"formatters": {"verbose": {"format": "{levelname} {asctime} {module} {process:d} {thread:d} {message}","style": "{",},"simple": {"format": "{levelname} {message}","style": "{",},},"filters": {"special": {"()": "project.logging.SpecialFilter","foo": "bar",},"require_debug_true": {"()": "django.utils.log.RequireDebugTrue",},},"handlers": {"console": {"level": "INFO","filters": ["require_debug_true"],"class": "logging.StreamHandler","formatter": "simple",},"mail_admins": {"level": "ERROR","class": "django.utils.log.AdminEmailHandler","filters": ["special"],},},"loggers": {"django": {"handlers": ["console"],"propagate": True,},"django.request": {"handlers": ["mail_admins"],"level": "ERROR","propagate": False,},"myproject.custom": {"handlers": ["console", "mail_admins"],"level": "INFO","filters": ["special"],},},
}
参考链接:https://docs.djangoproject.com/zh-hans/5.0/topics/logging/#logging-explanation
这一配置可能让人望而生畏,但它其实正好体现了 Python logging 模块的 核心组成结构。学习 logging 模块时,我们其实只需要掌握下面几个关键概念,就能完全理解这段配置的意义。
日志系统的四大核心组件
- Logger(日志记录器)
- 每个 logger 负责产生日志消息。
- 你可以为每个模块或子系统创建不同的 logger(如:django, myapp.api)。
- 常用方法如:logger.info(),logger.error() 等。
- Handler(日志处理器),日志的实际处理者。有众多处理器子类
- 日志记录器本身不负责输出日志,而是将日志交给一个或多个 Handler 来处理。
- 例如:StreamHandler 控制台输出,FileHandler 写入文件,SMTPHandler 发送邮件等。
- 一个 logger 可以绑定多个 handler,实现
"一个日志,多个出口"。
- Formatter(格式化器,日志输出格式控制)
- 定义日志消息的输出格式,如是否包含时间、级别、模块名等。
- 不同的 handler 可以使用不同的格式器。
- Filter(过滤器,可选)
- 用于更精细地控制哪些日志记录可以通过,通常不作为初学重点。
- 示例用途:只记录某个模块或某种业务类型的日志。
为什么要掌握这些组件?
- 在 Django 项目中,LOGGING 配置就是对这四大组件的组合使用;
- 如果你自己写 Python 脚本或服务,也完全可以手动用代码构建出同样的日志体系;
- 理解这四个组件的关系,是灵活使用 logging 模块的关键。
接下来分别对各个组件进行详细讲解。
三、logging模块核心组件详解
3.1 记录器Logger
日志记录器都是 Logger 类的实例,可以通过它实例化得到。但是 logging 模块也提供了工厂方法。 Logger 实例的构建,使用 Logger 类也行,但推荐 getLogger 方法。
# 我目前使用的是python3.12版本,源码中约2015行,为Logger类注入一个manager类属性
Logger.manager = Manager(Logger.root)# 用工厂方法返回一个Logger实例
def getLogger(name=None):"""Return a logger with the specified name, creating it if necessary.If no name is specified, return the root logger."""if not name or isinstance(name, str) and name == root.name:return rootreturn Logger.manager.getLogger(name)
根记录器: logging 模块为了使用简单,提供了一些快捷方法,这些方法本质上都用到了记录器实例,即根记录器实例。
# 源码约1861行
class RootLogger(Logger):"""A root logger is not that different to any other logger, except thatit must have a logging level and there is only one instance of it inthe hierarchy."""def __init__(self, level):"""Initialize the logger with the name "root"."""Logger.__init__(self, "root", level)def __reduce__(self):return getLogger, ()# 根记录器默认是警告
root = RootLogger(WARNING)
Logger.root = root
Logger.manager = Manager(Logger.root)
可以跟进一下 WARNING:
# 看到日志的级别总共5种
CRITICAL = 50
FATAL = CRITICAL
ERROR = 40
WARNING = 30
WARN = WARNING # WARN不常用了,被WARNING所替代
INFO = 20
DEBUG = 10
NOTSET = 0_levelToName = {CRITICAL: 'CRITICAL',ERROR: 'ERROR',WARNING: 'WARNING',INFO: 'INFO',DEBUG: 'DEBUG',NOTSET: 'NOTSET',
}
_nameToLevel = {'CRITICAL': CRITICAL,'FATAL': FATAL,'ERROR': ERROR,'WARN': WARNING,'WARNING': WARNING,'INFO': INFO,'DEBUG': DEBUG,'NOTSET': NOTSET,
}
也就是说,logging 模块一旦加载,就立即创建了一个 root 对象,它是 Logger 子类 RootLogger 的实例,日志记录必须使用 Logger 实例。
实例和名称: 每一个 Logger 实例都有自己的名称,使用 getLogger 获取记录器实例时,必须指定名称。在管理器内部维护一个名称和 Logger 实例的字典,根记录器的名称就是 "root",未指定名称,getLogger 返回根记录器对象。示例代码:
# -*- coding: utf-8 -*-
# @Time : 2025-05-14 10:53
# @Author : AmoXiang
# @File : logging_demo.py
# @Software: PyCharm
# @Blog: https://blog.csdn.net/xw1680import logging# 不同的方式取根记录器
root = logging.root
'''
<class 'logging.RootLogger'> <RootLogger root (WARNING)>
<RootLogger root (WARNING)>
True
True
'''
print(type(root), root)
print(logging.getLogger(None))
print(logging.getLogger(None) is root)
print(logging.Logger.root is root)# 通过Logger类实例化
l1 = logging.Logger('m1')
l2 = logging.Logger('m1')
'''
1611588981568 1611567646000 False
'''
print(id(l1), id(l2), l1 is l2)# 通过工厂方法获取记录器实例
m1 = logging.getLogger('m1')
print(type(m1), m1)
m2 = logging.getLogger('m2')
print(type(m2), m2)
m3 = logging.getLogger('m1')
'''
<class 'logging.Logger'> <Logger m1 (WARNING)>
<class 'logging.Logger'> <Logger m2 (WARNING)>
<class 'logging.Logger'> <Logger m1 (WARNING)>
1611561051312 1611588981616 1611561051312 True
m1 m2 m1
'''
print(type(m3), m3)
print(id(m1), id(m2), id(m3), m1 is m3)
print(m1.name, m2.name, m3.name)
层次结构: 记录器的名称另一个作用就是表示 Logger 实例的层次关系。Logger 是有层次结构的,使用 . 点号分割,如 'a'、'a.b' 或 'a.b.c.d',a 是 a.b 的 父 parent,a.b 是 a 的子 child。对于 foo 来说,名字为 foo.bar、foo.bar.baz、foo.bam 都是 foo 的后代。
import logging# 父子 层次关系
# 根logger
root = logging.getLogger()
'''
1 root <class 'logging.RootLogger'> None
2 a <class 'logging.Logger'> root True
3 a.b <class 'logging.Logger'> a True
'''
print(1, root.name, type(root), root.parent) # 根logger没有父
parent = logging.getLogger('a')
print(2, parent.name, type(parent), parent.parent.name, parent.parent is root)
child = logging.getLogger('a.b')
print(3, child.name, type(child), child.parent.name, child.parent is parent)
3.2 级别Level
CRITICAL = 50
FATAL = CRITICAL
ERROR = 40
WARNING = 30
WARN = WARNING
INFO = 20
DEBUG = 10
NOTSET = 0
级别可以是一个整数。0表示未设置,有特殊意义。级别可以用来表示日志消息级别、记录器级别、处理器级别。
消息级别: 每一条日志消息被封装成一个 LogRecord 实例,该实例包含消息本身、消息级别、记录器的 name 等信息。消息级别只能说明消息的重要等级,但不一定能输出。
记录器级别: 日志输出必须依靠记录器,记录器设定自己的级别,它决定着消息是否能够通过该日志记录器输出。如果日志记录器未设置自己的级别,默认级别值为0。
记录器有效级别: 如果日志记录器未设置自己的级别,默认级别值为0,等效级别就继承自己的父记录器的非0级别,如果设置了自己的级别且不为0,那么等效级别就是自己设置的级别。如果所有记录器都没有设置级别,最终根记录器一定有级别,且默认设置为 WARNING。 只有日志级别高于产生日志的记录器有效级别才有资格输出,涉及源码如下:
def getEffectiveLevel(self):"""Get the effective level for this logger.Loop through this logger and its parents in the logger hierarchy,looking for a non-zero logging level. Return the first one found."""logger = selfwhile logger:if logger.level:return logger.levellogger = logger.parentreturn NOTSET
处理器级别: 每一个 Logger 实例其中真正处理日志的是处理器 Handler,每一个处理器也有级别。它控制日志消息是否能通过该处理器 Handler 输出。
3.3 根记录器使用
产生日志: logging 模块提供了 debug、info、warning、error、critical 等快捷方法,可以快速产生相应级别消息。本质上这些方法使用的都是根记录器对象。举个例子:
import logginglogging.warning('test~')
运行结果如下图所示:

跟进 warning 方法,如下:
def warning(msg, *args, **kwargs):"""Log a message with severity 'WARNING' on the root logger. If the logger hasno handlers, call basicConfig() to add a console handler with a pre-definedformat."""# 1.可以看到操作的是根记录器 即都是使用的root# 2.由于我们没有给根记录器设置handler,先会走这里,root.handlers类型是一个列表,handlers该属性继承自Logger类# self.handlers = []if len(root.handlers) == 0:basicConfig()root.warning(msg, *args, **kwargs)class Logger(Filterer):def __init__(self, name, level=NOTSET):"""Initialize the logger with a name and an optional level."""Filterer.__init__(self)self.name = nameself.level = _checkLevel(level)self.parent = Noneself.propagate = Trueself.handlers = []self.disabled = Falseself._cache = {}class RootLogger(Logger):def __init__(self, level):"""Initialize the logger with the name "root"."""Logger.__init__(self, "root", level)def __reduce__(self):return getLogger, ()
接着我们跟进一下 basicConfig() 方法,看它又在干啥(看源码的时候,我们不一定要求每行都看懂,能知道大致逻辑即可),源码如下所示:
def basicConfig(**kwargs):"""Do basic configuration for the logging system.This function does nothing if the root logger already has handlersconfigured, unless the keyword argument *force* is set to ``True``.It is a convenience method intended for use by simple scriptsto do one-shot configuration of the logging package.The default behaviour is to create a StreamHandler which writes tosys.stderr, set a formatter using the BASIC_FORMAT format string, andadd the handler to the root logger.A number of optional keyword arguments may be specified, which can alterthe default behaviour.filename Specifies that a FileHandler be created, using the specifiedfilename, rather than a StreamHandler.filemode Specifies the mode to open the file, if filename is specified(if filemode is unspecified, it defaults to 'a').format Use the specified format string for the handler.datefmt Use the specified date/time format.style If a format string is specified, use this to specify thetype of format string (possible values '%', '{', '$', for%-formatting, :meth:`str.format` and :class:`string.Template`- defaults to '%').level Set the root logger level to the specified level.stream Use the specified stream to initialize the StreamHandler. Notethat this argument is incompatible with 'filename' - if bothare present, 'stream' is ignored.handlers If specified, this should be an iterable of already createdhandlers, which will be added to the root logger. Any handlerin the list which does not have a formatter assigned will beassigned the formatter created in this function.force If this keyword is specified as true, any existing handlersattached to the root logger are removed and closed, beforecarrying out the configuration as specified by the otherarguments.encoding If specified together with a filename, this encoding is passed tothe created FileHandler, causing it to be used when the file isopened.errors If specified together with a filename, this value is passed to thecreated FileHandler, causing it to be used when the file isopened in text mode. If not specified, the default value is`backslashreplace`.Note that you could specify a stream created using open(filename, mode)rather than passing the filename and mode in. However, it should beremembered that StreamHandler does not close its stream (since it may beusing sys.stdout or sys.stderr), whereas FileHandler closes its streamwhen the handler is closed... versionchanged:: 3.2Added the ``style`` parameter... versionchanged:: 3.3Added the ``handlers`` parameter. A ``ValueError`` is now thrown forincompatible arguments (e.g. ``handlers`` specified together with``filename``/``filemode``, or ``filename``/``filemode`` specifiedtogether with ``stream``, or ``handlers`` specified together with``stream``... versionchanged:: 3.8Added the ``force`` parameter... versionchanged:: 3.9Added the ``encoding`` and ``errors`` parameters."""# Add thread safety in case someone mistakenly calls# basicConfig() from multiple threads_acquireLock()try:# 这里我们没有传递参数,所以 kwargs 一定是 {}# pop()方法--删除字典中指定键对应的键值对并返回被删除的值# key不存在,返回设置的default值force = kwargs.pop('force', False) # Falseencoding = kwargs.pop('encoding', None) # Noneerrors = kwargs.pop('errors', 'backslashreplace') # backslashreplace# force为False不会进入该判断语句中执行其对应逻辑if force:for h in root.handlers[:]:root.removeHandler(h)h.close()# 条件成立,走这里面的逻辑处理if len(root.handlers) == 0:handlers = kwargs.pop("handlers", None)# 排他if handlers is None:if "stream" in kwargs and "filename" in kwargs:raise ValueError("'stream' and 'filename' should not be ""specified together")else:if "stream" in kwargs or "filename" in kwargs:raise ValueError("'stream' or 'filename' should not be ""specified together with 'handlers'")# 走到这里 if handlers is None:# Nonefilename = kwargs.pop("filename", None)# 'a'mode = kwargs.pop("filemode", 'a')# 由于filename为None,所以会走else逻辑if filename:if 'b' in mode:errors = Noneelse:encoding = io.text_encoding(encoding)h = FileHandler(filename, mode,encoding=encoding, errors=errors)else:stream = kwargs.pop("stream", None)# 得到一个StreamHandler实例# self.stream = stream# 身上挂了一个属性: stream = sys.stderr stderr属性——标准错误对象h = StreamHandler(stream)# 将得到的StreamHandler实例放入列表中,并赋值给handlershandlers = [h]dfs = kwargs.pop("datefmt", None) # Nonestyle = kwargs.pop("style", '%') # '%'# _STYLES是一个字典,你可以ctrl进去看,%是keyif style not in _STYLES:raise ValueError('Style must be one of: %s' % ','.join(_STYLES.keys()))# '%': (PercentStyle, BASIC_FORMAT),# 取值 _STYLES['%'] ⇒ (PercentStyle, BASIC_FORMAT)[1] ⇒ BASIC_FORMAT# BASIC_FORMAT = "%(levelname)s:%(name)s:%(message)s" # 从之前的输出结果来看,与BASIC_FORMAT设置的一模一样# levelname: WARNING,name: root,message: test~# WARNING:root:test~fs = kwargs.pop("format", _STYLES[style][1])# 格式化器Formatter,得到实例fmt = Formatter(fs, dfs, style)for h in handlers:if h.formatter is None:# 为handler设置输出格式h.setFormatter(fmt)# 将handler添加到日志处理器中,干活root.addHandler(h)# Nonelevel = kwargs.pop("level", None)if level is not None:root.setLevel(level)if kwargs:keys = ', '.join(kwargs.keys())raise ValueError('Unrecognised argument(s): %s' % keys)finally:_releaseLock()
至此 basicConfig() 方法整个逻辑执行完毕,接下来走:
root.warning(msg, *args, **kwargs)def warning(self, msg, *args, **kwargs):"""Log 'msg % args' with severity 'WARNING'.To pass exception information, use the keyword argument exc_info witha true value, e.g.logger.warning("Houston, we have a %s", "bit of a problem", exc_info=True)"""if self.isEnabledFor(WARNING):# 这里的源码有兴趣自己去看吧,太多了self._log(WARNING, msg, args, **kwargs)def isEnabledFor(self, level):"""Is this logger enabled for level 'level'?"""if self.disabled:return Falsetry:return self._cache[level]except KeyError:_acquireLock()try:if self.manager.disable >= level:is_enabled = self._cache[level] = Falseelse:is_enabled = self._cache[level] = (# 核心逻辑,判断消息级别是否大于等于记录器Logger的有效级别 # warning ⇒ 30 self.getEffectiveLevel() ⇒ 30 故返回True# 即self.isEnabledFor(WARNING): 为True,则会继续向下执行逻辑 # self._log(WARNING, msg, args, **kwargs) 所以最后能在控制台输出level >= self.getEffectiveLevel())finally:_releaseLock()return is_enabled
以上大致分析了 logging.warning() 函数的一个执行逻辑,其他函数类似一个道理,讲解到这里,你也应该知道,在我们没有进行任何配置的情况下, logging.info() 函数为啥不能在控制台输出 msg 了,本质是达不到有效级别。
在分析源码的过程中,我们看到了 BASIC_FORMAT = "%(levelname)s:%(name)s:%(message)s",这里罗列一下我们常会使用到的格式字符串:
| 占位符 | 含义描述 |
|---|---|
%(asctime)s | 日志记录时间,默认格式为 YYYY-MM-DD HH:MM:SS,mmm(毫秒) |
%(created)f | 日志事件的时间戳(UNIX 时间戳,float 类型) |
%(relativeCreated)d | 自 logging 模块加载以来的毫秒数(相对时间) |
%(msecs)d | 日志时间中的毫秒部分 |
%(levelname)s | 日志级别名称,如 DEBUG, INFO |
%(levelno)s | 日志级别的数值,如 10, 20 |
%(name)s | Logger 的名称 |
%(message)s | 日志消息内容,由 logger.debug()/info()/error() 等方法传入的内容。当调用Formatter.format()时设置 |
%(pathname)s | 当前执行代码的完整路径 |
%(filename)s | 当前执行代码的文件名 |
%(module)s | 模块名(即去掉扩展名后的 filename) |
%(funcName)s | 调用日志函数的函数名 |
%(lineno)d | 调用日志函数的源代码行号 |
%(thread)d | 当前线程的 ID |
%(threadName)s | 当前线程名称 |
%(process)d | 当前进程的 ID |
%(processName)s | 当前进程名称 |
%(stack_info)s | 堆栈信息(如果提供了 stack_info=True) |
示例 format 格式模板:
# 1.简洁风格:
"%(asctime)s - %(levelname)s - %(message)s"
# 2.包含模块和行号,适合调试用:
"%(asctime)s [%(levelname)s] %(filename)s:%(lineno)d - %(message)s"
# 3.适合生产环境的详细日志格式:
"%(asctime)s | %(levelname)s | %(name)s | %(process)d | %(threadName)s | %(message)s"
# 4.和 Django 默认格式类似:
"%(levelname)s %(asctime)s %(module)s %(process)d %(thread)d %(message)s"
基本配置: 从源码中我们可以看到 logging 模块提供 basicConfig() 函数,本质上是对根记录器做最基本配置。示例:
# -*- coding: utf-8 -*-
# @Time : 2025-05-14 10:53
# @Author : AmoXiang
# @File : logging_demo.py
# @Software: PyCharm
# @Blog: https://blog.csdn.net/xw1680import loggingformatter = "%(asctime)s [%(levelname)s] %(filename)s:%(lineno)d - %(message)s"# 根logger
logging.basicConfig(level=logging.INFO, format=formatter) # 设置输出消息的格式
# 注意basicConfig只能调用一次
logging.basicConfig(level=logging.INFO) # 设置级别,默认WARNING
logging.basicConfig(filename="/tmp/test.log", filemode='w', encoding='utf-8') # 输出到文件
logging.info('info msg~') # info函数第一个参数就是格式字符串中的%(message)s
logging.debug('debug msg~') # 日志消息级别不够# 控制台输出结果为:
# 2025-05-14 14:01:39,587 [INFO] logging_demo.py:17 - info msg~
basicConfig() 函数执行完后,就会为 root 提供一个处理器,那么 basicConfig() 函数就不会再被调用了。
3.4 处理器Handler
日志记录器需要处理器来处理消息,处理器决定着日志消息输出的设备。Handler 控制日志信息的输出目的地,可以是控制台、文件。
可以单独设置level
可以单独设置格式
可以设置过滤器
Handler 类层次:
- Handler
- StreamHandler # 不指定使用 sys.stderr
- FileHandler # 文件
- _StderrHandler # 标准输出NullHandler # 什么都不做
- StreamHandler # 不指定使用 sys.stderr
日志输出其实是 Handler 做的,也就是真正干活的是 Handler。basicConfig() 函数执行后,默认会生成一个 StreamHandler 实例,如果设置了 filename,则只会生成一个 FileHandler 实例。每一个记录器实例可以设置多个 Handler 实例。
# 定义处理器
handler = logging.FileHandler('o:/test.log', 'w', 'utf-8')
handler.setLevel(logging.WARNING) # 设置处理器级别
3.5 格式化器Formatter
每一个记录器可以按照一定格式输出日志,实际上是按照记录器上的处理器上的设置的格式化器的格式字符串输出日志信息。如果处理器上没有设置格式化器,会调用缺省 _defaultFormatter,而缺省的格式符为:
class PercentStyle(object):default_format = '%(message)s'# 定义格式化器
formatter = logging.Formatter('#%(asctime)s <%(message)s>#')
# 为处理器设置格式化器
handler.setFormatter(formatter)
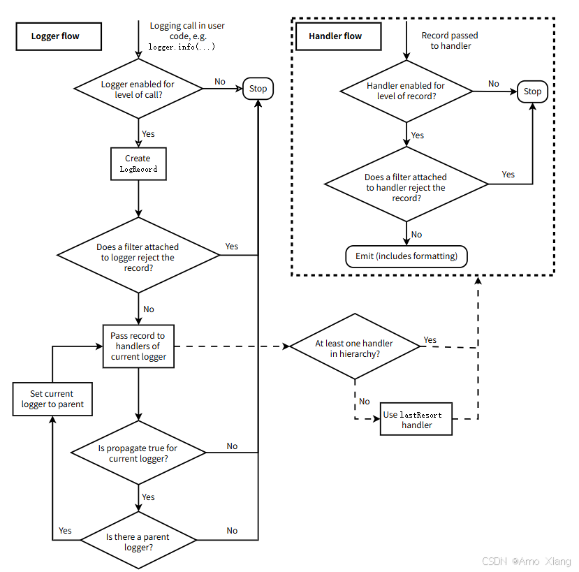
3.6 日志流
下图是官方日志流转图:

继承关系及信息传递:
- 每一个 Logger 实例的 level 如同入口,让水流进来,如果这个门槛太高,信息就进不来。例如
log3.warning('log3'),如果 log3 定义的级别高,就不会有信息通过 log3 - 如果 level 没有设置,就用父 logger 的,如果父 logger 的 level 没有设置,继续找父的父的,最终可以找到 root 上,如果 root 设置了就用它的,如果 root 没有设置,root 的默认值是 WARNING
- 消息传递流程
- 如果消息在某一个 logger 对象上产生,这个 logger 就是当前 logger,首先消息 level 要和当前 logger 的 EffectiveLevel 比较,如果低于当前 logger 的 EffectiveLevel,则流程结束;否则生成 log 记录
- 日志记录会交给当前 logger 的所有 handler 处理,记录还要和每一个 handler 的级别分别比较,低的不处理,否则按照 handler 输出日志记录
- 当前 logger 的所有 handler 处理完后,就要看自己的 propagate 属性,如果是 True 表示向父 logger 传递这个日志记录,否则到此流程结束
- 如果日志记录传递到了父 logger,不需要和父 logger 的 level 比较,而是直接交给父的所有 handler,父 logger 成为当前 logger。重复2、3步骤,直到当前 logger 的父 logger 是 None 退出,也就是说当前 logger 最后一般是 root logger(是否能到 root logger 要看中间的 logger 是否允许 propagate)
- logger 实例初始的 propagate 属性为 True,即允许向父 logger 传递消息
- logging.basicConfig() 函数,如果 root 没有 handler,就默认创建一个 StreamHandler,如果设置了 filename,就创建一个 FileHandler。如果设置了 format 参数,就会用它生成一个 Formatter 对象,否则会生成缺省 Formatter,并把这个 formatter 加入到刚才创建的 handler 上,然后把这些 handler 加入到 root.handlers 列表上。level 是设置给 root logger 的。如果 root.handlers 列表不为空,logging.basicConfig 的调用什么都不做。
3.7 日志示例
import logging# 根logger # 设置输出消息的格式
logging.basicConfig(level=logging.INFO, format="%(asctime)s %(name)s %(threadName)s [%(message)s]")
print(logging.root.handlers)
mylogger = logging.getLogger(__name__) # level为0
mylogger.info('my info ~~~') # 实际上是传播给了root输出的
print('=' * 30)
# 定义处理器
handler = logging.FileHandler('./test.log', 'w', 'utf-8')
handler.setLevel(logging.WARNING) # 设置处理器级别
# 定义格式化器
formatter = logging.Formatter('#%(asctime)s <%(message)s>#')
# 为处理器设置格式化器
handler.setFormatter(formatter)
# 为日志记录器增加处理器
mylogger.addHandler(handler)
mylogger.propagate = False # 阻断向父logger的传播
mylogger.info('my info2 ~~~~')
mylogger.warning('my warning info ---')
mylogger.propagate = True
mylogger.warning('my warning info2 +++')
结合日志轮转 使用 RotatingFileHandler 或 TimedRotatingFileHandler,避免日志文件无限增长。示例:
import logging
from logging.handlers import TimedRotatingFileHandler
import time# 根logger # 设置输出消息的格式
logging.basicConfig(level=logging.INFO, format="%(asctime)s %(name)s %(threadName)s [%(message)s]")
print(logging.root.handlers)
mylogger = logging.getLogger(__name__) # level为0
# 定义处理器
handler = TimedRotatingFileHandler('./test.log', 's', 30)
handler.setLevel(logging.INFO) # 设置处理器级别
# 定义格式化器
formatter = logging.Formatter('#%(asctime)s <%(message)s>#') # 为处理器设置格式化器
handler.setFormatter(formatter)
# 为日志记录器增加处理器
mylogger.addHandler(handler)
# mylogger.propagate = True # 默认传播到父
for i in range(20):time.sleep(3)mylogger.info('my message {:03} +++'.format(i))
'''
#2025-05-14 14:29:09,325 <my message 000 +++>#
#2025-05-14 14:29:12,325 <my message 001 +++>#
#2025-05-14 14:29:15,326 <my message 002 +++>#
#2025-05-14 14:29:18,327 <my message 003 +++>#
#2025-05-14 14:29:21,327 <my message 004 +++>#
#2025-05-14 14:29:24,328 <my message 005 +++>#
#2025-05-14 14:29:27,329 <my message 006 +++>#
#2025-05-14 14:29:30,329 <my message 007 +++>#
'''
四、日志模块总结
在深入学习并阅读了 logging 模块的源码之后,我们会发现:整个日志系统的设计其实非常清晰 —— 模块化的组件组合(Logger、Handler、Formatter)加上可配置化的等级和输出方式,逻辑非常清楚,上手也并不复杂。但在真实项目中,日志系统真正的挑战不在于 "如何使用 logging",而在于 "日志应该写在哪里,写多少,写什么"。
这部分并没有标准答案,它是依赖于经验、项目规模、团队协作模式和后期分析工具的。以下是一些实际工作中常见的思考与经验总结:
| 场景 | 应该写日志的位置 |
|---|---|
| 关键业务流程 | 例如:用户下单、支付、扣库存、发货等,建议打 INFO 日志记录业务链路状态 |
| 异常捕获 | 在 try...except 中用 logger.exception() 记录异常栈 |
| 性能瓶颈点 | 比如:数据库慢查询、接口超时、调用外部 API 的耗时,建议使用 WARNING 或 INFO 并记录耗时数据 |
| 调试分支 | 某些重要但不常触发的代码分支,用 DEBUG 打印关键变量值 |
| 用户输入与验证失败 | 用户输入数据异常、验证失败、权限拒绝等,可用 WARNING 等级记录 |
| 第三方服务调用失败 | 例如:请求微信支付、发短信失败等,要及时打日志,方便运维排查 |
如何写出 "对未来有用" 的日志?
- 上下文清晰:日志中要包含发生了什么,在哪儿发生的,哪些参数,结果如何;
- 结构化内容:即便不使用 JSON,日志内容也要方便后续正则匹配、搜索;
- 避免日志泛滥:不要什么都打印,会掩盖重点(特别是在循环、频繁调用中);
- 区分等级与模块:合理使用
DEBUG/INFO/WARNING/ERROR/CRITICAL,并为每个模块设置不同 logger,有助于日志隔离; - 提前考虑分析方式:日志最终可能用于搜索、告警、监控、审计,所以写日志时可以站在
"未来使用者"的角度思考。
日志模块在爬虫项目中的典型用途:
-
记录请求与响应状态。 在爬虫中,请求网页的每一个步骤都可能出现问题。我们通常会记录如下内容:请求的 URL、响应状态码(200、403、404 等)、是否触发反爬机制(验证码、跳转)、页面解析是否成功
logger.info(f"正在请求页面: {url}") response = requests.get(url, headers=headers) if response.status_code != 200:logger.warning(f"请求失败,状态码: {response.status_code},URL: {url}") -
捕捉异常与失败信息。 爬虫运行过程中常见如连接超时、JSON 解析失败、数据字段缺失、页面结构变化等问题。
try:data = response.json() except Exception as e:logger.exception(f"解析 JSON 失败,url={url}") -
记录数据抓取情况。 你可以用日志记录:
-
每个页面成功抓取的数据量;
-
每条数据是否完整;
-
抓取成功/失败总计(可用于后期统计);
logger.info(f"成功抓取 {len(items)} 条数据 from {url}")
-
-
调试与优化爬虫逻辑。 通过调试级别的日志输出字段、分页参数、选择器内容、cookie 状态等,有助于在开发阶段排查问题。上线前可以关闭 DEBUG 级别日志,避免输出过多无关信息。
logger.debug(f"当前请求参数: page={page}, keyword={keyword}") -
应对反爬机制。 一些反爬机制会导致某些请求被封锁或重定向,你可以通过日志及时发现:UA 被识别、IP 被封、验证码页面、页面结构突变
if "请输入验证码" in response.text:logger.warning(f"触发验证码,已停止爬取: {url}") -
分模块记录日志。 对于较大的爬虫系统(如 Scrapy、分布式爬虫),可以对不同模块(抓取、解析、存储、调度等)使用不同的 logger 进行分类管理。这样你可以只查看某一类日志,如只分析解析失败的日志。
fetch_logger = logging.getLogger("fetcher") parse_logger = logging.getLogger("parser") save_logger = logging.getLogger("saver")
推荐一个第三方好用的日志库:https://github.com/Delgan/loguru 优点:
- 开箱即用,几乎无需配置
- 自动格式化、美化输出(支持颜色)
- 内置异常捕捉
- 支持日志文件自动轮转、压缩、保留策略
- 支持 enqueue=True 异步写入
简单示例:
from loguru import loggerlogger.add("logfile.log", rotation="10 MB", retention="7 days", compression="zip")logger.info("抓取成功:{}", "http://example.com")
logger.warning("触发验证码:{}", "http://example.com/captcha")
logger.exception("解析异常")
运行结果如下所示:

适用场景: 适合中小型项目、快速开发、爬虫项目、自动化脚本等,极度推荐用于替代 logging 的简洁封装。
总结一句话:logging 模块的语法可以一天掌握,但写出对将来有价值的日志,需要很多天,很多项目,很多线上问题的积累。
