AbMole Olaparib:打破常规,用PARP抑制重塑肿瘤研究
在当今的生物医学研究领域,Olaparib(AZD2281,AbMole,M1664)作为一种重要的PARP(聚腺苷二磷酸核糖聚合酶)抑制剂,受到了广泛关注。Olaparib可干扰 DNA 单链断裂的修复,从而在同源重组修复缺陷(HRD)的细胞中诱导合成致死效应,这种独特的机制使其在多种肿瘤的研究中展现出巨大潜力。AbMole为全球科研客户提供高纯度、高生物活性的抑制剂、细胞因子、人源单抗、天然产物、荧光染料、多肽、靶点蛋白、化合物库、抗生素等科研试剂,全球大量文献专利引用。
一、AZD2281(Olaparib)的作用机理
Olaparib(AbMole,M1664)作为一种强效且新颖的小分子抑制剂,主要作用靶点是细胞核内的PARP。PARP 家族在DNA修复、基因组完整性维护以及多种代谢和信号传导过程中扮演着至关重要的角色。Olaparib(AbMole,M1664)对PARP1和PARP2展现出高度的选择性抑制作用,其对PARP2的半数抑制浓度(IC50)为 1 nM,对PARP1的IC50为5 nM。当Olaparib与PARP特异性结合并抑制其活性后,会阻断 PARP对单链 DNA 断裂的修复过程。在正常细胞中,单链DNA断裂若不能及时修复,在DNA复制过程中就容易转变为双链DNA断裂,进而激活依赖于BRCA1或 BRCA2 的重组修复途径。但对于 BRCA1 或 BRCA2 基因存在突变的肿瘤细胞而言,这一重组修复途径本身存在缺陷,无法有效修复双链DNA断裂,最终导致细胞死亡。这种独特的作用机制,使得 Olaparib在针对BRCA突变相关的研究中具有不可替代的地位。

图1. Olaparib的作用机理[1]
二、Olaparib在科研中的应用
1.肿瘤抑制研究
Olaparib(AZD2281,AbMole,M1664)在科研中有着广泛的应用,尤其是在肿瘤研究领域,AZD2281可用于抑制卵巢癌、乳腺癌、胰腺癌、去势抵抗性前列腺癌等肿瘤细胞[2-4]。在肿瘤生物学领域,Olaparib(AbMole,M1664)是研究BRCA突变相关肿瘤发病机制和寻找潜在靶点的重要工具。通过使用 Olaparib处理肿瘤细胞或移植瘤动物模型,科研人员能够深入探究肿瘤细胞的增殖、凋亡、侵袭和转移等生物学过程,以及肿瘤细胞对DNA损伤的应答机制[5]。此外,Olaparib(AZD2281)还可用于筛选与PARP抑制存在协同作用的其他靶点及相关抑制剂,为开发新型抗癌策略提供理论依据。2014年,AbMole的两款抑制剂分别被西班牙国家心血管研究中心和美国哥伦比亚大学用于动物体内实验,相关科研成果发表于顶刊 Nature 和 Nature Medicine。
2.DNA 修复机制研究
PARP 蛋白家族在 DNA 单链断裂修复中起着关键作用。Olaparib(AZD2281,AbMole,M1664)通过抑制 PARP 的催化活性,阻止其结合到 DNA 损伤位点,干扰 DNA 修复过程,使癌细胞内的 DNA 损伤积累,最终导致细胞凋亡。通过使用 Olaparib(AZD2281),科研人员可以深入研究 PARP 介导的 DNA 修复通路,以及研究该通路与其他细胞内信号通路的相互作用,为理解癌症发生发展的机制提供重要线索[6]。
3.联合抑制策略探索
Olaparib(AZD2281,AbMole,M1664)与其他抑制剂联合使用也是当前科研的一个重要方向。例如,可与ATM抑制剂、MEK抑制剂等联合应用于多种肿瘤模型中,显示出协同增效的作用,能更有效地抑制肿瘤生长,延长动物模型的存活时间[7, 8]。此外,Olaparib(AbMole,M1664)与免疫检查点抑制剂联合使用,可增强抗肿瘤免疫反应,为研究相关肿瘤提供了新的思路和策略[9]。
4.其他领域
在自噬和线粒体自噬研究中,Olaparib(AZD2281,AbMole,M1664)也具有潜在应用价值[10]。由于DNA 损伤与自噬过程存在关联,PARP 抑制可能影响细胞内自噬的发生和调控。研究Olaparib(AbMole,M1664)对自噬过程的影响,有助于揭示细胞内物质代谢和能量平衡的调控机制,为相关疾病的研究提供新的思路。
三、范例详解
1.Cell. 2019 Jun 13;177(7):1903-1914.e14.
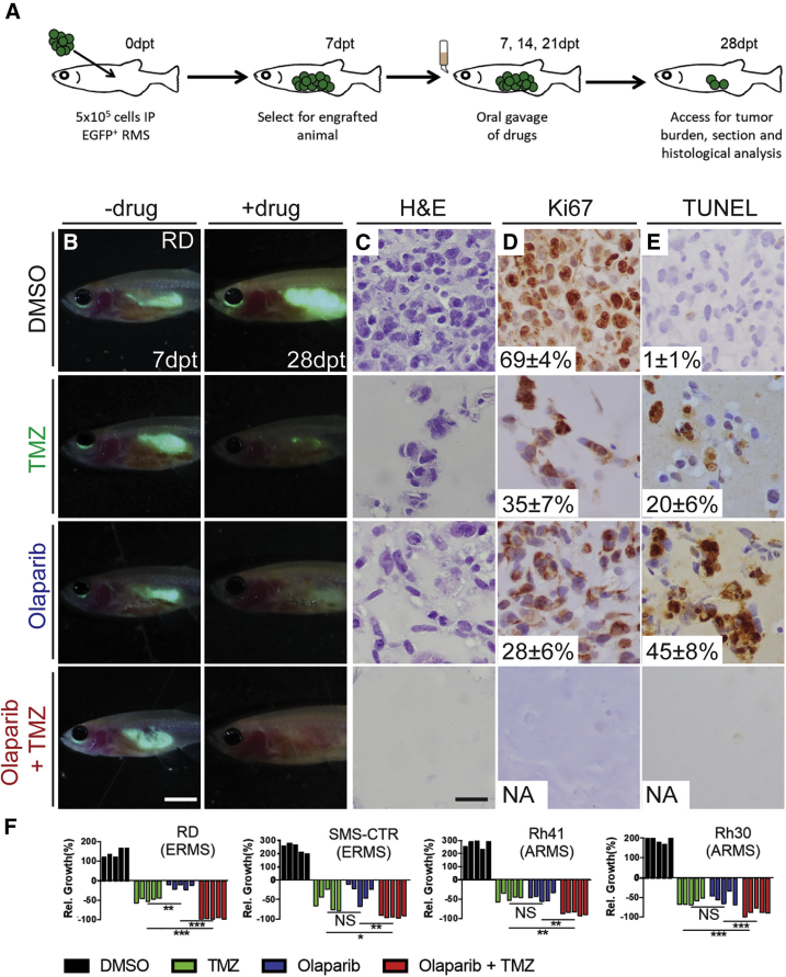
研究人员开发了一个光学透明的prkdc−/−、IL2RGA−/−的斑马鱼,并且缺乏适应性和自然杀伤性免疫细胞,可以在 37°C 下移植多种人类肿瘤细胞,并允许单个移植细胞的动态可视化。利用光转化细胞谱系追踪确定了人横纹肌肉瘤的迁移和增殖状态。在探究肿瘤抑制的实验中,实验人员使用了由AbMole提供的Olaparib(M1664)、Temozolomide(M2129)处理人横纹肌肉瘤斑马鱼模型,以检测上述两种抑制剂的联合使用效果,发现可有效抑制肿瘤的生长和转移并诱导G2 细胞周期阻滞[10]。

图2. Combination Treatment of Temozolomide and Olaparib PARP Inhibitor Reduces Growth of Human RMS Cells in Engrafted prkdc−/−, il2rga−/− Zebrafish
2.Free Radic Biol Med. 2022 Jan;178:174-188.
研究团队探究了氧化应激与肿瘤预后及耐药性之间的关系。研究团队利用大数据和系统生物学方法,分析了六种癌症类型中的DNA损伤响应(DDR)蛋白网络,揭示了DDR蛋白在癌症进展和耐药性中的作用。研究发现,DDR网络的高表达与癌症进展相关,并且在高氧化应激下与耐药性有关。实验人员利用外源性 H2O2 、以及AbMole提供的Olaparib(M1664)和RI-1(M2978)处理A549肺癌细胞验证了上述发现,并证明了 DDR 蛋白网络与肿瘤对抑制剂的抗性有着密切的关联[11]。

图3. Flow cytometric analysis of the ROS-DCF levels in different treatment groups. Unstained, Control, H2O2 treatment and upon exogenous H2O2 treatment of pre-treated A549 cells with DDR inhibitors Olaparib (I1) and RI-1 (I2) separately and in combination.
AbMole是ChemBridge中国区官方指定合作伙伴。

参考文献
[1] O'CONNOR M J. Targeting the DNA Damage Response in Cancer [J]. Molecular cell, 2015, 60(4): 547-60.
[2] ROBSON M, IM S A, SENKUS E, et al. Olaparib for Metastatic Breast Cancer in Patients with a Germline BRCA Mutation [J]. The New England journal of medicine, 2017, 377(6): 523-33.
[3] MOORE K, COLOMBO N, SCAMBIA G, et al. Maintenance Olaparib in Patients with Newly Diagnosed Advanced Ovarian Cancer [J]. The New England journal of medicine, 2018, 379(26): 2495-505.
[4] PUJADE-LAURAINE E, LEDERMANN J A, SELLE F, et al. Olaparib tablets as maintenance therapy in patients with platinum-sensitive, relapsed ovarian cancer and a BRCA1/2 mutation (SOLO2/ENGOT-Ov21): a double-blind, randomised, placebo-controlled, phase 3 trial [J]. The Lancet Oncology, 2017, 18(9): 1274-84.
[5] TANG S, SHEN Y, WEI X, et al. Olaparib synergizes with arsenic trioxide by promoting apoptosis and ferroptosis in platinum-resistant ovarian cancer [J]. Cell death & disease, 2022, 13(9): 826.
[6] MATEO J, CARREIRA S, SANDHU S, et al. DNA-Repair Defects and Olaparib in Metastatic Prostate Cancer [J]. The New England journal of medicine, 2015, 373(18): 1697-708.
[7] FARAGO A F, YEAP B Y, STANZIONE M, et al. Combination Olaparib and Temozolomide in Relapsed Small-Cell Lung Cancer [J]. Cancer discovery, 2019, 9(10): 1372-87.
[8] RAINERI A, PRODOMINI S, FASOLI S, et al. Influence of onconase in the therapeutic potential of PARP inhibitors in A375 malignant melanoma cells [J]. Biochemical pharmacology, 2019, 167: 173-81.
[9] WESTIN S N, MOORE K, CHON H S, et al. Durvalumab Plus Carboplatin/Paclitaxel Followed by Maintenance Durvalumab With or Without Olaparib as First-Line Treatment for Advanced Endometrial Cancer: The Phase III DUO-E Trial [J]. Journal of clinical oncology : official journal of the American Society of Clinical Oncology, 2024, 42(3): 283-99.
[10] XIAO M, YANG J, DONG M, et al. NLRP4 renders pancreatic cancer resistant to olaparib through promotion of the DNA damage response and ROS-induced autophagy [J]. Cell death & disease, 2024, 15(8): 620.
[11] SHARMA M, ANAND P, PADWAD Y S, et al. DNA damage response proteins synergistically affect the cancer prognosis and resistance [J]. Free radical biology & medicine, 2022, 178: 174-88.
