生物发酵展与2025生物医药创新技术与应用发展论坛同期盛大举办
近日,备受瞩目的生物发酵展与2025生物医药创新技术与应用发展论坛暨展览会宣布将同期盛大举办。这一消息标志着生物科技领域两大盛会的强强联合,将为全球生物科技与医药行业带来前所未有的交流与合作机遇。

生物发酵展作为生物科技领域的知名展会,一直致力于展示最新的生物发酵技术、设备及产品,推动生物发酵产业的创新与发展。而此次与生物发酵展同期举办的2025生物医药创新技术与应用发展论坛暨展览会,则聚焦于生物医药领域的创新技术与应用,旨在搭建一个高端、专业的交流平台,促进生物医药行业的交流与合作。
据悉,此次论坛暨展览会将邀请国内外知名专家学者、企业领袖及行业精英齐聚一堂,共同探讨生物医药领域的最新研究成果、技术趋势及应用前景。同时,展会现场还将展示一系列生物医药领域的创新产品和技术,为参会者提供直观、全面地了解生物医药行业最新动态的机会。
此次生物发酵展与生物医药创新技术与应用发展论坛暨展览会的同期举办,不仅将促进生物科技与医药行业的深度融合与发展,还将为全球生物科技与医药行业的参与者提供一个展示实力、拓展市场的绝佳平台。我们期待着一盛会的到来,相信它将为全球生物科技与医药行业的发展注入新的活力与动力。
一、组织机构
主办单位:天津市生物医药行业协会
BIO CHINA 生物发酵展组委会
承办单位:山东信世会展服务有限公司
企业协办:征集中.................
二、时间与地点
会议时间:2025年3月3日
会议地点:济南黄河国际会展中心(济南市起步区黄河大道)
同期举办:2025第14届国际生物发酵产品与技术装备展览会(济南)
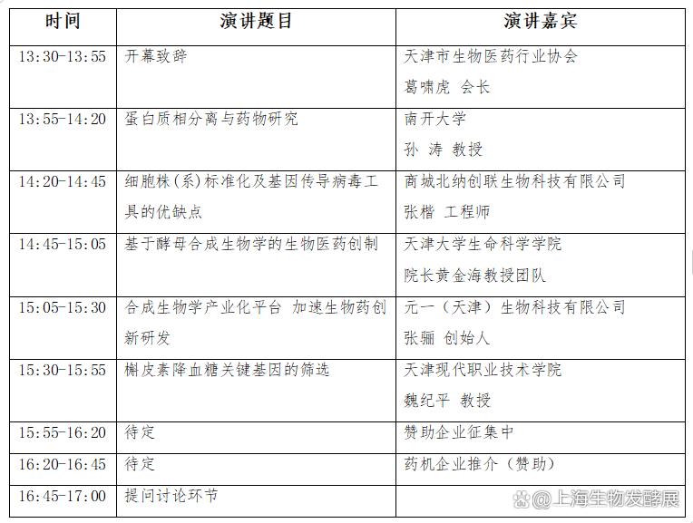
三、会议日程

四、参会对象
·行业终端用户:生物技术/生物工程、生物制药/基因工程、酶工程/疫苗工程、医药中间体、生物制品、蛋白工程/医药、抗生素/新药研发、食品/饮料/乳品、生物化工/生物饲料、生物肥料/生物农药、制药公司专业人员,CMOs,新药开发专业人员、生命科学相关科研机构、高校、企业、医院、投融资机构等;
·工业用户:食品、制药、化工、石油、生物化工、造纸、冶金、环保水处理等;
·园 区:医药产业园、生物技术产业园、技术公司、工程公司、食品产业园、运营机构等;
我们期待在美丽的泉城济南,与您共赛盛举,携手推动生物医药科技的进步与发展,共创健康美好的未来。
让我们相约3月3日,济南黄河国际会展中心,不见不散!
内容由2025生物发酵展周彬发布!
