OpenHarmony GPIO应用开发-LED
学习于:
https://docs.openharmony.cn/pages/v5.0/zh-cn/device-dev/driver/driver-platform-gpio-develop.md
https://docs.openharmony.cn/pages/v5.0/zh-cn/device-dev/driver/driver-platform-gpio-des.md
通过OpenHarmony官方文档指导可获知:芯片厂商应当按照系统的平台驱动接口实现GPIO控制器驱动后,设备开发人员就可以按照系统GPIO的HDI接口使用GPIO,具体接口函数有:

其中函数参数gpioName指定IO口名,gpio指定IO口的ID,参数具体值由芯片厂商在.hcs配置文件中描述,如海思Hi3516中GPIO控制器驱动的描述:

Hi3516 GPIO控制器驱动自定义属性的描述:

其中属性groupNum指定Hi3516共有12组IO口,bitNum指定每组有8个IO口,由0 ~ 95数值分别表示96个IO,如GPIO2_3,则由数值19表示(2*8 + 3 = 19)。
属性gpioCustomName指定IO口的名称,依此名称可通过函数GpioGetByName获取IO口对应的ID。
接下来通过应用GPIO实现LED驱动:
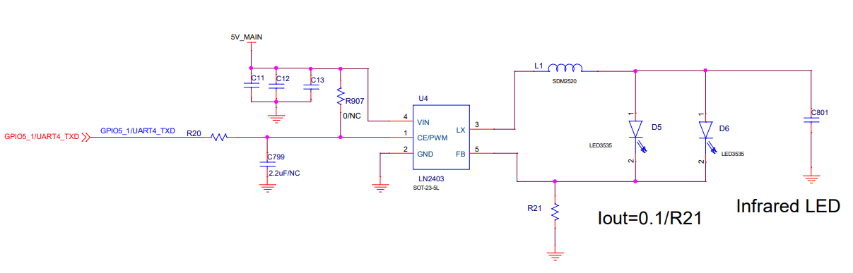
开发板LED原理图


通过原理图可发现有: GPIO2_3 GPIO3_4 GPIO5_1控制LED的工作。
简单的LED驱动
在上篇简单的HDF驱动驱动源码基础上加入控制一个LED的代码,具体驱动源码:
#include <hdf_device_desc.h>
#include <hdf_log.h>
#include <hdf_base.h>
#include <gpio_if.h> // GPIO驱动调用接口static int idGpio = 0;static int32_t myDispatch(struct HdfDeviceIoClient *client, int id, struct HdfSBuf *data, struct HdfSBuf *reply)
{HDF_LOGD("### in %s : %d\n", __func__, id);GpioWrite(idGpio, id%2); //配置GPIO输出高低电平return HDF_SUCCESS;
}int32_t myBind(struct HdfDeviceObject *obj)
{static struct IDeviceIoService testService = {.Dispatch = myDispatch,};obj->service = &testService;HDF_LOGD("#### in %s\n", __func__);idGpio = GpioGetByName("GPIO2_3"); //获取GPIO的IDGpioSetDir(idGpio, GPIO_DIR_OUT); //配置GPIO作输出用途return HDF_SUCCESS;
}
int32_t myInit(struct HdfDeviceObject *obj)
{HDF_LOGD("#### in %s\n", __func__);return HDF_SUCCESS;
}
void myRelease(struct HdfDeviceObject *obj)
{HDF_LOGD("#### in %s\n", __func__);
}struct HdfDriverEntry myTestEntry = {.Bind = myBind,.Init = myInit,.Release = myRelease,.moduleName = "myTestDriver",.moduleVersion = 1
};
HDF_INIT(myTestEntry);
沿用上篇里的应用程序,当应用程序执行起来后,开发板的LED会在GPIO输出高电平时亮,低电平时熄。
硬件资源分离与可重用的LED驱动
按照OpenHarmony文档指导,硬件相关的资源应当在.hcs配置文件中描述。这里三个LED分别作为一个设备进行描述 :

然后在vendor/hisilicon/hispark_taurus/hdf_config/目录下创建myLight文件夹,并在文件夹里创建myLight.hcs配置文件,描述设备自定义的属性:

每个节点通过match_attr与设备节点的deviceMatchAttr进行匹配,相同值表示此节点资源由对应的设备使用。 gpioName自定义属性向LED驱动提供LED设备的控制IO。
然后修改vendor/hisilicon/hispark_taurus/hdf_config/hdf.hcs配置文件,增加myLight.hcs文件的使用:

驱动源文件myTestDriver.c代码修改为:
#include <hdf_device_desc.h>
#include <hdf_log.h>
#include <hdf_base.h>
#include <gpio_if.h>
#include <device_resource_if.h>
#include <osal_mem.h>struct myLightService {struct IDeviceIoService service;int idGpio;const char *gpioName;
};static int32_t myDispatch(struct HdfDeviceIoClient *client, int id, struct HdfSBuf *data, struct HdfSBuf *reply)
{struct HdfDeviceObject *obj = client->device;struct myLightService *srv = (struct myLightService *)(obj->service);HDF_LOGD("### in %s, %s %d\n", __func__, srv->gpioName, id);GpioWrite(srv->idGpio, !!id);return HDF_SUCCESS;
}int32_t myBind(struct HdfDeviceObject *obj)
{struct myLightService *srv = NULL;struct DeviceResourceIface *dr = DeviceResourceGetIfaceInstance(HDF_CONFIG_SOURCE);srv = OsalMemCalloc(sizeof(struct myLightService));dr->GetString(obj->property, "gpioName", &srv->gpioName, NULL);srv->service.Dispatch = myDispatch;srv->idGpio = GpioGetByName(srv->gpioName);GpioSetDir(srv->idGpio, GPIO_DIR_OUT);obj->service = &srv->service;return HDF_SUCCESS;
}
int32_t myInit(struct HdfDeviceObject *obj)
{return HDF_SUCCESS;
}
void myRelease(struct HdfDeviceObject *obj)
{struct myLightService *srv = (struct myLightService *)(obj->service);OsalMemFree(srv);
}struct HdfDriverEntry myTestEntry = {.Bind = myBind,.Init = myInit,.Release = myRelease,.moduleName = "myTestDriver",.moduleVersion = 1
};
HDF_INIT(myTestEntry);
应用程序mytest.c代码修改为:
#include <fcntl.h>
#include <sys/stat.h>
#include <sys/ioctl.h>
#include <unistd.h>
#include "hdf_log.h"
#include "hdf_sbuf.h"
#include "hdf_io_service_if.h"int main(int argc, char *argv[])
{if (3 != argc){printf("usage: %s serviceName num \n", argv[0]);return 1;}struct HdfIoService *srv = HdfIoServiceBind(argv[1]);if (srv == NULL) {printf("fail to get service\n");return 1;}int ret = srv->dispatcher->Dispatch(&srv->object, atoi(argv[2]), NULL, NULL);printf("test end\n");HdfIoServiceRecycle(srv);return 0;
}
应用程序执行时通过指定不同的服务名与电平值控制LED,如:
./bin/mytest myTestService0 1 ./bin/mytest myTestService1 1
