【HFP】蓝牙语音通信高级功能解析:快速拨号与呼叫等待协议实现
在蓝牙语音通信系统中,除了基础的通话建立与控制流程,高级功能如快速拨号(内存拨号、最后号码重拨)和呼叫等待通知的实现,直接影响着用户体验的便捷性与系统的实用性。这些功能依赖于蓝牙协议中特定的 AT 命令交互、状态同步机制以及多任务处理逻辑。本文围绕蓝牙核心规范中4.19 - 4.21 节的技术要求,深入解析 HF(耳机)与 AG(网关)在快速拨号和呼叫等待场景下的协议流程、信令交互及工程实现要点。
一、核心指令矩阵
| 功能模块 | AT指令 | 响应码 | 状态变更 |
| 内存拨号 | ATD>n | +CIEV:2 | IDLE→DIALING |
| 最后重拨 | AT+BLDN | +CIEV:2 | IDLE→DIALING |
| 呼叫等待通知 | AT+CCWA=[n] | #NAME? | CALL_WAITING |
二、内存拨号(Memory Dialing):HF 触发 AG 本地号码快速呼出
内存拨号功能允许HF使用AG内存中存储的号码发起语音呼叫。用户可通过预设的快捷键或语音指令,快速拨打常用联系人号码,提高通话效率。

2.1 功能定位与应用场景
内存拨号允许 HF 通过简短的指令触发 AG 调用其本地存储的电话号码,避免用户手动输入长号码。典型应用包括:
-
车载场景:通过方向盘按键快速拨打预设的紧急号码(如家人、救援电话);
-
智能耳机:语音指令 “拨打妈妈” 对应 AG 内存中的特定号码。
2.2 协议流程与信令交互
2.2.1 前提条件
-
服务层连接:AG 与 HF 必须建立服务层连接(SPP/RFCOMM 链路),确保 AT 命令传输通道可用;
-
号码存储:AG 本地需预存与指令对应的电话号码(如通过 AT+SMSS 等命令预先写入)。
2.2.2 核心信令流程
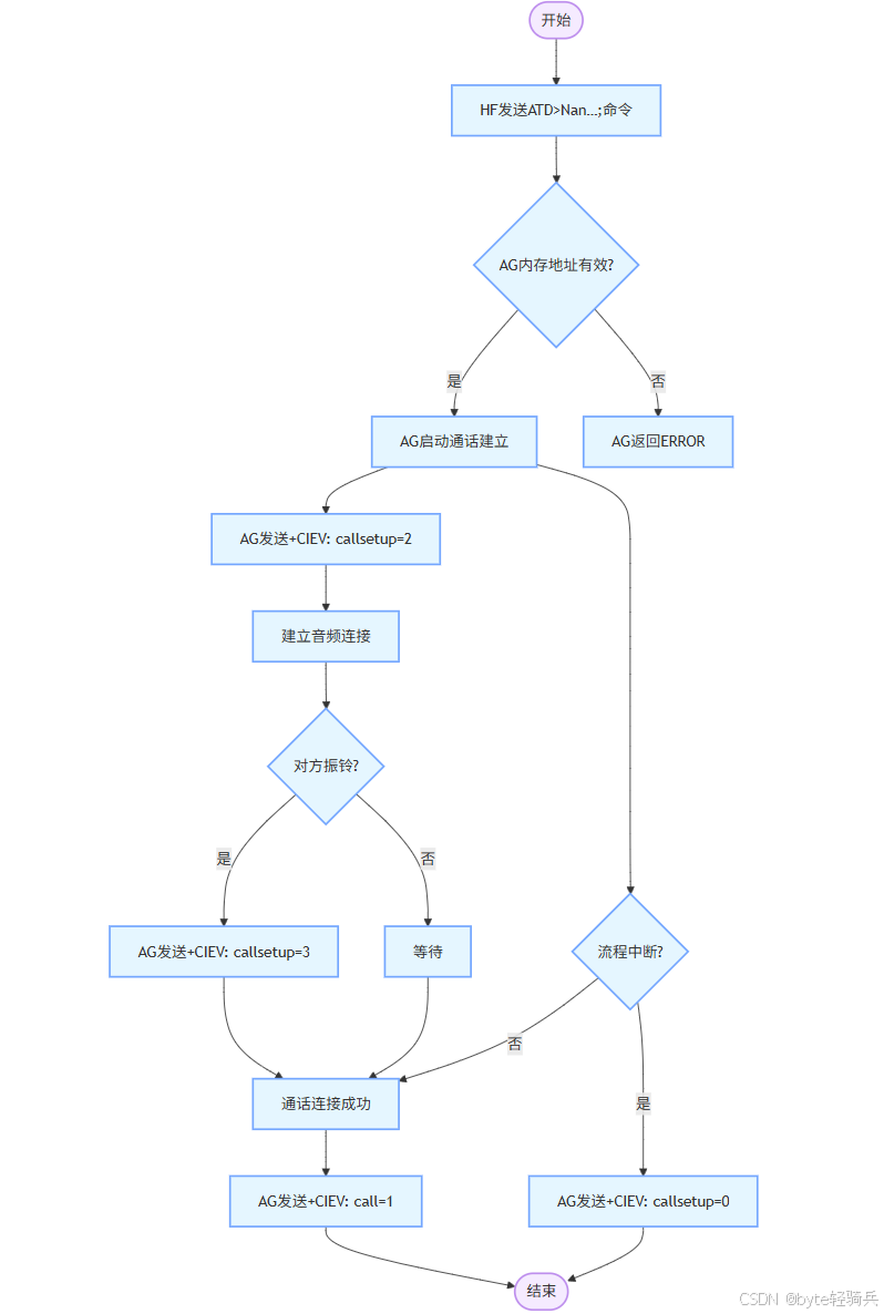
①HF 发起指令:用户通过 HF 操作(如按键、语音)触发内存拨号,HF 发送ATD>Nan…;命令至 AG,其中Nan…为内存位置标识(如ATD>1;表示调用 AG 内存第 1 位置的号码);
②AG 解析与响应:
-
若内存位置有效,AG 启动通话建立流程,发送
+CIEV: callsetup=2通知 HF 呼叫已发起; -
若内存位置无号码存储,AG 返回
ERROR响应;
③音频连接建立:若尚未建立音频连接,AG 在通话建立阶段同步创建音频通道(A2DP/AVRCP),并将语音流路由至 HF;
④状态同步:
-
对方振铃时,AG 发送
+CIEV: callsetup=3; -
通话成功连接后,发送
+CIEV: call=1; -
若流程中断(如超时、号码无效),发送
+CIEV: callsetup=0。
⑤异常处理
-
号码不存在:若AG内存中不存在指定索引的号码,AG应返回ERROR响应。
-
呼叫中断:若呼叫建立过程中发生异常,AG应发送+CIEV结果码(callsetup=0)通知HF。
⑥标准时序图

⑦内存数据结构
struct phone_memory {uint16_t index; // 存储位置索引char number[32]; // 号码缓冲区uint8_t ton; // 号码类型标识time_t timestamp; // 最后访问时间
};
协议原文映射:
"The HF shall send an ATD>Nan…; command to the AG. The AG shall then start the call establishment procedure using the phone number stored in the AG memory location."
2.3 工程实现关键点
①内存地址编码规范
-
地址范围:需定义 AG 支持的内存地址范围(如 1-200),并在 HF 端界面显示对应标签;
-
兼容性处理:对不支持内存拨号的旧版 AG,HF 需 fallback 至手动拨号流程。
②防误触机制
-
双重确认:在 HF 端设计 “长按确认” 逻辑,避免误触触发紧急号码拨打;
-
指令校验:AG 对接收到的
Nan…进行格式校验(如仅限数字,长度≤3 位),防止非法指令注入。
③流程图解

三、最后号码重拨(Last Number Re-Dial):一键回拨最近通话

3.1 功能特性与使用场景
最后号码重拨允许 HF 通过AT+BLDN命令快速回拨 AG 最近一次拨打的号码,适用于:
-
通话中断恢复:对方未接听时快速重拨;
-
高频联系人场景:频繁回拨同一号码(如工作伙伴)。
3.2 协议流程与信令设计
①前提条件
-
服务层连接:与内存拨号一致,需提前建立 SPP 链路;
-
号码缓存:AG 需维护最近一次成功拨打的号码缓存(掉电可保留或清空,依设备设计而定)。
②信令交互细节
-
HF 触发重拨:用户操作 HF 发送
AT+BLDN命令; -
AG 逻辑处理:
-
若存在有效缓存号码,执行与内存拨号相同的通话建立流程;
-
若无缓存号码(如首次使用、缓存已清除),AG 返回
ERROR;
-
-
状态通知:与内存拨号流程一致,通过
+CIEV系列信令同步呼叫状态。
③ 关键差异(与内存拨号对比)
| 特性 | 内存拨号 | 最后号码重拨 |
| 号码来源 | AG 内存预设 | AG 通话记录缓存 |
| 指令格式 | ATD>Nan…; | AT+BLDN |
| 缓存时效性 | 长期有效 | 通常为最近一次(可配置) |
3.3 工程实现挑战
①号码缓存一致性
-
多设备场景:当 AG 同时连接多个 HF 时,需确保
AT+BLDN触发的是主设备操作,避免多端竞争; -
缓存更新时机:仅在通话成功建立(
call=1)时更新缓存,未接通的号码不纳入记录。
②误操作防护
-
可视化提示:HF 端显示最近拨打的号码摘要(如部分号码掩码),供用户确认后再触发重拨;
-
超时机制:缓存号码在一段时间(如 7 天)未使用后自动清除,避免旧号码无效拨打。
四、呼叫等待通知(Call Waiting Notification):多任务通话的状态同步

4.1 功能定义与协议目标
呼叫等待功能允许 AG 在当前通话中收到新来电时,向 HF 发送实时通知,用户可选择保持当前通话并接听新来电(三方通话)或拒绝新来电。其核心依赖于:
-
网络侧支持呼叫等待服务(如运营商开通该业务);
-
AG 与 HF 间的信令通道实时性(确保通知不延迟)。
4.2 协议交互流程
①功能激活与关闭

-
HF 激活指令:用户通过 HF 发送
AT+CCWA=1命令(部分协议版本为AT+CCWA默认激活); -
AG 响应:返回
OK确认,并开启呼叫等待监测; -
关闭流程:HF 发送
AT+CCWA=0或断开服务层连接时,AG 停止通知。
②新来电通知机制
当 AG 在通话中检测到新来电时:
-
发送
+CCWA: <status>,<call_id>unsolicited 信令至 HF,其中:-
status=1表示新来电等待,status=0表示通知取消; -
call_id为新通话标识(用于后续切换 / 拒接);
-
-
HF 接收到信令后,触发本地提醒(如提示音、指示灯闪烁);
-
用户操作处理:
-
接听新来电:HF 发送
AT+CHLD=2命令(接听并保持当前通话); -
拒绝新来电:HF 发送
AT+CHLD=3命令(直接拒接)。
-
协议原文要点:
"The AG shall send the corresponding +CCWA unsolicited result code to the HF whenever an incoming call is waiting during an ongoing call."
4.3 多通话管理逻辑
① 三方通话支持
若 AG 支持三方通话(Three-way Calling):
-
接听新来电后,当前通话进入保持状态,AG 通过音频通道切换实现双工通信;
-
用户可通过 HF 指令(如
AT+CHLD=1)在通话间切换,或合并为会议通话。
②资源竞争处理
-
音频通道复用:同一时刻仅激活一个通话的音频流,通过 AVRCP 协议控制音量与路由;
-
信令优先级:
+CCWA信令需分配高优先级队列,确保在网络延迟时仍能及时送达。
五、信令协议深度解析:AT 命令与状态码
5.1 快速拨号相关 AT 命令
① ATD>Nan…;
-
功能:内存拨号指令,触发 AG 调用指定内存位置的号码;
-
参数:
Nan…为 1-3 位数字,对应 AG 存储的联系人条目; -
响应:成功则返回
OK++CIEV系列信令,失败返回ERROR。
②AT+BLDN
-
功能:最后号码重拨,无参数;
-
响应:成功调用缓存号码则返回
OK,否则ERROR。
5.2 呼叫等待控制命令
①AT+CCWA
-
格式:
AT+CCWA=[<mode>],其中mode=1激活,mode=0关闭; -
默认值:通常为关闭状态,需显式激活。
② +CCWA结果码
-
格式:
+CCWA: <status>[,<call_id>]; -
示例:
+CCWA: 1,2表示有新来电(通话 ID=2)等待。
六、工程实现中的关键挑战与解决方案
6.1 多指令冲突处理
挑战:当 HF 同时发送内存拨号与重拨指令时,可能导致 AG 信令解析混乱。
解决方案:
-
指令队列管理:在 AG 端维护 FIFO 队列,同一时刻仅处理一条指令;
-
操作互斥锁:通过状态机标记当前处理中的指令类型,拒绝并发操作。
6.2 呼叫等待通知延迟
挑战:蓝牙链路延迟可能导致+CCWA信令晚于实际来电,影响用户体验。
解决方案:
-
信令压缩:简化
+CCWA载荷(如仅传输必要的 status 字段),减少传输耗时; -
预连接优化:在通话期间保持服务层连接处于活跃状态,避免临时建立带来的延迟。
6.3 内存拨号的跨设备兼容性
挑战:不同厂商 AG 的内存地址编号规则可能不一致(如有的从 0 开始,有的从 1 开始)。
解决方案:
-
协商机制:在服务层连接建立阶段,通过
+BRSF消息交换内存拨号支持范围; -
动态映射:HF 端提供地址映射配置界面,允许用户自定义 AG 的地址规则。
七、测试体系构建:从单元到场景验证
7.1 内存拨号测试用例
①正向测试:
-
验证 AG 对有效地址的正确解析与号码调用;
-
检查
+CIEV: callsetup=2信令在指令发送后的 100ms 内返回。
②负向测试:
-
输入无效地址(如 0、大于最大存储值),验证 AG 返回
ERROR; -
模拟内存地址无号码存储场景,确认流程中断。
7.2 呼叫等待测试场景
①单设备场景:
-
AG 在通话中接收新来电,验证 HF 是否正确显示
+CCWA通知; -
测试接听 / 拒接新来电时的音频切换延迟(应 < 500ms)。
②多设备场景:
-
AG 同时连接两个 HF,验证
+CCWA信令是否广播至所有设备; -
测试主从 HF 设备对呼叫等待操作的协同处理(如仅主设备可接听)。
八、典型应用场景与优化实践
8.1 车载蓝牙:方向盘按键快速拨号
优化方案:
-
语音联动:结合语音识别,用户说 “拨打爸爸” 直接触发内存拨号,无需手动按键;
-
紧急号码优先:内存地址 1-3 预存紧急联系人,通过红色按键一键拨打,跳过确认流程。
8.2 真无线耳机(TWS):触控重拨最近通话
实现要点:
-
触控手势定义:如右耳双击触发
AT+BLDN,左耳双击激活内存拨号; -
电量优化:在耳机待机状态下,AG 缓存号码仅保留最近 5 条,减少内存占用。
8.3 企业 IP 电话:呼叫等待与会议通话集成
扩展功能:
-
自动转接:当用户拒接新来电时,AG 自动将呼叫转至语音信箱;
-
通话记录同步:将内存拨号、重拨记录同步至企业通讯管理平台,便于审计。
九、未来技术演进:智能化与融合通信
9.1 AI 驱动的智能拨号
-
场景识别:根据用户地理位置(如办公室、家中)自动推荐内存号码;
-
号码预测:通过通话历史机器学习,在 HF 界面优先展示高频号码。
9.2 与 VoIP 的融合
-
跨网络拨号:AG 支持同时拨打传统电话与 VoIP 号码,HF 通过统一指令触发;
-
呼叫等待的云端管理:通过云服务器协调多个 AG 的呼叫等待状态,实现企业级电话会议。
9.3 低功耗设计改进
-
信令休眠机制:在无操作时,服务层连接进入低功耗模式,仅保留紧急拨号指令监听;
-
内存缓存优化:采用哈希表存储内存号码,提升 AG 检索速度的同时降低 CPU 占用。
十、总结
快速拨号与呼叫等待功能是蓝牙语音通信向便捷化、智能化演进的重要标志,其协议实现涉及信令交互、状态机设计、多任务处理等多个技术维度。对于蓝牙工程师而言,需深入理解 AT 命令的底层传输机制(如 SPP 的流控策略),并结合设备硬件特性优化流程时序。在实际开发中,应通过分层测试体系验证功能的可靠性,尤其关注跨厂商兼容性与异常场景处理。
十一、参考文献
-
Bluetooth Core Specification Version 6.0
-
AT Command Set for Bluetooth SPP and HSP Profiles
-
《蓝牙技术开发与应用实战》(电子工业出版社)
-
IETF RFC 3261 (SIP 协议,三方通话相关扩展)
