2025年中国光电子器件产业链分析
中商情报网讯:光电子器件作为信息时代的“光子引擎”,正从通信领域向消费电子、工业、医疗等全场景渗透。未来,随着材料科学、光子集成技术的突破,光电子器件将进一步重塑人类的信息交互方式,成为数字经济的关键基础设施。
一、产业链
光电子器件产业链上游为原材料及零部件,包括电子元器件、PCB、光芯片、特种玻璃、光学晶体、高功率光纤线、光组件、连接器、结构件、声光器件等;产业链中游为光电子器件制造,主要分为有源光器件和无源光器件两大类;下游为应用市场,包括光通信、卫星通信、光显示、汽车电子、安防监控、红外探测等。

资料来源:中商产业研究院整理
二、上游分析
1.电子元器件
近年来,随着5G通信、新能源汽车、物联网、人工智能等新兴领域的高速发展,对电子元器件的需求持续增加,推动了电子元器件市场规模快速增长。中商产业研究院发布的《2024-2028年中国电子元器件行业深度分析及发展趋势预测研究报告》数据显示,我国电子元器件市场规模由2020年的12.69万亿元增长至2023年的17.18万亿元,复合年均增长率为10.6%。中商产业研究院分析师预测,2025年中国电子元器件市场规模将达到19.86万亿元。

数据来源:中商产业研究院整理
中国电子元器件企业竞争呈现出企业数量多、竞争激烈的特点,中国电子元器件企业在中低端领域有一定优势但高端市场仍需突破。目前行业整合加速、头部企业不断提升竞争力,同时面临着国产替代机遇与国际巨头竞争压力并存的局面。

资料来源:中商产业研究院整理
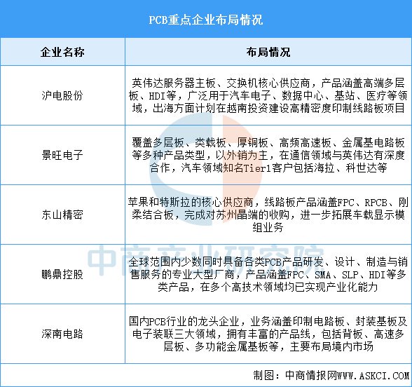
2.PCB
我国PCB产业呈快速发展态势,已经成为全球最大的PCB生产中心。中商产业研究院发布的《2025-2030年中国印制电路板(PCB)行业发展趋势及预测报告》显示,2023年中国PCB市场规模达3632.57亿元,较上年减少3.80%,2024年约为4121.1亿元。中商产业研究院分析师预测,2025年中国PCB市场将回暖,市场规模将达到4333.21亿元。

数据来源:中商产业研究院整理
PCB作为电子设备中不可或缺的关键部件,为各种电子元件提供电气连接和物理支撑,广泛应用于计算机、通信、汽车、航空航天等众多行业,随着工业现代化进程的加速以及电子设备的日益普及,对PCB的需求持续攀升,这促使了众多PCB企业如雨后春笋般兴起,它们不断创新技术、提升产能,以满足市场对高质量、高性能PCB的多样化需求。

资料来源:中商产业研究院整理
3.光芯片
随着国产替代的加速推进,中国光芯片市场规模持续增长,并展现出强劲的发展势头。中商产业研究院发布的《2025-2030年全球及中国光芯片行业发展趋势与投资格局研究报告》显示,2023年中国光芯片市场规模约为137.62亿元,较上年增长10.24%。中商产业研究院分析师预测,2025年中国光芯片市场规模将增长至159.14亿元。

数据来源:中商产业研究院整理
国内专业光芯片厂商包括源杰科技、武汉敏芯、中科光芯、雷光科技、光安伦、云岭光电等。国内综合光芯片模块厂商或拥有独立光芯片业务板块厂商包括光迅科技、海信宽带、索尔思、三安光电、仕佳光子等。目前国内光芯片企业正在积极开发25G光芯片产品,源杰科技、光迅科技、仕佳光子、海信宽带等企业都有相关业务布局。

资料来源:中商产业研究院整理
4.电子玻璃
近几年来,随着电子玻璃行业国产化进程的推进,我国电子玻璃市场规模呈现上升趋势。中商产业研究院发布的《2025-2030年中国电子玻璃行业市场前景预测及未来发展趋势研究报告》数据显示,2023年,我国电子玻璃产量达5.9亿平方米,同比增长9.46%。中商产业研究院分析师预测,2025年我国电子玻璃产量将增至7.12亿平方米。

数据来源:中商产业研究院整理
我国电子玻璃行业市场集中度较高,旭硝子、电气硝子和美国康宁等外资企业占据70%以上市场份额。国内企业主要有东旭光电、南坡A、洛阳玻璃、彩虹股份等,随着技术的发展,国内厂商市场份额正逐步扩大。

资料来源:中商产业研究院整理
5.连接器
近年来,连接器市场规模整体呈现增长趋势,消费电子、新能源汽车、通信、工业控制等下游行业的快速发展为连接器市场提供了广阔的市场空间。中商产业研究院发布的《2025-2030年中国连接器行业分析及发展预测报告》显示,由于下游行业增长承压,2023年中国连接器行业整体市场规模同比呈现轻微下滑,达到约1780亿元。中商产业研究院分析师预测,2025年中国连接器市场规模将达到1944亿元。

数据来源:Bishop&Associates、中商产业研究院整理
全球连接器市场的主要竞争者包括欧美、日本等地的连接器跨国公司,如泰科、安费诺、莫仕等。随着中国制造业的发展,本土企业快速崛起,涌现出一些自主研发能力强、经验丰富、制造技术领先的本土企业,如立讯精密、东山精密等。

资料来源:中商产业研究院整理
三、中游分析
1.光电子器件产量
近年来,中国光电子器件产量整体呈上升趋势。中商产业研究院发布的《2025-2030年中国光电子器件行业发展情况分析及投资前景预测报告》显示,2024年中国光电子元器件产量达18479.7亿只,较上年增长28.51%。中商产业研究院分析师预测,2025年中国光电子器件产量将超过20000亿只。

数据来源:中商产业研究院数据库
2.细分市场占比情况
光电子器件按照是否需要外部能源来工作,可分为有源光器件和无源光器件两类。目前,光电子器件主要为有源光器件,占比达83%,主要用于光电转换或光信号处理,包括激光器、光探测器、光放大器、光开关、光调制器、光显示器件等;无源光器件占比较小,约17%,包括光纤连接器、耦合器、波分复用器、光隔离器、光衰减器、光分路器、光滤波器等。

数据来源:Ovum、中商产业研究院整理
3.激光器市场规模
激光器是一种能发射激光的装置器件,是激光显示系统中最为核心的部件。中商产业研究院发布的《2025-2030年中国激光器市场前景及投资机会研究报告》显示,2023年中国激光器市场规模达到1210亿元,同比增长16.68%。中商产业研究院分析师预测,2025年中国激光器市场规模将达1528亿元。

数据来源:中商产业研究院整理
4.光电子器件企业注册量
从企业总数来看,目前我国现存光电子器件企业数量达49.29万家。从历年注册情况来看,2023年企业注册量最多,达到9.8万家。光电子器件企业主要分布在江苏省、湖北省、浙江省、广东省,这些地区拥有良好的产业基础、完善的产业链配套以及丰富的人才资源,吸引了大量光电子器件企业注册和发展。

数据来源:企查查、中商产业研究院整理
5.光电子器件重点企业
近年来,中国光电子器件国产替代加速,2023年光芯片国产化率提升至25%,三安光电、华工科技、中际旭创等企业推动核心器件自主可控。

资料来源:中商产业研究院整理
6.光电子器件上市企业
2024年前三季度,中国前50家光电子器件上市企业营业收入合计达到1948.65亿元,归母净利润合计达到172.15亿元。营收排名前十的企业包括长电科技、韦尔股份、中际旭创、兆驰股份、长盈精密、三安光电、华工科技、长飞光纤、联创电子、中微公司等。

资料来源:中商产业研究院整理
四、下游分析
1.光通信
随着光芯片、光器件的技术进步、成本下降,光通信行业将能够更好地应对未来海量数据以及高速运算要求带来的巨大压力,光通信行业有望保持持续增长。中商产业研究院发布的《2025-2030年中国光通信行业发展情况及投资战略研究报告》显示,2023年中国光通信市场规模达1392亿元,同比增长5%。中商产业研究院分析师预测,2025年中国光通信市场规模将增至1561亿元。

数据来源:中商产业研究院整理
2.卫星通信
近年来,我国卫星通信行业快速发展,卫星通信关键技术不断进步。卫星通信对我国的国民经济发展,对产业信息化产生巨大的促进作用。中商产业研究院发布的《2025-2030中国卫星通信终端市场现状及未来发展趋势》显示,2022年我国卫星通信市场规模达到794亿元,同比增长4.75%,2023年约为832亿元。中商产业研究院分析师预测,2025年中国卫星通信市场规模将达903亿元。

数据来源:中商产业研究院整理
3.消费电子
近年来随着技术不断创新,全球消费电子产品创新层出不穷,渗透率不断提升,消费电子行业快速发展,并形成了庞大的产业规模。中商产业研究院发布的《2025-2030年中国消费电子行业市场前景预测及未来发展趋势报告》显示,2024年中国消费电子市场规模达到约19772亿元,近五年年均复合增长率为2.65%。中商产业研究院分析师预测,2025年中国消费电子市场规模将达到20156亿元。

数据来源:中商产业研究院整理
