当前位置: 首页 > news >正文

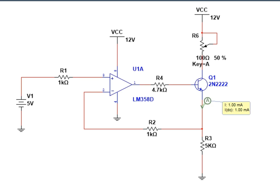
恒流源电路

常见的是上面这几种,

运放恒流电路一般搭配三极管使用

比赛用的模块可以用这种,会准一点

http://www.dtcms.com/a/167706.html

相关文章:

  • ERC Freeze的作用与原理
  • PyTorch 2.0编译器技术深度解析:如何自动生成高性能CUDA代码
  • 2025年- H16-Lc124-169.多数元素(技巧)---java版
  • (007)Excel 公式的使用
  • Python爬虫实战:获取新浪财经最新热点文章并分析,为5月份选股做参考
  • C++初阶-string类3
  • 日期有关的算法题(ctime库的使用)
  • 盐化行业数字化转型规划详细方案(124页PPT)(文末有下载方式)
  • 网络通信问题及解决方案
  • 用Python代码绘制跳动的梦幻爱心,感受编程的浪漫与奇妙
  • 图与网络模型
  • 人工智能-深度学习之卷积神经网络
  • 如何在Cursor中使用MCP服务
  • 使用Python和Pandas实现的Amazon Redshift权限检查与SQL生成用于IT审计
  • Java SE(6)——类和对象
  • 贪心算法精解(Java实现):从理论到实战
  • python-MySQL鏈接
  • JavaScript延迟加载
  • 【深度学习-Day 2】图解线性代数:从标量到张量,理解深度学习的数据表示与运算
  • OpenStack Yoga版安装笔记(25)Nova Cell理解
  • 【ESP32】st7735s + LVGL使用-------图片显示
  • 【五一培训】Day1
  • MySQL基础关键_003_DQL(二)
  • WEB UI自动化测试之Selenium框架学习
  • 【HarmonyOS】作业三 UI
  • 【信息系统项目管理师-论文真题】2024上半年(第二批)论文详解(包括解题思路和写作要点)
  • 【云备份】服务端工具类实现
  • Unity动态列表+UniTask异步数据请求
  • 嵌入式AI还是一片蓝海
  • MySQL 服务搭建