完美中国制度流程体系建设(70页PPT)(文末有下载方式)
资料解读:《完美中国制度流程体系建设》
详细资料请看本解读文章的最后内容。
该文档围绕完美中国制度流程体系建设展开,从风险管理流程等前期工作切入,全面剖析企业制度流程体系框架,结合案例指出常见问题,评估完美公司现状,并提出优化建议。
- 制度流程体系建设前期工作回顾:以安永全面风险管理及控制框架为基础,阐述风险管理流程。风险信息收集后经评估、制定策略、实施应对方案,再进行监督改进,形成闭环。风险类型涵盖战略、法律、运营、财务等多方面,企业据此确定风险偏好和应对策略,同时建立完善的公司治理和控制文件体系,确保管理标准化。
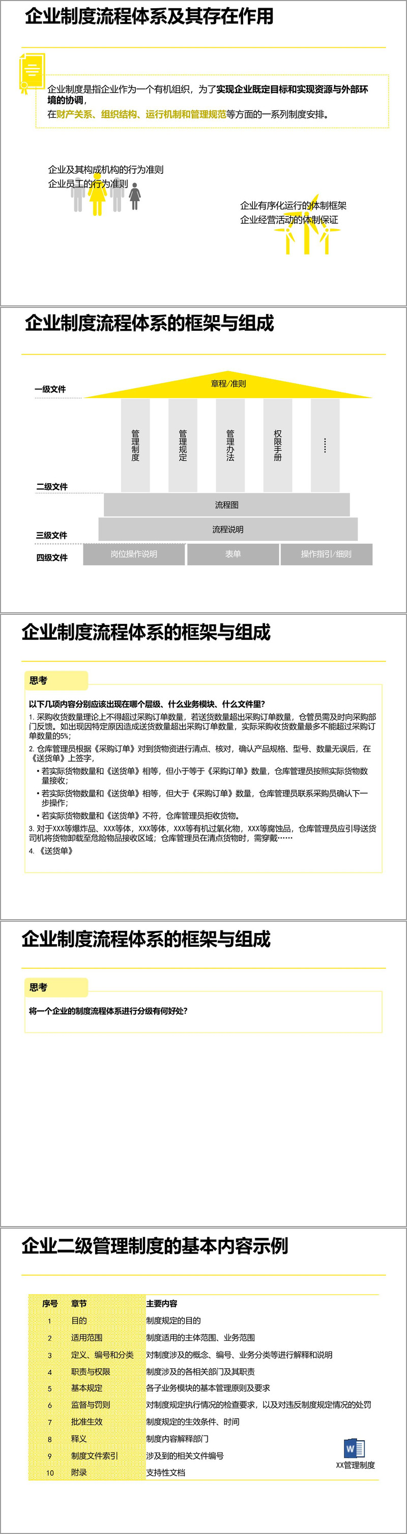
- 企业制度流程体系框架概述:企业制度流程体系是企业有序运行的保障,由一级文件(如章程、准则)、二级文件(管理制度等)、三级文件(流程说明、流程图)和四级文件(岗位操作说明、表单等)构成。不同层级文件有其特定内容,如二级管理制度包含目的、适用范围等,三级管理流程涵盖流程框架图、流程图及说明等,权限列表则明确各业务事项的审批权限。
- 企业制度流程体系优化方法:从完整性、合理性、有效性、先进性、规范性五个层面,关联战略、文化、业务、风险四个目标,对公司现有制度体系进行评估。完整性评估涉及公司治理和流程层面,检查制度流程是否覆盖各项业务;合理性评估包括内容、体系、结构、层次等方面,考量制度是否合理可行;有效性评估关注授权、复核等控制措施;先进性评估对比同行业先进做法;规范性评估注重文件内容、格式等的规范统一。同时,分析权限分配现状,提出优化思路,如根据业务金额和数量占比调整审批流程,以提高效率、平衡风险。
- 企业制度流程体系建设案例与常见问题分析:以 S 集团为例,其制度流程体系存在诸多问题。制度流程管理文件层次不清,如固定资产管理制度未明确资产分类、管理部门职责等,且未梳理三级流程模块关系;缺乏完整流程体系框架,无法展现业务全貌,导致管理层难以把握核心管理要求;制度流程设计不合理,部分内容无法满足业务需求,流程节点冗余,预算科目划分影响编制和调整效率;内控执行监督机制不健全,存在制度执行不力的情况,如员工借款未及时清账、自制设备转固不及时等。针对这些问题,S 集团进行了优化,基于业务价值链重新梳理业务,如财务体系围绕研发、采购、生产等环节配置财务职能,同时完善制度流程体系框架及内容,明确审批责任节点和内容,优化权限分配。
- 完美制度流程体系管理现状分析与讨论:通过列举完美公司部分制度流程文件,展示其管理现状,包括文件类型、审批人、生效版本等信息。组织各小组对制度流程体系框架及内容进行讨论,分析存在的问题,涵盖内容设计合理性、体系合理性、授权控制等多个方面,为后续优化提供依据。
- 完美制度流程体系优化讨论及建议:各小组基于前期讨论的问题,设计本中心制度流程体系框架,明确各级文件名称和核心内容,并制定下一步工作计划,通过比赛形式选出优胜组,推动制度流程体系的优化完善。
企业制度流程体系建设对企业发展至关重要。完美公司可借鉴相关经验,深入分析自身制度流程存在的问题,持续优化,以提升管理效率、降低风险,实现企业的可持续发展。
接下来请您阅读下面的详细资料吧。





篇幅所限,本文只能提供部分资料内容,完整资料请看下面链接
https://download.csdn.net/download/2301_78256053/89575739
