StreamingLLM:让LLM拥有无限长生成能力
简述
背景与问题
传统的语言模型(LLM)在处理长序列输入时面临两个主要挑战:
- 内存限制:标准 Transformer 模型需要存储所有历史输入的 Key 和 Value (KV) 状态,随着序列长度增加,内存需求会线性增长,甚至超出硬件限制。
- 上下文窗口限制:模型通常在固定长度的上下文窗口(例如 4096 个 token)内训练,超出这个长度后性能下降或无法处理。
在流式场景(如多轮对话或实时处理无限长输入)中,传统方法(如滑动窗口或重新计算 KV)要么效率低下,要么丢失上下文。StreamingLLM 提出了一种创新方法,旨在让 LLM 在不改变上下文窗口大小的情况下,高效处理无限长输入。
核心概念:Attention Sink
StreamingLLM 的核心观察是 Attention Sink(注意力沉没) 现象:
- 在 Transformer 的注意力机制中,初始 token(例如序列开头)往往会吸引大量注意力分数,即使它们在语义上不再重要。
- 这种现象被称为“注意力沉没”,因为初始 token 像一个“沉没点”,吸收了注意力资源。
基于此,StreamingLLM 提出:
- 不需要缓存所有历史 KV,只保留 初始 token 的 KV(作为注意力沉没点)和 最近的 token 的 KV。
- 中间的 token KV 被丢弃,从而大幅减少内存占用,同时保持生成文本的连贯性。
实现思路
- 固定缓存策略:
- 缓存固定数量的 KV,包括:
- 初始的几个 token(通常是 4 个,作为注意力沉没点)。
- 最新的 N 个 token(由上下文窗口大小决定)。
- 例如,若上下文窗口是 4096,缓存可能包括 4 个初始 token + 4092 个最新 token。
- 缓存固定数量的 KV,包括:
- 无需微调:
- StreamingLLM 不需要对预训练模型进行额外微调,直接适用于现有模型(如 LLaMA、Qwen 等)。
- 流式生成:
- 在生成时,模型只基于当前缓存的 KV 计算注意力,丢弃历史中间部分,实现无限长序列处理。
优势
- 高效性:相比滑动窗口重新计算 KV,StreamingLLM 可提速高达 22 倍。
- 稳定性:保留注意力沉没点确保生成的文本连贯,不因缓存刷新而断裂。
- 适用性:适合多轮对话、实时助手等流式应用。
局限性
- 上下文窗口不变:StreamingLLM 不扩展模型的原始上下文窗口,仅优化长序列生成,无法“记住”超过窗口大小的历史细节。
- 依赖初始 token:效果依赖注意力沉没现象,若模型未表现出此特性,可能需调整。
现实问题
问题描述
比方说需要这样一个实时技术支持聊天机器人,用户可以连续提出问题,机器人基于历史对话提供上下文相关的回答,同时处理潜在的超长对话场景。这种场景非常适合 StreamingLLM,因为它需要高效地管理长序列输入,同时保持对话的连贯性。
- 需求:
- 用户可能连续提问(如“怎么安装”、“为什么报错”、“下一步怎么办”)。
- 对话可能很长,超出模型的上下文窗口。
- 机器人需要记住关键信息(例如用户提到的操作系统、软件版本),但不需要存储所有历史细节。
- StreamingLLM 应用:
- 保留初始对话的 KV(例如开场介绍和问题背景)作为注意力沉没点。
- 缓存最近的对话内容,丢弃中间部分,确保内存高效。
设计思路
StreamingLLM 原理要点
- 注意力沉没:初始 Token 吸引大量注意力,保留它们避免生成断裂。
- 固定缓存:无论输入多长,缓存大小恒定(例如 4096),高效处理无限序列。
- 丢弃中间:不重要的历史 KV 被丢弃,保持内存和计算效率。

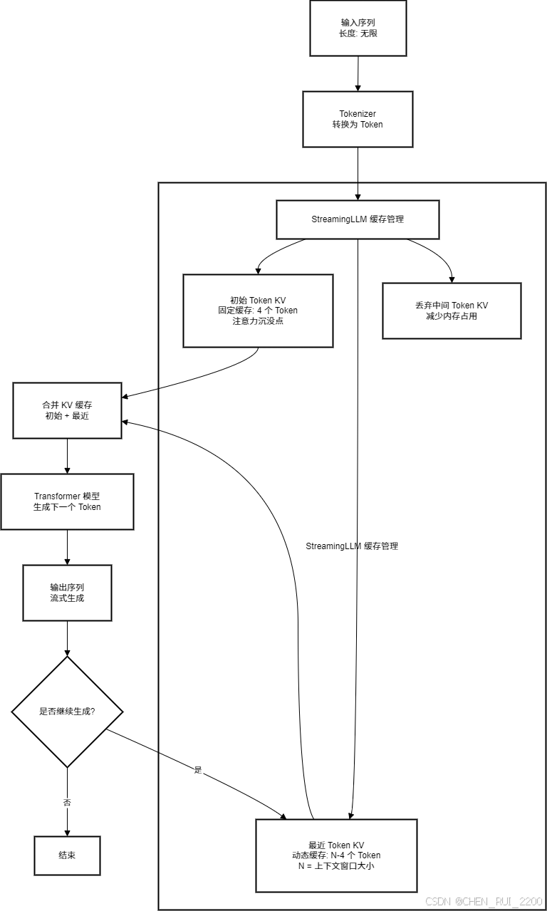
流程图说明
- 输入序列:
- 表示无限长的输入(例如多轮对话)。
- 通过 Tokenizer 转换为 Token 序列。
- StreamingLLM 缓存管理:
- 初始 Token KV(D):固定缓存前几个 Token(例如 4 个),作为注意力沉没点,确保生成连贯性。
- 最近 Token KV(E):动态缓存最近的 N-4 个 Token(N 是上下文窗口大小,例如 4096),保留最新上下文。
- 丢弃中间 Token KV(F):丢弃历史中间部分,减少内存占用。
- 合并与生成:
- 初始和最近的 KV 合并(G),提供给 Transformer 模型(H)。
- 模型生成下一个 Token(I),实现流式输出。
- 循环流程:
- 如果需要继续生成,更新最近 Token KV(E),重复过程。
- 否则结束(K)。
完整代码
import torch
from transformers import AutoModelForCausalLM, AutoTokenizer
import time# 模型路径
model_path = "/opt/chenrui/qwq32b/base_model/qwq_32b"# 加载模型和分词器
tokenizer = AutoTokenizer.from_pretrained(model_path)
model = AutoModelForCausalLM.from_pretrained(model_path)
device = torch.device("cuda" if torch.cuda.is_available() else "cpu")
model.to(device)
model.eval()# StreamingLLM 参数
sink_tokens = 4 # 保留初始 token 数量(注意力沉没点)
max_cache_size = 4096 # 假设模型上下文窗口为 4096
recent_tokens = max_cache_size - sink_tokens# StreamingLLM 缓存管理
class StreamingCache:def __init__(self):self.initial_kv = None # 初始 token 的 KVself.recent_kv = [] # 最近 token 的 KVself.initial_ids = Noneself.recent_ids = []self.total_tokens = 0 # 跟踪总 token 数def update(self, input_ids, past_key_values):print(f"Debug: input_ids shape = {input_ids.shape}")print(f"Debug: past_key_values type = {type(past_key_values)}")print(f"Debug: past_key_values length = {len(past_key_values)}")print(f"Debug: past_key_values[0] type = {type(past_key_values[0])}")print(f"Debug: past_key_values[0][0] shape = {past_key_values[0][0].shape}")self.total_tokens += input_ids.shape[1]if self.initial_kv is None:self.initial_ids = input_ids[:, :sink_tokens]self.initial_kv = [(kv[0][:, :, :sink_tokens, :], kv[1][:, :, :sink_tokens, :]) for kv in past_key_values]self.recent_ids = input_ids[:, sink_tokens:].tolist()[0]self.recent_kv = [(kv[0][:, :, sink_tokens:, :], kv[1][:, :, sink_tokens:, :]) for kv in past_key_values]else:new_ids = input_ids.tolist()[0]self.recent_ids.extend(new_ids)self.recent_ids = self.recent_ids[-recent_tokens:]self.recent_kv = [(torch.cat([kv[0], past_key_values[i][0]], dim=2)[:, :, -recent_tokens:, :],torch.cat([kv[1], past_key_values[i][1]], dim=2)[:, :, -recent_tokens:, :])for i, kv in enumerate(self.recent_kv)]def get_cache(self):if self.initial_kv is None:return Nonereturn [(torch.cat([init_kv[0], rec_kv[0]], dim=2), torch.cat([init_kv[1], rec_kv[1]], dim=2)) for init_kv, rec_kv in zip(self.initial_kv, self.recent_kv)]def get_total_tokens(self):return self.total_tokens# 流式生成函数
cache = StreamingCache()def stream_generate(prompt, max_new_tokens=100):context = "技术支持机器人:欢迎!我是您的技术助手,请告诉我您的问题。\n"if cache.total_tokens > 0:context += f"[历史对话已处理 {cache.get_total_tokens()} 个 token]\n"full_prompt = context + f"用户:{prompt}\n机器人:"# 生成输入,包含 position_idsinputs = tokenizer(full_prompt, return_tensors="pt", padding=True, truncation=True, max_length=max_cache_size)inputs = {k: v.to(device) for k, v in inputs.items()}input_ids = inputs["input_ids"]seq_length = input_ids.shape[1]inputs["position_ids"] = torch.arange(seq_length, dtype=torch.long, device=device).unsqueeze(0)print(f"Debug: inputs['input_ids'] shape = {inputs['input_ids'].shape}")print(f"Debug: inputs['attention_mask'] shape = {inputs['attention_mask'].shape}")print(f"Debug: inputs['position_ids'] shape = {inputs['position_ids'].shape}")past_key_values = cache.get_cache()print(f"Debug: past_key_values before generate = {past_key_values if past_key_values is None else 'Non-None'}")# 生成回答,强制返回旧版 KV 格式outputs = model.generate(**inputs,max_new_tokens=max_new_tokens,past_key_values=past_key_values,return_dict_in_generate=True,output_scores=True,do_sample=True,temperature=0.7,return_legacy_cache=True)# 更新缓存cache.update(inputs["input_ids"], outputs.past_key_values)response = tokenizer.decode(outputs.sequences[0], skip_special_tokens=True)return response[len(full_prompt):]# 模拟真实对话
dialogue = ["我需要安装一个软件,怎么开始?","我在 Windows 10 上,下载后提示缺少 DLL 文件,怎么办?","我安装了那个 DLL,但现在软件启动时崩溃了。","我看到错误代码是 0xC000007B,这是啥意思?","我试了兼容模式还是不行,还有什么办法?","我怀疑是 32 位和 64 位的问题,怎么确认软件版本?","好的,我确认是 64 位,但还是崩溃,能重装系统解决吗?"
]# 运行对话
print("=== 实时技术支持对话开始 ===")
for turn, prompt in enumerate(dialogue):print(f"\n用户 [{turn + 1}]: {prompt}")print("机器人: 正在处理...", end=" ")response = stream_generate(prompt)print(f"\r机器人: {response}")time.sleep(1)# 模拟超长对话
extra_prompt = "我已经试了所有方法,崩溃问题还是没解决,能不能一步步帮我排查?"
print(f"\n用户 [{len(dialogue) + 1}]: {extra_prompt}")
print("机器人: 正在处理...", end=" ")
response = stream_generate(extra_prompt)
print(f"\r机器人: {response}")print(f"\n=== 对话结束,总共处理 {cache.get_total_tokens()} 个 token ===")
- StreamingCache 类:
- 实现 StreamingLLM 的缓存逻辑:
- initial_kv 保存前 4 个 token 的 KV。
- recent_kv 保存最近 4092 个 token 的 KV。
- update 方法更新缓存,丢弃中间 token。
- get_cache 方法合并初始和最近的 KV。
- 实现 StreamingLLM 的缓存逻辑:
- 对话流程:
- 用户从“如何安装软件”开始,逐步遇到问题(DLL 缺失、崩溃、错误代码等)。
- 机器人根据上下文提供建议,逐步深入。
- 最后模拟超长对话,要求详细排查。
- StreamingLLM 应用:
- 初始 KV:保留对话开头的 4 个 token,作为注意力沉没点。
- 最近 KV:缓存最近 4092 个 token,丢弃中间部分。
- 动态更新:每次用户提问后更新缓存,确保内存固定。
- 真实性:
- 使用 do_sample=True 和 temperature=0.7,让回答更自然、多样。
- 添加 time.sleep(1) 模拟实时响应。
- 跟踪总 token 数,展示 StreamingLLM 处理长序列的能力。
这个 Demo 更接近真实应用,展示了 StreamingLLM 在长序列场景下的实用性。
运行结果

模型存在重复生成的问题,不过这不是streamingLLM需要解决的,有的人会奇怪既然是优化memory 那和langchain相比有什么区别,应该说LangChain 本身不优化模型推理,性能受限于底层 LLM 的实现。
比较与适用场景
| 特性 | StreamingLLM | LangChain |
|---|---|---|
| 设计目标 | 底层优化,长序列高效生成 | 上层框架,简化应用开发 |
| 内存效率 | 高(固定缓存) | 中等(依赖模型窗口) |
| 易用性 | 低(需技术深度) | 高(模块化接口) |
| 功能范围 | 窄(专注生成优化) | 广(工具链、记忆、RAG 等) |
| 流式支持 | 原生支持 | 支持(需配置) |
| 适用场景 | 长对话、实时生成 | 快速原型、复杂应用 |
StreamingLLM 的优势场景
- 实时技术支持机器人:如你的例子中,超长多轮对话需要高效内存管理和低延迟生成。
- 资源受限环境:单机部署或边缘设备,要求最小化内存占用。
- 底层开发者:需要直接优化模型性能的研究人员或工程师。
LangChain 的优势场景
- 快速开发:需要快速构建聊天机器人、问答系统或 RAG 应用的团队。
- 复杂工作流:涉及外部工具调用、记忆管理或多模型集成的场景。
- 初学者或原型阶段:希望通过现成组件快速验证想法的开发者。
如果你关注性能和长序列:选择 StreamingLLM,特别是当你的应用需要处理超长对话或在资源受限环境下运行。可以结合基础模型(如 LLaMA)实现高效推理。treamingLLM 可能更适合底层优化,而 LangChain 可用于快速搭建完整应用。如果两者结合使用(例如用 StreamingLLM 优化模型推理,再用 LangChain 管理对话流),可能获得最佳效果,但需要权衡开发成本和性能收益
