免费送源码:Java+ssm+HTML 三分糖——甜品店网站设计与实现 计算机毕业设计原创定制
目 录
摘要 1
1 绪论 3
1.1 研究背景 3
1.2 研究意义 3
1.3论文结构与章节安排 3
2系统分析 4
2.1 可行性分析 4
2.2 系统流程分析 4
2.2.1 登录流程 4
2.2.2数据删除流程 5
2.3 系统功能分析 5
2.3.1功能性分析 6
2.3.2 非功能性分析 7
2.4 系统用例分析 7
2.5本章小结 8
3 系统总体设计 9
3.1 系统架构设计 9
3.2 系统功能模块设计 10
3.2.1整体功能模块设计 10
3.2.2用户模块设计 10
3.2.3在线商城模块设计 10
3.2.4评论管理模块设计 11
3.3 数据库设计 11
3.3.1 数据库概念结构设计 11
3.3.2 数据库逻辑结构设计 12
表access_token (登陆访问时长) 12
表auth (用户权限管理) 13
表best_partner (最佳拍档) 13
表collect (收藏) 14
表comment (评论) 14
表dessert_classification (甜品分类) 15
表dessert_list (甜品清单) 15
表discount_feedback (优惠回馈) 16
表forum (论坛) 16
表forum_type (论坛分类) 17
表hits (用户点击) 17
表notice (公告) 18
表order_information (订单信息) 18
表praise (点赞) 18
表registered_users (注册用户) 19
表slides (轮播图) 19
表upload (文件上传) 19
表user (用户账户:用于保存用户登录信息) 19
表user_group (用户组:用于用户前端身份和鉴权) 21
3.4本章小结 21
4 系统详细设计与实现 22
4.1注册用户功能模块 22
4.1.1用户注册界面 22
4.1.2用户登录界面 22
4.1.3 前台首页界面 23
4.1.4 sweet times社区界面 24
4.1.5店铺信息界面 24
4.2管理员功能模块 25
4.2.1公共管理界面 25
4.2.2用户管理界面 27
4.2.3论坛管理界面 27
4.2.4甜品分类管理界面 27
4.2.5甜品清单界面 28
4.2.6订单信息界面 28
4.2.7优惠回馈界面 29
4.2.8最佳拍档界面 29
5系统测试 31
5.1测试目的 31
5.2 测试用例 31
5.3 测试结果 33
6 结论 34
参考文献 35
致 谢 36
随着互联网技术的飞速发展,电子商务日益普及,越来越多的传统行业开始涉足网络市场。在我国,甜品行业市场规模逐年扩大,线上销售渠道成为企业拓展市场的重要手段。为此,本文提出了一种三分糖——甜品店网站,本系统是采用SSM+HTML框架进行开发设计。SSM框架是目前Java Web开发中广泛使用的成熟框架,HTML作为构建网页的基础语言,具有广泛的浏览器支持和强大的页面展示能力,结合SSM框架和HTML技术,可以实现功能齐全、性能稳定、界面友好的网络应用。
本文首先阐述了系统的研究背景和意义;然后对系统进行了可行性、功能性等分析;接着详细介绍了系统的设计原理和实现细节,主要包括系统架构设计、主要功能模块设计和数据库设计;最后对系统进行了部署和测试。通过本系统的的成功实施,有望为甜品店带来更多的商业机会和竞争优势。
关键词:甜品;甜品店网站;SSM;HTML
Abstract
With the rapid development of Internet technology and the growing popularity of e-commerce, more and more traditional industries have begun to set foot in the network market. In China, the market size of the dessert industry is expanding year by year, and online sales channels have become an important means for enterprises to expand their market. Therefore, this article proposes a three part sugar dessert shop website, which is developed and designed using the SSM+HTML framework. The SSM framework is a mature framework widely used in Java web development. HTML, as the basic language for building web pages, has extensive browser support and powerful page display capabilities. Combining the SSM framework and HTML technology, it can achieve fully functional, stable performance, and user-friendly network applications.
This article first elaborates on the research background and significance of the system; Then, feasibility and functionality analyses were conducted on the system; Then, the design principles and implementation details of the system were introduced in detail, mainly including system architecture design, main functional module design, and database design; Finally, the system was deployed and tested. The successful implementation of this system is expected to bring more business opportunities and competitive advantages to dessert shops.
Keywords: Desserts; Dessert shop website; SSM; HTML
1 绪论
SSM (Spring、SpringMVC、MyBatis)框架是目前Java Web开发中广泛使用的成熟框架,具有良好的稳定性、可扩展性和社区支持。HTML作为构建网页的基础语言,具有广泛的浏览器支持和强大的页面展示能力。结合SSM框架和HTML技术,可以实现功能齐全、性能稳定、界面友好的网络应用。
近年来,我国甜品市场消费需求旺盛,消费者对甜品品质、口感、外观等方面有了更高的要求。为满足市场需求,甜品店纷纷尝试线上线下相结合的销售模式,拓宽销售渠道。研究三分糖——甜品店网站具有重要的意义,主要体现在以下几个方面:
首先,可以提升客户体验与满意度。通过建立在线的甜品店网站,消费者可以更加方便地浏览和选择甜品,无需到店即可下单购买。同时,网站可以提供更加丰富的产品展示和介绍,帮助消费者更好地了解甜品的特点和口感,从而提高客户体验。
其次,可以扩大市场覆盖范围。传统的甜品店往往受到地理位置的限制,而在线的甜品店网站可以突破这一限制,将市场覆盖范围扩大到全国甚至全球。这将为甜品店带来更多的潜在消费者和订单,有助于提高销售额和市场份额。
最后,可以优化销售流程与提升效率。通过网站,甜品店可以实现线上支付、订单管理等功能,从而优化销售流程,提高订单处理速度和准确性。
论文将分层次进行编排,除去论文摘要致谢文献参考部分,论文主要架构如下:
第一章:绪论。主要介绍了课题研究的背景,研究意义和论文结构与章节安排。
第二章:系统分析。主要从系统的用户、功能等方面进行需求分析。
第三章:系统总体设计。主要对系统框架、系统功能模块、数据库进行功能设计。
第四章:系统详细设计与实现。主要介绍了系统功能界面的实现。
第五章:系统测试。主要对系统的部分界面进行测试并对主要功能进行测试。
第六章:结论。主要对系统的设计工作进行总结。
2系统分析
SSM框架是一套成熟、稳定且广泛应用的Java Web开发框架。Spring提供了强大的依赖注入和切面编程功能,Spring MVC则负责处理Web请求和响应,MyBatis则简化了数据库操作。这些技术都是开源的,拥有庞大的开发者社区,这意味着遇到问题时可以找到丰富的资源和解决方案。HTML作为前端开发的基础,使得网站界面能够兼容多种浏览器和设备,提供良好的用户体验。因此,从技术层面分析是可行的。
(2)经济可行性
开发甜品店网站相比传统的实体店或单一的线下销售模式,能够降低租金、人力等成本。同时,通过网站可以扩大销售范围,增加潜在客户和订单,从而提高盈利能力。此外,SSM框架是开源的,拥有大量的社区支持和丰富的学习资源。使用SSM框架进行开发可以降低开发成本,缩短开发周期。因此,从经济角度分析是可行的。
(3)操作可行性
系统采用B/S架构,用户只需要通过浏览器即可访问系统,无需安装额外的软件。同时,系统的操作界面简洁明了,易于理解和使用,用户无需具备专业的计算机知识即可进行操作。因此,从操作角度分析是可行的。
随着互联网的普及和电子商务的发展,越来越多的消费者开始接受并习惯在线购物。甜品作为一种受欢迎的美食,具有很大的市场潜力。通过在线销售,可以满足消费者对于便捷、个性化购物体验的需求。因此,从市场角度分析是可行的。
用户通过登录才能访问系统及权限以内的功能,对此将实现各种应用及管理等功能,用户登录流程图如下图2-1所示。

图2-1 登录流程图
如果系统里面存在一些没有用的数据,相关的管理人员还可以对这些数据进行删除,数据删除流程图如下图2-3所示。

图2-2 数据删除流程图
按照三分糖——甜品店网站的角色,主要包括注册用户和管理员这两大功能模块。
- 注册用户功能
- 注册登录:新用户可以通过注册成为系统用户,注册后可以用账号密码登录系统。
- 首页:用户可以查看首页展示的轮播图、甜品清单、优惠回馈等信息。用户可以查看甜品清单列表中某个甜品的详情并可以购买、点赞、收藏和评论;购买后可以对商品进行评论。用户可以查看某个优惠回馈活动的详情并可以进行点赞、收藏和评论。用户可以查看最佳拍档列表中某套器具的详情并可以进行点赞、收藏和评论。
- sweet times社区:用户可以发布论坛内容,可以查看sweet times社区列表中某个论坛的详情并可以点赞、收藏和评论。
- 店铺信息:用户可以查看系统发布的网站公告、关于我们、联系方式、网站介绍等信息。
- 我的:用户点击我的头像的下拉按钮“我的账户”进入页面可以修改个人信息和登录密码;点击“个人中心可以查看和管理个人中心中的个人首页、订单信息和收藏信息;点击“退出”即可退出系统登录。
- 管理员功能
- 登录:管理员可以通过在后台输入正确的账号和密码进行登录。
- 主页:管理员可以查看主页展示的相关信息。
- 公共管理:在公共管理菜单栏,管理员对轮播图和店铺信息进行管控,可以对轮播图、店铺信息进行增删改查操作。
- 用户管理:管理员可以查看系统用户(管理员、注册用户)列表中某一用户的详情;可以对用户信息进行增删改查操作。
- 论坛管理:管理员可以查看sweet times社区列表中某个论坛的详情和评论信息,可以对sweet times社区和社区分类进行增删改查操作。
- 甜品分类:管理员可以查看甜品分类列表中某个分类的详情,可以对甜品分类信息信息进行增删改查操作。
- 甜品清单:管理员可以查看甜品清单列表中某个甜品的详情和评论信息,可以对甜品清单信息进行增删改查操作。
- 订单信息:管理员可以查看订单信息列表中某个订单的详情和支付信息;可以对订单信息进行增删改查操作。
- 优惠回馈:管理员可以查看优惠回馈列表中某个甜品的优惠活动详情和评论信息,可以对优惠回馈信息进行增删改查操作。
- 最佳拍档:管理员可以查看最佳拍档列表中某套器具的详情和评论信息,可以对最佳拍档信息进行增删改查操作。
- 个人信息:管理员可以修改个人头像、昵称等信息。
- 修改密码:管理员可以修改登录密码,修改后可以用新密码登录系统。
- 退出:管理员点击“退出”即可退出系统登录。
三分糖——甜品店网站的非功能性需求比如系统的安全性怎么样,可靠性怎么样,性能怎么样,可拓展性怎么样等。具体可以表示在如下2-1表格中:
| 安全性 | 主要指三分糖——甜品店网站数据库的安装,数据库的使用和密码的设定必须合乎规范。 |
| 可靠性 | 可靠性是指三分糖——甜品店网站能够安装用户的指示进行操作,经过测试,可靠性90%以上。 |
| 性能 | 性能是影响三分糖——甜品店网站占据市场的必要条件,所以性能最好要佳才好。 |
| 可扩展性 | 比如数据库预留多个属性,比如接口的使用等确保了系统的非功能性需求。 |
| 易用性 | 用户只要跟着三分糖——甜品店网站的页面展示内容进行操作,就可以了。 |
| 可维护性 | 三分糖——甜品店网站开发的可维护性是非常重要的,经过测试,可维护性没有问题 |
通过2.3功能的分析,得出了本系统的用例图:
注册用户用例图如下图2-3所示。

图2-3 注册用户用例图
管理员用例图如下图2-4所示。

图2-4 管理员用例图
本章主要通过对三分糖——甜品店网站的可行性分析、流程分析、功能需求分析、系统用例分析,确定整个系统要实现的功能。同时也为系统的代码实现和测试提供了标准。
本章主要讨论的内容包括三分糖——甜品店网站的架构设计、功能模块设计、数据库系统设计。
本系统从架构上分为三层:表现层(UI)、业务逻辑层(BLL)以及数据层(DL)。

图3-1系统架构设计图
表现层(UI):又称UI层,主要完成本系统的UI交互功能,一个良好的UI可以打打提高用户的用户体验,增强用户使用本系统时的舒适度。UI的界面设计也要适应不同版本的系统以及不同尺寸的分辨率,以做到良好的兼容性。UI交互功能要求合理,用户进行交互操作时必须要得到与之相符的交互结果,这就要求表现层要与业务逻辑层进行良好的对接。
业务逻辑层(BLL):主要完成本系统的数据处理功能。用户从表现层传输过来的数据经过业务逻辑层进行处理交付给数据层,系统从数据层读取的数据经过业务逻辑层进行处理交付给表现层。
数据层(DL):由于本系统的数据是放在服务端的MySQL数据库中,因此本属于服务层的部分可以直接整合在业务逻辑层中,所以数据层中只有数据库,其主要完成本系统的数据存储和管理功能。
在上一章节中主要对系统的功能性需求和非功能性需求进行分析,并且根据需求分析了系统中的用例。接下来开始对本系统的主要功能和数据库开始进行设计。基于根据前面章节的需求分析得出,其总体设计模块图如图3-1所示。

图3-2 系统功能模块图
用户模块是系统中一个重要的功能模块,它涉及用户的注册、登录、个人信息管理等操作。在用户模块设计中,我们将定义用户数据的结构和属性,包括用户名、密码、邮箱等。同时,还需要实现用户注册、登录、修改密码等功能,并对用户输入进行验证和处理。用户模块的结构图如下图3-3所示:

图3-3用户模块结构图
在线商城模块是本系统中的重要功能之一。该模块的设计旨在提供对商品信息的发布、编辑、删除和查看等管理功能,以便及时、准确地向系统用户发布相关的商品信息等。其模块功能结构结构图如下图3-4所示:

图3-4在线商城模块结构图
三分糖——甜品店网站是一个交流性质的公开平台,用户可以对养护知识、专家答疑等进行评论,增加用户之间的互动性。但是同时也为了更好的规范评论的内容,管理员可以删除不合适的评论,其模块功能结构图如下图3-5所示:

图3-5评论管理模块结构图
数据库设计一般包括需求分析、概念模型设计、数据库表建立三大过程,其中需求分析前面章节已经阐述,概念模型设计有概念模型和逻辑结构设计两部分。
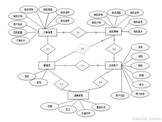
下面是整个三分糖——甜品店网站中主要的数据库表总E-R实体关系图。

图3-6 系统总E-R关系图
通过上一小节中三分糖——甜品店网站中总E-R关系图上得出一共需要创建很多个数据表。在此主要罗列几个主要的数据库表结构设计。
表access_token (登陆访问时长)
| 编号 | 名称 | 数据类型 | 长度 | 小数位 | 允许空值 | 主键 | 默认值 | 说明 |
| 1 | token_id | int | 10 | 0 | N | Y | 临时访问牌ID | |
| 2 | token | varchar | 64 | 0 | Y | N | 临时访问牌 | |
| 3 | info | text | 65535 | 0 | Y | N | ||
| 4 | maxage | int | 10 | 0 | N | N | 2 | 最大寿命:默认2小时 |
| 5 | create_time | timestamp | 19 | 0 | N | N | CURRENT_TIMESTAMP | 创建时间: |
| 6 | update_time | timestamp | 19 | 0 | N | N | CURRENT_TIMESTAMP | 更新时间: |
| 7 | user_id | int | 10 | 0 | N | N | 0 | 用户编号: |
表auth (用户权限管理)
| 编号 | 名称 | 数据类型 | 长度 | 小数位 | 允许空值 | 主键 | 默认值 | 说明 |
| 1 | auth_id | int | 10 | 0 | N | Y | 授权ID: | |
| 2 | user_group | varchar | 64 | 0 | Y | N | 用户组: | |
| 3 | mod_name | varchar | 64 | 0 | Y | N | 模块名: | |
| 4 | table_name | varchar | 64 | 0 | Y | N | 表名: | |
| 5 | page_title | varchar | 255 | 0 | Y | N | 页面标题: | |
| 6 | path | varchar | 255 | 0 | Y | N | 路由路径: | |
| 7 | position | varchar | 32 | 0 | Y | N | 位置: | |
| 8 | mode | varchar | 32 | 0 | N | N | _blank | 跳转方式: |
| 9 | add | tinyint | 3 | 0 | N | N | 1 | 是否可增加: |
| 10 | del | tinyint | 3 | 0 | N | N | 1 | 是否可删除: |
| 11 | set | tinyint | 3 | 0 | N | N | 1 | 是否可修改: |
| 12 | get | tinyint | 3 | 0 | N | N | 1 | 是否可查看: |
| 13 | field_add | text | 65535 | 0 | Y | N | 添加字段: | |
| 14 | field_set | text | 65535 | 0 | Y | N | 修改字段: | |
| 15 | field_get | text | 65535 | 0 | Y | N | 查询字段: | |
| 16 | table_nav_name | varchar | 500 | 0 | Y | N | 跨表导航名称: | |
| 17 | table_nav | varchar | 500 | 0 | Y | N | 跨表导航: | |
| 18 | option | text | 65535 | 0 | Y | N | 配置: | |
| 19 | create_time | timestamp | 19 | 0 | N | N | CURRENT_TIMESTAMP | 创建时间: |
| 20 | update_time | timestamp | 19 | 0 | N | N | CURRENT_TIMESTAMP | 更新时间: |
表best_partner (最佳拍档)
| 编号 | 名称 | 数据类型 | 长度 | 小数位 | 允许空值 | 主键 | 默认值 | 说明 |
| 1 | best_partner_id | int | 10 | 0 | N | Y | 最佳拍档ID | |
| 2 | instrument_number | varchar | 64 | 0 | Y | N | 器具编号 | |
| 3 | instrument_name | varchar | 64 | 0 | Y | N | 器具名称 | |
| 4 | instrument_type | varchar | 64 | 0 | Y | N | 器具类型 | |
| 5 | appliance_brand | varchar | 64 | 0 | Y | N | 器具品牌 | |
| 6 | appliance_model | varchar | 64 | 0 | Y | N | 器具型号 | |
| 7 | appliance_pictures | varchar | 255 | 0 | Y | N | 器具图片 | |
| 8 | usage | text | 65535 | 0 | Y | N | 使用方法 | |
| 9 | matters_needing_attention | text | 65535 | 0 | Y | N | 注意事项 | |
| 10 | equipment_details | longtext | 2147483647 | 0 | Y | N | 器具详情 | |
| 11 | hits | int | 10 | 0 | N | N | 0 | 点击数 |
| 12 | praise_len | int | 10 | 0 | N | N | 0 | 点赞数 |
| 13 | create_time | datetime | 19 | 0 | N | N | CURRENT_TIMESTAMP | 创建时间 |
| 14 | update_time | timestamp | 19 | 0 | N | N | CURRENT_TIMESTAMP | 更新时间 |
表collect (收藏)
| 编号 | 名称 | 数据类型 | 长度 | 小数位 | 允许空值 | 主键 | 默认值 | 说明 |
| 1 | collect_id | int | 10 | 0 | N | Y | 收藏ID: | |
| 2 | user_id | int | 10 | 0 | N | N | 0 | 收藏人ID: |
| 3 | source_table | varchar | 255 | 0 | Y | N | 来源表: | |
| 4 | source_field | varchar | 255 | 0 | Y | N | 来源字段: | |
| 5 | source_id | int | 10 | 0 | N | N | 0 | 来源ID: |
| 6 | title | varchar | 255 | 0 | Y | N | 标题: | |
| 7 | img | varchar | 255 | 0 | Y | N | 封面: | |
| 8 | create_time | timestamp | 19 | 0 | N | N | CURRENT_TIMESTAMP | 创建时间: |
| 9 | update_time | timestamp | 19 | 0 | N | N | CURRENT_TIMESTAMP | 更新时间: |
表comment (评论)
| 编号 | 名称 | 数据类型 | 长度 | 小数位 | 允许空值 | 主键 | 默认值 | 说明 |
| 1 | comment_id | int | 10 | 0 | N | Y | 评论ID: | |
| 2 | user_id | int | 10 | 0 | N | N | 0 | 评论人ID: |
| 3 | reply_to_id | int | 10 | 0 | N | N | 0 | 回复评论ID:空为0 |
| 4 | content | longtext | 2147483647 | 0 | Y | N | 内容: | |
| 5 | nickname | varchar | 255 | 0 | Y | N | 昵称: | |
| 6 | avatar | varchar | 255 | 0 | Y | N | 头像地址:[0,255] | |
| 7 | create_time | timestamp | 19 | 0 | N | N | CURRENT_TIMESTAMP | 创建时间: |
| 8 | update_time | timestamp | 19 | 0 | N | N | CURRENT_TIMESTAMP | 更新时间: |
| 9 | source_table | varchar | 255 | 0 | Y | N | 来源表: | |
| 10 | source_field | varchar | 255 | 0 | Y | N | 来源字段: | |
| 11 | source_id | int | 10 | 0 | N | N | 0 | 来源ID: |
表dessert_classification (甜品分类)
| 编号 | 名称 | 数据类型 | 长度 | 小数位 | 允许空值 | 主键 | 默认值 | 说明 |
| 1 | dessert_classification_id | int | 10 | 0 | N | Y | 甜品分类ID | |
| 2 | dessert_type | varchar | 64 | 0 | Y | N | 甜品类型 | |
| 3 | create_time | datetime | 19 | 0 | N | N | CURRENT_TIMESTAMP | 创建时间 |
| 4 | update_time | timestamp | 19 | 0 | N | N | CURRENT_TIMESTAMP | 更新时间 |
表dessert_list (甜品清单)
| 编号 | 名称 | 数据类型 | 长度 | 小数位 | 允许空值 | 主键 | 默认值 | 说明 |
| 1 | dessert_list_id | int | 10 | 0 | N | Y | 甜品清单ID | |
| 2 | dessert_number | varchar | 64 | 0 | Y | N | 甜品编号 | |
| 3 | dessert_name | varchar | 64 | 0 | Y | N | 甜品名称 | |
| 4 | dessert_type | varchar | 64 | 0 | Y | N | 甜品类型 | |
| 5 | dessert_specifications | varchar | 64 | 0 | Y | N | 甜品规格 | |
| 6 | dessert_prices | varchar | 64 | 0 | Y | N | 甜品价格 | |
| 7 | dessert_pictures | varchar | 255 | 0 | Y | N | 甜品图片 | |
| 8 | dessert_inventory | int | 10 | 0 | Y | N | 0 | 甜品库存 |
| 9 | dessert_sales | varchar | 64 | 0 | Y | N | 甜品销量 | |
| 10 | dessert_introduction | text | 65535 | 0 | Y | N | 甜品介绍 | |
| 11 | dessert_details | longtext | 2147483647 | 0 | Y | N | 甜品详情 | |
| 12 | hits | int | 10 | 0 | N | N | 0 | 点击数 |
| 13 | praise_len | int | 10 | 0 | N | N | 0 | 点赞数 |
| 14 | create_time | datetime | 19 | 0 | N | N | CURRENT_TIMESTAMP | 创建时间 |
| 15 | update_time | timestamp | 19 | 0 | N | N | CURRENT_TIMESTAMP | 更新时间 |
表discount_feedback (优惠回馈)
| 编号 | 名称 | 数据类型 | 长度 | 小数位 | 允许空值 | 主键 | 默认值 | 说明 |
| 1 | discount_feedback_id | int | 10 | 0 | N | Y | 优惠回馈ID | |
| 2 | activity_name | varchar | 64 | 0 | Y | N | 活动名称 | |
| 3 | activity_time | varchar | 64 | 0 | Y | N | 活动时间 | |
| 4 | discounts | varchar | 64 | 0 | Y | N | 优惠折扣 | |
| 5 | activity_products | varchar | 255 | 0 | Y | N | 活动商品 | |
| 6 | activity_content | text | 65535 | 0 | Y | N | 活动内容 | |
| 7 | activity_rules | text | 65535 | 0 | Y | N | 活动规则 | |
| 8 | hits | int | 10 | 0 | N | N | 0 | 点击数 |
| 9 | praise_len | int | 10 | 0 | N | N | 0 | 点赞数 |
| 10 | create_time | datetime | 19 | 0 | N | N | CURRENT_TIMESTAMP | 创建时间 |
| 11 | update_time | timestamp | 19 | 0 | N | N | CURRENT_TIMESTAMP | 更新时间 |
表forum (论坛)
| 编号 | 名称 | 数据类型 | 长度 | 小数位 | 允许空值 | 主键 | 默认值 | 说明 |
| 1 | forum_id | mediumint | 8 | 0 | N | Y | 论坛id | |
| 2 | display | smallint | 5 | 0 | N | N | 100 | 排序 |
| 3 | user_id | mediumint | 8 | 0 | N | N | 0 | 用户ID |
| 4 | nickname | varchar | 16 | 0 | Y | N | 昵称:[0,16] | |
| 5 | praise_len | int | 10 | 0 | Y | N | 0 | 点赞数 |
| 6 | hits | int | 10 | 0 | N | N | 0 | 访问数 |
| 7 | title | varchar | 125 | 0 | N | N | 标题 | |
| 8 | keywords | varchar | 125 | 0 | Y | N | 关键词 | |
| 9 | description | varchar | 255 | 0 | Y | N | 描述 | |
| 10 | url | varchar | 255 | 0 | Y | N | 来源地址 | |
| 11 | tag | varchar | 255 | 0 | Y | N | 标签 | |
| 12 | img | text | 65535 | 0 | Y | N | 封面图 | |
| 13 | content | longtext | 2147483647 | 0 | Y | N | 正文 | |
| 14 | create_time | timestamp | 19 | 0 | N | N | CURRENT_TIMESTAMP | 创建时间: |
| 15 | update_time | timestamp | 19 | 0 | N | N | CURRENT_TIMESTAMP | 更新时间: |
| 16 | avatar | varchar | 255 | 0 | Y | N | 发帖人头像: | |
| 17 | type | varchar | 64 | 0 | N | N | 0 | 论坛分类:[0,1000]用来搜索指定类型的论坛帖 |
表forum_type (论坛分类)
| 编号 | 名称 | 数据类型 | 长度 | 小数位 | 允许空值 | 主键 | 默认值 | 说明 |
| 1 | type_id | smallint | 5 | 0 | N | Y | 分类ID:[0,10000] | |
| 2 | name | varchar | 16 | 0 | N | N | 分类名称:[2,16] | |
| 3 | description | varchar | 255 | 0 | Y | N | 描述:[0,255]描述该分类的作用 | |
| 4 | url | varchar | 255 | 0 | Y | N | 外链地址:[0,255]如果该分类是跳转到其他网站的情况下,就在该URL上设置 | |
| 5 | father_id | smallint | 5 | 0 | N | N | 0 | 上级分类ID:[0,32767] |
| 6 | icon | varchar | 255 | 0 | Y | N | 分类图标: | |
| 7 | create_time | timestamp | 19 | 0 | N | N | CURRENT_TIMESTAMP | 创建时间: |
| 8 | update_time | timestamp | 19 | 0 | N | N | CURRENT_TIMESTAMP | 更新时间: |
表hits (用户点击)
| 编号 | 名称 | 数据类型 | 长度 | 小数位 | 允许空值 | 主键 | 默认值 | 说明 |
| 1 | hits_id | int | 10 | 0 | N | Y | 点赞ID: | |
| 2 | user_id | int | 10 | 0 | N | N | 0 | 点赞人: |
| 3 | create_time | timestamp | 19 | 0 | N | N | CURRENT_TIMESTAMP | 创建时间: |
| 4 | update_time | timestamp | 19 | 0 | N | N | CURRENT_TIMESTAMP | 更新时间: |
| 5 | source_table | varchar | 255 | 0 | Y | N | 来源表: | |
| 6 | source_field | varchar | 255 | 0 | Y | N | 来源字段: | |
| 7 | source_id | int | 10 | 0 | N | N | 0 | 来源ID: |
表notice (公告)
| 编号 | 名称 | 数据类型 | 长度 | 小数位 | 允许空值 | 主键 | 默认值 | 说明 |
| 1 | notice_id | mediumint | 8 | 0 | N | Y | 公告id: | |
| 2 | title | varchar | 125 | 0 | N | N | 标题: | |
| 3 | content | longtext | 2147483647 | 0 | Y | N | 正文: | |
| 4 | create_time | timestamp | 19 | 0 | N | N | CURRENT_TIMESTAMP | 创建时间: |
| 5 | update_time | timestamp | 19 | 0 | N | N | CURRENT_TIMESTAMP | 更新时间: |
表order_information (订单信息)
| 编号 | 名称 | 数据类型 | 长度 | 小数位 | 允许空值 | 主键 | 默认值 | 说明 |
| 1 | order_information_id | int | 10 | 0 | N | Y | 订单信息ID | |
| 2 | dessert_number | varchar | 64 | 0 | Y | N | 甜品编号 | |
| 3 | dessert_name | varchar | 64 | 0 | Y | N | 甜品名称 | |
| 4 | dessert_type | varchar | 64 | 0 | Y | N | 甜品类型 | |
| 5 | dessert_specifications | varchar | 64 | 0 | Y | N | 甜品规格 | |
| 6 | dessert_prices | varchar | 64 | 0 | Y | N | 甜品价格 | |
| 7 | purchasing_users | int | 10 | 0 | Y | N | 0 | 购买用户 |
| 8 | user_name | varchar | 64 | 0 | Y | N | 用户姓名 | |
| 9 | purchase_quantity | varchar | 64 | 0 | Y | N | 购买数量 | |
| 10 | total_order_price | varchar | 64 | 0 | Y | N | 订单总价 | |
| 11 | order_remarks | text | 65535 | 0 | Y | N | 订单备注 | |
| 12 | pay_state | varchar | 16 | 0 | N | N | 未支付 | 支付状态 |
| 13 | pay_type | varchar | 16 | 0 | Y | N | 支付类型: 微信、支付宝、网银 | |
| 14 | create_time | datetime | 19 | 0 | N | N | CURRENT_TIMESTAMP | 创建时间 |
| 15 | update_time | timestamp | 19 | 0 | N | N | CURRENT_TIMESTAMP | 更新时间 |
表praise (点赞)
| 编号 | 名称 | 数据类型 | 长度 | 小数位 | 允许空值 | 主键 | 默认值 | 说明 |
| 1 | praise_id | int | 10 | 0 | N | Y | 点赞ID: | |
| 2 | user_id | int | 10 | 0 | N | N | 0 | 点赞人: |
| 3 | create_time | timestamp | 19 | 0 | N | N | CURRENT_TIMESTAMP | 创建时间: |
| 4 | update_time | timestamp | 19 | 0 | N | N | CURRENT_TIMESTAMP | 更新时间: |
| 5 | source_table | varchar | 255 | 0 | Y | N | 来源表: | |
| 6 | source_field | varchar | 255 | 0 | Y | N | 来源字段: | |
| 7 | source_id | int | 10 | 0 | N | N | 0 | 来源ID: |
| 8 | status | bit | 1 | 0 | N | N | 1 | 点赞状态:1为点赞,0已取消 |
表registered_users (注册用户)
| 编号 | 名称 | 数据类型 | 长度 | 小数位 | 允许空值 | 主键 | 默认值 | 说明 |
| 1 | registered_users_id | int | 10 | 0 | N | Y | 注册用户ID | |
| 2 | user_name | varchar | 64 | 0 | Y | N | 用户姓名 | |
| 3 | user_gender | varchar | 64 | 0 | Y | N | 用户性别 | |
| 4 | examine_state | varchar | 16 | 0 | N | N | 已通过 | 审核状态 |
| 5 | user_id | int | 10 | 0 | N | N | 0 | 用户ID |
| 6 | create_time | datetime | 19 | 0 | N | N | CURRENT_TIMESTAMP | 创建时间 |
| 7 | update_time | timestamp | 19 | 0 | N | N | CURRENT_TIMESTAMP | 更新时间 |
表slides (轮播图)
| 编号 | 名称 | 数据类型 | 长度 | 小数位 | 允许空值 | 主键 | 默认值 | 说明 |
| 1 | slides_id | int | 10 | 0 | N | Y | 轮播图ID: | |
| 2 | title | varchar | 64 | 0 | Y | N | 标题: | |
| 3 | content | varchar | 255 | 0 | Y | N | 内容: | |
| 4 | url | varchar | 255 | 0 | Y | N | 链接: | |
| 5 | img | varchar | 255 | 0 | Y | N | 轮播图: | |
| 6 | hits | int | 10 | 0 | N | N | 0 | 点击量: |
| 7 | create_time | timestamp | 19 | 0 | N | N | CURRENT_TIMESTAMP | 创建时间: |
| 8 | update_time | timestamp | 19 | 0 | N | N | CURRENT_TIMESTAMP | 更新时间: |
表upload (文件上传)
| 编号 | 名称 | 数据类型 | 长度 | 小数位 | 允许空值 | 主键 | 默认值 | 说明 |
| 1 | upload_id | int | 10 | 0 | N | Y | 上传ID | |
| 2 | name | varchar | 64 | 0 | Y | N | 文件名 | |
| 3 | path | varchar | 255 | 0 | Y | N | 访问路径 | |
| 4 | file | varchar | 255 | 0 | Y | N | 文件路径 | |
| 5 | display | varchar | 255 | 0 | Y | N | 显示顺序 | |
| 6 | father_id | int | 10 | 0 | Y | N | 0 | 父级ID |
| 7 | dir | varchar | 255 | 0 | Y | N | 文件夹 | |
| 8 | type | varchar | 32 | 0 | Y | N | 文件类型 |
表user (用户账户:用于保存用户登录信息)
| 编号 | 名称 | 数据类型 | 长度 | 小数位 | 允许空值 | 主键 | 默认值 | 说明 |
| 1 | user_id | mediumint | 8 | 0 | N | Y | 用户ID:[0,8388607]用户获取其他与用户相关的数据 | |
| 2 | state | smallint | 5 | 0 | N | N | 1 | 账户状态:[0,10](1可用|2异常|3已冻结|4已注销) |
| 3 | user_group | varchar | 32 | 0 | Y | N | 所在用户组:[0,32767]决定用户身份和权限 | |
| 4 | login_time | timestamp | 19 | 0 | N | N | CURRENT_TIMESTAMP | 上次登录时间: |
| 5 | phone | varchar | 11 | 0 | Y | N | 手机号码:[0,11]用户的手机号码,用于找回密码时或登录时 | |
| 6 | phone_state | smallint | 5 | 0 | N | N | 0 | 手机认证:[0,1](0未认证|1审核中|2已认证) |
| 7 | username | varchar | 16 | 0 | N | N | 用户名:[0,16]用户登录时所用的账户名称 | |
| 8 | nickname | varchar | 16 | 0 | Y | N | 昵称:[0,16] | |
| 9 | password | varchar | 64 | 0 | N | N | 密码:[0,32]用户登录所需的密码,由6-16位数字或英文组成 | |
| 10 | | varchar | 64 | 0 | Y | N | 邮箱:[0,64]用户的邮箱,用于找回密码时或登录时 | |
| 11 | email_state | smallint | 5 | 0 | N | N | 0 | 邮箱认证:[0,1](0未认证|1审核中|2已认证) |
| 12 | avatar | varchar | 255 | 0 | Y | N | 头像地址:[0,255] | |
| 13 | open_id | varchar | 255 | 0 | Y | N | 针对获取用户信息字段 | |
| 14 | create_time | timestamp | 19 | 0 | N | N | CURRENT_TIMESTAMP | 创建时间: |
| 15 | vip_level | varchar | 255 | 0 | Y | N | 会员等级 | |
| 16 | vip_discount | double | 11 | 2 | Y | N | 0.00 | 会员折扣 |
表user_group (用户组:用于用户前端身份和鉴权)
| 编号 | 名称 | 数据类型 | 长度 | 小数位 | 允许空值 | 主键 | 默认值 | 说明 |
| 1 | group_id | mediumint | 8 | 0 | N | Y | 用户组ID:[0,8388607] | |
| 2 | display | smallint | 5 | 0 | N | N | 100 | 显示顺序:[0,1000] |
| 3 | name | varchar | 16 | 0 | N | N | 名称:[0,16] | |
| 4 | description | varchar | 255 | 0 | Y | N | 描述:[0,255]描述该用户组的特点或权限范围 | |
| 5 | source_table | varchar | 255 | 0 | Y | N | 来源表: | |
| 6 | source_field | varchar | 255 | 0 | Y | N | 来源字段: | |
| 7 | source_id | int | 10 | 0 | N | N | 0 | 来源ID: |
| 8 | register | smallint | 5 | 0 | Y | N | 0 | 注册位置: |
| 9 | create_time | timestamp | 19 | 0 | N | N | CURRENT_TIMESTAMP | 创建时间: |
| 10 | update_time | timestamp | 19 | 0 | N | N | CURRENT_TIMESTAMP | 更新时间: |
整个三分糖——甜品店网站的需求分析主要对系统总体架构以及功能模块的设计,通过建立E-R模型和数据库逻辑系统设计完成了数据库系统设计。
4 系统详细设计与实现
用户注册界面用于新用户进行账号注册,用户需要填写必要的个人信息并选择合适的用户名和密码。注册界面应该进行输入验证和数据格式检查,确保用户提供有效的信息。系统会对输入的信息进行验证,验证通过后即可完成注册。其界面展示如下图4-1所示。

图4-1 注册界面图
注册代码如下:
@PostMapping("register")
public Map<String, Object> signUp(HttpServletRequest request) throws IOException {
Map<String, String> query = new HashMap<>();
Map<String,Object> map = service.readBody(request.getReader());
query.put("username",String.valueOf(map.get("username")));
List list = service.selectBaseList(service.select(query, new HashMap<>()));
if (list.size()>0){
return error(30000, "用户已存在");
}
map.put("password",service.encryption(String.valueOf(map.get("password"))));
service.insert(map);
return success(1);
}
用户登录界面用于已注册用户进行账号登录,用户需要输入正确的用户名和密码才能成功登录系统。登录界面应对用户的输入进行验证,并提供密码找回或重新注册的选项。其界面展示如下图4-2所示。

图4-2登录界面图
登录代码如下:
@PostMapping("login")
public Map<String, Object> login(@RequestBody Map<String, String> data, HttpServletRequest httpServletRequest) {
log.info("[执行登录接口]");
String username = data.get("username");
String email = data.get("email");
String phone = data.get("phone");
String password = data.get("password");
List resultList = null;
QueryWrapper wrapper = new QueryWrapper<User>();
Map<String, String> map = new HashMap<>();
首页界面是用户访问系统的入口页面,它应该展示平台的主要功能和特色。用户可以查看首页展示的轮播图、甜品清单、优惠回馈等信息。用户可以查看甜品清单列表中某个甜品的详情并可以购买、点赞、收藏和评论;购买后可以对商品进行评论。用户可以查看某个优惠回馈活动的详情并可以进行点赞、收藏和评论。用户可以查看最佳拍档列表中某套器具的详情并可以进行点赞、收藏和评论。其界面展示如下图4-3所示。

图4-3 前台首页界面图
用户可以查看sweet times社区列表中某个论坛的详情并可以点赞、收藏和评论。点击“发布内容”输入标题、正文、分类等信息后点击“确认”即可完成论坛的发布。其界面如下图4-4所示。

图4-4 sweet times社区界面图
用户可以查看甜品清单列表中某个甜品的详情并可以购买、点赞、收藏和评论;购买后可以对商品进行评论。支持通过关键字搜索、下拉搜索方式搜索查找甜品信息。其界面如下图4-5所示。

图4-5甜品清单管理界面图

在公共管理菜单栏,管理员对轮播图和店铺信息进行管控,可以对轮播图、店铺信息进行增删改查操作。其界面如下图4-6所示。

图4-6公共管理界面图
新增的代码如下:
@PostMapping("/add")
@Transactional
public Map<String, Object> add(HttpServletRequest request) throws IOException {
service.insert(service.readBody(request.getReader()));
return success(1);
}
@Transactional
public Map<String, Object> addMap(Map<String,Object> map){
service.insert(map);
return success(1);
}
删除的代码如下:
@RequestMapping(value = "/del")
@Transactional
public Map<String, Object> del(HttpServletRequest request) {
service.delete(service.readQuery(request), service.readConfig(request));
return success(1);
}
图片/文件上传的代码如下:
上传文件关键代码:
@PostMapping("/upload")
public Map<String, Object> upload(@RequestParam(value = "file",required=false) MultipartFile file,HttpServletRequest request) {
log.info("进入方法");
if (file.isEmpty()) {
return error(30000, "没有选择文件");
}
try {
//判断有没路径,没有则创建
String filePath = request.getSession().getServletContext().getRealPath("\\") +"upload\\";
File targetDir = new File(filePath);
if (!targetDir.exists() && !targetDir.isDirectory()) {
if (targetDir.mkdirs()) {
log.info("创建目录成功");
} else {
log.error("创建目录失败");
}
}
String fileName = file.getOriginalFilename();
int lastIndexOf = fileName.lastIndexOf(".");
String suffix = fileName.substring(lastIndexOf);
fileName = IdWorker.getId()+suffix;
File dest = new File(filePath + fileName);
log.info("文件路径:{}", dest.getPath());
log.info("文件名:{}", dest.getName());
file.transferTo(dest);
JSONObject jsonObject = new JSONObject();
jsonObject.put("url", "/api/upload/" + fileName);
return success(jsonObject);
} catch (IOException e) {
log.info("上传失败:{}", e.getMessage());
}
return error(30000, "上传失败");
}
管理员可以查看系统用户(管理员、注册用户)列表中某一用户的详情;可以对用户信息进行增删改查操作。其界面如下图4-7所示。

图4-7用户管理界面图
在论坛管理菜单栏,管理员对sweet times社区和社区分类进行管理。可以查看sweet times社区列表中某个论坛的详情和评论信息,可以对sweet times社区和社区分类进行增删改查操作。其界面如下图4-8所示。

图4-8论坛管理界面图
管理员可以查看甜品分类列表中某个分类的详情,可以对甜品分类信息信息进行增删改查操作。其界面如下图4-9所示。

图4-9甜品分类管理界面图
管理员可以查看甜品清单列表中某个甜品的详情和评论信息,可以对甜品清单信息进行增删改查操作。其界面如下图4-10所示。

图4-10甜品清单界面图
管理员可以查看订单信息列表中某个订单的详情;已完成支付的订单可以查看用户的支付详情;可以对订单信息进行增删改查操作。其界面如下图4-11所示。

图4-11订单信息界面图
管理员可以查看优惠回馈列表中某个甜品的优惠活动详情和评论信息,可以对优惠回馈信息进行增删改查操作。其界面如下图4-12所示。

图4-12优惠回馈界面图
管理员可以查看最佳拍档列表中某某套器具的详情和评论信息,可以对最佳拍档信息进行增删改查操作。其界面如下图4-13所示。

图4-13最佳拍档界面图
5系统测试
系统测试的目的是确保系统的功能完整、性能稳定,并验证系统是否符合预期的设计和需求。通过系统测试,可以发现和修复潜在的错误和缺陷,提高系统的质量和可靠性。同时,系统测试还可以评估系统在不同条件下的性能表现,包括并发性能、响应时间和容错能力等。通过全面的系统测试,可以确保系统在正式上线前达到高品质的状态。
系统测试包括:用户登录功能测试、sweet times社区查看功能测试、甜品清单添加功能测试、密码修改功能测试,如表5-1、5-2、5-3、5-4所示:
用户登录功能测试:
表5-1 用户登录功能测试表
| 测试用例编号 | 测试描述 | 预期结果 | 实际结果 | 是否通过 |
| TC001 | 使用正确的用户名和密码进行登录 | 成功登录系统,跳转到用户首页 | 登录成功,跳转到用户首页 | 通过 |
| TC002 | 使用不存在的用户名进行登录 | 显示错误提示信息:用户名不存在 | 显示错误提示信息:用户名不存在 | 通过 |
| TC003 | 使用正确的用户名和错误的密码进行登录 | 显示错误提示信息:密码错误 | 显示错误提示信息:密码错误 | 通过 |
| TC004 | 不输入用户名和密码直接点击登录按钮 | 显示错误提示信息:用户名和密码不能为空 | 显示错误提示信息:用户名和密码不能为空 | 通过 |
sweet times社区查看功能测试:
表5-2 sweet times社区查看功能测试表
| 测试用例编号 | 测试描述 | 预期结果 | 实际结果 | 是否通过 |
| TC001 | 打开sweet times社区页面,检查是否能够正确展示sweet times社区列表信息 | sweet times社区列表显示正确 | sweet times社区列表显示正确 | 通过 |
| TC002 | 点击sweet times社区查看按钮,检查是否能正常打开页面 | sweet times社区详情页面显示正确 | sweet times社区详情页面显示正确 | 通过 |
| TC003 | 检查sweet times社区搜索功能 | 根据关键字搜索到相关sweet times社区并正确展示 | 根据关键字搜索到相关sweet times社区并正确展示 | 通过 |
管理员添加甜品清单界面测试:
表5-3 管理员添加甜品清单界面测试表
| 测试用例编号 | 测试描述 | 预期结果 | 实际结果 | 是否通过 |
| TC001 | 使用合法的信息添加一个新的甜品信息 | 甜品信息成功添加到系统 | 甜品信息成功添加到系统 | 通过 |
| TC002 | 使用已存在的甜品名称添加一个甜品信息 | 显示错误提示信息:商甜品名称已存在 | 显示错误提示信息:甜品名称已存在 | 通过 |
| TC003 | 添加甜品信息时不输入必填信息 | 显示错误提示信息:必填字段不能为空 | 显示错误提示信息:必填字段不能为空 | 通过 |
| TC004 | 使用不存在的关键字进行搜索 | 搜索结果为空 | 搜索结果为空 | 通过 |
表5-4密码修改功能测试表
| 测试用例编号 | 测试描述 | 预期结果 | 实际结果 | 是否通过 |
| TC001 | 输入正确的原密码和新密码进行修改 | 密码成功修改 | 密码成功修改 | 通过 |
| TC002 | 输入错误的原密码和新密码进行修改 | 显示错误提示信息:原密码错误 | 显示错误提示信息:原密码错误 | 通过 |
| TC003 | 不输入原密码和新密码直接点击修改按钮 | 显示错误提示信息:密码不能为空 | 显示错误提示信息:密码不能为空 | 通过 |
通过编写三分糖——甜品店网站的测试用例,已经检测完毕系统测试包括:用户登录功能测试、sweet times社区查看功能测试、甜品清单添加功能测试、密码修改功能测试,通过这四大模块为三分糖——甜品店网站的设计与实现的后期推广运营提供了强力的技术支撑。
在三分糖——甜品店网站开发之前,需要先对用户的具体需求进行分析。包括系统的可行性分析、功能需求分析以及其他需求等。在可行性分析过程中,对系统实现的技术性、经济性等方面进行了分析。总体上证明了系统实施的可行性。
本文总结了三分糖——甜品店网站开发背景与意义,然后阐述了系统的具体业务需求,并根据系统需求对系统结构以及功能模块等进行了详细地设计,将整个系统划分为多个不同的功能模块。在分析系统功能需求时,对整个系统的总体架构以及功能模块等进行了分析,并选择合适的系统开发技术完成了对各个模块的开发工作。系统开发完成之后进行了部署,同时进行了系统的测试过程,通过测试证明了系统在功能以及性能等方面都达到了预期的要求,具有较高的稳定性与可靠性。
[1]高俊杰,孙鹏霞,刘义汉,等.基于SSM的网上订餐管理系统[J].软件,2024,45(01):168-173.
[2]付何彤.基于MVC与HTML5的学习管理系统设计[J].电子技术,2023,52(12):20-21.
[3]单厚信,刘舒心,程文远,等.基于SSM架构的图书资料管理系统设计与实现[J].现代信息科技,2023,7(23):46-51.
[4]张立安,林汝少,马敬萱.基于HTML5的药品查询平台设计与实现[J].现代信息科技,2023,7(23):15-18.
[5]赵进步,袁慧.基于SSM框架的“云节”系统设计与实现[J].电脑编程技巧与维护,2023,(10):90-92.
[6]庄珲.M甜品公司营销策略优化研究[D].华侨大学,2023.DOI:10.27155/d.cnki.ghqiu.2023.000287.
[7]包淑馨.长春市松菓屋甜品店服务营销策略研究[D].吉林大学,2022.
[8]陈超.基于SSM的网上书城销售管理系统的设计与实现[D].北京邮电大学,2022.
[9]常佳宁,潘琳.一种基于B/S的网上购物系统设计[J].中国科技信息,2021,(15):71-72.
[10]杨洁.言言甜品的市场定位及营销策略[D].四川师范大学,2020.
[11]全璐.基于O2O模式下HN甜品的营销推广策略研究[D].浙江工商大学,2020.
[12]王思洁.基于SSM框架的零食在线销售系统的设计与实现[J].南方农机,2020,51(09):223.
[13]张马丽,张丽瑷.互联网背景下甜品店市场营销SWOT分析[J].产业与科技论坛,2020,19(10):14-15.
[14]]Liang C .School Vehicle Management System Based on JAVA Language[J].Academic Journal of Computing Information Science,2023,6(9):
[15]Hongying Z .A Study on the Design of English Speaking Examination System Based on SSM Framework[J].Journal of Sensors,2022,2022
[16]宋蕙帆.基于SSM的精准就业服务平台设计与实现[J].科技创新与应用,2024,14(08):102-105.
[17]徐正超,王义斐,谭煜凯等.基于HTML的实验预约管理系统设计与实现[J].科技与创新,2023,(22):146-148.
[18] Sunday O B ,Nduka O S . MySQL Database Server: Deploying Software Application to Enhance Visibility and Accountability [J]. Current Journal of Applied Science and Technology, 2023, 42 (4): 16-23.
[19]季焕淑.基于HTML5技术的移动Web前端设计与开发[J].电脑编程技巧与维护,2022,(10):74-76+169.
[20]杨华,徐扬.MySQL数据库对中文编码支持的探讨[J].网络安全和信息化,2023,(10):157-160.
首先,我要感谢我的论文指导老师。在论文完成的整个过程中,指导老师始终给予我无微不至的关爱与指导。在论文写作的过程中,导师那耐心细致的指导,以及提出的具有建设性的意见,都给予了我极大的帮助,让我受益匪浅。导师严谨的治学态度、敬业精神以及高水平的教学能力,都给我树立了追求卓越的典范,这对我以后的人生道路和学业成就都产生了极大的积极影响。
此外,我还要感谢我班的同学们,他们既是我的同窗好友,又是我的良师益友。正是由于你们的支持和关怀,使得我在大学期间的学习和生活都变得异常充实。感谢那些在大学期间给予我帮助的所有老师和同学们,是你们给予了我在学业道路上的前进动力。
当然,我也不能忘记我的父母,是他们用无私的爱抚养我成人。你们的养育之恩我将永生难忘,将来我一定会用我的成绩回报你们。在成长的道路上,我会不断努力,不负众望,用实际行动来回报你们对我的期望。
免费领源码,麻烦一键三连,私信博主。谢谢。
