C#中实现XML解析器
XML(可扩展标记语言)是一种广泛用于存储和传输数据的格式,因其具有良好的可读性和可扩展性,在许多领域都有应用。
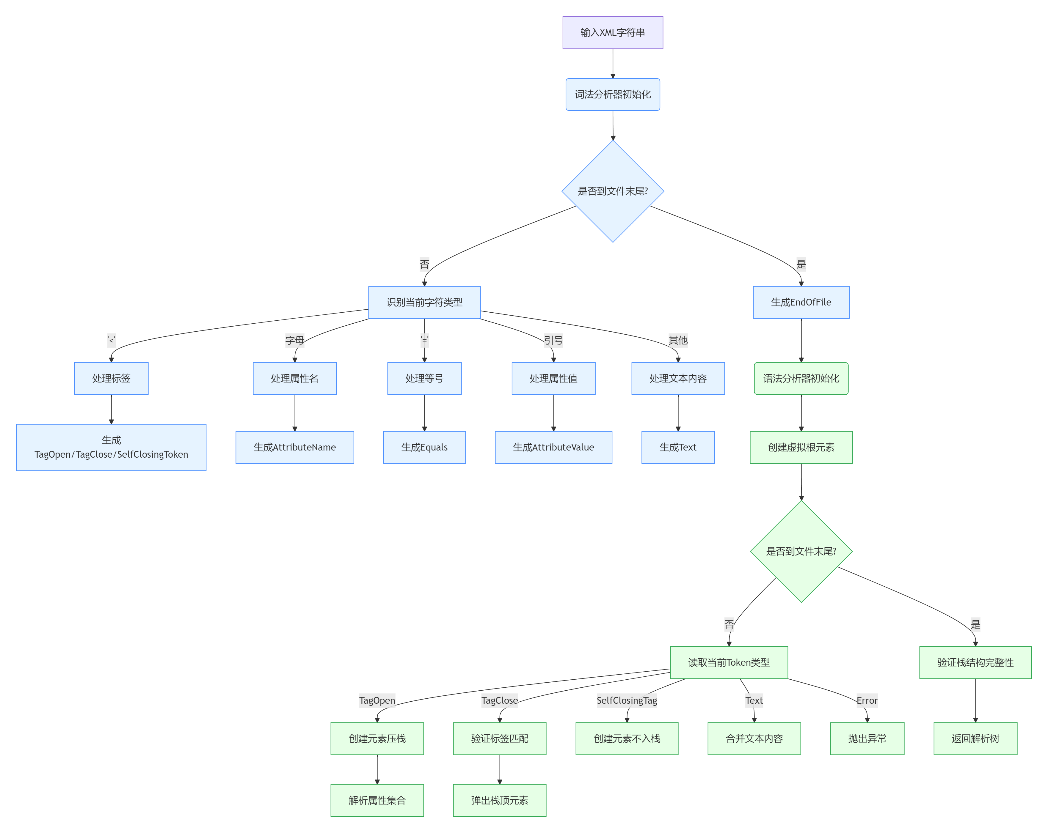
实现思路:
词法分析
词法分析的目的是将输入的 XML 字符串分解为一个个的词法单元,例如开始标签、结束标签、属性、文本等。我们可以定义一个XMLToken类来表示词法单元,以及一个Scanner类来进行词法分析。
语法分析
语法分析的目的是根据词法单元构建 XML 文档的树形结构。我们可以定义一个MXmlParser类来进行语法分析,它将接收一个XMLToken作为输入,并返回解析后的 XML 文档树。
流程图:

代码实现:
1.定义XMLToken类:
// -------------------- 词法分析器部分 --------------------
public enum XMLTokenType
{TagOpen,         // 开始标签 <elementTagClose,        // 闭合标签 </elementSelfClosingTag,  // 自闭合标签 <element/>AttributeName,   // 属性名 nameEquals,          // 等号 =AttributeValue,  // 属性值 "value"Text,            // 文本内容EndOfFile,       // 文件结束Error            // 错误标记
}public class XMLToken
{public XMLTokenType Type { get; }public string Value { get; }public int Position { get; }  // 用于错误定位public XMLToken(XMLTokenType type, string value = null, int pos = -1){Type = type;Value = value;Position = pos;}
} 
2.定义XML元素类:
// -------------------- 数据结构 --------------------
public class XMLElement
{public string Name { get; set; }public Dictionary<string, string> Attributes { get; } = new Dictionary<string, string>();public List<XMLElement> Children { get; } = new List<XMLElement>();public string TextContent { get; set; }public bool IsSelfClosing { get; set; }public int StartPosition { get; set; }
}public class XMLParseException : Exception
{public int ErrorPosition { get; }public XMLParseException(string message, int position) : base($"{message} (at position {position})"){ErrorPosition = position;}
} 
2.定义扫描类:
public class XMLScanner : MonoBehaviour
{private int _position;    // 当前扫描位置private string _input;     // 输入XML字符串// 构造函数public XMLScanner(string input){_input = input.Trim();    // 去除首尾空白_position = 0;            // 初始化扫描位置}// 获取下一个词法单元public XMLToken NextToken(){while (true){  // 使用循环代替递归防止栈溢出SkipWhitespace();  // 跳过空白字符// 检查是否到达文件末尾if (_position >= _input.Length){return new XMLToken(XMLTokenType.EndOfFile, pos: _position);}char current = _input[_position];  // 获取当前字符// 处理标签结构 -------------------------------------------------if (current == '<'){_position++;  // 跳过'<'// 处理闭合标签 </tag>if (_position < _input.Length && _input[_position] == '/'){_position++;  // 跳过'/'string tagName = ReadName();  // 读取标签名SkipWhitespace();// 跳过闭合标签的'>'if (_position < _input.Length && _input[_position] == '>'){_position++;}return new XMLToken(XMLTokenType.TagClose, tagName);}// 处理开始标签或自闭合标签else{string tagName = ReadName();  // 读取标签名SkipWhitespace();return new XMLToken(XMLTokenType.TagOpen, tagName);}}// 处理自闭合标签结尾 -------------------------------------------if (current == '/' && _position + 1 < _input.Length && _input[_position + 1] == '>'){_position += 2;  // 跳过'/>'return new XMLToken(XMLTokenType.SelfClosingTag);}// 处理属性名 ---------------------------------------------------//<name id = ""><name> 和<name> John </name>if (IsNameStartChar(current) && _input[_position - 1] != '>'){string name = ReadName();  // 读取属性名return new XMLToken(XMLTokenType.AttributeName, name);}// 处理等号 -----------------------------------------------------if (current == '='){_position++;  // 跳过'='return new XMLToken(XMLTokenType.Equals);}// 处理属性值 ---------------------------------------------------if (current == '"' || current == '\''){char quote = current;      // 记录引号类型_position++;               // 跳过起始引号int start = _position;     // 记录值起始位置// 查找闭合引号while (_position < _input.Length && _input[_position] != quote){_position++;}// 错误处理:未闭合的引号if (_position >= _input.Length){return new XMLToken(XMLTokenType.Error, "Unclosed quotation");}string value = _input.Substring(start, _position - start);_position++;  // 跳过闭合引号return new XMLToken(XMLTokenType.AttributeValue, value);}// 处理标签闭合符 -----------------------------------------------if (current == '>'){_position++;  // 跳过'>'continue;     // 继续处理后续内容}// 处理文本内容 -------------------------------------------------if (!char.IsWhiteSpace(current)){int start = _position;// 收集直到下一个'<'之前的内容while (_position < _input.Length && _input[_position] != '<'){_position++;}string text = _input.Substring(start, _position - start).Trim();if (!string.IsNullOrEmpty(text)){return new XMLToken(XMLTokenType.Text, text);}}// 未知字符处理 -------------------------------------------------return new XMLToken(XMLTokenType.Error, $"Unexpected character: {current}");}}// 读取符合XML规范的名称(标签名/属性名)private string ReadName(){var sb = new StringBuilder();while (_position < _input.Length && IsNameChar(_input[_position])){sb.Append(_input[_position]);_position++;}return sb.ToString();}// 检查是否为名称起始字符private bool IsNameStartChar(char c){// char.IsLetter(c) 指示指定的 Unicode 字符是否属于 Unicode 字母类别。return char.IsLetter(c) || c == '_' || c == ':';  // 允许字母、下划线和冒号}// 检查是否为名称有效字符private bool IsNameChar(char c){return IsNameStartChar(c) ||      // 包含起始字符char.IsDigit(c) ||         // 允许数字c == '-' ||                // 允许连字符c == '.';                  // 允许点号}// 跳过空白字符private void SkipWhitespace(){while (_position < _input.Length && char.IsWhiteSpace(_input[_position])){_position++;}}
} 
3.定义解析类:
// -------------------- 语法解析器部分 --------------------
using System.Collections.Generic;
using System.Linq;public class XMLParser
{private XMLScanner _scanner;private XMLToken _currentToken;private Stack<XMLElement> _stack = new Stack<XMLElement>();private XMLElement _root;public XMLElement Parse(string xml){_scanner = new XMLScanner(xml);_currentToken = _scanner.NextToken();_root = new XMLElement { Name = "__root__" };_stack.Push(_root);while (_currentToken.Type != XMLTokenType.EndOfFile){UnityEngine.Debug.Log($"{_currentToken.Type},{_currentToken.Value}");switch (_currentToken.Type){case XMLTokenType.TagOpen:ParseOpenTag();break;case XMLTokenType.TagClose:ParseCloseTag();break;case XMLTokenType.SelfClosingTag:ParseSelfClosingTag();break;case XMLTokenType.Text:ParseText();break;case XMLTokenType.Error:throw new XMLParseException(_currentToken.Value, _currentToken.Position);default:Advance();break;}}ValidateStructure();return _root.Children.FirstOrDefault();}private void ParseOpenTag(){var element = new XMLElement{Name = _currentToken.Value,StartPosition = _currentToken.Position};_stack.Peek().Children.Add(element);_stack.Push(element);Advance();ParseAttributes();if (_currentToken.Type == XMLTokenType.SelfClosingTag){_stack.Pop();  // 自闭合标签不保留在栈中Advance();}}private void ParseAttributes(){while (_currentToken.Type == XMLTokenType.AttributeName){string key = _currentToken.Value;Advance();if (_currentToken.Type != XMLTokenType.Equals)throw new XMLParseException($"Missing '=' after attribute '{key}'", _currentToken.Position);Advance();if (_currentToken.Type != XMLTokenType.AttributeValue)throw new XMLParseException($"Missing value for attribute '{key}'", _currentToken.Position);_stack.Peek().Attributes[key] = _currentToken.Value;Advance();}}private void ParseCloseTag(){if (_stack.Count <= 1)  // 防止弹出根元素throw new XMLParseException("Unexpected closing tag", _currentToken.Position);string expected = _stack.Pop().Name;if (expected != _currentToken.Value)throw new XMLParseException($"Mismatched tag: </{_currentToken.Value}> expected </{expected}>", _currentToken.Position);Advance();}private void ParseSelfClosingTag(){var element = new XMLElement{Name = _currentToken.Value,IsSelfClosing = true};_stack.Peek().Children.Add(element);Advance();}private void ParseText(){if (!string.IsNullOrWhiteSpace(_currentToken.Value))_stack.Peek().TextContent += _currentToken.Value + " ";Advance();}private void ValidateStructure(){if (_stack.Count != 1)throw new XMLParseException($"Unclosed tag: {_stack.Peek().Name}", _stack.Peek().StartPosition);}private void Advance() => _currentToken = _scanner.NextToken();
} 
4.测试类:
public class XMLTest : MonoBehaviour
{string xml = @"<root><person  id = '123'><name>John</name><age>30</age></person>
</root>"
;void Start(){var parser = new XMLParser();var root = parser.Parse(xml);Debug.Log(root.Children[0].Attributes["id"]); // 输出 "123"}
} 
结果:

参考链接:
2020 年 JuliaCon |从头开始创建 XML 解析器 |埃里克·恩海姆 - YouTube
Parse XML Files with Python - Basics in 10 Minutes - YouTube
XML Parser in C (Start to Finish) (youtube.com)
