【项目管理】进度网络图 笔记
项目管理-相关文档,希望互相学习, 共同进步
共同进步
风123456789~-CSDN博客
(一)知识总览
 
项目管理知识域 知识点:
(项目管理概论、立项管理、十大知识域、配置与变更管理、绩效域)
对应:第6章-第19章
第6章 项目管理概论 4分 第13章 项目资源管理 3-4分 第7章 项目立项管理 3分 第14章 项目沟通管理 3分 第8章 项目整合管理 3-4分 第15章 项目风险管理 3分 第9章 项目范围管理 3分 第16章 项目采购管理 3分 第10章 项目进度管理 3分 第17章 项目干系人管理 3分 第11章 项目成本管理 4分 第18章 项目绩效域 3-4分 第12章 项目质量管理 3分 第19章 配置与变更管理 3-4分 
 (二)知识笔记
 
1.知识点
1.1 项目进度网络图
项目进度网络图:展示项目各计划的活动、持续时间、逻辑关系的图形。
双代号网络图(箭线型):箭线不仅表示逻辑关系 还表示活动。用一个箭头表示一项活动,活动名称写在箭线上,箭线同时表示活动间的逻辑关系。
单代号网络图(节点型):箭线表示逻辑关系,不表示活动。用一个圆圈表示一项活动,箭线表示逻辑关系。
常见的:
双代号时标网络图:将双代号网络图与时间横坐标网络图相结合的一种图表。不仅描述活动间的顺序和并行关系,还标记了项目的关键时间点。
前锋线网络图:
甘特图/横道图: 以时间为横轴,项目活动为纵轴,用条形图表示项目活动时间和顺序关系的图表。每个活动用一条水平条形图表示,条形图的长度表示活动的持续时间。以日期或时间为单位的水平轴,用来表示项目的时间范围和进度
7格图(6时标网络图):属于单代号网络图,是一种更详细地描述项目进度的网络图,除了描述了活动的顺序关系外,还标记了项目的开始、结束、各活动的最早开始时间 ES、最晚开始时间 EF、最晚开始时间 LS、最晚结束时间 LF 、活动工期 TF、总时差 FF
1.2 网络图示例
1)双代号网络图
双代号网络图亦称“箭线图法”。用箭线表示活动,并在节点处将活动连接起来表示依赖关系的网络图。仅用结束-开始关系及用虚工作线表示活动间逻辑关系


虚活动是指在双代号网络图中,只是用来表示前后相邻两项工作之间逻辑关系〔工作衔接)。又称虚工作、虚工序、虚作业。
概念:关键路径、关键节点、紧前工作、紧后工作
2)单代号网络图
单代号网络图是以节点及其编号表示工作,以箭线表示工作之间逻辑关系的网络图,并在节点中加注工作代号,名称和持续时间

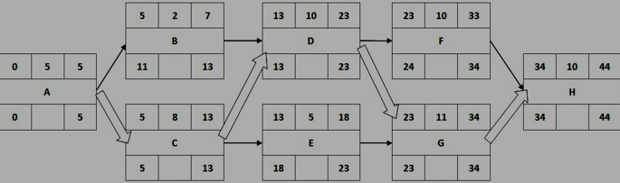
3)6时标网络图(7格图)
最早开始时间 ES、 最早结束时间 EF
最晚开始时间 LS、最晚结束时间 LF
工期 TS、 总时差 FF


4)双代号时标网络图
从起点到终点,没有波浪线的那条 是关键路径。
自由时差:波浪线长度
总时差:min(sum(通过该活动路径的波浪线 到关键节点))



5)甘特图/横道图
又称为横道图、条状图(Bar chart),通过条状图来显示项目、进度和其他时间相关的系统进展的内在关系 随着时间进展的情况。
可以看出是否是匀速的横道图


6)前锋线网络图
在时标网络图上,增加检查线。


7)前导图
 前导图法(Precedence Diagramming Method,PDM)用于关键路径法,是描述项目进度网络图的一种最常用的方法。通常矩形是节点 代表项目任务,连接这些节点的是箭头,代表任务之间的依赖关系。
PDM有4种依赖和前导关系,如下(前:代表前导任务:后:代表后续任务):
(前)完成-(后)开始(FS型):前导任务的完成导致后续任务的启动
(前)完成-(后)完成(FF型):前导任务的完成导致后续任务的完成
(前)开始-(后)开始(SS型):前导任务的启动导致后续任务的启动
(前)开始-(后)完成(SF型):前导任务的启动导致后续任务的完成



2.注意事项
2.1虚任务
1)相邻两个节点之间的工作只能有一个。如果想要表示两节点之间的并行工作(如2工作的工期、人力成本、任务不同),引入虚工作。

2.2流水施工

2.3 资源柱状图
方便资源优化:如资源平衡(变关键路径)、资源平滑(不改关键路径)

2.4总时差、自由时差
总时差:玩多久不影响总工期 = LF- LS = EF -ES (正推取最大)
自由时差:玩多久不影响紧后 = min(紧后 ES) - 本节点 EF (倒推取最小)
系列文章:
【项目管理】第1章 信息化发展 &&知识点整理-CSDN博客
【项目管理】第2章 信息技术发展 --知识点整理-CSDN博客
【项目管理】第3章 信息系统治理 --知识点整理-CSDN博客
【项目管理】第4章 信息系统管理 --知识点整理-CSDN博客
【项目管理】第5章 信息系统管理 --知识点整理-CSDN博客
【项目管理】第6章 信息管理概论 --知识点整理-CSDN博客
【项目管理】第7章 项目立项管理 --知识点整理-CSDN博客
【项目管理】第8章 项目整合管理 --知识点整理-CSDN博客
【项目管理】第9章 项目范围管理-CSDN博客
【项目管理】第10章 项目进度管理-- 知识点整理-CSDN博客
【项目管理】第11章 项目成本管理-- 知识点整理-CSDN博客
项目管理-项目绩效域1/2-CSDN博客
项目管理-项目绩效域1/2_八大绩效域和十大管理有什么联系-CSDN博客
项目管理-项目绩效域2/2_绩效域 团不策划-CSDN博客
高项-案例分析万能答案(作业分享)-CSDN博客
项目管理-计算题公式【复习】_项目管理进度计算题公式:乐观-CSDN博客
项目管理-配置管理与变更-CSDN博客
项目管理-项目管理科学基础-CSDN博客
项目管理-高级项目管理-CSDN博客
项目管理-相关知识(组织通用治理、组织通用管理、法律法规与标准规范)-CSDN博客
| 类别 | 文章 | 
| 十大管理-文章 | 1 项目整合管理 项目管理 --项目整合管理(1/2)-CSDN博客 项目管理-项目整合管理2/2-CSDN博客 2 项目进度管理 项目管理-项目进度管理1/3-CSDN博客 项目管理-项目进度管理2/3-CSDN博客 项目管理-项目进度管理3/3-CSDN博客 3 项目范围管理 项目管理-项目范围管理1/2-CSDN博客 项目管理-项目范围管理2/2-CSDN博客 4 项目沟通管理 项目管理-项目沟通管理-CSDN博客 5 项目资源管理 项目管理-项目资源管理1/2-CSDN博客 项目管理-项目资源管理2/2-CSDN博客 6 项目采购管理 项目管理-项目采购管理1/2-CSDN博客 项目管理-项目采购管理2/2-CSDN博客 7 项目干系人管理 项目管理-干系人管理-CSDN博客 8 项目成本管理 项目管理-项目成本管理1/2-CSDN博客 项目管理-项目成本管理2/2-CSDN博客 9 项目风险管理 项目管理-项目风险管理1/3-CSDN博客 项目管理-项目风险管理2/3-CSDN博客 项目管理-项目风险管理3/3-CSDN博客 10项目质量管理 项目管理-项目质量管理-CSDN博客 | 
| 相关知识 | 项目管理-项目绩效域1/2-CSDN博客 项目管理-项目绩效域2/2-CSDN博客 项目管理-配置管理与变更-CSDN博客 项目管理-项目管理科学基础-CSDN博客 项目管理-高级项目管理-CSDN博客 项目管理-相关知识(组织通用治理、组织通用管理、法律法规与标准规范)-CSDN博客 高项-案例分析万能答案(作业分享)-CSDN博客 项目管理-计算题公式【复习】-CSDN博客 项目管理-计算题公式【复习】2/2-CSDN博客 项目管理-计算题公式-补充【复习】-CSDN博客 项目管理-案例重点知识(整合管理)-CSDN博客 项目管理-案例重点知识(风险管理)-CSDN博客 项目管理-案例重点知识(成本管理)-CSDN博客 项目管理-案例重点知识(干系人管理)-CSDN博客 | 
