当前位置: 首页 > news >正文

git lfs下载大文件限额

起因是用 model.load_state_dict(torch.load())加载pt权重文件时,出现错误:_pickle.UnpicklingError: invalid load key, ‘v’.
GPT告诉我:你的 pt 文件不是权重文件,而是模型整体保存(或根本不是 PyTorch 文件)。

很懵,因为这个后缀就是pt,根据GPT提供的思路检查文件前面的字符:

with open("ckpt/primedp.middle.pt", "rb") as f:head = f.read(64)print(head)

把输出贴到GPT上面告诉我拿到的根本不是模型文件,而是一个 Git LFS(Large File Storage)占位符文本文件,它只记录了文件的元信息(如 hash 值),并不包含模型数据本身。检查才发现下载的文件大小为1kb。

为什么会这样?因为GitHub 上有些大型 .pt 文件(几百 MB 甚至更大)会被托管到 Git LFS,普通 git clone 或右键“另存为”操作 不会下载真实文件,只会下载一个占位符。

那么,如何正确下载 Git LFS 文件?(摩拳擦掌)
1、(windows)下载Git LFS
2、打开cmd

git lfs install
git clone git仓库网址
cd 下载目录
git lfs pull

这将确保你下载到的是完整的模型权重文件,而不是占位符。

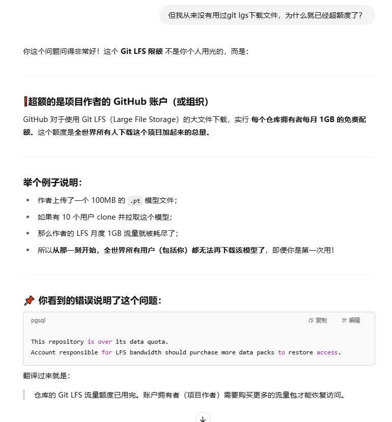
然而!新的问题来了,git lfs pull报错batch response: This repository is over its data quota. Account responsible for LFS bandwidth should purchase more data packs to restore access.

表明是GitHub LFS 限流问题,意思是:GitHub 仓库的 LFS 文件流量额度已经用完了!
GitHub 对每个账户的 Git LFS(大文件)下载流量有限制(默认每月 1GB 下载额度)。一旦超过,就会显示这个错误,即使你用 git lfs pull,也下载不了模型权重文件。

一开始以为我的下载额度满了,接下来GPT的回复又惊喜了!!情绪价值拉满!
在这里插入图片描述
在这里插入图片描述

http://www.dtcms.com/a/151715.html

相关文章:

  • 按照文本每行匹配文件复制到指定位置
  • Ethan独立开发产品日报 | 2025-04-22
  • Linux: 进程的调度
  • 【电子通识】热敏打印机是怎么形成(打印)图像和文字的?
  • ctfshow web8
  • 3.2 Agent核心能力:感知、规划、决策与执行
  • 高并发系统的通用设计方法是什么?
  • 大厂面试-redis
  • 大数据利器Kafka
  • 2025年4月24日 奇门遁甲和股市行情
  • Sqlserver 自增长id 置零或者设置固定值
  • 45、子类需要重写父类的构造函数嘛,子类自己的构造函数呢?
  • gem5-gpu教程03 当前的gem5-gpu软件架构(因为涉及太多专业名词所以用英语表达)
  • Python 流程控制
  • VUE3中使用echarts,配置都正确,不出现tooltip
  • 1.1 java开发的准备工作
  • 运维案例:让服务器稳定运行,守护业务不掉线!
  • AI大模型和人脑的区别
  • 流程架构是什么?为什么要构建流程架构,以及如何构建流程结构?
  • Android Gradle Plugin (AGP) 和 Gradle 的關係
  • Java_day25-29
  • 大模型在代码安全检测中的应用
  • python函数与模块
  • HCIP-H12-821 核心知识梳理 (6)
  • 《浔川AI翻译v6.1.0问题已修复公告》
  • redis client.ttl(key)
  • 04-Java入门-Path环境变量的配置
  • lerna 8.x 详细教程
  • 【AI News | 20250423】每日AI进展
  • LLama Factory从入门到放弃