开关电源LM5160-Q1 在 Fly-Buck 电路中的硬件设计与 PCB Layout 优化
一、LM5160-Q1 规格书深度解读与硬件设计参数提取

核心功能
宽输入范围:4.5V~65V,支持汽车级输入电压波动(AEC-Q100 标准,温度等级 1:-40°C~125°C)。
集成度:内置高侧 / 低侧 MOSFET,无需外部肖特基二极管,同步降压 / Fly-Buck 双模式。
控制架构:自适应恒定导通时间(COT)控制,无需环路补偿,瞬态响应快(典型 100ns 电流限制响应时间)。
保护特性:峰值电流限制(2.125A~2.875A)、欠压锁定(EN/UVLO)、热关断(175°C 阈值,20°C 迟滞)。
关键引脚功能
| 引脚 | 功能 | 设计关注点 | 
|---|---|---|
| EN/UVLO | 欠压锁定与使能,阈值 1.24V(上升沿)/0.35V(下降沿) | 输入电压检测分压电阻设计 | 
| RON | 导通时间编程, T O N = R O N × 1 0 − 10 V I N T_{ON} = \frac{R_{ON} \times 10^{-10}}{V_{IN}} TON=VINRON×10−10 | 开关频率设定(通过 R O N = V O U T F S W × 1 0 − 10 R_{ON} = \frac{V_{OUT}}{F_{SW} \times 10^{-10}} RON=FSW×10−10VOUT) | 
| FB | 反馈输入,参考电压 V R E F = 2 V V_{REF}=2V VREF=2V(±0.1%) | 输出电压分压电阻匹配( V O U T = V R E F × ( 1 + R F B 2 / R F B 1 ) V_{OUT} = V_{REF} \times (1 + R_{FB2}/R_{FB1}) VOUT=VREF×(1+RFB2/RFB1)) | 
| FPWM | 强制 PWM 模式(高电平时 CCM,低电平时 DCM) | 轻负载效率优化(DCM)或多输出隔离(CCM) | 
| BST | bootstrap 电容引脚,需 10nF~100nF 陶瓷电容 | 高侧 MOSFET 驱动电压稳定 | 
电气参数提取
开关频率:通过 R O N R_{ON} RON可调,最高 1MHz(典型 300kHz~500kHz)。
导通电阻:高侧 R D S ( O N ) = 0.29 I ^ © R_{DS(ON)}=0.29Ω RDS(ON)=0.29I^c◯(典型),低侧 0.13 I ^ © 0.13Ω 0.13I^c◯(典型),影响导通损耗。
启动特性:软启动电容 C S S C_{SS} CSS控制输出上升时间(典型 10μA 充电电流)。
ESD 等级:HBM ±2000V,CDM ±750V,需防静电布局。
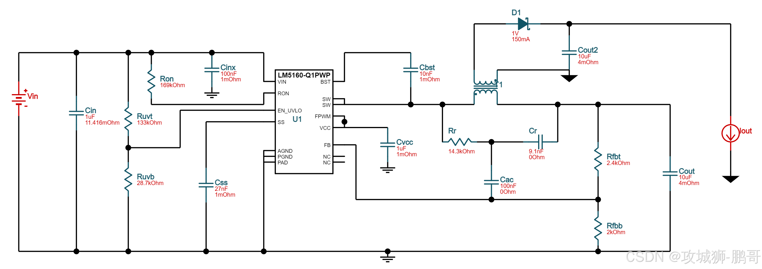
二、Fly-Buck 电路设计(12V 输入,15V 隔离输出,20mA)

(一)设计目标与架构选择
输入条件: V I N = 12 V V_{IN}=12V VIN=12V(标称),欠压锁定阈值 V U V L O = 7 V V_{UVLO}=7V VUVLO=7V(即 EN/UVLO 引脚电压 = 1.24V 时, V I N = 7 V V_{IN}=7V VIN=7V)。
输出要求:隔离输出 V O U T ( I S O ) = 15 V V_{OUT(ISO)}=15V VOUT(ISO)
