电源上电回勾现象
在近期的一次调试过程中,发现有一路供电有在手动上电的过程中概率性出现电压跌落波形如下:
 
 关于电源回勾,下面借用DS检索的介绍:
 电源回勾(也称为电压回勾、电压凹陷或瞬时
 电压跌落)通常指电源输出或输入电压中出现的短暂电压下降或波形畸变,其形状类似“回勾”。
 
 现象可能由多种原因引起,具体原因如下:
- 负载突变
 原因:当负载突然大幅增加(如电机启动、大功率设备投入),电源无法瞬时提供足够电流,导致输出电压短暂跌落。
典型场景:
电机启动时的浪涌电流(可达额定电流的5~10倍)。
大容量容性/感性负载的切换。
- 电网干扰
 原因:电网中的瞬时故障或干扰(如雷击、短路、电网切换)会通过电源输入端传导至输出端。
典型场景:
附近设备短路导致电网电压瞬时跌落。
雷电感应脉冲通过输电线路耦合。
- 电源设计缺陷
 原因:电源本身的响应速度、滤波能力或反馈控制不足。
具体问题:
反馈环路延迟:调整速度跟不上负载变化。
滤波电容不足:储能电容容量小,无法维持瞬时负载需求。
过载保护触发:保护电路响应过于敏感。
- 线路阻抗与分布参数
 原因:电源与负载之间的线路存在阻抗(如长导线、接触不良),大电流时导致压降。
表现:
导线发热、连接器氧化导致阻抗增大。
高频下分布电感/电容引发振荡。
- 开关器件动作
 原因:电源内部的开关器件(如MOSFET、IGBT)在开关过程中产生高频噪声或电压尖峰。
典型场景:
PWM电源的开关瞬态。
二极管反向恢复引起的振铃。
- 电磁干扰(EMI)
 原因:外部电磁噪声(如射频、变频器辐射)耦合到电源线路中,干扰正常波形。
表现:
高频回勾或毛刺叠加在电源波形上。
- 输入电压不稳定
 原因:输入电源(如交流电网)本身存在波动或谐波污染。
典型场景:
发电机供电时的电压调节不良。
工业环境中大量非线性负载(如变频器)导致电网谐波。
- 电容/电感谐振
 原因:电源中的LC滤波电路在某些频率下发生谐振,导致电压振荡。
表现:
回勾伴随高频衰减振荡。
解决方案建议
加入TVS二极管、稳压器或UPS(不间断电源)。
缩短供电距离,加粗导线,确保接触良好。
添加LC滤波器、共模扼流圈。
对敏感线路进行电磁屏蔽。
使用软启动电路(如电机缓启动)。
分步投入大功率负载。
增加储能电容容量,提高瞬态响应。
改进反馈控制环路(如采用数字控制或更快运放)。
优化电源设计:
1.抑制负载突变:
2.加强滤波与屏蔽:
3.检查线路连接:
4.使用稳压/保护器件:
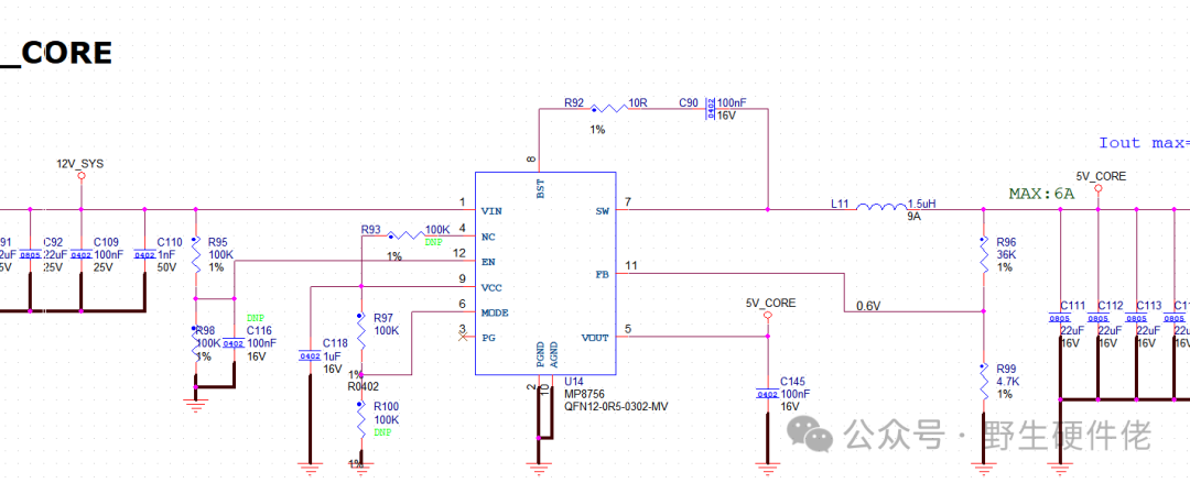
介绍一下有回勾的这路供电的power tree分布
 
 该路供电是由输入供电12V经过DC-DC BUCK电路降压到5V,然后再进5V DC-DC 降压到1.1V
查阅相关数据手册,看看这路供电的峰值电流情况

 峰值功率是540mW,1.1V的供电电压
 算出峰值电流大约490mA,而这个DC-DC的峰值输出电流是3A,再次检查原理图和走线,并未发现明显问题,且这个回勾只是下电之后重新上电会有概率性复现。
 
 先怀疑是否是负载所需的峰值电流较大,在1.1V电压没稳定之前,负载已经有部分在工作,吸取较大电流,造成电压跌落。
于是在DC-DC的输出点加了100uF的电容,但结果并无改善。
再看输入电压5V是否稳定;
 
 这输入电压就跌落就比较明显了,明显是5V上电过程中被后级负载拉到电压跌落
 
 5V的EN使能脚通过12V经两个100K的电阻分压得到
在上电瞬间12V先给输入的滤波电容充电,然后再到后级,在这个过程中12V未稳定,此时5V DC-DC BUCK电路已经启动
该DC-DC的输入范围是4.5V-26V
 
 而5V的后级DC-DC的输入范围是2.5-5.5V,也就是说5V尚未稳定就后级DC-DC就已经启动了
 
 将12V-5V的DC-DC的EN电平调小,使得12V电压接近12V左右 5V的EN使能刚刚好打开,该EN的门限最大是1.35V
 
 这里取1.8V
改完之后的5V和1.1V波形
 
 此后去除原本调试加的100uf电容,再多次上下电,波形均稳定如此。
Reference list:
 1.https://blog.csdn.net/LUOHUATINGYUSHENG/article/details/100109517
 2.https://chat.deepseek.com/a/chat/s/cb6f43f8-01ea-4b2b-931f-2ccb76689919
