基于微信小程序的走失儿童帮助系统-项目分享
基于微信小程序的走失儿童帮助系统-项目分享
- 项目介绍
- 项目摘要
- 管理员功能图
- 用户功能图
- 系统功能图
- 项目预览
- 首页
- 走失儿童
- 个人中心
- 走失儿童管理
- 最后
项目介绍
使用者:管理员、用户
开发技术:MySQL+Java+SpringBoot+Vue
项目摘要
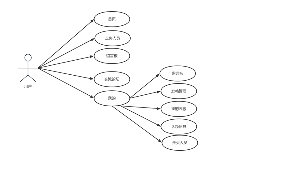
本系统采用微信小程序进行开发,使用SpringBoot作为后端框架,Taro作为前端框架,服务器端采用分布式架构,基于B/S架构进行开发。管理员实现功能包括:首页、个人中心、用户管理、走失人员管理、认领信息管理、交流论坛等功能。用户实现功能包括:首页、走失人员。留言板、交流论坛、我的等功能。该系统旨在利用现代信息技术手段,提高走失儿童信息的传播速度和覆盖面,同时简化报告流程,增强公众参与度,从而构建起一个快速响应、高效协作的走失儿童救助网络。
管理员功能图

用户功能图

系统功能图

项目预览
首页

走失儿童

个人中心

走失儿童管理

最后
如果大家对代码开发方面有问题的话,随时私信与我沟通,希望大家多多点赞收藏,感谢大家支持!
