8086微机原理与接口技术复习(1)存储器(2)接口
8086微机原理与接口技术复习(1)存储器(2)接口
- 存储器
- 8086的存储空间
- 存储器的拓展
- 存储器的分类
- 接口
- 8086I/O
- 8255
- 8253
- 串行通信
存储器
我们上的是嵌入式与接口技术这门课,存储器章节重点在于理解8086CPU的存储体结构,存储芯片的字位扩展逻辑,通过译码电路设计存储空间地址范围,对存储器RAM、ROM的功能和应用有基本了解。
关于RAM、ROM的具体原理可以看笔者另一篇笔记
计算机组成-存储器
存储器初学时会觉得很难,尤其是字位扩展、地址译码,这里推荐极其高质量的计算机组成b站视频,保证能顺利搞懂!
计算机组成微课堂
8086的存储空间
把下面这个电路图搞透,分析奇偶存储体和CPU数据总线、地址总线的连接,分析两块存储芯片的存储空间、片选逻辑,分析A0、/BHE对于高字节/低字节的访问,通过分析译码电路确定存储器的地址空间范围

存储器的拓展
这一块推荐看上面的视频学习,学完好通过下面这张图做检验,再做下面的几道题目

典型题

存储器的分类
存储器分为两类:RAM和ROM
尽管ROM(read-only memory)顾名思义是只读存储器,但ROM也可以通过特定方式写入,RAM和ROM的区分依据是断电后数据在不在,不在就是RAM,在就是ROM。比如单片机中烧录的程序,再次烧录之前程序一直都在,上电就能跑,所以是放在ROM中;计算机中的BIOS程序也是存放在ROM里,操作系统也是存放在ROM里,计算机运行时将操作系统加载到内存中运行。硬盘(SSD)明显也是ROM。而高速缓存Cache,内存条都是典型的RAM。
RAM分为SRAM和DRAM,SRAM一个存储元(最小单位,存储一个bit信息)由8个MOS管(数字电路中视为开关)构成,DRAM一个存储元由一个MOS管和一个电容构成,因此DRAM存储密度高。但由于电容会放电,需要对DRAM定时刷新,因此DRAM的数据存取效率低于SRAM。对于高速缓冲Cache对数据传输效率有很高的要求,结构是SRAM;而内存条需要高存储密度,采用DRAM,而且现在的DRAM是DDRn SDRAM(S是同步,DDR是double data rate,一个时钟周期传送两次数据,每次传送n个数据),相比于传统的DRAM数据传输效率成倍提高。
而ROM的分类很多,参考下图,现在的ROM大部分是FLASH

FLASH还分为NOR型和NAND型
NOR型:读取速率高,适用于作为程序存储器
NAND型:容量大,适合作硬盘等外存
典型题


接口
8086I/O
8086 I/O地址空间是64K(即外设端口地址16位)
访问外设时,CPU的M/ (/IO)=0
读外设:CPU的/RD连接外设的/OE(输出使能)
指令: IN AL,PORT(8位立即数)/DX(16位端口地址)
写外设:CPU的/WR连接外设的/WR
指令:OUT PORT(8位立即数)/DX(16位端口地址),AL
如何确定外设的端口地址?
答:CPU的地址线通过译码电路输出外设的片选信号,通过分析译码电路确定外设端口地址。分析的关键点包括有CPU是低8位还是高8位数据总线与外设连接->确定地址的奇偶(熟悉8086奇/偶存储体结构,低8位数据总线连接偶地址体,高8位数据总线连接奇地址体,通过A0与/BHE两个引脚实现存储器芯片片选)
例题:
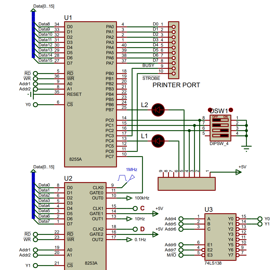
8086CPU与8253、8255连接,试分析8253、8255各个端口地址

提示:不完全译码,端口地址不唯一;注意数据总线与接口的连接
参考解析:

8255
8255是可编程并行通信接口芯片

内部结构
PA、PB、PC三个8位端口+一个控制端口,地址输入A0、A1用于选择端口
端口可分成两组:
(1)A组:PA+PC高4位
(2)B组:PB+PC低4位
注:PA、PB、PC三个口的输出都有锁存器和缓冲器,其中只有PA口的输入有锁存器,这要求连接PB、PC口的外设有数据保存能力
工作方式
PA:工作方式0、1、2
PB:工作方式0、1
PC:工作方式0
(注:考试只考工作方式0,另外两种方式简单了解)
工作方式0:PA、PB、PC高4位、PC低四位可以单独配置为输入/输出
工作方式1:PA/PB,PC指定引脚作为PA/PB选通/应答信号
应答式输入:/STB(选通信号,表示外设已准备好数据,可设置产生中断请求信号INTR让CPU接收数据)、/IBF(输入缓冲器满,表示CPU已接收数据)
/
应答式输出:/OBF(输出缓冲器满信号,表示CPU已经发送数据)、/ACK(外设应答信号,表示外设已接收数据,可设置产生中断请求信号让CPU发送新的数据)
工作方式控制字
D7(1)
D6-D5(A组工作方式00、01、10)
D4(PA输出0/输入1)
D3(PC高4位输出0/输入1)
D2(B组工作方式00、01)
D1(PB输出0/输入1)
D0(PC低4位输出0/输入1)
PC按位设置控制字
D7(0)
D6-D4 xxx
D3-D1(000-111选择P0~P7)
D0 1-SET,0-RESET
典型题:

8253
8253是可编程定时器,含三个16位定时/计数器TIM0~TIM2

计数值:16位,范围0~65535,写入初值N到CR后,第一个时钟周期将CR写入到CE,随后每个时钟下降沿进行计数减一,根据计数器的工作方式不同产生不同的输出信号。当计数器的输出信号是周期性负脉冲或方波信号时,其周期T_OUT=T_CLK/N,因此通过分频系数确定写入的初值N。当N=0时,最大分频系数为65536(0->65535->65534->…->0)。可通过计数器级联实现扩展分频范围。
计数器的结构:CR 初值寄存器 CE 计数寄存器 LR 计数锁存器
计数器的连接:GATE门控信号,OUT输出信号,CLK时钟输入信号(8253的最高计数频率是2MHz,8254的最高计数频率是10MHz)
计数方式:有以下两种计数方式
①二进制计数
②BCD计数:
BCD码即用四位二进制数表示每一位十进制数,计数值的变化是2000H、1999H、1998H、…
举例:N=2000=07D0H
由于N超出8位无符号数表示范围,故要分两次向计数器端口发送初值
如果是①二进制计数,依次发送D0H(低字节)、07H(高字节)
如果是②BCD计数,依次发送00H、20H
计数器的6种工作方式(记忆难度比较大,常考方式2、3)
方式控制字
D7~D6 选择定时器 00-T0 01-T1 10-T2
D5~D4 00 数据锁存 01 只读/写低字节 10 01 只读/写高字节 11先读/写低字节,再读/写高字节
D3~D1 选择工作方式 0-6
D0 选择计数方式 0-二进制 1-BCD
6种工作方式
方式0:计数结束输出高电平
特点:写入初值后,时间下降沿开始计数,计数为0时产生上升沿
注意:唯一一种写入初值有立即有效的工作方式

方式1:硬件启动的单脉冲发生器
硬件启动:GATE正脉冲触发,OUT产生一个宽度为N*T_CLK的负脉冲,可重复触发
作用:可输出占空比可调的PWM信号(低电平时间通过N调节,周期由GATE触发间隔调节)

方式2:周期单T_CLK负脉冲

方式3:周期为T_CLK的方波
注意:N=奇数时非严格的方波啦

方式4、方式5:这两种方式用的比较少,都是单(负)脉冲触发器(前面的方式2产生周期性单负脉冲),前者软件触发,后者硬件触发

典型题


串行通信
串行通信基本概念
串行通信和并行通信

传输速率:波特率,每秒传输的比特数
传输方向:

通信方式:

同步:两个设备需要时钟同步(有时钟线连接)
异步:两个设备不需要时钟同步(没有时钟线连接),需要约定相同的波特率,传输的数据帧满足特定格式(起始位 数据位(校验位) 停止位)

注:
(1)UART/USART表示串口,前者是异步串行通信,后者是同步串行通信,RX是数据接收引脚,TX是数据发送引脚
(2)同步通信速率高,适合于大批量、高速率数据传输场合
TTL电平和RS232C电平
TTL电平:0~5V表示逻辑0和1
RS232C电平:-15V到-3V表示逻辑1,3V到15V表示逻辑0
串行数据通信系统模型
我们最常见的串行接口模型是:两台计算机通过两个串口RX、TX交叉连接,采用TTL电平共地连接。
这适用于近距离通信(<100m),不使用调制解调,波特率不能超过9600

为协调数据传输,加上几个握手信号:

以上的方式只适用于近距离、低效率传输,为了实现远距离、高波特率传输需要引入调制解调模块,关于调制解调介绍如下:
计算机产生的数字信号,通过信号与系统的学习我们知道数据传输速率(波特率)越高,脉宽越窄,频带也就越宽,如果传输带宽过窄,信号就会发生失真。因此要通过调制器将数字信号转化为模拟信号,再通过解调器恢复为数字信号。调制后的信号能够适应不同传输介质和长距离传输,通过改变信号频谱特性,减小信号衰减和失真,从而提高传输距离和覆盖范围。

串行通信的对象是DTE(数据终端设备,通常是计算机),中间是信道(传输线路),DCE(Data communication equipment,MODEM是调制解调器),计算机与MODEM之间通过串行接口连接。
RS232C标准串行接口
RS232C是美国电子协会推荐的标准串行接口,用于连接DTE和DCE

如果UART之间采用RS232C连接方式,需要加入电平转化电路,如下图所示

典型题


