器件(七)—MOS管选型及驱动电路设计
目录
MOSFET应用场景
一、电源管理领域
二、电机驱动领域
三、信号处理领域
MOSFET选型—以IMZC120R017M2H为例
关键参数
重要参数
驱动设计
驱动芯片选择—以EG2104为例
电气参数
功能特性
驱动电路设计
自举电路
负压偏置
栅极限流
MOSFET应用场景
一、电源管理领域
开关电源
在开关电源中,MOSFET 作为核心的开关元件, 能够快速地进行导通和截止状态的切换。当 MOSFET 导通时,电流通过它给负载供电;截止时,阻止电流流动,典型应用如开关反激式电源。这个过程可以将直流电转换为高频的交流电,然后再经过变压器、整流滤波等环节,得到稳定的低压直流输出。通过控制 MOSFET 的开关频率和占空比,可以调节输出电压的大小,提高电源的效率。而MOSFET具有低导通电阻、高耐压和中频的特性,因此常用于高压输入的电源。
直流 - 直流转换器(DC - DC)
在汽车电子系统中,车载电池通常提供 12V 或 24V 的电压,而汽车中的各种电子设备,如车载信息娱乐系统、车载充电器等,可能需要不同的电压,如 5V 用于 USB 充电接口,MOSFET 可以用于 DC - DC 转换器中进行调节。而由于此时MOSFET上承受的压降较小,因此通常选用集成了驱动的半桥模块来实现低压DC-DC。
二、电机驱动领域
AC-DC
在电动汽车和混合动力汽车的电机驱动系统中,MOSFET 是关键的功率器件。它能够控制大电流和高电压,驱动电动机的运转。例如,在电动汽车的牵引电机系统中,MOSFET 组成的逆变器电路将电池的直流电转换为交流电,为三相交流电机提供动力。
MOSFET 的高开关速度可以精确地控制电机的转速和转矩。通过改变 MOSFET 的脉冲宽度调制(PWM)信号,能够调节电机的运行状态,实现车辆的加速、减速和平稳行驶。
三、信号处理领域
模拟信号开关
在电子设备的信号处理电路中,MOSFET 可以作为模拟信号的开关。例如,在音频信号处理系统中,MOSFET 可以用于切换不同的音频信号通道。当需要选择某个音频输入源时,通过控制 MOSFET 的栅极电压,使其导通,将选定的音频信号通道连接到后续的放大电路。
它具有高输入阻抗、低导通电阻的特点,对模拟信号的传输质量影响较小,能够保证信号的完整性。需要注意的是,MOSFET的工作频段为中频,无法运用在GHz的开关下。
MOSFET选型—以IMZC120R017M2H为例
关键参数
电压:MOSFET的击穿电压(VDS)必须高于施加在MOS两端的最大电压,大概取20%的裕量,譬如flyback电路中就要考虑反射电压叠加输入电压时的最大值,而不能只考虑输入电压。正常DC-DC情况下MOSFET的耐压取输入电压最大值的1.2倍左右,flyback中则取最大电压的2~3倍。

MOSFET的最大电压有400V、650V、750V、1200V、1700V、2000V、3300V等型号,这里Vds的最大值为1200V。
电流:MOSFET的额定电流(IDS)要高于电路中的额定电流,裕量取20%~30%,MOSFET额定电流的本质是散热问题,即,公式中
。而对输入侧电流没有要求时,输入侧的电流可以通过电阻来限制,此时MOSFET电流裕量可达几倍。

这部分包括了不同温度下MOSFET的额定电流(IDDC)和电流尖峰(IDM)
td(on)和td(off):MOS管的开通和关断时间决定了它们能工作的最大频率。通常情况下,MOS管的开关频率在几百兆赫兹之间。芯片选型时,MOS管的开关周期可视为max{td(on),td(off)}的5~10倍。

导通时间

关断时间
则可知,这个开关管最大工作频率应该能达到4MHz左右,完全可以应用在工作频率多为几十kHz左右的汽车驱动中。
Vgs栅源电压:栅源电压分为最大值和额定值,最大值一般不超过25V,额定值又分开通和关断。开通电压Vgs(on)的额定值表示MOS完全导通下的栅源电压,一般在15V左右;关断电压Vgs(off)的额定值表示MOS完全关断下的栅源电压,一般在-4V左右。

Vgs最大值

导通和关断时Vgs的推荐值

这里的Vgs(th)为MOSFET导通所需的最小栅极电压,从左至右分别是最小值、标准值和最大值
重要参数
Rdson:导通电阻。前文提到过,MOS的漏源损耗分为导通损耗和开关损耗两个部分,开关损耗主要来自于开关过程中MOS两端电压和电流的重叠部分,由于关断时电压上升速度较慢,因此主要集中在开通时。导通损耗主要由完全开通状态下,Ids流经Rdson产生。因此,当对电路的功率损耗存在要求时,需要对Rdson加以限制。

不同条件下的Rdson
Qg:栅极电荷,表示启动功率器件所需的电荷总量。众所周知,由于米勒电容的存在,在MOS管从关断到导通的过程中,Vgs会经历一个先上升,进入平台,再上升的过程。而这个过程中,流经栅极的电荷量就是Qg。开关管的驱动损耗可以计算为。而其中,Qgd表示为Vgs进入平台期所消耗的电荷,也就是给米勒电容充电所需电荷,因此Qgd会影响MOSFET的开关性能,Qgd越小越好。关于米勒效应的详细解释可以看这个博主写的:米勒效应详解-CSDN博客

总开关电荷Qg

表示开关性能的Qgd
Coss:输出电容,也就是MOSFET漏源两端的电容。由于软开关技术的存在,MOSFET的开关损耗可以被降低,因此Coss不作必要考虑。在硬开关的情况下,开关损耗可计算为

这里的输出电容为126pF
驱动设计
驱动芯片选择—以EG2104为例
电气参数
IO:驱动电流,又分为拉电流和灌电流,拉电流表示驱动端口输出到MOSFET的最大电流,主要体现芯片开通MOS的能力;灌电流表示从MOSFET流入驱动端口的最大电流,主要体现芯片关断MOS的能力。如果驱动能力不足,会导致输出带载时MOS管无法正常开启,会出现反复开通关断的现象,因此驱动能力不够时,需要外接电路加强驱动能力(比如把两个输出端并在一起,或者用逻辑门与门芯片)IC驱动能力是什么?如何判断IC驱动能力? - 知乎

上图为EG2104的拉电流和灌电流,实际芯片中,栅极最大电流和栅极所串接电阻也有关系。
驱动电压:MOSFET一般需要一定的驱动电压,驱动芯片的驱动电压需与 MOS 管的栅极驱动电压要求精确匹配,过高可能击穿栅极,过低则无法有效驱动 MOS 管。

开关时间特性:体现驱动芯片对输入信号的快速处理能力,更短的响应时间意味着 MOS 管能更迅速地响应输入信号,实现更快的开关速度,从而优化系统动态性能,满足高频应用需求。

开关频率:根据电路所需的开关频率来选择,一般会在数据手册第一页标出
![]()
VCC:VCC表示驱动芯片上所加电压,VCC应在电路中辅源电压的范围内,常见辅源电压如3.3V、5V、12V等
![]()
功能特性
保护功能 :如过流保护、过压保护、欠压保护(ULVO)短路保护等,可防止 MOS 管在异常情况下损坏,提高系统可靠性。
功耗 :低功耗设计有助于提高系统整体能效,减少能源浪费,在性能满足的前提下,应优先选择功耗更低的芯片。
热性能参数:结温、热阻和散热方式等指标决定了芯片在长时间工作下的温度状态,良好的热性能可防止芯片过热损坏,延长使用寿命。
封装形式 :常见的有 DIP、SOIC、QFN 等,需根据电路板布局、安装方式和空间限制等因素选择合适的封装形式,以确保芯片安装便捷、稳定。
隔离与非隔离驱动
-
非隔离驱动 :适用于低压、同一参考地的电路,如 DC-DC 电源管理。
-
隔离驱动 :用于高压或浮动驱动应用,如半桥、全桥逆变器,常见的隔离技术包括光耦合、变压器隔离等。
驱动电路设计
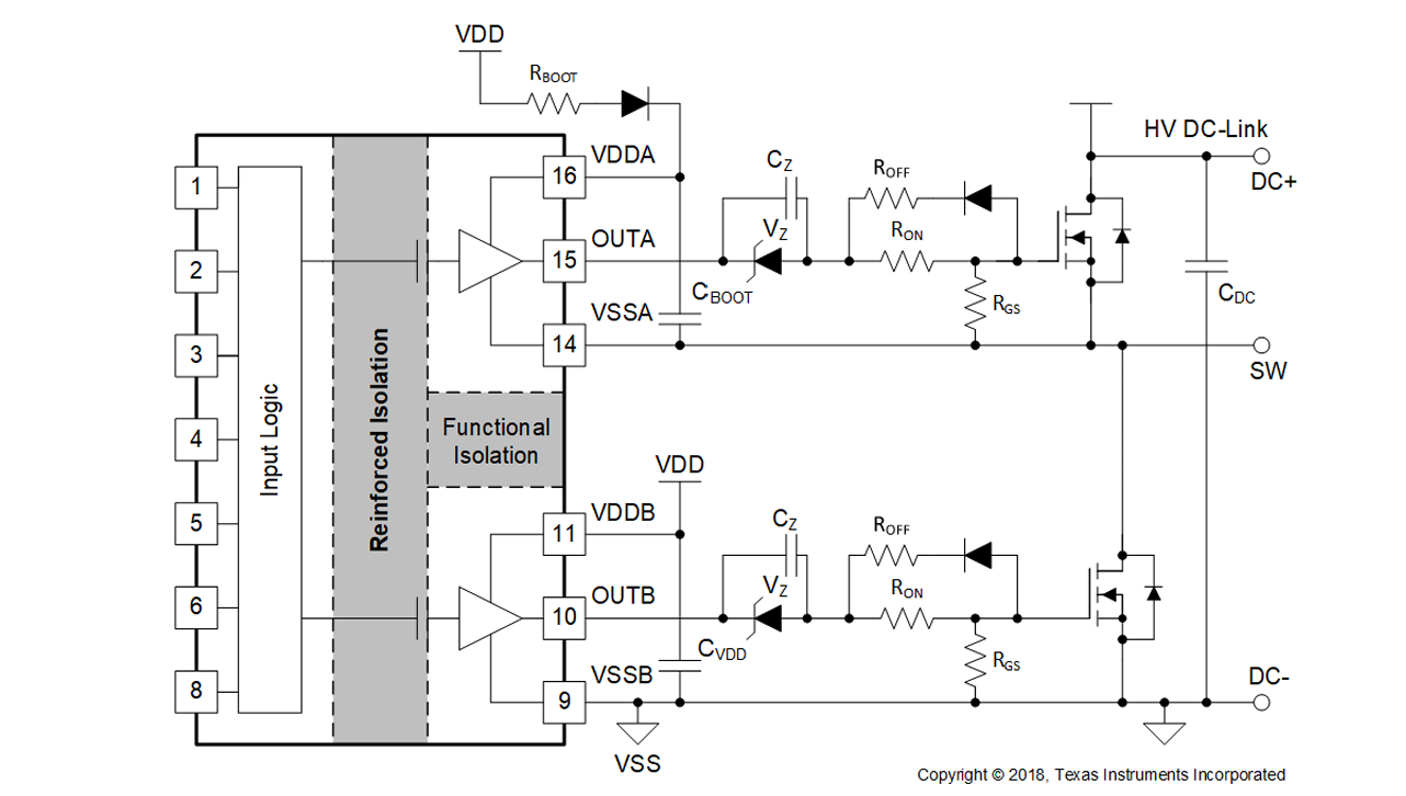
MOS管的驱动电路一般可以直接选择驱动芯片提供的推荐电路。由于EG2104提供的参考电路太过简单,因此我们参考ti的UCC21530驱动芯片,参考电路如下图所示

整个电路包含三个设计点:自举电路、负压偏置和栅极限流
自举电路
Rboot和Cboot组成自举电路。SW置0时,VDD通过Rboot和二极管给Cboot充电;SW置1时,VDDA的电位被Cboot顶上去,二极管的单向导通特性使VDDA>VDD,实现自举。
这其中,Cboot起储能作用,与导通时间有关,至少比高侧 FET 的栅极电容大 10 倍;Rboot用于限制流过二极管的电流,一般取10Ω。
负压偏置
为了防止电压波动导致的MOS误导通,栅极电路上一般要加负压偏置。在本电路中,电容Cz和齐纳二极管Vz一同组成了负压偏置电路。MOS开通时,OUTA输出正电压,给Cz充电,充电到Vz的击穿电压后击穿Vz;MOS关断时,OUTA两端电压为VSSA-0.3,VSSA引脚连MOS管源极,则此时MOS管栅源电压为-Vcz-0.3V,形成负压偏置。齐纳二极管通常选择击穿电压为4V的。
栅极限流
前文中提到,MOS有Cgs,开通时如果流过栅极的电流过大,可能产生较大的栅极电压震荡,因此Ron电阻限制导通时MOS管栅极电流;Roff串接一个二极管,在MOS管关断时起作用,用来限制MOS管栅极关断时Cgs的泄放电流。一般来说,Ron和Roff取10Ω~100Ω之间。
需要注意的是,图中Rgs作为栅极下拉电阻,主要作用是防止MOS管栅极电压不稳定,用来给MOS一个确定的电平,取值一般为10kΩ;Cdc作为输出端电容,主要起去耦作用,防止电源输出端噪声干扰,一般多电容并联,取1uF左右。
此外,还可以在MOS管两端并上RC-Snubber电路,实现MOS管开关时的电压尖峰吸收,降低MOS管的开关噪声。
如果还有其它问题或者想了解的电路,可以评论区联系~
