C++学习之游戏服务器开发git命令
目录
1.服务器需求分析
2.面向框架编程简介
3.ZINX框架初始
4.回显标准输入
5.VS结合GIT
6.完善readme范例
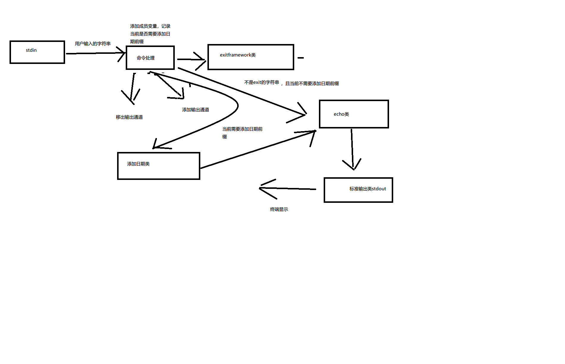
7.添加退出功能
8.添加命令处理类
9.添加日期前缀思路
10.添加日期前缀功能
1.服务器需求分析
2.面向框架编程简介
3.ZINX框架初始
4.回显标准输入
5.VS结合GIT

6.完善readme范例
**需求原型:**
- 用户注册,登陆
- 建房
- 跟房

- 登陆服务器:管理当前的游戏服务器
- 登陆客户端:提供登陆注册和建房跟房界面(简单的qt编程)
- 游戏服务器:内容不用动,但要部署多份。
## 1.1方案1(多主机或虚拟机)
- 登陆服务器
- 记录当前启动游戏服务器的服务器IP或主机名
- 向登陆客户端返回IP或主机名
- 管理这些主机的状态(启动,停止。,更新)
- 登陆客户端:通过房号查找游戏服务所在的计算机IP
- 游戏服务器:每个主机或虚拟机启动一个。
7.添加退出功能
**优点:** 游戏服务器部署简单,测试简单,跟单个服务器的操作完全相同。
**缺点:** 登陆服务器的业务复杂,不好维护游戏服务器所在的诸多主机。
## 1.2方案2(多进程)
+ 登陆服务器
+ 记录当前启动的游戏服务器的端口号
+ 向登陆客户端返回端口号
+ 管理启动的游戏服务器进程
+ 登陆客户端:向登陆服务器获取游戏服务器端口号
+ 游戏服务器:
+ 支持端口可配
+ 增加多份除进程之外的资源(数据库,日志文件等)
+ 保护对公共资源的访问
8.添加命令处理类
**优点:** 登陆服务器实现简单,只需要要简单的进程管理即可
**缺点:** 游戏服务器的职责变的复杂(增加信号量集等进程间通信),而且不好管理(相同的文件或数据库存在多份)
## 1.3方案3(容器化)
- 登陆服务器
- 记录当前启动的游戏服务器的端口号
- 向登陆客户端返回端口号
- 管理启动的游戏服务器所在容器
- 登陆客户端:向登陆服务器获取游戏服务器端口号
- 游戏服务器:每个容器启动一个游戏服务,启动多个容器映射不同端口
**特点:** 无需修改游戏服务器软件,登陆服务器通过管理容器实现管理游戏服务器。
## 1.4结论
使用方案3效果最优。
> 那么问题来了,什么是容器?
9.添加日期前缀思路
**容器:** 是一种虚拟化技术,这种技术将操作系统内核虚拟化,可以允许用户空间软件实例(instances)被分割成几个独立的单元,在内核中运行,而不是只有一个单一实例运行。
**解释**: 在操作系统和应用程序之间添加的一层:容器层。容器层对于操作系统来说,就是一个应用程序。容器层对于应用程序来说,好像一个操作系统。
- 一个主机可以有多个相似或相同的容器
- 应用程序不知道自己运行在容器中。
- docker是当前最主流的容器工具
## 1.5计划
1. 将游戏服务器放到docker容器中运行
2. 登陆服务器管理多个容器并提供创建容器和查询容器的功能
3. 登陆客户端发送用户命密码请求和房间创建或跟随请求,根据用户选择,启动游戏连接对应游戏服务器
10.添加日期前缀功能
# 2 docker
docker是一个实现容器技术的软件,用到了linux内核的命名空间原理。
## 2.1 初识docker
**安装**
```bash
# 执行脚本简易安装
$ sudo apt-get install curl
$ curl -sSL https://get.daocloud.io/docker | sh
# 修改添加当前用户到docker用户组,修改socket权限
$ sudo usermod -aG docker dev
$ sudo chmod 777 /var/run/docker.sock
# 退出终端后再次进入测试命令
$ docker --hep
```
