当前位置: 首页 > news >正文

LED恒流驱动驱动电路原理图 LM3406HV-Q1

实验使用的是LM3406HV-Q1 这款驱动芯片
各种参数配置请看datasheet LM3406HV-Q1
这是引脚功能描述
在这里插入图片描述

典型应用电路图
这个是典型应用电路
这个是数据手册中官方给的典型应用电路,该电路不支持PWM调光。
如果要支持调光可以使用二线控制模式 即在VINS引脚输入PWM来调节输出的电流大小,以此调节LED的亮度。

在实验中 我参照的是这个电路原理图
在这里插入图片描述
只需要在DIM引脚输入高电平则输出端就会有输出,从而点亮LED

电流计算公式:IF = 0.2/Rsns ;RSNS为反馈电阻的大小,最大支持2A输出。

这个是各个元件的参数
在这里插入图片描述
最后 最最重要的一点 要看该芯片各个引脚的输入电压范围
如下图所示根据自己的需求,即输入的PWM信号电压范围 适当的加如分压电路,以保证芯片的正常工作。
在这里插入图片描述

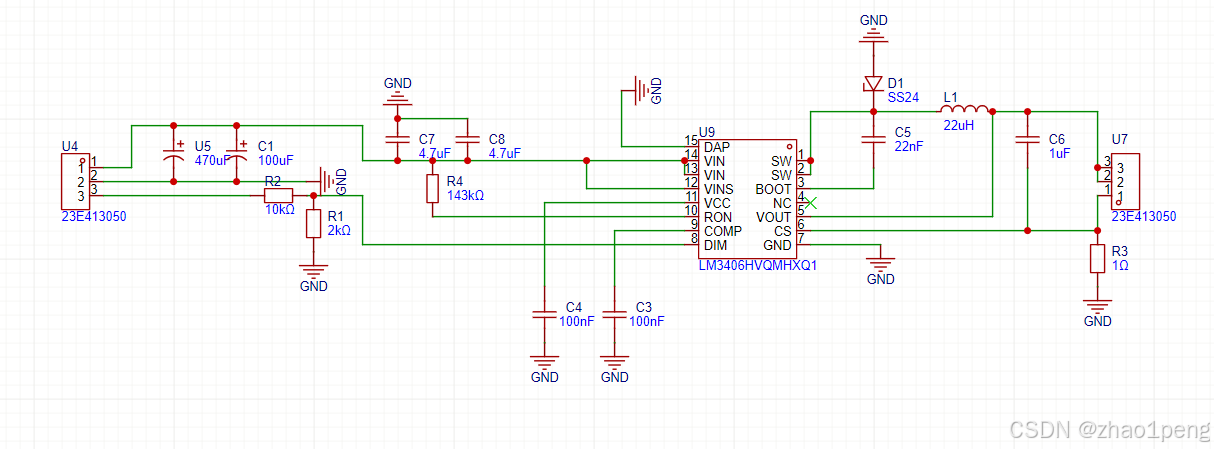
本实验使用的电路原理图如下可以给大家做参考,有不足的地方欢迎指出。
在这里插入图片描述

http://www.dtcms.com/a/124541.html

相关文章:

  • SpringBoot 为何启动慢
  • 第1课:MCP服务协议核心架构解析
  • Cursor中rules配置参考-202504版(含前后端Golang/TypeScript/Kotlin等)
  • Android 自己的智能指针
  • leetcode:905. 按奇偶排序数组(python3解法)
  • 解读json.loads函数参数
  • 【免费公测】可遇AI直播/无人直播/矩阵直播/AI场控
  • 微信小程序跳6
  • CondaError: Run ‘conda init‘ before ‘conda activate‘
  • 大数据(7.1)Kafka实时数据采集与分发的企业级实践:从架构设计到性能调优
  • 蓝桥杯基础数论入门
  • freecad 窗口控件层级关系
  • DIA——边缘检测
  • 腾讯后端 C++一面:recv 返回值,什么错误是可接受的?
  • vue3+vite+ts使用daisyui/tailwindcss
  • 微信小程序跳2
  • 【数据结构 · 初阶】- 单链表
  • 算法训练之动态规划(三)
  • Python 实现如何电商网站滚动翻页爬取
  • 亚马逊Amazon商品详情API接口概述,json数据示例返回(测试)
  • opencv人脸性别年龄检测
  • Zotero PDF Translate 翻译插件使用OpenAI API配置教程
  • vue+flask图书知识图谱推荐系统
  • Next.js + Droplet:高并发视频内容平台部署与优化扩展实战
  • 小迪安全-tp框架反序列化,利用链,rce执行,文件删除
  • AI助手:Claude
  • 深入理解全排列算法:DFS与回溯的完美结合
  • 高级java每日一道面试题-2025年3月23日-微服务篇[Nacos篇]-如何使用Nacos进行服务发现?
  • SpringBoot企业级开发之【用户模块-更新用户基本信息】
  • OSPF不规则区域