当前位置: 首页 > news >正文

EMA注意力机制

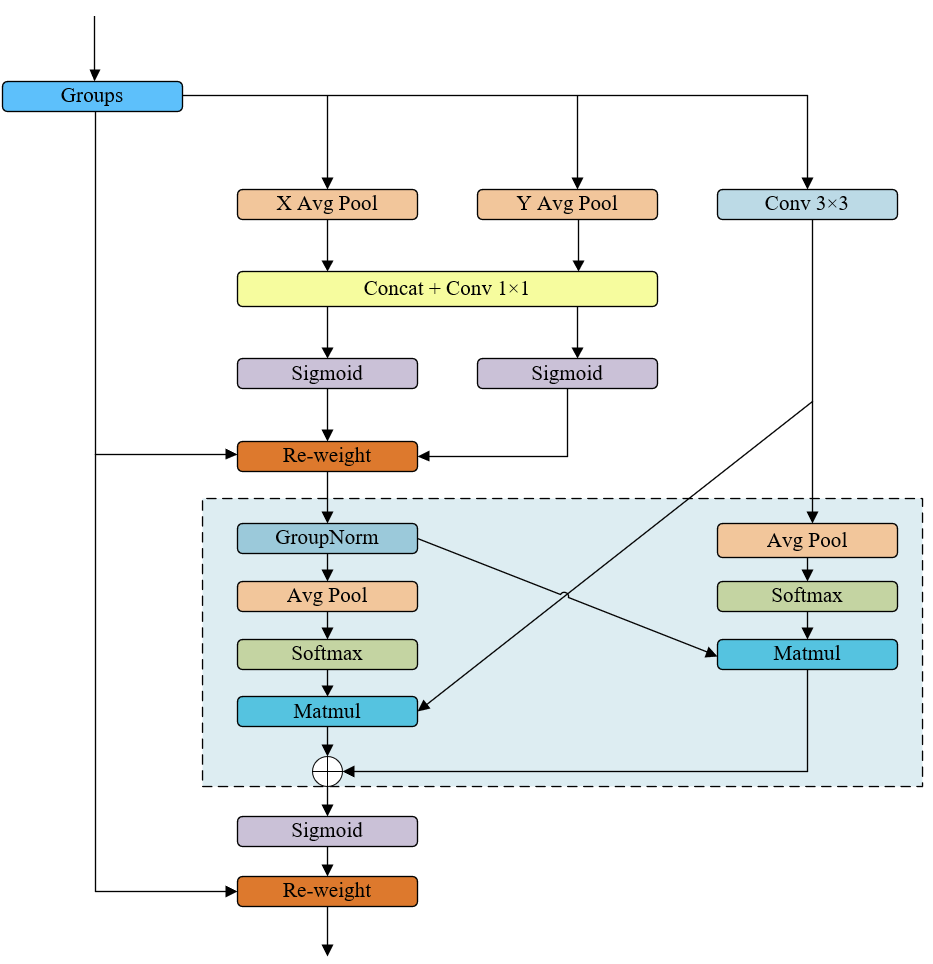
高效多尺度注意力(EMA)模块

作用:

  1. ​多尺度特征融合​

    • 通过水平和垂直池化分离空间维度信息,结合1x1和3x3卷积捕捉局部与全局特征,实现对多尺度上下文的高效融合。
  2. ​动态权重分配​

    • 使用可学习的权重矩阵(通过softmaxmatmul生成),动态调整不同区域特征的重要性,增强模型对关键区域的关注。
  3. ​计算效率优化​

    • ​分组卷积(Grouped Conv)​​:将通道分组后并行处理,减少参数量和计算量(复杂度从O(C^2)降至O(C/G * C/G),其中G为分组数)。
    • ​稀疏交互​​:仅对关键区域分配高权重,避免冗余计算。
  4. ​抑制梯度消失/爆炸​

    • ​GroupNorm​​:稳定训练过程,缓解内部协变量偏移。
    • ​Sigmoid权重约束​​:确保权重在合理范围,避免数值不稳定。
  5. ​任务适应性​

    • 适用于目标检测、语义分割等需要精细空间建模的任务,尤其在处理小目标或复杂纹理时表现突出。

图1 EMA模块结构框图

源码如下:

import torch
from torch import nn

class EMA(nn.Module):
    def __init__(self, channels, c2=None, factor=32):
        super(EMA, self).__init__()
        self.groups = factor
        assert channels // self.groups > 0
        self.softmax = nn.Softmax(-1)
        self.agp = nn.AdaptiveAvgPool2d((1, 1))
        self.pool_h = nn.AdaptiveAvgPool2d((None, 1))
        self.pool_w = nn.AdaptiveAvgPool2d((1, None))
        self.gn = nn.GroupNorm(channels // self.groups, channels // self.groups)
        self.conv1x1 = nn.Conv2d(channels // self.groups, channels // self.groups, kernel_size=1, stride=1, padding=0)
        self.conv3x3 = nn.Conv2d(channels // self.groups, channels // self.groups, kernel_size=3, stride=1, padding=1)

    def forward(self, x):
        b, c, h, w = x.size()
        group_x = x.reshape(b * self.groups, -1, h, w)  # b*g,c//g,h,w
        x_h = self.pool_h(group_x)
        x_w = self.pool_w(group_x).permute(0, 1, 3, 2)
        hw = self.conv1x1(torch.cat([x_h, x_w], dim=2))
        x_h, x_w = torch.split(hw, [h, w], dim=2)
        x1 = self.gn(group_x * x_h.sigmoid() * x_w.permute(0, 1, 3, 2).sigmoid())
        x2 = self.conv3x3(group_x)
        x11 = self.softmax(self.agp(x1).reshape(b * self.groups, -1, 1).permute(0, 2, 1))
        x12 = x2.reshape(b * self.groups, c // self.groups, -1)  # b*g, c//g, hw
        x21 = self.softmax(self.agp(x2).reshape(b * self.groups, -1, 1).permute(0, 2, 1))
        x22 = x1.reshape(b * self.groups, c // self.groups, -1)  # b*g, c//g, hw
        weights = (torch.matmul(x11, x12) + torch.matmul(x21, x22)).reshape(b * self.groups, 1, h, w)
        return (group_x * weights.sigmoid()).reshape(b, c, h, w)

http://www.dtcms.com/a/118654.html

相关文章:

  • 数字游戏(继Day 10)
  • FreeRTOS临界区
  • mybatis是如何进行分页的?分页插件的原理是什么
  • 【学习笔记】HTTP和HTTPS的核心区别及工作原理
  • w283图书商城管理系统
  • Docker全方位指南
  • 嵌入式---加速度计
  • 原子化 CSS 的常见实现框架
  • 微软 SC-900 认证-考核Azure 和 Microsoft 365中的安全、合规和身份管理(SCI)概念
  • 从光波调制到温度补偿:Lilikoi光纤力传感器的核心技术拆解
  • 麦科信光隔离探头在碳化硅(SiC)MOSFET动态测试中的应用
  • Glowroot 是一个开源的 Java 应用性能监控(APM)工具,专为 低开销、易用性 设计,具体的应用及优势进行分析说明
  • 【Docker基础-镜像】--查阅笔记2
  • MySQL 查询重写怎样把复杂查询变简单,让查询提高一个“速”!
  • TCP三次握手和TCP四次挥手
  • 7-9 用天平找小球
  • HOW - 设计和实现一个动态渲染不同表单类型组件的 DynamicFormItem 组件
  • SpringBoot框架—Logger使用
  • golang 中 make 和 new 的区别?
  • 力扣刷题——2265.统计值等于子树平均值的节点数
  • 国产三维CAD皇冠CAD在机械制造行业建模教程:油泵
  • [ctfshow web入门] web28
  • 智能仓储数字孪生Demo(Unity实现)
  • AI大模型底层技术——Scaling Law
  • leetcode13.罗马数字转整数
  • 技术面试通关秘籍:常见问题解析+实战案例+避坑指南
  • Java 容器源码分析
  • Java全栈项目--校园快递管理与配送系统(5)
  • Wincc项目被锁定无法打开
  • 红宝书第三十二讲:零基础学会模块打包器:Webpack、Parcel、Rollup