当前位置: 首页 > news >正文

电机控制常见面试问题(十七)

文章目录

  • 一、谈谈涡流损耗
  • 二、谈谈EMI
  • 三.谈谈变频器
  • 四.谈谈电机控制的噪声抑制与滞后补偿
    • 1.噪声抑制
    • 2.滞后补偿
  • 五.傅里叶变换在电机控制中的运用
  • 六.电机参数估计

一、谈谈涡流损耗

涡流损耗是电磁设备(如变压器、电机)中因交变磁场在导体内激发涡旋状感应电流而产生的能量损耗,其核心机制与物理学中的法拉第电磁感应定律密切相关。具体而言:
​成因
当交变磁场穿过导电材料(如铁芯)时,会在其内部产生交变的涡旋电场,驱动自由电子沿闭合路径形成高频环流——即涡流。这些涡流因导体电阻的存在而持续发热,最终以热能形式耗散,造成能量损失。

​关键影响因素
​磁场频率:涡流强度与频率平方成正比,高频下损耗更显著。
​导体特性:低电阻率材料(如纯铁)易产生强涡流,而高电阻率材料(如硅钢)可有效抑制。
​导体厚度:厚导体因涡流路径长、电阻低,损耗更大;薄片导体则通过增大电阻削弱涡流。

​减损措施
​材料优化:采用硅钢片替代整块铁芯,利用其高电阻率及叠片结构(切断涡流回路)。
​高频设计:借助趋肤效应,使电流集中于导体表层,减少内部涡流(适用于高频场景)。
​非晶合金应用:通过超急冷工艺制备的非晶态金属材料,兼具高磁导率与低涡流特性,显著降低损耗。

​实际意义
涡流损耗占电气设备总损耗的10%-30%,尤其在变频调速电机、高铁牵引系统等高频大功率场景中影响突出。通过上述技术手段降低损耗,可直接提升能源效率(如变压器空载损耗可减少60%-80%),并缓解设备过热问题,延长使用寿命。
简言之,涡流损耗是电磁能与热能转换的必然产物,需通过材料科学与工程设计的协同创新实现高效管控。

二、谈谈EMI

EMI(电磁干扰)​就像你家楼下开了一个“超大音量KTV”——电器设备工作时内部电流会“尖叫”出电磁波(比如微波炉加热时“嗡嗡”声),这些电磁波跑到别处就会乱入其他设备的“耳朵”(比如导致电视画面雪花、路由器断网)。
简单来说:
电流变化 → 产生电磁场 → 通过空气或导线“偷跑”到其他设备 → 打扰它们正常工作。
举个栗子:
你用手机靠近音箱时,音乐突然变小——不是手机偷听,而是它发出的电磁波“抢走”了音箱的信号!
解决办法:
给设备戴“金属口罩”(屏蔽罩)、装“隔音门”(滤波电路),就像给KTV关上门拉上窗帘,让电磁波老实待在自家房间。

电磁干扰(EMI)是指电子设备或系统在运行过程中,因电流突变、高频振荡或电磁场辐射产生的无用电磁能量,通过传导(如电源线)或辐射(如电磁波)途径对其他敏感设备或系统造成的信号干扰、性能下降甚至功能失效的现象。其核心成因包括开关电源的陡峭电压脉冲、数字电路的时钟噪声、天线效应以及接地不良导致的环路电流。EMI的影响范围广泛:轻则导致通信信号失真、显示屏雪花,重则引发医疗设备误操作、自动驾驶系统失效,甚至威胁电网安全。抑制EMI需多维度措施:​屏蔽​(如金属外壳、导电织物)、滤波​(在信号线和电源线加装电容/电感)、优化布线​(缩短高频线长度、减少环路面积)、接地设计​(低阻抗接地网络),并采用吸波材料(如铁氧体)或高频基板(如PTFE)阻断辐射路径。随着5G、物联网及电动汽车的普及,EMI管控已成为产品设计的关键环节,相关国际标准(如CISPR、FCC)也日趋严格,直接影响产品合规性与市场竞争力。

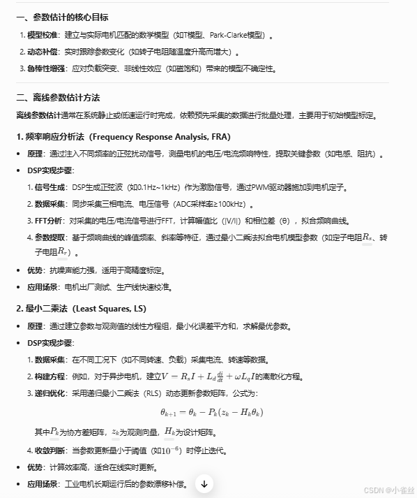
三.谈谈变频器

在这里插入图片描述
核心流程拆解

  1. ​输入阶段:AC 电源(50/60Hz)​
    ​作用:提供原始电能,如工业电网的交流电(220V/380V,50Hz或60Hz)。
    ​关键特性:
    频率固定(工频),电压固定(取决于电网标准)。
    例如:中国电网为220V/50Hz,美国为120V/60Hz。
  2. ​处理阶段:AC→DC(整流)→DC→AC(逆变)​
    ​整流(AC→DC)​:
    ​功能:将交流电转换为单向脉动直流电。
    ​实现方式:
    ​二极管整流:简单低成本,但输出含大量纹波(如6脉冲整流)。
    ​IGBT整流:通过可控开关器件实现平滑直流(如12脉冲整流,谐波更小)。
    ​应用场景:为电池充电、直流电机供电、后续逆变提供稳定直流源。
    ​逆变(DC→AC)​:
    ​功能:将直流电重新转换为交流电,但频率和电压可调。
    ​实现方式:
    ​SPWM调制:通过高频开关(如IGBT)切割直流电,合成正弦波。
    ​死区控制:防止上下桥臂同时导通(避免短路)。
    ​输出特性:
    ​电压可调:通过改变PWM占空比(如0-100%对应0-400V)。
    ​频率可调:通过调节PWM频率(0.5-400Hz),覆盖工频到高频范围。
  3. ​输出阶段:可变电压/频率(Vvariable/fvariable)​
    ​参数意义:
    ​电压(Vvariable)​:调整输出电压匹配负载需求(如电机启动时需低电压高电流)。
    ​频率(fvariable)​:控制交流电周期,决定电机转速(如50Hz对应1500rpm,400Hz对应24000rpm)。
    ​典型应用:
    ​电机调速:风机、水泵通过降低频率(如30Hz)减少能耗(节能30%-50%)。
    ​特种设备:高频焊接(100kHz)或医疗设备(低频消除干扰)。

实物类比帮助理解

  1. ​整流 ≈ 充电器的“降压”过程
    ​充电宝:输入220V AC → 整流为5V DC → 给手机充电。
    ​差异:电力电子变换的整流需支持大电流、高效率(如工业级整流器输出数千安培)。
  2. ​逆变 ≈ 变频器的“调频”核心
    ​变频空调:输入220V AC → 整流为DC → 逆变为30Hz AC → 驱动压缩机低速运行。
    ​关键动作:通过调节逆变频率控制压缩机转速,从而调节温度。

关键技术细节

  1. ​滤波与平滑
    ​整流后:直流电含高频脉冲(如6脉冲整流输出脉动电压达100V)。
    ​解决方案:并联大容量电容(如100μF/450V)滤除纹波,使电压平稳。
  2. ​IGBT/SiC器件
    ​IGBT(绝缘栅双极晶体管)​:
    开关频率:10kHz-50kHz(传统变频器)。
    损耗:通态损耗+开关损耗(约1-2W/kW)。
    ​SiC(碳化硅)MOSFET:
    开关频率:100kHz-1MHz(高频应用)。
    损耗降低70%,体积缩小30%(如特斯拉Model 3逆变器)。
  3. ​控制算法
    ​V/F控制:简单维护,适用于风机/泵类(输出电压与频率成比例)。
    ​矢量控制(FOC)​:高精度控制,模拟直流电机特性(如机床主轴)。在这里插入图片描述
    在这里插入图片描述

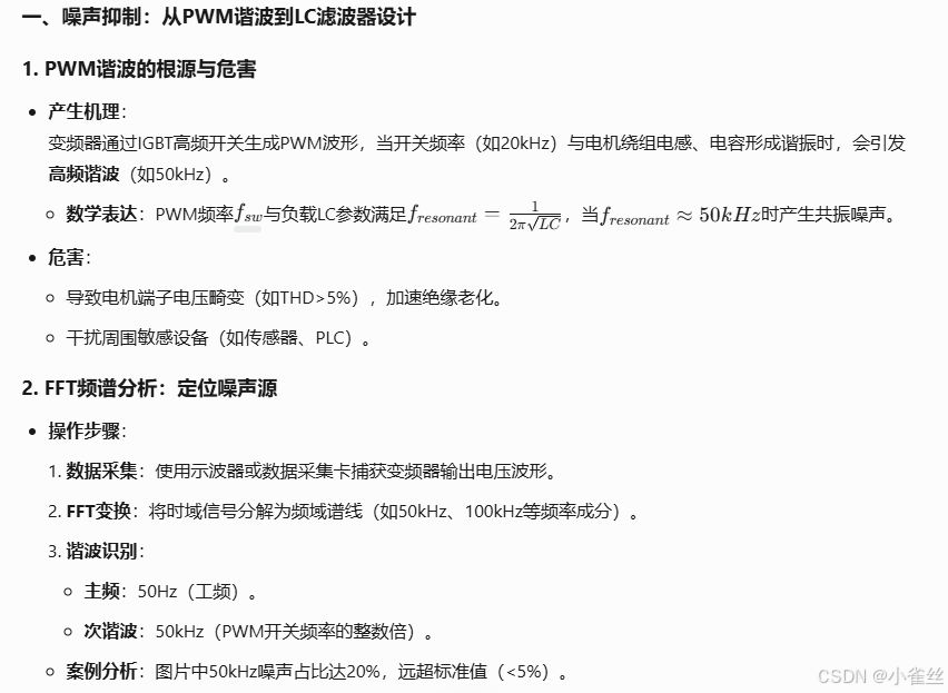
四.谈谈电机控制的噪声抑制与滞后补偿

1.噪声抑制

在这里插入图片描述
在这里插入图片描述

2.滞后补偿

相位滞后补偿是通过在控制系统中引入超前信号或调整反馈环节,抵消因传感器延迟、信号传输时间或系统动力学特性导致的相位滞后,从而提高控制实时性与稳定性的技术。其核心思想是​“预测未来”​:例如在电机控制中,当编码器检测转子位置的实际信号存在延迟时,控制器可通过提前注入与预期运动匹配的超前电压或电流指令(如基于模型预测或前馈补偿),缩短闭环响应时间;在PID控制中,增加微分项(D)可对误差变化率进行超前补偿,抑制因滞后引发的振荡。典型应用包括永磁同步电机的转子位置补偿、交流伺服系统的速度环相位校正等,本质上是通过信号预处理或算法结构优化,将系统开环传递函数的相位特性向右平移,改善瞬态性能。在这里插入图片描述
在这里插入图片描述
在这里插入图片描述

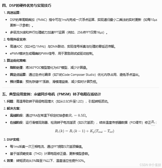
五.傅里叶变换在电机控制中的运用

  1. ​信号分析与噪声抑制
    ​电流/电压谐波分解:在交流电机驱动中,PWM逆变器输出的高频脉冲电压包含大量基波和高次谐波。通过FFT将时域信号转换为频域,可精确识别各次谐波幅值和相位,例如在永磁同步电机(PMSM)控制中,分离出基波电流用于励磁控制,抑制谐波导致的转矩脉动和铁损。
    ​噪声滤波:电机运行时传感器(如电流霍尔、编码器)易受开关噪声、电磁干扰(EMI)影响。FFT结合滤波器设计(如巴特沃斯低通滤波器)能有效滤除高频噪声,提升信号信噪比,确保转子位置估计(如滑模观测器)的准确性。

  2. ​控制算法优化
    ​矢量控制(FOC)​:FOC需将三相交流电流分解为旋转坐标系下的直轴(d轴)和交轴(q轴)分量。FFT在此过程中用于实现正交变换,尤其在离散化系统中采用DFT算法,配合锁相环(PLL)实时跟踪转速变化,确保动态性能。
    ​直接转矩控制(DTC)​:DTC通过检测定子磁通和转矩的幅值与相位来触发PWM开关。FFT用于快速计算磁通谐波畸变率(THD),优化PWM策略以减少转矩波动,提升系统鲁棒性。

  3. ​参数辨识与自适应控制
    ​转子电阻估计:感应电机转子电阻随温度变化,传统参数辨识方法(如最小二乘法)效率低。基于FFT的频响分析法可在不同频率下注入扰动信号,通过分析输入输出频率特性曲线提取参数,实现在线自适应调节。
    ​模型预测控制(MPC)​:MPC需构建高精度电机模型,FFT用于频域系统辨识(如奈奎斯特图),提取关键频率点的增益和相位信息,优化控制器参数以应对负载突变和参数漂移。

  4. ​电力电子系统设计
    ​PWM谐波抑制:变频器输出电流的奇次谐波可能导致电网电压畸变。FFT分析谐波分布后,采用空间矢量调制(SVPWM)或最优PWM算法(如OPPWM),在频域优化谐波抑制效果,满足IEEE 1459标准要求。
    ​EMC设计:电机控制系统的传导EMI和辐射EMI需符合国际标准。FFT用于分析PCB布局中的信号完整性,识别高频辐射源(如开关节点电压尖峰),指导接地优化和屏蔽设计。

  5. ​故障诊断与预测性维护
    ​轴承故障检测:电机轴承早期失效会产生特定频率的振动信号(如BPFO、BPFI谐波)。FFT结合小波变换可提取微弱故障特征,实现非侵入式监测。
    ​绕组绝缘老化评估:局部放电(PD)信号蕴含高频脉冲成分,FFT分析PD次声波信号(<100kHz)的幅值-频率特性,量化绝缘劣化程度,提前预警潜在故障。

实例应用:永磁同步电机的谐波抑制
在新能源汽车驱动系统中,为实现宽速域高效运行,常采用FOC+弱磁控制。此时:
​信号采集:通过12位ADC采样三相电流(采样率≥20kHz)。
​FFT处理:以工频50Hz为基频,进行512点FFT(分辨率≈0.18Hz),提取基波电流幅值I d 和I q 。
​谐波补偿:检测到3次谐波(150Hz)导致转矩畸变后,注入反向谐波电流抵消,使THD从12%降至3%以下。
​闭环控制:结合PLL输出转速ω,实时调节d轴电流维持磁通恒定,q轴电流控制转矩。
挑战与对策
​计算延迟:传统FFT需O(N log N)时间,难以满足μs级实时性要求。改用CORDIC算法加速DFT,或采用滑窗FFT减少计算量。
​频率泄漏:非整数倍采样导致频谱能量分散。通过Kaiser窗函数加权,优化主瓣宽度与旁瓣衰减,提升谐波检测精度。

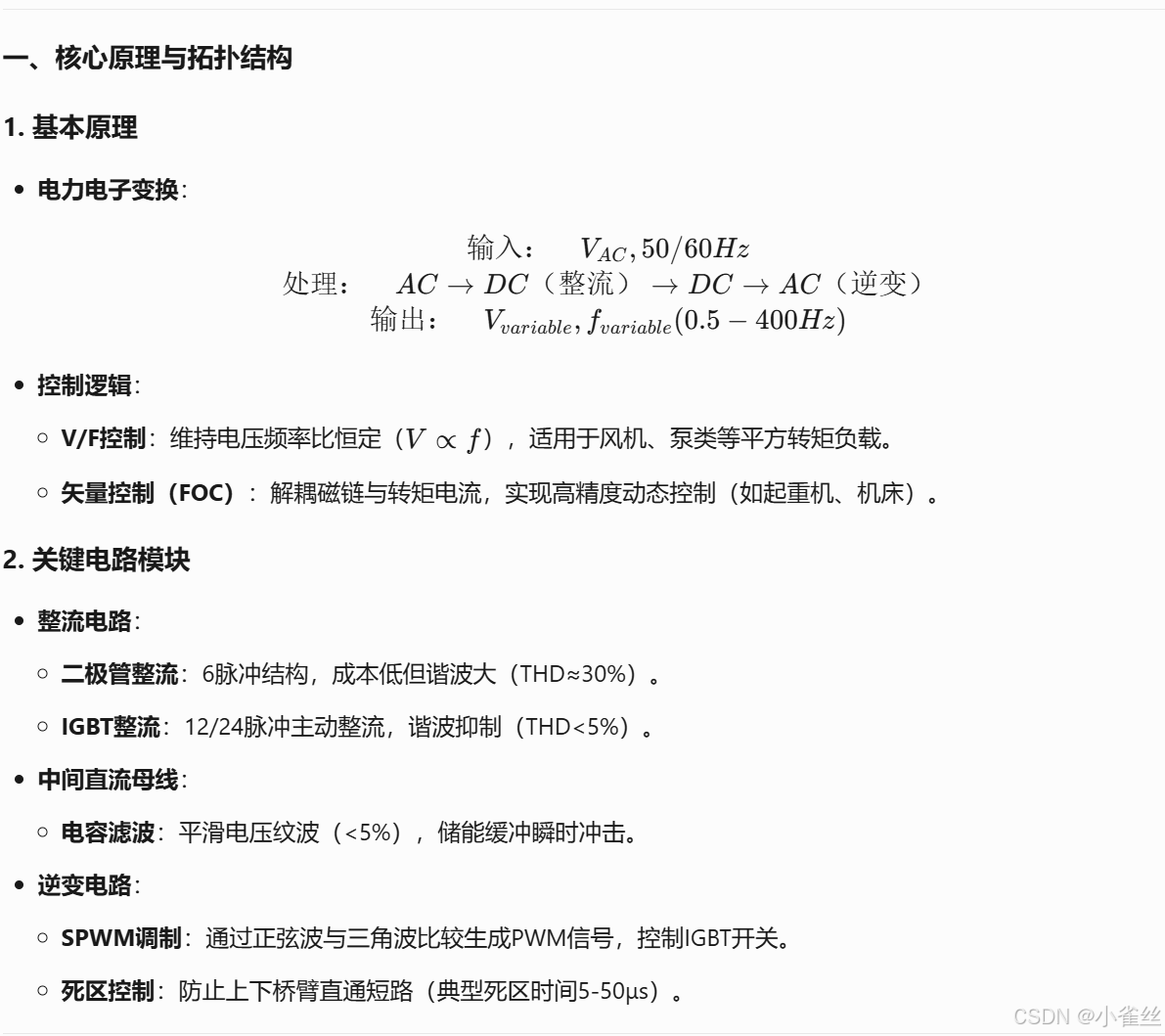
六.电机参数估计

在电机控制中,精准的参数(如电阻、电感、磁链、摩擦系数等)是优化控制算法(如FOC、DTC)和保证系统稳定性的基础。然而,这些参数会因温度变化、材料老化、负载波动等因素发生漂移。​DSP(数字信号处理器)凭借其高速运算能力、并行架构和丰富的外设,可高效实现离线与在线参数估计,动态修正模型误差,提升控制精度。
在这里插入图片描述
在这里插入图片描述
在这里插入图片描述

http://www.dtcms.com/a/83892.html

相关文章:

  • JetsonNano —— 4、Windows下对JetsonNano板卡烧录刷机Ubuntu20.04版本(官方教程)
  • 『uniapp』简单文本复制文字 富文本内容复制文字(详细图文注释)
  • GOC按钮点击器
  • 【JavaEE进阶】部署Web项目到Linux服务器
  • cartographer中地图转换
  • VMware虚拟机安装银河麒麟操作系统v10
  • Mininet源码框架概述
  • 深入 C++11:移动语义、Lambda表达式与新特性全面解析
  • 基于linux平台的C语言入门教程(3)代码注释
  • 【计算机网络原理】选择题+简答题
  • AI密码学
  • 基于linux平台的C语言入门教程(8)算术运算符
  • Qt+FFmpeg+SDL2播放进度显示及定位播放
  • Java多线程与高并发专题——Future 是什么?
  • MySQL 事务(Transaction)详解
  • 扣子平台知识库不能上传成功
  • 单表达式倒计时工具:datetime的极度优雅(DeepSeek)
  • python+ffmpeg给音频添加背景音乐
  • SpringBoot项目实战(初级)
  • OpenLayers集成天地图服务开发指南
  • RestTemplate和RPC区别
  • 布谷一对一视频直播平台开发搭建全解析:架构设计与核心技术实现
  • Python Bug修复案例分析:Python 中常见的 IndentationError 错误 bug 的修复
  • 《Gradio Python 客户端入门》
  • 存储过程触发器习题整理1
  • VRRP配置双出口ipsec隧道建立。
  • 【前端】Canvas画布实现在线的唇膏换色功能
  • 7:表数据的增删查改
  • nextjs使用next-intl要注意
  • W25Qxx