当前位置: 首页 > news >正文

基于STC89C52的DS1621温度检测系统

摘要

本文设计了一种基于STC89C52单片机的DS1621温度检测系统,通过DS1621传感器采集温度数据,利用STC89C52单片机处理数据,并通过串口将温度信息发送至电脑显示。借助Proteus软件进行仿真验证,实现了温度检测系统的功能演示。该系统具有成本低、精度高、稳定性强等特点,适用于环境温度监测、工业控制等领域。

一、引言

温度检测在工业生产、智能家居、环境监测等场景中具有重要意义。传统温度检测系统需兼顾精度、成本与实时性,单片机作为核心控制单元,能高效处理传感器数据。DS1621是一款集成度高的温度传感器,支持数字信号输出,与STC89C52单片机结合,可构建简洁可靠的温度检测系统。本文基于Proteus平台完成系统仿真,验证设计可行性。

二、系统硬件设计

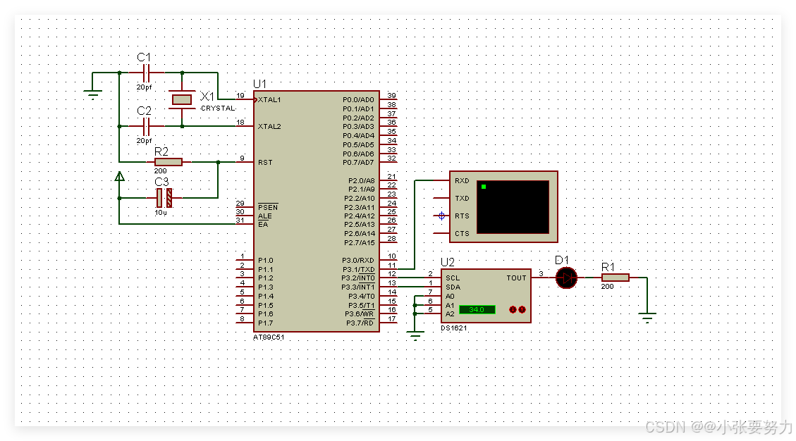
2.1 主控单元:STC89C52单片机

STC89C52是宏晶科技推出的8位单片机,内置8KB Flash、512B RAM,具备3个16位定时器/计数器,支持UART串口通信。其高性能、低功耗特性,满足温度检测系统的控制需求。系统中,单片机负责读取DS1621温度数据,处理后通过串口发送至电脑。

2.2 温度采集模块:DS1621传感器

DS1621是DALLAS公司生产的数字温度传感器,具备以下优势:

1. 测量范围:-55℃~+125℃,精度可达±0.5℃;

2. 支持I²C通信协议,简化硬件连接;

3. 内置温度转换电路,直接输出数字量。

其引脚功能:

1. SCL:时钟线,与单片机I²C时钟引脚连接;

2. SDA:数据线,传输温度数据;

3. TOUT:温度超限报警输出(本设计未启用)。

2.3 串口通信模块

系统通过STC89C52的UART模块实现数据传输。利用MAX232芯片完成TTL电平与RS-232电平转换(Proteus仿真中简化为虚拟终端),将单片机处理后的温度数据发送至电脑。硬件连接时,单片机的TXD引脚连接至虚拟终端的RXD,实现串口通信。

2.4 硬件电路连接

在Proteus中,电路连接如下:

1. DS1621的SCL、SDA分别连接至STC89C52的P3.5、P3.4引脚,构建I²C通信链路;

2. 单片机的P3.1(TXD)连接虚拟终端RXD,实现串口数据输出;

3. 电源与复位电路确保单片机正常工作,晶振电路采用11.0592MHz晶振,满足串口波特率精度需求。

三、系统软件设计

3.1 软件总体流程

系统软件流程:

1. 初始化:配置I²C总线、串口波特率(9600bps);

2. 温度采集:通过I²C协议读取DS1621温度数据;

3. 数据处理:将二进制温度数据转换为十进制,添加单位标识;

4. 串口发送:通过UART将温度信息发送至电脑。

3.2 I²C通信程序设计

DS1621基于I²C协议通信,需编写起始信号、停止信号、数据发送/接收函数。示例代码:

void SendStop()
{
 	SDA = 0;
	SCL = 1;
	_nop_();
	SDA = 1;
	I2C_Busy = 0;
}

void SendByte(uchar wd)
{
 	uchar i;
	a = wd;
	for(i=0;i<8;i++)
	{
	 	SCL = 0;
		_nop_();
		_nop_();
		SDA = MSB;
		a <<= 1;
		_nop_();
		_nop_();
		SCL = 1;
		_nop_();
		_nop_();
		SCL = 0;
	}
	SDA = 1;
	SCL = 1;
	_nop_();
	_nop_();

	if(!SDA)
	{
	 	SCL = 0;
		_nop_();
		_nop_();
	}
	else
	{
	 	NO_Ack = 1;
		SCL = 0;
		_nop_();
		_nop_();
	}
}

3.3 温度读取与处理

DS1621温度数据存储格式:12位有效数据,前8位为整数部分,后4位为小数部分。转换代码:

void SendTemperatureToSerialPort(uchar val)
{
 	if(val>200)
	{
	 	val = 255-val;
		SendCharToSerialPort('-');
		if(!point)
			val+=1;
	}
	SendCharToSerialPort(Array[(val/10)/10]);
	SendCharToSerialPort(Array[(val/10)%10]);
	SendCharToSerialPort(Array[val%10]);
	SendCharToSerialPort('.');
	if(point)
		SendCharToSerialPort('5');
	else
		SendCharToSerialPort('0');
	SendCharToSerialPort(' ');
	SendCharToSerialPort('C');
	SendCharToSerialPort('\r');	
}

3.4 串口发送程序

初始化串口:

void InitialiseSerialPort()
{
 	TMOD = 0x20;
	TH1  = 0xfd;
	SCON = 0x50;
	TR1  = 1;
}

四、Proteus仿真实现

4.1 仿真步骤

1. 在Proteus中搭建电路:放置STC89C52、DS1621、虚拟终端,连接对应引脚;

2. 编写Keil工程代码,编译生成.hex文件;

3. 将.hex文件载入STC89C52仿真模型;

4. 运行仿真,观察虚拟终端输出。

4.2 仿真结果分析

仿真运行后,虚拟终端持续显示温度数据(如“033.5℃”),表明系统正常工作。DS1621采集温度,经单片机处理后通过串口发送,验证了设计的正确性。若温度异常,可通过修改DS1621配置寄存器,设置报警阈值,扩展系统功能。

五、结论

本文设计的基于STC89C52的DS1621温度检测系统,通过硬件电路与软件程序协同,实现了温度采集、处理与串口传输功能。Proteus仿真验证了系统可行性,该设计具备模块化清晰、扩展性强的特点,可进一步集成显示模块、报警模块,应用于更复杂的温度监测场景。未来可优化代码效率,提升系统实时性,满足工业级应用需求。

http://www.dtcms.com/a/81789.html

相关文章:

  • 【python3】:轻松实现点阵数据 转DXF格式
  • ROS2 常用命令详解
  • 第37周:文献阅读
  • java查询es超过10000条数据
  • 内容中台实施效能跃迁方法论
  • Python实现ONNXRuntime推理YOLOv11模型
  • AI 如何重塑数据湖的未来
  • git原理与常用命令及其使用
  • 数学建模:MATLAB卷积神经网络
  • 【嵌入式学习】触发器 - ADC - DAC
  • 微信 MMTLS 协议详解(五):加密实现
  • 【嵌入式硬件测试之道连载之第三章:核心处理器的选型与应用】
  • IS-IS原理与配置
  • Nexus L2 L3基本配置
  • 【Java SE】抽象类/方法、模板设计模式
  • 【递归,搜索与回溯算法篇】- 名词解释
  • 从X光片生成合成计算机断层扫描(CT)样成像的策略:一项范围审查|文献速递-医学影像人工智能进展
  • 【C++】sort函数的两种用法
  • 分布式容器技术是什么
  • 解决python配置文件类configparser.ConfigParser,插入、读取数据,自动转为小写的问题
  • AGI成立的条件
  • 算法及数据结构系列 - 回溯算法
  • 嵌入式芯片与系统设计竞赛,值得参加吗?如何选题?需要学什么?怎么准备?
  • QT开发(4)--各种方式实现HelloWorld
  • centos 7 搭建FTP user-list用户列表
  • LeetCode算法题(Go语言实现)_07
  • ensp 公司组网拓扑图
  • 如何给商品一键换色?图生生AI,告别繁琐修图
  • html5炫酷3D立体文字效果实现详解
  • 基于PySide6的CATIA自动化工具开发实战——空几何体批量清理系统