当前位置: 首页 > news >正文

价值流图分析VSM(75页PPT)(文末有下载方式)

资料解读:价值流图分析 VSM

在当今竞争激烈的市场环境下,企业为实现高效运营和持续发展,需要不断优化内部流程,识别并消除浪费。价值流图分析(VSM)作为一种强大的工具,能够帮助企业从整体视角审视业务流程,发现潜在问题并制定针对性的改进策略。本资料围绕价值流图分析展开,深入探讨了其概念、绘制方法、应用及实施计划等内容。

价值流图分析是对产品生产工序全部活动的深入剖析,涵盖从原材料到产品交付顾客以及从概念到投产的设计流程,旨在发现其中增值与不增值的活动。它具有多方面重要意义,不仅能帮助企业发现隐藏的浪费源,为持续改进提供科学依据,还能确定改善重点的优先次序,实现投入产出比的最大化。同时,价值流作为一种通用语言,促进了不同部门间的沟通与协作,为编制和实施改善计划奠定了坚实基础。

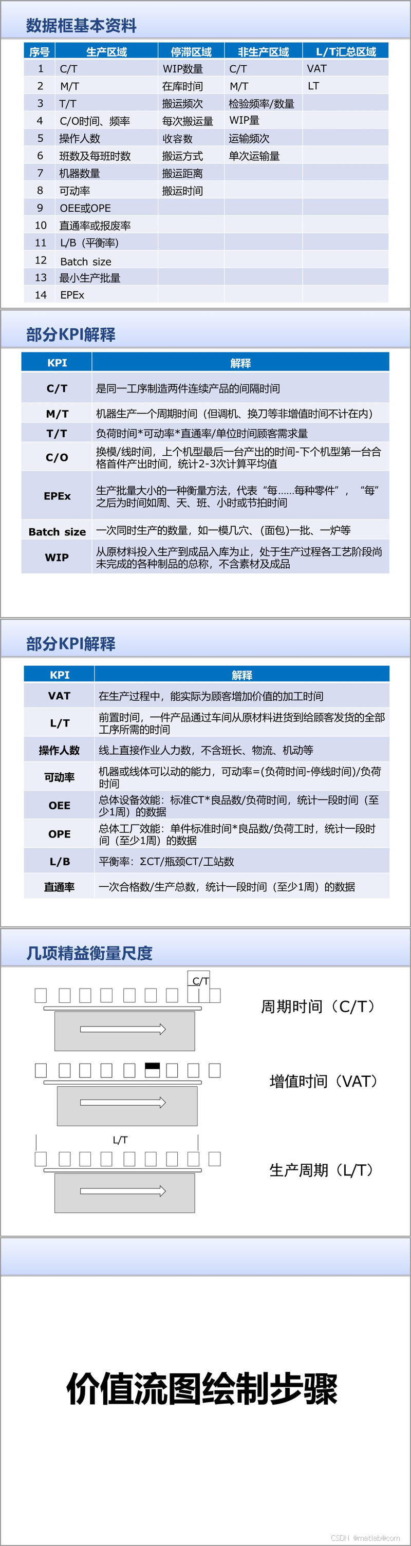
绘制价值流图是该方法的核心环节。首先要确定总装线体及对应的产品系列,明确关键零部件,这是后续分析的基础。绘制现状价值流图时,需沿着门对门的价值流进行实地考察,从发货端追溯,收集各工序详细数据,且要独立手工绘图,确保数据的准确性和真实性。在这个过程中,要全面表示出客户需求、所有工序、数据框及库存、物料流和信息流,并绘制时间线,计算前置时间及周期时间,以此清晰呈现当前生产流程的全貌和存在的问题。例如,通过对某生产线的现状价值流图绘制,发现其存在库存量大、生产周期长等问题,这些问题为后续的改进指明了方向。

现状布局图的绘制则是从空间角度展示企业的生产布局,清晰呈现各生产区域、物料流动路线以及库存区域等信息,帮助企业发现布局上的不合理之处,如工序之间距离过远导致搬运浪费等。现状工序生产周期推算表通过对各工序日需求数量、日负荷时间、停线时间、可动率、直通率等数据的分析,计算出 T/T(节拍时间)和 C/T(周期时间),进一步量化生产流程的效率,为后续的改进提供数据支持。

基于现状分析,企业需要绘制理想价值流图、布局图和山积图。这要求企业遵循一系列准则,如按节拍时间生产,确保生产与客户需求同步,避免过量生产;尽可能开发连续流程,减少工序间的停顿和等待,提高生产效率;在连续流程无法实现时,使用超市控制生产,以需求拉动生产,降低库存;将顾客订单只下达到一道生产工序,简化生产计划流程;在定拍工序均衡分配多品种产品的生产时间,实现生产的平稳化;定调增量,拉动均衡生产。通过这些准则的应用,企业可以设计出更高效、更合理的未来生产流程。例如,某企业在实施价值流改进后,通过优化生产线布局和生产流程,实现了生产周期的大幅缩短和库存的显著降低。

为了实现从现状到理想状态的转变,企业需要进行策略展开和制定详细的实施计划。这包括找出实现理想价值流的条件和问题点,形成具体的改善课题,并试算完成每项改善课题后能否达成总目标。例如,通过对电脑裁刀效率提升和周期降低的分析,制定出更换设备、优化工艺、合并工序等具体举措;在总装分厂效率提升方面,从注塑、电子、总装等多个区域入手,制定提升直通率、精减人力、降低 C/T 等子项目和支撑项目。同时,企业还需制定三年和年度价值流计划,明确各阶段的目标、责任人以及评价计划,确保改进措施能够有序推进和有效实施。

价值流图分析为企业提供了一种系统、全面的流程优化方法。通过绘制现状图和理想图,企业能够清晰地认识到自身的优势和不足,制定出切实可行的改进策略。在实施过程中,通过策略展开和详细的计划制定,企业可以逐步消除浪费,提高生产效率,降低成本,增强市场竞争力。希望企业能够充分利用这一工具,让精益思想贯穿企业的每一个角落,实现可持续发展。接下来请您阅读下面的详细资料吧。

篇幅所限,本文只能提供部分资料内容,完整资料请看下面链接

https://download.csdn.net/download/2301_78256053/89575703

http://www.dtcms.com/a/80179.html

相关文章:

  • 前端项目中应该如何选择正确的图片格式
  • 高并发编程有哪些规范?
  • LeetCode hot 100 每日一题(12)——238.除自身以外数组的乘积
  • 单调队列【C/C++】
  • 在 Linux 系统上部署 Deepseek AI 的全面指南‌
  • (* IOB = “FORCE“ *) 的使用分享
  • 鸿蒙NEXT项目实战-百得知识库04
  • 【机器学习】什么是逻辑回归
  • ES如果要查10条数据需要从各个分片上各取多少条数据?
  • 部分标签数据集生成与过滤特定标签方法
  • 旋转位置编码(Rotary Positional Encoding, RoPE):中文公式详解与代码实现
  • 论文阅读:2024-NAACL Semstamp、2024-ACL (Findings) k-SemStamp
  • 10-- 网络攻击防御原理全景解析 | 从单包攻防到DDoS军团作战(包你看一遍全记住)
  • Servlet
  • 关于波士顿动力2025年3月的人形机器人最新视频
  • 获取MSVC链接过程的详细信息
  • Python 赋值运算符大全集
  • vulhub靶机----基于docker的初探索,环境搭建
  • SpringBoot与Redisson整合,用注解方式解决分布式锁的使用问题
  • 【菜鸟飞】AI多模态:vsCode下python访问阿里云通义文生图API
  • redis MISCONF Redis is configured to save RDB snapshots报错解决
  • 【电源专题】案例:因没有关注Stand-by mode中的两种类别导致选型电池组保护芯片错误
  • 鸿蒙NEXT项目实战-百得知识库01
  • 【Zephyr】【一】学习笔记
  • Linux驱动开发实战之SRIO驱动(一)
  • 江小南的题目讲解
  • 继承父类的实体对象没打印出来父级属性问题
  • YOLOv5部署全场景问题解决方案手册(2025版)
  • 2025年汽车加气站操作工考试精选题库
  • postman小白教程(从入门到实战,详细教学)