当前位置: 首页 > news >正文

方案推介:206页WORD版ERP系统软件投标书整体解决方案

        (推介资料包含于绑定资源内)

        该文档是一份 ERP 系统软件投标书,围绕ERP 系统展开,全面阐述了其为机械加工企业提供的整体解决方案、应用价值、行业成功案例及标准功能,旨在助力企业实现信息化管理升级 。

  1. ERP 软件系统解决方案
    • 项目概况:介绍企业背景,包括生产产品、销售额、人员等信息,指出企业信息化存在软件系统多样、数据共享困难等问题,需建立 ERP 系统。
    • 需求分析:企业存在生产计划、信息收集、合同评估等问题,需求要点包括计划协同、反馈调整、加快质检流程,还涉及基础技术、市场、生产管理等多方面具体需求。
    • 系统规划:遵循总体规划、效益驱动等原则,分导入阶段和深化应用阶段建设 ERP 系统。
    • 应用要求:强调快速配置、实施、应用和见效。
    • 实施方法论:基于实施方法论,涵盖软件选型、二次开发、系统安全等方面。
    • 方案特色:包含 BOS 平台个性化、业务流程自定义、强大预警平台和业务功能等。
    • 总体架构:包括技术架构、业务架构等,具备良好集成、扩展能力及安全稳定的系统运行能力。
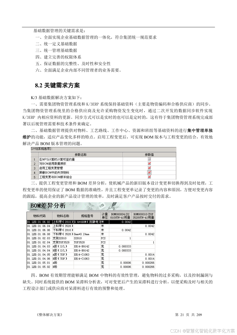
    • 基础数据管理:涉及基础数据类型、编码、整理规范,以及关键需求分析、方案、业务控制、信息处理和应用效益。
    • 销售及收款循环:分析关键需求,提出解决方案,介绍业务流程、关键业务控制、信息处理和应用效益。
    • 生产计划管理流程:阐述计划管理的内容、关键需求方案、业务流程、业务控制、信息处理和应用效益。
    • 生产任务作业循环:分析关键需求,给出解决方案,描述业务流程、关键业务控制、信息处理和应用效益。
    • 车间作业循环:针对车间管理问题提出关键需求,介绍解决方案、业务流程、关键业务控制、信息处理和应用效益。
    • 委外加工作业循环:明确委外加工管理需求,提供解决方案,说明业务流程、关键业务控制、信息处理和应用效益。
    • 生产制造成本管理:分析成本管理问题,提出解决方案,介绍业务流程、关键业务控制、信息处理和应用效益。
    • 质量管理:借助系统标准功能,结合 ISO9000 等思想,提供全面质量管理功能。
    • 设备管理:分析设备管理问题及需求,提出解决方案,介绍业务流程、关键业务控制、信息处理和应用效益。
  2. 应用价值:包括加强经营管理能力、提高经济效益、培养人才、提高劳动效率,以及实现八大价值主张,如建立统一数据管理平台、实现产供销一体化等。
  3. 行业样板客户成功分享:列举大连华克客户等多个行业样板客户,展示系统应用成果。
  4. 系统标准功能:介绍系统的技术架构和产品架构,详细阐述标准供应链、财务管理等模块的功能、业务流程、关键业务控制、关键信息处理和应用效益。

http://www.dtcms.com/a/68392.html

相关文章:

  • 无限使用Typora
  • 【Java进阶学习 第八篇】石头迷阵游戏
  • Springboot连接neo4j
  • excel中两个表格的合并
  • 13年12月CCF-CSP认证第1题 --《最大的矩形》
  • 在centOS Linux系统搭建自动化构建工具Jenkins
  • JavaScript基础篇:五、 流程控制语句
  • RabbitMQ相关的面试题
  • 力扣——随机链表的复制
  • 界面组件DevExpress WPF中文教程:Grid - 如何显示嵌套栏(Bands)?
  • 基于ssm的宠物医院信息管理系统(全套)
  • Linux操作系统版本介绍
  • SpringCloud 学习笔记1(Spring概述、工程搭建、注册中心、负载均衡、 SpringCloud LoadBalancer)
  • QT编程之HTTP服务端与客户端技术
  • android lmkd.rc 介绍
  • 深度研究deep-research优秀开源项目
  • ABC 375
  • Android菜单栏
  • 网络爬虫-2:正则化
  • C#通过API接口返回流式响应内容---分块编码方式
  • 【计算机网络通信 AMQP】使用 Qt 调用 qamqp 库进行 AMQP 通信
  • DeepLabv3+改进11:在主干网络中添加CPCA注意力机制|聚焦于信息丰富的通道和重要区域
  • 基尔霍夫定律课后学习日志
  • 如何使用HACS一键集成米家与果家设备到HomeAssistant玩转智能家居
  • 【LInux】线程thread从内核原理到C++封装
  • Java泛型是什么?有什么作用?
  • 【一起来学kubernetes】8、k8s中的Ephemeral-Storage详解
  • 【QT:信号和槽】
  • MySQL(事物上)
  • RK3588 远程 SSH时出现WARNING: REMOTE HOST IDENTIFICATION HAS CHANGED!