JMM小知识
1.什么是JMM?
JMM:(java Memory Model的缩写)Java内存模型
2.JMM是干嘛的?
作用:缓存一致性协议,用于定义数据读写的规则
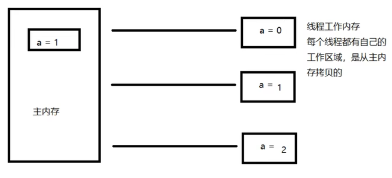
JMM定义了线程工作内存和主内存之间的抽象关系:线程之间的共享变量存储在主内存(Main Memory)中,每个线程都有一个私有的本地内存(Local Memory)

解决共享对象可见性这个问题:volilate
3.JMM对这八种指令的使用,制定了如下规则:
■不允许read和load、 store和write操作之一 单独出现。即使用了read必须load, 使用了store必须write
■不允许线程丢弃他最近的assign操作,即工作变量的数据改变了之后,必须告知主存
■不允许一个线程将没有assign的数据从工作内存同步回主内存
■一个新的变量必须在主内存中诞生,不允许工作内存直接使用一个未被初始化的变量。就是怼变量实施use、store操作之前, 必须经过assign和load操作
■一个变量同一时间只有一个线程能对其进行lock。 多次lock后,必须执行相同次数的unlock才能解锁.
■如果对一个变量进行lock操作,会清空所有工作内存中此变量的值,在执行引擎使用这个变量前,必须重新load或assign操作初始化变量的值
■如果一个变量没有被lock,就不能对其进行unlock操作。也不能unlock一个被其他线程锁住的变量.
■对一个变量进行unlock操作之前,必须把此变量同步回主内存
JMM对这八种操作规则和对volatile的一些特殊规则就能确定哪里操作是线程安全,哪些操作是线程不安全的了。但是这些规则实在复杂,很难在实践中直接分析。所以一般我们也不会通过上述规则进行分析。更多的时候,使用java的happen-before规则来进行分析。
