SImpack轨道车辆建模练习
根据哔站的视频建立的糯米白醋
- 建立轮对
新建立一个文件夹
建立后,输入名称就得到这个页面
1.1建立轮对的质量属性 和车轴遇的外型


更改参数:
Mass是质量的意思,第三张图是更改车轴外形,选择圆柱体



调整位置的

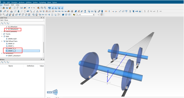
轮对的脚接
创建轮对,先建立右侧R,negative,轮对向前运动,轮对绕Y轴旋转是负方向的








复制后修改参数
建立一个右轮子




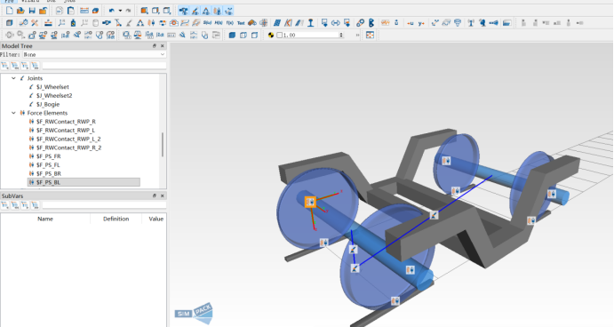
2 建立转向架
2.1复制一个轮对
--主要操作--1.复制wheelset,2.复制Rail-wheel Pares的3.复制wheelsets,更改参数


更改车轮的参数
左右同理
修改轮对的参数,创建轮对Create
轮轨关系正常显示

2.2建立转向架的支架
在markers里创建



变化生成了坐标,后轮同理,建立坐标



调整参数

建车辆前面的梁


建立悬挂

一系悬挂效果

定义二系悬挂

建立需车体

建立悬挂力

定义虚车体上与车体的脚接点

