Node-RED生态中的Sparkplug B社区节点介绍
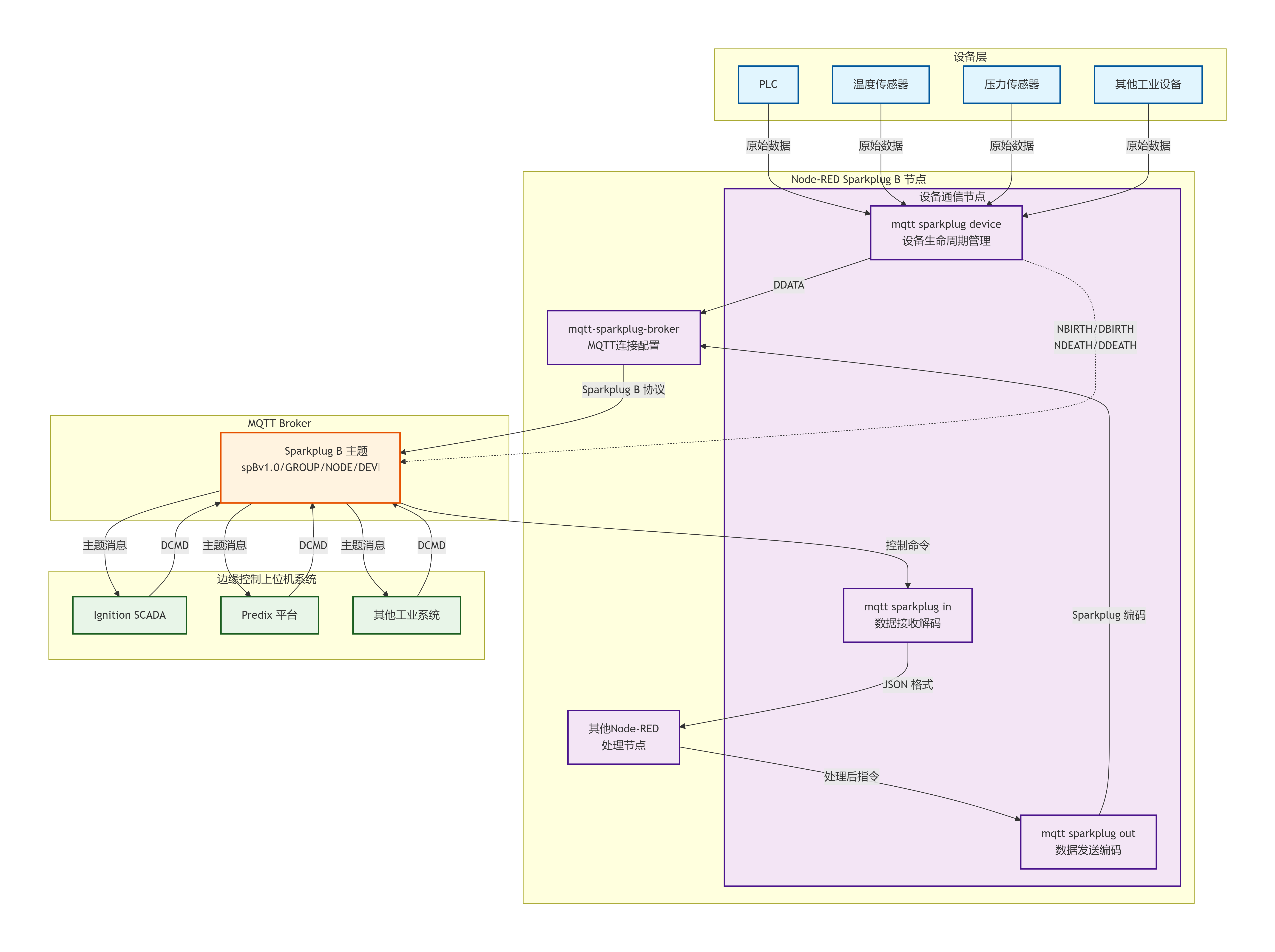
Node-RED社区节点 node-red-contrib-mqtt-sparkplug-plus 是一款专为 工业物联网(IIoT)场景设计的 Node-RED 节点包,核心功能是实现基于 Sparkplug B 协议 的 MQTT 通信标准化,主要用于设备与边缘控制上位机系统之间的合规数据交互。以下是其详细解析:
一、核心定位与价值
Sparkplug B 协议由 Eclipse Foundation 制定,是工业自动化领域的 设备通信标准,解决了传统 MQTT 协议在设备生命周期管理、数据格式一致性和离线缓冲等场景的不足。该节点包将这一协议能力集成到 Node-RED 中,帮助开发者快速构建符合工业标准的物联网数据通道,无需手动处理复杂的协议细节(如 Protobuf 编码、消息类型定义等)。
二、核心功能与节点组件
1. 包含节点
该包提供 4 个核心节点,覆盖 Sparkplug B 通信全流程:
- mqtt sparkplug device
- 边缘节点(EoN Node),自动处理设备生命周期消息(如 NBIRTH/DBIRTH 上线通知、NDEATH/DDEATH 离线通知),并支持数据收发(DDATA 设备数据、DCMD 控制命令)。
- 核心特性:消息压缩(节省带宽)、指标别名(简化数据映射)、离线缓冲(断网后数据暂存,恢复后补发)。
- mqtt sparkplug in/out
- in 节点:订阅 Sparkplug B 主题(如 spBv1.0/Group/Node/Device/DATA),自动将 Protobuf 格式消息解码为 JSON,便于后续流程处理。
- out 节点:接收 JSON 数据,编码为 Protobuf 格式后发布到指定 MQTT 主题,确保符合协议规范。
- mqtt-sparkplug-broker
- MQTT 服务器连接参数(地址、端口、认证信息等),作为其他节点的通信基础。
三、典型应用场景
- 工业设备数据采集
- PLC 或传感器采集生产线上的温度、压力等指标,经该节点编码为 Sparkplug B 格式后发送到 边缘控制上位机 系统,实现实时监控。
- 设备远程控制
- 系统通过 DCMD 命令下发控制指令(如调整电机转速),节点自动处理命令解析和设备响应。
- 分布式设备管理
- /离线状态进行统一管理,支持批量设备的生命周期自动化(无需手动编写 NBIRTH/NDEATH 逻辑)。
四、安装与基础配置
1. 安装方式
- Node-RED 面板:在「管理面板 > 节点」中搜索 node-red-contrib-mqtt-sparkplug-plus 并安装。
- 命令行:在 Node-RED 根目录执行
install node-red-contrib-mqtt-sparkplug-plus
2. 基础配置步骤
- 添加 MQTT 连接:拖拽 mqtt-sparkplug-broker 节点到画布,配置 MQTT 服务器地址(如 mqtt://localhost:1883)及认证信息(若需要)。
- 配置设备节点:
- 填写 分组名(如 FactoryA)、EoN 节点名(如 Line1Controller)、设备名(如 TemperatureSensor01)。
- 选择已配置的 MQTT 连接,并按需启用高级功能(如压缩、离线缓冲)。
五、使用示例:发送设备数据
以下是通过 mqtt sparkplug device 节点发送温度数据的简化流程:
- 准备数据:构造 JSON 格式的指标数据(支持动态定义指标属性):
"metrics": [
{ "name": "Temperature", "value": 25.8, "timestamp": "2023-11-10T14:30:00Z" },
{ "name": "Humidity", "value": 45.2 }
]
}
- 触发发送:将数据通过 inject 节点注入 mqtt sparkplug device 节点,节点会自动封装为 DDATA 消息并发送到 MQTT 服务器。
- 边缘控制上位机 接收:边缘控制上位机 系统通过订阅对应主题(如 spBv1.0/FactoryA/Line1Controller/TemperatureSensor01/DATA)获取数据。
六、关键技术优势
- 协议合规性:严格遵循 Sparkplug B 规范,确保与工业系统(如 Ignition 边缘控制上位机、Predix)无缝对接。
- 低代码简化:将复杂的 Protobuf 编解码、生命周期管理逻辑封装为可视化节点,降低工业物联网开发门槛。
- 可靠性增强:支持断线重连、数据缓冲,适合网络不稳定的工业环境。

