2025年IEEE TEVC SCI1区TOP,多解旅行商问题的层次遗传算法,深度解析+性能实测
目录
- 1.摘要
- 2.问题背景
- 3.层次遗传算法
- 4.结果展示
- 5.参考文献
- 6.代码获取
- 7.算法辅导·应用定制·读者交流

1.摘要
旅行商问题(TSP)是经典的组合优化问题,近年来多解旅行商问题(MSTSP)逐渐受到关注。与传统TSP相比,MSTSP能提供多个最优解,满足不同需求,但相关研究仍较为有限。本文提出了一种层次遗传算法,包含“预处理—近似搜索—精确搜索”三个阶段:通过简单进化增强关键边的可靠性,设计个体生成策略实现快速全局收敛,采用新环境选择机制处理多模态解,最后通过个体聚类和跳跃操作符的局部搜索寻找更多多模态解。实验结果表明,所提算法在多解优化测试集上表现优于现有算法。
2.问题背景
MTSP
MSTSP与TSP的数学模型相同,区别在于MSTSP需找到一组不同的最短路径,生成多个解,以优化资源利用效率。目标是通过最小化路径总成本或距离,遍历所有城市。
min f ( π ) = ∑ n = 1 N − 1 c π ( n ) π ( n + 1 ) + c π ( N ) π ( 1 ) \min f(\pi)=\sum_{n=1}^{N-1}c_{\pi(n)\pi(n+1)}+c_{\pi(N)\pi(1)} minf(π)=n=1∑N−1cπ(n)π(n+1)+cπ(N)π(1)
TSP问题的多模态优化算法
TSP是NP-hard问题,MSTSP要求找到多个最优解,增加了问题复杂性。近年来,启发式算法在MSTSP研究中取得了显著进展,主要方法包括细分蚁群算法(NACS)、基于邻域遗传算法(NGA)、细分记忆算法(NMA)和细分回归自适应记忆算法(NRAMA)。NACS通过多信息素矩阵维持多样性,NGA结合细分技术,NMA实现并行搜索多个最优解,而NRAMA引入邻域策略和回归分区初始化以提高性能。尽管取得了进展,现有算法在大规模和复杂场景下仍面临挑战,难以同时找到足够多的多模态解。
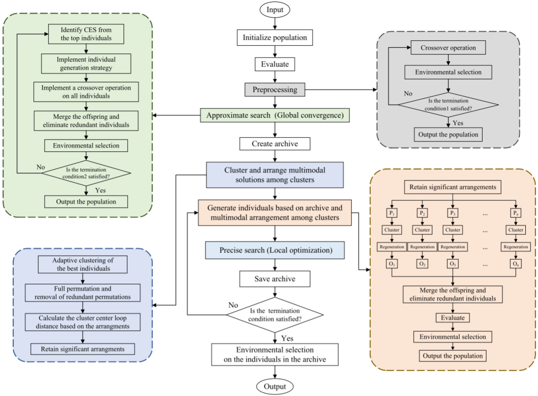
3.层次遗传算法

HGA算法主要由两层组成:近似搜索和精确搜索。近似搜索旨在实现全局收敛,精确搜索则专注于识别更多的多模态解。初始种群通过随机选择一个城市作为起点,随后随机排列剩余城市,生成完整的旅行路径,并确保每个城市仅访问一次,最终路径返回起点,形成闭环。在预处理阶段,设计了基本的交叉操作来优化解,为近似搜索获取CES做准备,交叉操作也应用于后续阶段。

个体世代策略
HGA算法在后续阶段借鉴了NMA中的CES概念,通过演化过程识别CES,并根据关键边的出现频率评估路径段的重要性。个体生成策略基于预处理种群的适应度值,结合CES和贪婪策略进行设计。

基于CES出现次数的个体生成策略:通过识别前四个最优个体中的CES,设置问题维度的四分之一为CES维度。每个关键边的出现都会生成一个新个体,确保生成的个体是有效解。基于贪婪策略的个体生成策略:将贪婪策略与CES结合,初始CES维度为问题维度的五分之一,随着迭代更新,直到达到总城市维度的三分之二。生成的个体通过将关键边插入空位,并根据贪婪策略补充空位,生成多个有效个体。
环境选择机制
环境选择机制通过保留和删除多模态解来增强种群多样性,种群按适应度排序保留1.4倍的个体。相同适应度值的个体按相似性分组,保留最优解及部分多模态解。个体相似性通过共同边和相同访问顺序的顶点计算,较小的相似度表示解之间的相似度较高。此机制确保保留多样化的解,提高算法的搜索能力。
个体聚类与重启
通过目标空间距离聚类,识别多模态解并生成新个体。三种个体生成方式分别按顺序排列、按距离选择聚类顺序和通过回环原则连接最短路径。该策略有效增强了解的多样性,提升优化过程的灵活性,即使不能精确识别多模态解,仍能显著优化解决方案。
局部搜索策略
局部搜索策略通过识别和遗传关键边(CES)并进行基因片段的随机突变,生成多个后代个体。突变范围限制在较小的基因片段,以提高计算效率。
局部变异算子
局部变异算子通过两种方式帮助个体逃离局部最优:随机选择邻近基因片段突变,或反转两个染色体位置之间的基因片段。
4.结果展示

5.参考文献
[1] Yue C, Shen Y, Liang J, et al. Hierarchical Genetic Algorithm for the Multi-Solution Traveling Salesman Problem[J]. IEEE Transactions on Evolutionary Computation, 2025.
6.代码获取
xx
7.算法辅导·应用定制·读者交流
xx
